Fórum témák
» Több friss téma |
- Ez a felület kizárólag, az elektronikában kezdők kérdéseinek van fenntartva és nem elfelejtve, hogy hobbielektronika a fórumunk!
- Ami tehát azt jelenti, hogy a nagymama bevásárlását nem itt beszéljük meg, ill. ez nem üzenőfal! - Kerülendő az olyan kérdés, amit egy másik meglévő (több mint 17000 van), témában kellene kitárgyalni! - És végül büntetés terhe mellett kerülendő az MSN és egyéb szleng, a magyar helyesírás mellőzése, beleértve a mondateleji nagybetűket is!
nagyon szépen köszönöm...ezekszerint nekem ez is tökéletes lesz és ez olcsóbb is...még1x köszi szépen...
sziasztok, kellene nekem egy kristályos, nagyon pontos 100MHz-es oszci, klokknak akarom használni, tehát négyszögjeles kéne ami 0-5V -os, agyonnéztem már a netet, de használható kapcsrajzot nem találtam...
Tud valaki segteni? örök hálám.
Én az USB kártyámhoz kaptam, de lehet kapni üres USB dugót, meg tápdugót is nem nagy ügy.
hm.. ez jóó! kössz! hol lehet ilyet kapni??
meg mennyiért, tudja valaki? kössz!Közben találtam egyik pic adatlapján kristályos oszcit, csak olyan inverter kell hozzá ami bírja a 100MHz-t. nemtom, szerintetek 74VHCT04AMTC jó? mer 4,7ns-ot ír typical "váltási időnek".
Üdv!
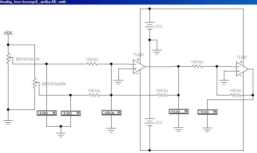
Akarok egy olyan áramkört csinálni ami pl. egy „X”V-hoz hozzá ad +”Y”V-ot.Amit egy potival tudok állítani. Ezt hogy lehet megoldani, vagy hol találok kapcsolási rajzoz? EZ LENNE A FONTOSABB X=0,5-5V Y=0-1V A másik tervem, amit meg szeretnék oldani: Van 12V, ami másodpercenként 40-300 db négyszög jel van. Egy pótméter segítségével be akarom állítani pl.: 200db/mp jelnél szakítsa meg a jelet, de 195db/mp jelnél újra visszakapcsoljon. Magyarul egy fordulatszám szabályzáshoz kellene. Válaszokat elölte is köszönöm.
Egy analóg összeadóáramkört szeretnék neked mutatni, valamint a paraméterek kiszámításához szukséges képletet is megtalálod...
Persze legyen még egy példakapcsolást is...
A másik problémával kapcsolatban:
Keress rá a fórumkeresőben a PWM szóra, és találsz egy pár témát ezzel kapcsolatban...
lenne egy kérdésem!
beszereztem egy aksit kisrádióhoz és ilyesmihez.... a következő van ráirva: 6V 1.2 Ah Rechargeable Sealed Lead-Acid Battery Cycle use : 7.20-7.50V (20C.) Standby use: 6.75-6.90V (20C.) és van egy kis adatlap amire az van írva, hogy max:0,36 amperrel szabad tölteni, csak azt nem tudom, hogy ha beállítom 7.20-7.50 közé a töltő feszültséget és nem engedem 0,36 amper fölé akkor úgy lehet e tölteni, vagy valami speciális töltöre van szükség ezekhez a típusu aksikhoz?
Nincs. Ha betartod a max. áramot és a feszültséget sem engeded a limit fölé, jó lesz.
Ha állandóan rajta hagyod a töltőn 6,75-6,9V - tal töltsd, ha idöszakosan töltöd, akkor 7,2-7,5V - tal. Az áramkorlátot, meg tedd 0,36A-re és nem lesz gond.
köszi!
amúgy egy cd-s rádiós magnóba lessz, illetve már bele is tettem az elemtertóba, pont belefért. arra gondoltam, hogy ha épp hálozati kábel nélkül használom akkor automatikusan átkapcsol telepre(ez a hálozati kábel kihuzásakor megtörténik) ha pedíg hálózattal használom akkor egy kis elektronikán keresztül tölti majd az akkut aztán ha kész átkapcsol csepp töltésre és feltölt a magnó...
HALI!
Én egy ilyen hajót szertnék csinálni hungarocell hajótest de nem toom h mien motorralcsináljam a meghajtást meg azt h a kormánylapátot mivel irányítsam. A távirányításhoz van egy működő mini rc-bőlk kiszedett cucc. Azzal működne????? előre is köszi
Hi
Van egy link amelyen kondenzátor értékeket lehet számolni ELvesztettem a linket, valaki tud segíteni? THX ---ZoLee---
Ja hol van az az analóg összeadóáramkört amit szeretnél mutatni???
Szerintem működne, van a Hobbielektronikán egy másik téma, ahol a fickó ilyen mini rc kocsikból kiszedett cuccokból csinált légpárnást.
Köszönöm a segggítséget!
Lenne egy kérdésem: hogy egy alacsony feszültség kapcsolgasson egy kapcsolót amin nagyobb feszültség megy át?
tehát egy alacsony feszültséggel szertnék kapcsolgatni egy olyan kapcsolót amin nagy feszültség halad át
Szia!
Mennyire nagy az a feszültség? Ha nem túl nagy, akkor ott a tranzisztor... Vagy relé? Vagy SSR?
Köszi!
9v-ról lenne szó és magyarul ha kérhetném
És mekkora lenne a kapcsolófeszültség?
Mit mondjak magyarul? Ja, gondolom, az SSR... Solid State Relay vagyis szilárdtestrelé. A mechanikus relé elektromos megfelelője. Előnye, hogy gyors és nem kattog, de elég drága...
Hellosztok!
Mellékelek 1 tapskapcsolót.A kérdésem az lenne hogy a jobb felső sarokban található relé-nek milyennek kell lennie?? üdv.
12 V-os, egymorzés...
Mit szeretnél még tudni róla?
Hali!
Tudnátok ajánlani valami nagyon egyszerű időzítő kapcsolást? Olyat, ami ha kap egy jelet (még ha csak a másodperc töredék részéig is), akkor behúz egy relé, és úgy marad a beállított ideig, majd ha letellik ez az idő, akkor visszaáll alaphelyzetbe, tehát ha újra adok neki jelet, újra behúz a relé. Ne 555-ös legyen, mert egyéb okok miatt mellőzni szeretném az integrált áramköröket. (Valamiért megbolondulnak azon a helyen, ahol alkalmaznám.) Előre is köszi! Krisz
Szia!
Szerintem Neked egy tranzisztoros monostabil multivibrátor kell. Csatoltam egy kapcsolást! Tranzisztornak a BC182 jó 9-12V-tal megy, kb. ekkora impulzusokat is ad. Az egyéb alkatrészértékeket ki tudod számolni a tápfesz és a frekvencia függvényében... (Ha mégsem, akkor szólj, és segítek!)
Köszi szépen!
Nagyon örülnék neki, ha kiszámolnád! 12V-ról menne. Milyen frekvencia kell? Az a négyszög jel a kimenet? Hova is rakhatom a relét? Idézet: „ami ha kap egy jelet (még ha csak a másodperc töredék részéig is), akkor behúz egy relé,” |
Bejelentkezés
Hirdetés |




meg mennyiért, tudja valaki? kössz!


Ja, gondolom, az SSR... Solid State Relay vagyis szilárdtestrelé. A mechanikus relé elektromos megfelelője. Előnye, hogy gyors és nem kattog, de elég drága... 






