Fórum témák
» Több friss téma |
Sziasztok!
Két TDA 7294 erősítőhöz milyen tápegységet ajánlotok még? Kapcsolási rajzzal! (mert nem vagyok még annyira profi) Van egy nagy csomó trafóm de mindből csak egy feszültség jön ki, és egy se középkiágazásos. Köszönöm a segítséget.
Szia!
- Trafó 200-300VA 230/2*24V AC transzformátor - 10A 200V diódahíd - 2db. 10000µF 50V elektrolit kondenzátor
Üdv mindenkinek,
Vannak ujabb fejlemenyek! De elote tortenet az epitesrol (ami kimaradt). Ugye amikor az alap erositon keresgeltunk hogy hova kossuk be ezt a kis modulkat volt ket variacio. En egyiket nem anyira vagom azt okosabbra biztam. (Ismeros megkeresgelte a rajzon hogy hova kell rakotni.) Sajnos en anyira nem vagom a dolgokat. De az a lenyege hogy: Igy ahogy most van igy mukodik az erositonek minden resze (a hangszinszabalyzot kiveve) csak van ez az alap zugas. Persze ha raraktuk egyetlen egy bemenetre akkor nem zugott. De akkor vegulis nincsen csak egy vegfokom a HI-FI-m helyett ![]() De igy.... idaig nem jottunk ra hogy miert zug.... Azt mondja hogy tuti a fold a gond. De a fejlemeny hogy haladjunk is valamire. Igen ezen ketto fold van ugy ahogy mondjatok. Es lekotottem a jelfoldet akkor is zug a kis huncut. Meg meg kiprobaltam egyet hogy ugye ezeknek az erositoknek sima halozati csatlakozojuk van tehat nem foldelt. Ugy voltam vele ha mar navajog a foldel adok en neki foldet A halozati foldelest rakotottem a hazra Persze hogy nem lett jobb. Eleve hulye gondolat volt de mar mindent kiprobal az ember...... ![]() Van valami ujab otletetek? De Szegedtol milyen meszire vagytok van valakinek esetleg kedve rakucsantani vagy szorakozni vele? Szivesen elviszem ám ![]() Koszonom hogy enyien foglalkoztok a porblemammal! Rendesek vagytok! Mit probaljak ki meg vele?
Udv!
Azon gondolkoztam hogy: Ha anno ugy nem zugott mikor csak gy bemenet volt rajta es most mikor lekotom a bemeneti jel foldet most meg zug. Ezt hogy hozta osze??? Én mar semit se ertek ezen......
Sziasztok, építettem már 7294 et, hifire, a kérdésem az lenne valaki, gitárkombóba rakott e már ilyet ? ha igen, valami tapasztalat jól jönne. Egy 10 colos olcsó gitárhangszórót hajtana, valami pozdorja vagy rétegelt ládában aminek háta félig nyitott. Beleépítve csak végfok + hangszóró ! Röviden ennyi. Válaszokat, segítséget előreis köszi
![]()
Azt hiszem hogy Mpedro csinált vele basszus kombót. Szerintem jó lesz gitárhoz is, bár lehet hogy torzítva és kihajtva izzadni fog, úgyhogy jó hűtés kell neki. Ha a hangját és a dinamikáját vesszük alapul, akkor szerintem megállja a helyét egy gitárkombóban is, csak még egy jó előerősítő is kelleni fog hozzá.
Sziasztok!
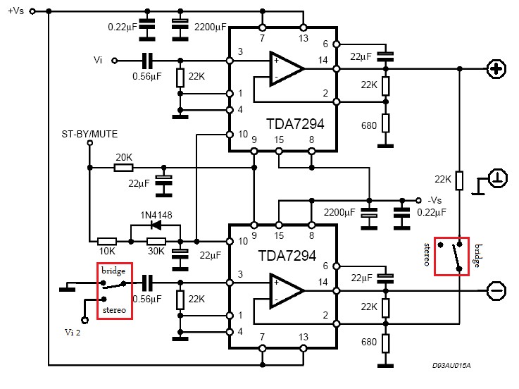
Csak annyi kérdésem lenne, hogy elég a képen látható módosításokat eszközölnöm ahhoz, hogy a hidalt TDA7294-em átkapcsolható legyen egy kétáramkörös kapcsolóval sztereó és híd üzemmódban? Elvileg a többi mehet közösen (némítás, tápellátás, stb.). Azt tudom, hogy ha sztereóra kapcsolok, akkor nem fordul az alsó TDA fázisa, így nem kell megcserélni a hangszóró polaritását. Köszönöm! Üdv!
Sziasztok.
Egy ilyen TDA7294 végfok +-26Voltrol hány Wattot képes leadni 4 illetve 8 Ohmra? A képen látható modulbol van nekem 2db, csak sajna nincsen hozzá rendes trafom és igy ezzel a tápfesszel eléggé gyengén szol. +-35Volt van ráirva a panelra, hogy annyi tápfeszt birna.
Szia Zoka!
Meglett a trafó. 150W-os és 2x25V. Ilyet sikerült beszerezni. Sajnos kicsit belassult a folyamat, de azért remélem nemsokára megleszek mindennel.
Szia!
Jó lesz hozzá ![]() Jó építgetést, írj ha kérdésed van, vagy elkészültél stb.. Üdv!
Szia!
Ha +/- 26V DC kap, akkor 8 Ohm-on: 40W (0,5% THD) 4 Ohm-on: 65W (0,5% THD) Vagyis nem szól olyan gyengén. Lehet, hogy inkább ez a baj: "sajna nincsen hozzá rendes trafom" Lehet, hogy nincs elég áramod Most miről hajtod pontosan, az oké, hogy 26V, de milyen cucc ![]() Ja, elég nyúzott vezetékek, az IC rendesen kap hűtést ? Üdv!
sziasztok!!! még nagyon régen csináltam 2x 7294 hidat! azóta is szépen szól csak mer kezd számomra kevés lenni! nemtudnátok segíteni hogyan tudnám feldobni valamivel? gondolok itt tranyóra vagy valami másra! na választ nagyon szépe köszönöm! sziasztok!
A tápja az ugynéz ki, hogy egy EI trafo (kb 100Watt) ami egyenirányitás után +-26Volt és egyenlőre 2db 4700µF/40V elko van puffernek. DVD lejátszót kötöttem rá a bementre. 8 Ohm-os 60wattos hangszóróval alig szol valamennyire. Kiprobáltam egy 4 Ohmos 80 Wattossal (ilyen van csak) de azzal is elég gyengusz.
Jo a hütése neki, de megmutatom, mert egy barátomtol szereztem ezeket, az előző képet ö csináta róla.
Kevés ???
Akkor nem otthon használod, nyugtass meg
Próbáld meg gépről, hangkártyáról meghajtva is halk ?
Lehet, hogy a hangfallal van a gond... Nálam már egy 20W-nyi erősítés is gyilkos hangerőt produkál ![]() Látom, akkor a hűtés OK, legalább is nem ott van gond
Szerinted merjek neki adni +-40Voltot? Kinéztem egy trafot ami 2*28Voltos az kb majdnem +-40 lesz egyenirányitás után. A kondik azok 50 Voltosak a panelon. Azért is szereztem ezeket mert kicsik és itt a forumban mindenki csak jot mond róla, hogy mennyire jol szol meg stb. Erre nálam valami probléma van mert alig akar szolni. Probáltam már +-35 voltrol is de nemsokat változott a teljesitménye.
Keverővel is probáltam, de ugy sem igazán nyerő a dolog. A hangfalaim azok Videoton DC 2050 E és van még 1pár Orion HS 280. Ezek 50 Wattosak azthiszem, ezekkel rendesen üvöltenie kéne.
+/-40V kb a határ, amit még elbír, nekem 42-ről ment évekig. A 2x28V trafó jó hozzá, azt bírnia kell. Na most, ha próbáltad 35 V-ról, és nem sokat változott, akkor 40-ről sem lesz hangosabb, tehát nem a tápfesz kevés.
Feltéve, ha a szükséges áram is rendelkezésre állt, tehát legalább 100-150W trafóról próbáltad, akkor az erősítővel lehet gond (szerintem). Nem tudom, Te raktad-e össze? Vagy esetleg használtan szerezted? Mind a 2 ilyen halk ? Igen azok jó hangfalak, akkor tuti az erősítőnél van gond. Amúgy az erősítő tisztán szól, van benn mély minden OK csak halk ?
Mindegyik összevolt már rakva, és akié volt ö csak kiprobálta és elrakta öket félre. Mikor 35V-rol probáltam akkor a trafo az egy 520Wattos volt. Az nemlehetett kevés. Mindegyik halk igen, de tisztán szol, viszont a hangszórók alig mozognak(mélyek). Éppen hogy egy picit megmozdul teljes hangerőnél.
Van egy STK 441es erősitőm is ami ugye kb 2*20watt és az félhangerőn majd kitépi a hangszórókat. Szóval ennek a TDAnak jobban kéne szolnia még igyis ilyen kevés tápfesszel
Szerintem nem vezérled ki teljesen! Nekem laptopról 80%-nál már torz jelet ad ki az erősítő, ami természetesen nem probléma, nem kell a hangerőpotinak maxon lennie, és szól is rendesen!
Aztmondod, hogy kicsi lehet a bemenő jel? Nemtudom a keverő mennyit ad le a kimenetén de szerintem bőven van 1V. Annyinak meg elégnek kéne, hogy legyen.
Szia!
Nem lehet, hogy azért lett félrerakva, mert nem volt jó? Nézd át, előfordulhat, hogy az ellenállások értékei nem megfelelőek. Ha az erősítés beállító ellenállások hibáznak, előfordulhat, hogy kicsi lesz az erősítés, és nem tudod kihajtani.
Megbizom az illetőben 100%ra. Nemvágott át soha sem.
Jo átnézem, de most rákötöttem a notira, és mit mondjak elég hangosan szól most meg. Nemértem én ezt az erősitőt. Azért beszerzek egy nagyobb trafót amin nagyobb a feszkó, mert ez a 26 volt is leesik 24re ha rendesen szol.
Ha kisebb a tápfeszed, max hamarabb kezd vágni, de elméletileg az Au ugyanakkora marad. Én annakidején tesztelési fázisban kis, kb. 1W hangerőn kikapcsoltam a tápot, a 10000-res kondérok lassan ürültek kifelé, és egészen kb. 10V-ig konstans hangerőt produkált. Egyébként az én trafóm 2x28V, 2x4,5A.
Elvileg hangkártyáról ki lehet hajtani maxra. Nálam több, mint 1V-ot ad a kimenetén, és az erősítő 33x erősítésen van, tehát bőven elég. Akkor most mégis jó lett? csak gyenge volt a jel ??
Ugynézki igen. De nemértem, hogy keverőről miért nem akart szolni rendesen!? Pedig annak is elég nagy a kimeneti jele. Mindegy azért szerzek egy trafót hozzá 35 vagy 40 voltra. Köszi a segitséget.
Azt hiszem valamelyik hozzászólásomban kiszámoltam, hogy 70W-os teljesítményhez 0 decibelmili körüli bemenőjel kell ( kb. 0,75V effektív, amit kiszámoltam, a 0 dBm pedig 0,775V).
|
Bejelentkezés
Hirdetés |






A halozati foldelest rakotottem a hazra 












