Fórum témák
» Több friss téma |
- Ez a felület kizárólag, az elektronikában kezdők kérdéseinek van fenntartva és nem elfelejtve, hogy hobbielektronika a fórumunk!
- Ami tehát azt jelenti, hogy a nagymama bevásárlását nem itt beszéljük meg, ill. ez nem üzenőfal! - Kerülendő az olyan kérdés, amit egy másik meglévő (több mint 17000 van), témában kellene kitárgyalni! - És végül büntetés terhe mellett kerülendő az MSN és egyéb szleng, a magyar helyesírás mellőzése, beleértve a mondateleji nagybetűket is!
Válaszaim itt találod, mert ez már inkább OFF-ba való, nem szoros része az elektronikának.
Üdv.Ezt a relét kellene hogy működtesse:Bővebben: Link
Ha letekerem a potit akkor álljon meg a kattogtatással(mindegy hogy,éppen meghúzva vagy elengedve áll meg csak álljon meg)
Hello!
Na mindegy! Látom az időzítéseket szereted titokban tartani, vagy legalább, hogy mire szolgál is ez a valami... üdv! proli007
Hello!
Nyilván akkor valami hálózati zavarokra kapcsol be a készülék. Tehát zavarszűrni kell. Ennek hatékony módszere, ha a zavarérzékenységet növeljük és csökkentjük annak bejutási lehetőségét. Zavarszűrni lehet a hálózati oldalon és a kisfeszültségű oldalon egyaránt. Esetleg fém dobozba helyezni, és elkerülni, hogy az áramkör érzékeny részei és vezetékei közel menjenek (párhuzamosa) a hálózati vezetékekhez. Hálózati vezetékeket érdemes tekerni (1cm/1menet). Akkor a kisugárzása kisebb. De egy rajz+kép nem ártott volna, hogy hogy néz is ki a dolog. üdv! proli007
Sziasztok!
Lenne egy láma kérdésem, hátha valaki egyszerű magyarázatot tud adni. ![]() Van egy autóerősítőm (Típus: Bolt b2.350.1), ami egy mono erősítő, de... Az input 2db tehát sztereó RCA csatlakozóból áll, míg a hangszóró kimenet mindössze egy két pólusú (+/-) csatlakozó. Miért van sztereó bemenet mikor csak egy hangszóró köthető rá? Válaszotokat előre is köszönöm. üdv, Zsolti Ui.: Linkek az erősítőtől: http://www.dealtime.co.uk/xPF-Lightning-Audio-Bolt-B2-350-1 http://www.gooshing.co.uk/car_audio_amplifiers/lightning_audio_bolt...350_1/
Mert basszus erősítésénél nincs jelentősége az oldalaknak. Viszont mindkét csatorna jelét közösíti és a közös basszust egy hangszóróra teszi. A sztereó hangképért a közép és magas sugárzók felelnek amik külön sztereó végfokon kell hogy szóljanak. Remélem érthető amit írtam.
Szia!
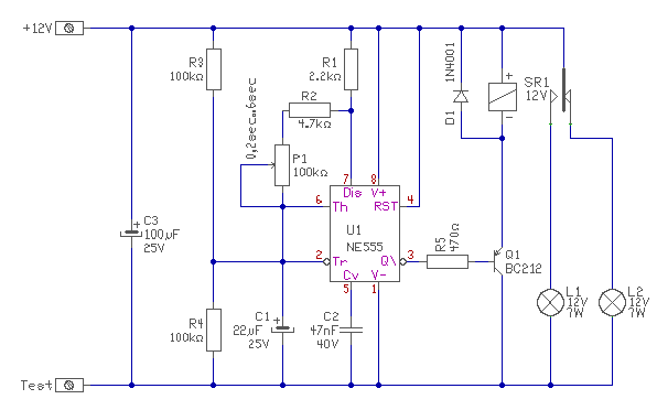
Mellékeltem, két rajzot, az egyik a bekötése a csillárhoz, a másik a tápegység, de nekem 470Uf-es kondival, van. (kicsit ratyi a rajz )Köszi hogy segítesz!
Teljes mértékben érthető.
![]() Köszönöm a gyors és precíz választ. Ezek szerint ez az erőlködő kimondottan mélynyomó láda meghajtására szolgál.
Sziasztok.
Nekem az lenne a kérdésem hogy: Házimozihoz akarok venni mélyládát, de amik vannak jók azok nagyon drágák. Azt ajálnlották hogy vegyek autos subot meg 1 végfok erősítőt és azt használjam Szerintetek jobb lenne ez? SAL SUB 250 végfok + WRC_12 szubláda
Hello!
Ismerem ezt a kis kapcsolást. (nem az életben) viszont az első fokozatokat a tápfesz oldalról kissé szűrni illene, ahogy átrajzoltam. Lehet, hogy kissé segíteni fog. Sajnos a bistabil multi is elég kis jellel működik tehát nincs zavarérzéketlenségi sávja. Viszont könnyen tesztelheted a dolgot, ha egyenként leválasztod a fokozatokat. Pld. kiveszed a két db. 47nF-ot a bistabil bemenetéről és kipróbálod a zavarokat. Majd visszateszed, és kiveszed a mikrofon utáni 47nF-ot, és ismét teszel egy próbát.. és így tovább. üdv! proli007
Szia!
És azok a puffer elkók amiket berajzoltál, azok milyenek legyenek? 2x1000µF jó? És még arra gondoltam, hogy ha a tápegységet stabilizálnám egy stabkockával az nem segítene? Köszi!
Szia!
Hát én sohasem bíztam az autós cuccokbe, mert álltalába nemképesek azt a teljesítményt leadni ami rávan írva. A sal meg nem egy híres márka. PL: láttam sal 2x200W RMS autós erősítő, ami 12v-al működik, és 5A vesz fel. Na most akkor ennek a bemenő teljesítménye 60W, azaz 60W ból elég nehezen lesz 2x200W Szóval, ha veszel is ilyen autós cuccot, akkor tudd meg mekkora az áramfelvétele, és akkor tudsz következtetni a VALÓS teljesítményére!
Szia!
Mingyárt beteszem a 2 kondit, meg az ellenállást, csak kicsit nehéz lesz, mert felven szerelve a plafonra na mindegy megoldom. És ez a stabilizáló Ic segítene valamit?
Sziasztok!
Az lenne a kérdésem, hogy ehhez a lcd modulhoz tudok-e háttérvilágítást varázsolni, ha igen akkor hogy??
Hali! Valaki meg tudja mondani hogy az ón Flux tartalma mit befolyásol vagy hogy mi is az pontosan. Vettem ónt és az van ráírva hogy 1% Flux. Előre is köszi.
A flux az a folyósítószer. Annak az 1%-nak azt köszönheted, hogy az ón felolvasztás után szétterül a forrasztani kívánt felületen és nem egy kupacba áll össze.
Lehet külön kapni folyósítószert (flux), amivel lekezeled a felületet forrasztás előtt, hogy az ón megtapadjon rajta.
Sziasztok!
Szeretnék tőletek egy kis felvilágosítást kérni. Mi az a hangprocesszor pontosan? Mi célt szolgál miért jó az?
sziasztok!
lenne egy kapcsi rajzom nyáktervel,az lenne a kérdésem hogy tudna e nekem valaki segiteni a nyák elkészítésében,aki megcsinálná nekem.ha van valaki legyenszíves jelenkezni,tudok pénzt,vagy alkatrészt vagy megbeszéljük a részleteket elöre is köszönöm!
Hmm!
Érdekes dolgok ezek! Na és mire gondoltál pontosan?
Tökéletes!!!Nagyon köszönöm!!!
Sikerült a felbontással kapcsolatos problémákat is megoldani, kinyomtattam a képet az általam elképzelt méretben, gondoltam hogy a ledeket fél centinként rakom fel, bejelölgettem és 138 db-ra jött ki. Kicsit sok lenne ez fehér SMD ledből pénzben, a méretét majd csökkentem, esetleg a sűrűséget is. Arra gondoltam, hogy USB-ról fogja kapni a táplálást. Az USB ha jól tudom akkor 500mA-t tud szolgáltatni. Ha egy LED 10mA-t eszik akkor csak 50 ledet tudok meghajtani egy USB-portal? Vagy elég kevesebb áram is a ledeknek akkor is jól világítanak?
Szia!
Megszűrtem, ahogy az álltalad készített kapcs rajzon van, így se lett jó, mert megint kapcsol a lámpa felkapcsolásakor, utána kivettem a 2db 47nf-es kondit, így nem működött a tapskapcsoló se, meg nemis csinált semmit lámpakapcsoláskor, és aztán visszatettem, és kivettem az 1 db 47nf-es kondit, és szintén nemcsinált semmit. Na most mit csináljak ![]() És arra gondoltam, hogy olyan valami zavarszűrőt nem lehetne betenni? Az az EMI filter vagy mi. Vagy esetleg ha egy 9V-os elemről műkködtetném, akkor meddig tartana az elem? Gyorsan leszívná? Köszi előre is!
szia! láttam hogy irtál nekem egy kivezérlésjelző nyákra lenne szükségem,ezt a nyákot szeretném megcsináltatni,vagyis két nyákbol áll össze szerinted??
elöre is köszi válaszod.
Ahogy elnézem, nem csak NYÁK-ra, de írásjelekre és nagybetű-váltóra is szükséged lenne.
Miért olyan nehéz épkézláb, értelmes, tagolt mondatokat alkotni?!
Szia!
Idézet: „két nyákbol áll össze szerinted??” Én kapásból háromnak látom azt a kettőt. Szerinted sikerülne összeállítanod ezt a projektet? Csak mert hogy valaki még nem tud sikeresen nyákot készíteni az egy dolog (építkezik kit-ből, vagy megcsináltatja), de hogy még azt sem látod, hogy hány nyákból áll?
Hello!
Idézet: „kivettem az 1 db 47nf-es kondit, és szintén nemcsinált semmit” Ez alapvetően nem rossz hír, hanem jó, ha az a kondi a mikrofonról jövő 1.5kohm és az első tranyó bázisa között volt. Így már csak a mikrofon és annak áramköre hozhatja be a zavart. - Tehát tedd vissza a kondit, és vedd ki a mikrofont. Így próbáld meg kideríteni, hogyan kerül be a zavar. (Amúgy mindig várható, hogy a legérzékenyebb pont a legzavarérzékenyebb pont is egyben.) - Ha mikrofon nélkül sem zavarérzékeny, akkor annak áramkörét kell zavar szűrni. pld. ónozott vaslemez árnyékolással. - Tehát meg kell nézni, hogy a mikrofon háza ténylegesen a GND-n van-e (mínusz táp). Esetleg lemezzel takarni az áramkör ezen részét, ami egy ponton a GND-re van kötve. - Hálózati oldalon is lehet zavarszűrő modult tenni. Ezek jó borsos áron vannak, de egy PC tápból ki lehet bányászni. (közvetlen a 230V-os kőrben van, egy tekercs és előtte-utána egy egy-két kondi.) De ez leginkább akkor lenne hatásos, ha hálózati védőföld is lenne a közelben. Akkor a kondik közös lábát földelni lehetne. - Egyébként is ajánlatos lenne az egész áramkörnek árnyékoló fémbúrát készíteni és azt földelni. Esetleg az áramkör GND pontját is lekötni a földelésre. (Ha nincs földelési lehetőség, akkor lehet próbálkozni a nullavezető GND-re kötésével is. De ezt csak akkor ajánlanám, ha jártas vagy villanyszerelésben és az egész áramkör szigetelt dobozban el nem érhető helyen van!) - Lehet próbálkozni még az egyenirányító híd diódáinak áthidalásával 3db. 47nF-os kondival. Egy-egy a váltólábak és a GND között, és egy a trafó váltólábai között. (Persze a trafó kisfeszültségű oldalon értve!) - Továbbmenve, ha csak egy közeli kapcsoló zavarja a működését, akkor a kapcsoló áthidalható egy zavarszűrő kondival. Ennek optimális értéke kb. 47..100nF/275V~ kondi és vele sorban van egy 100ohm-os ellenállás. De ide nem jó akármilyen eszköz, Y2 vagy X2 típusú kondi kell, és legjobb, amiben be van építve az ellenállás. Valaha ilyent gyártott a REMIX "M9001" típusjelzéssel. Ha nem ilyen típusú eszközt raksz be az akár tűzveszélyes is lehet! - Ja, merem remélni, hogy a mikrofon, nem egy "hosszú" kábellel lett bekötve az erősítőjének bemenetére. Hát egyenlőre ennyi. üdv! proli007
üdv köbzoli!
Elkezdtem megépíteni az áramszabályozó áramkört, amiről a rajzot adtad, de elakadtam a 7809es feszstab bekötésénél. Számomra nem egyértelmű, hogy a lábak hogy vannak számozva. Ugye ha szemből nézek rá (amikor a lábak IN GND OUT sorrendben vannak) az 1 2 3 lenne a logikus számozás, de megnéztem a leirását a 78XX szériának és ott 1 3 2 számokkal illetik a lábakat, azaz 1 IN 3 GND 2 OUT számokat kap. Megtudnád mondani a kapcsolási rajzodon az 1 2 3 lábak közül melyik az IN GND és az OUT láb? Abból gondolom, hogy nállad a ránézésre eső logikus számozás szerepel a rajzon, mivel úgy passzol a kondik plusz pólusához, ha a 2essel jelzett láb a negatív(középső GND láb) és az 1 és a 3 a pozitív. (Bár én annyira nem értek az áramkörhoz, hogy ezt csak ebből megállapítsam. ezért jólenne, ha megadnád melyik szám az IN és az OUT ). A kiigazítást előre is köszi! GB.
Kedves proli007!
Elkezdtem megépíteni a DVM előtétet, amiről küldtél kapcsolási rajzot. Lenne egy kérdésem: miért kell sorba kötni egy 360ohm és egy 24kiloohm ellenállást? Esetleg megtudnád adni a rajzon, hogy a TL072 hányas számú lábát kell hova kötni? Ha jól értem egy ilyen IC kell csak és annak van 2 köre, de nekem még nem egyértelmű csak az 1in+ 1in- 2in+ 2in- de ott még van másik 2 láb is amit odakell kötni, de az melyik-hova? Köszi, GB. |
Bejelentkezés
Hirdetés |






)




Na most mit csináljak 










