Fórum témák

» Több friss téma
Fórum » Fejlámpa javítás
Lapozás: OK   1 / 2
(#) tomi936 hozzászólása Júl 14, 2009 /
 
Sziasztok!
Abban szeretném a segítségeteket kérni, hogy nem rég vettem egy fejlámpát. (Biztos látott valaki ilyet) 4 állapot van, 1 kikapcsolt, 2 csak 3db LED világít, 3 marad a 3db LED és még 8db kigyullad, 3 maradnak az előző LEDek és még kigyullad 14db LED és kezdi előről. Ezt 1 gombbal vezéreltem. Így működött csak tönkre ment és ezt szeretném valahogy megépíteni. 3db miniceruzával(AAA) működött.
Tudna valaki segíteni rendbe hozni?
Előre is köszi!

Üdv: tomi936
(#) Ballage válasza tomi936 hozzászólására (») Júl 14, 2009 /
 
Hát, ha valami javíthatatlan áramkör van benne (fekete műanyaggal lecseppentett IC lapja), akkor tényleg újra kellene csinálni a belét. Ezt egy 8 lábú PIC + 1-2 tranyó ellátja, impulzusüzemben hajtva a ledeket, meg figyelve a gombot. Ha "kikapcsolt" állapotban elaltatod a PIC-et, akkor még a fogyasztása is szinte nullal lesz, csak akkor pl. egy interruptot kell kérni a gombra.

Ez ráadásul valószínűleg el is fog férni a lámpában.
(#) tomi936 hozzászólása Júl 14, 2009 /
 
Köszi a gyors választ, de tudnál nekem egy kapcsolási rajzot küldeni?
Megköszönném
Üdv.: tomi936
(#) tomi936 válasza Ballage hozzászólására (») Júl 14, 2009 /
 
Még egyszer köszi!
De milyen PIC-t használjak?
És az is jó lenne ha tudnál egy kapcsolási rajzot küldeni!
Üdv.:tomi936
(#) adam1212 válasza tomi936 hozzászólására (») Júl 14, 2009 /
 
Szia, ha nincs kedved programozni, egyszerű logikai elemekkel is megépítheted a dolgot, johnson gyűrüs számlálóval lehet léptetni az állapotokat, a gombot lehet HW-esen pergésmentesíteni, egy akár egy ilyen megoldással. A pergésmentesített gomb a CLOCK bemenetre megy. A Q kimenetekre kötsz egy ellenállást, és földelt emitteres tranzisztorok bázisára kötöd, amiknek a kollektorán lehetnek a ledek, ha az első Q kimenetet sehova se kötöd, akkor egyik sem világít, ez lehet a kikapcsolt állapot. Ha nincs 5V-od, akkor használj CMOS logikát, az a 4000-es sorozat.
(#) Ballage válasza tomi936 hozzászólására (») Júl 14, 2009 /
 
Nézd meg EZT! Ez alapján szerintem nem simán össze lehet dobni egy ilyet.
(#) aderka válasza tomi936 hozzászólására (») Júl 14, 2009 /
 
Szia!
Nem tudom hol tart a topic a megoldásban, de ha még sehol én szívesen megírok neked egy ilyen programot egy PIC-re. Ha elkészülök vele felteszem a hex-et, amit majd a PIC-be kell betöltened, és csinálok hozzá egy kapcsolási rajzot.

üdv: Dávid
(#) aderka válasza aderka hozzászólására (») Júl 14, 2009 /
 
El is készültem mindennel. Nincs más dolgod, mint beszerezni egy PIC16F628-at beleégetni a hex-et amit irtam, és összekötni a kapcsolást amit rajzoltam!

Remélem még idejében segítettem!

üdv: Dávid
(#) adam1212 válasza aderka hozzászólására (») Júl 14, 2009 /
 
Az nem baj, hogy a 3 leden háromszor akkora áram szeretne átfolyni, és ott is 330ohm van a ledek elött?
(#) Ballage válasza aderka hozzászólására (») Júl 14, 2009 /
 
Előrebocsájtom, hogy mindig könnyebb belepof.... belekotyogni, mint megcsinálni, de azért volna néhány építő jellegű észrevételem:

A 14 lábú helyett egy 8 lábú simán megtette volna (kisebb helyigény).

Minek ide kvarcoszci? Tudtommal a PIC-ekben belső oszcillátor van kifejezetten az olyan esetekre ahol fontosabb a méret, mint a pontos időzítés.

A kiinduló felvetésben 25 db LED van, amik egy 3-as, egy 8-as és egy 14-es csoportban vannak működtetve. A LED-ekkel sorba kötött ellenállásokat simán el lehetne hagyni, ha a LED nyitófesznek megfelelően sorba lennének kötve. Sőt, ha már itt tartunk, akkor báziskörieket is, ha nem a kollektorra, hanem az emitterre lennének felakasztva a lámpákok.
(#) Ballage válasza tomi936 hozzászólására (») Júl 14, 2009 /
 
Amúgy mekkora a LED-ek üzemi nyitófesze/árama?
(#) aderka válasza Ballage hozzászólására (») Júl 14, 2009 /
 
"égető jellegű észrevételem"
Nem vettem észrev, hogy jöttél volna segíteni a témában. Én megpróbáltam, és fáradoztam ezen. A te hozzászólásodat nyugodtan ellened irányíthatnád te magad is. Értem ezt: (Mindig könnyebb belepofázni belekotyogni..). Te pont ezt tetted . Segítettél valamit, a kritikán kívül?
Nem mind1 neked, hogy belső osszcillátort használok, vagy kvarcal hajtom meg?
Én írtam programot, és mondtam ötletet, te nem. Ennyi.
(#) aderka hozzászólása Júl 14, 2009 /
 
Ellenállás témában tényleg hibáztam, szinte nem is kell. A 3 db led elé esetleg egy 100 ohm körülit tehetsz, de a 8 és a 14 elé nem kell.
Azért is választottam a 628-as PIC-et mert 500 Ft.
(#) Ballage válasza aderka hozzászólására (») Júl 14, 2009 /
 
Idézet:
„Nem vettem észrev, hogy jöttél volna segíteni a témában.”


Bizonyára elkerülte a figyelmedet, hogy elsőként válaszoltam, aztán még egyszer tettem egy javaslatot... :yes: Ennyit arról, hogy csak beleszólok.

Idézet:
„Én megpróbáltam, és fáradoztam ezen.”

Ez nagyon dicséretes, és senki sem vitatja.

Valóban, nem álltam neki összedobni egy rajzot, de mentségemre legyen mondva, dolgoznom kell napközben (no nem mintha mentegetőznöm kéne emiatt, aztán meg amire én gondoltam, ahhoz kellenének a ledek paraméterei is). Tehát erre vonatkozott az önirónia.

Aztán meg minek rajzolni, ha esetleg tomi936 van annyira felkészült, hogy egy ilyen egyszerű útmutatás alapján boldoguljon. Különben is, az önállóság híve vagyok.

"...étő jellegű észrevételem..."

Idézni csak szó szerint....

Idézet:
„Segítettél valamit, a kritikán kívül?”


Igen, felvetettem pár dolgot, ami szerintem jobbá tenné az áramkörödet. Ettől építő a kritika és nem destruktív. Nem értem, hogy miért jöttél nekem emiatt. :no:

Idézet:
„Nem mind1 neked, hogy belső osszcillátort használok, vagy kvarcal hajtom meg?”


Nekem teljesen, de esetleg majd nem fér bele a fejlámpa eredeti burkolatába, azon kívül, hogy felesleges. Ugyanezért javasoltam a 8 lábú tokot, sőt, van 6 lábú is, az még jobban megfelel erre a célra, mert akkor teljes a kihasználtság.

Idézet:
„Én írtam programot, és mondtam ötletet, te nem. Ennyi”


Én nem írtam programot, viszont mondtam ötletet, nem is egyet. És akkor most mi van?
(#) tomi936 válasza aderka hozzászólására (») Júl 14, 2009 /
 
Köszönöm a fáradozásodat és minden érthető.

A többiek hozzászólásaihoz nem tudok hozzáfűzni semmit(ellenállás mértéke). De Dávid legalább írt nekem egy programot meg egy kapcsolást( mert ha meg tudnám csinálni akkor nem írtam volna ide. UGYE? ) A nyitó üzemi feszültséget nem tudom most fejből, de meg fogom mérni. Még annyi, hogy a lámpa anno 4,5V ment de ezt már előzőleg is írtam. A lámpát nem én csináltam szóval a ledeknek nem tudom a típusát, annyit tudok eddig, hogy 5mm-es fehér fényű ledek párhuzamosan kötve.
(#) aderka válasza Ballage hozzászólására (») Júl 14, 2009 /
 
Itt súlyos félreértés történt, amiért én kérek elnézést. Nem azért mert nem vettem észre, hogy te szoltál hozzá először, hanem mert nagyon félreolvastam valamit.
Azért kaptam fel a vizet, mert az Építő kritikát égető kritikának olvastam, és ez egy kicsit felhúzott. Szóval azt hiszem nekem kell elnézést kérnem. Ez esetben nem szóltam, és semmi probléma nincs a tanácsaiddal.
Végülis, mind1.

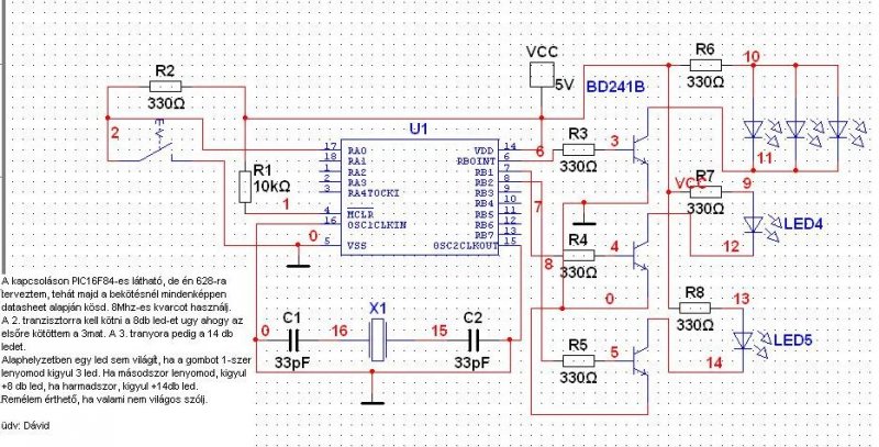
Tomi 936: A program amit írtam működik. A kapcsolás amit rajzoltam, nem teljesen jó.
Multisimben nem csináltam ( még ) 16F628-as alkatrészt ezért a 16F84-est használtam, aminek ugyan igy megvannak a portjai/kivezetései, csak esetleg máshol, ezért mondtam hogy datasheet alapján kösd majd.
A led-ek elé nem szükséges ellenállás esetleg egy 100 ohm-osat tehetsz a 3 led elé, és esetleg teheted az emitter ágba őket.

Mégegyszer elnézést!
üdv: Dávid
(#) Ballage válasza aderka hozzászólására (») Júl 14, 2009 /
 
Semmi gond, el van boronálva.

(De azért máskor nézd meg, hogy mire "ugrasz". )

Amúgy biztos a meleg is az oka, én is nyűgösebb meg tompább vagyok a szokásosnál....
(#) aderka válasza Ballage hozzászólására (») Júl 14, 2009 /
 
Örülök, hogy nincs harag. Nem szokásom veszekedni, egyszerűen figyelmetlen voltam, azt sem értem, hogy olvashattam félre.
(#) Ballage válasza aderka hozzászólására (») Júl 14, 2009 /
 
Én is örülök, én is utálom a veszekedést.

Szerencsére itt tök normálisak az emberek, meg lehet beszélni, ha adódik félreértés, a modik is dolgoznak rendesen (kapok is mindjárt a fejemre az offolásért), ezért is vagyok teljesen ideszokva... Na, be is fejezem, minden jót!
(#) tomi936 hozzászólása Júl 17, 2009 /
 
Örülök, hogy kibékültetek !!!
Visszatérve a témához, valaki tud akkor kisseb lábszámú PIC-hez programot írni?? Mert én MÉG nem tudok sajna.
(#) aderka válasza tomi936 hozzászólására (») Júl 17, 2009 /
 
Kipróbáltad a programom? 14 lábú PIC nem fér el?
(#) tomi936 hozzászólása Júl 19, 2009 /
 
az az igazság, hogy marha kicsi a hely. Az eredeti kapcsolás is alig fért el az elemek miatt. Szóval próbálom minél kisebbre építeni. De még azt se tudom, hogy fogom a tranyókat elhelyezni úgy hogy beférjen.
(#) redoc válasza tomi936 hozzászólására (») Júl 20, 2009 / 4
 
Hello!

összedobtam neked egy egyszerű kapcsolást 4017-es IC-vel. Csak paint van ezen a gépen, ezért lehet, hogy egy kicsit ocsmány. Ha smd-s IC-t veszel,akkor nagyon kicsi helyen elfér, ráadásul ez az ic nincs több 50-60Ft-nál.
Nem rajzoltam bele tranzisztor, mert nem volt kedvem a painttal szórakozni, de a kimenetekre raksz valami npn tranyót és az bőven megfelel.

IC Lábszámok:
8-as: test
16: V+
2: Q1
4: Q2
7: Q3
10: Q4
15: R
14: CP0
13: CP1

szerintem ez nagyon egyszerű!

lamp.JPG
    
(#) umbravir hozzászólása Jan 6, 2010 /
 
Sziasztok!

Meghalt a fejlámpám, mivel szét kellett a javításhoz kicsit bontani, elgondolkodtam a fejlesztésen. Bevallom nemnagyon értek az elektronika mélységeihez, de igyekszem.
A jelenlegi konstrukció - amennyit én tudok róla, örököltem - 12V 3Ah zselés akksi + fénycső (ívelt w formájú kétsoros). A csövet a kapcsoló után egy pici elektronika hajtja alján YCI401 olvasható
XDEC 063 D880 tranyó, egy beazonosíthatatlan trafó, egy ellenállás, és három kondi. Nem a legjobb a kép, de remélem jelent valamit.
Megméregettem: 13,21V -nál 0,38A tehát kb 5W-t evett, mikor világít. Szóval jelenleg így néz ki.

A hosszútávú terv az, hogy egy 9W-os spirál fénycsövet szeretnék az elejébe, valamint egy max 3db ledből összeálló "vészvilágítást" ami akkor kapcsolna be, ha az akksi már nem viszi rendesen a csövet.
Esélyes lehet felhasználni a jelenlegi elektronikát valami kiegészítéssel, vagy vesztegessek meg valakit néhány sörrel, h alkosson egy újat? Esetleg akad jelentkező?
Mivel fejlámpáról vagyon szó így kicsit bonyolítja a helyzetet a helyszűke is, erre is gondolni kell.

P1160097.JPG
    
(#) Remci hozzászólása Aug 4, 2018 /
 
Sziasztok!
Van egy ilyen fejlámpám, aminek az akkuja feltöltés után 2-3 nap alatt lemerül, úgy hogy nem is használom. Szétszedtem és az akku fel van púposodva. Mivel semmilyen jelölés nincs rajta hogy milyen lehet-Li-ion, Ni-Mh,stb,- így nem tudom hogy milyet érdemes bele szerezni. Az biztos hogy 3,6v-os lehet, mert a hálózati töltője 4,2v kimeneti feszültséget ad. Van valakinek erre javaslata?
(#) gyuszo válasza Remci hozzászólására (») Aug 4, 2018 /
 
A hálózati töltőjén van ilyen felírat : Lion Gharger 4,2V 500 mA ?
(#) gyuszo válasza Remci hozzászólására (») Aug 4, 2018 /
 
Az akkumulátornak melyek a méretei ? Átmérője ? Hossza ?
(#) Remci válasza gyuszo hozzászólására (») Aug 4, 2018 /
 
Nincs. Az van rá írva: Travel charger output 4,2v 500mA. Maga az akku téglalap alakú, 48mmx30mmx5mm. A két oldalán forrfülekkel.
(#) gyuszo válasza Remci hozzászólására (») Aug 4, 2018 / 1
 
Ha a mérete már megvan, akkor a típusa is :

053048

Bővebben: Link

Ebből a típusból létezik nagyobb áramú is.
A hozzászólás módosítva: Aug 4, 2018
(#) fastaction hozzászólása Aug 4, 2018 /
 
Most alakítottam át az egyik 2 napig működő régi fejlámpámat . Li akkumulátor van benne és a töltője ment tönkre első alkalommal . Bosszantó volt , mert 3.000.- volt két éve . Az akkumulátor semilyen védelmét kicseréltem egycellás , filléres töltő áramkörre . Most sima telefontöltőről lehet tölteni .
Következő: »»   1 / 2
Bejelentkezés

Belépés

Hirdetés
XDT.hu
Az oldalon sütiket használunk a helyes működéshez. Bővebb információt az adatvédelmi szabályzatban olvashatsz. Megértettem