Fórum témák
» Több friss téma |
- Ez a felület kizárólag, az elektronikában kezdők kérdéseinek van fenntartva és nem elfelejtve, hogy hobbielektronika a fórumunk!
- Ami tehát azt jelenti, hogy a nagymama bevásárlását nem itt beszéljük meg, ill. ez nem üzenőfal! - Kerülendő az olyan kérdés, amit egy másik meglévő (több mint 17000 van), témában kellene kitárgyalni! - És végül büntetés terhe mellett kerülendő az MSN és egyéb szleng, a magyar helyesírás mellőzése, beleértve a mondateleji nagybetűket is!
szevasztok légyszíves nekem is segítsen valaki
Szia!
Na nehezen de megszülettek. Remélem erre gondoltál és remélem tudod használni a képeket. Próbáltam úgy fogni a kábeleket s fényképezni hogy jól látszodjanak a szín különbségek. Remélem hasznáhatóak s segítségedre válnak. Üdv.
Az érdekelne engem hogy a fojtótrafót milyen rendszerekben alkalmazzák, és mi a feladata?
Esetleg még így. Elnézést a moderátoroktól, akarattal állítottam át a kép felbontást nagyra, hogy jobban látszodjanak a színek. Ha Izeg letöltötte, szerintem lehet is törölni a hely végett.
Üdv.
Szia, köszönöm a válaszod. Láttam én még kültéri lámpákban is. Azokban mi a célja, és mi pontosan azoknak a neve?
Csak nyelvi képzavarban. Fojtótekercs van.
Fojtótekercset például nagyfrekvencia szűrésére kábelek végén, ne jusson be-ki zavaró jel a készülékbe-ből. Antennánál a rádiófrekvenciás jel és a távtáplálás elválasztására.
Sziasztok!
Az lenne a kérdésem, hogy hogytudok 230V-os UV fénycsövet, 12V-ról működteteni? Tudtok hozzá valami kapcsolást? Van itt egy rajz, ezt nem lehetne átalakítani? Köszi előre is!
Szia!
Az odlalon is van egy rajz, nemtudom láttad-e, a kapcsolások közt? Bővebben: Link Mellesleg miért és mit kéne az általad küldöttön átalakítani? Esetleg a fénycsöved teljesítménye miatt, mert azt nem írtad?
Szia!
Köszi, de a trafó, az milyen trafó legyen? Azért nemtudtam, hogy kell e valamit módosítani a kapcsoláson. És ez UV fénycsőnál is működik?
Halihó!
Olyan kérdésem van: Tranzisztoron ezek olvashatók: C 107 M 335 Műanyag tokos tranyó. Ez milyen tranzisztor vagy mivel helyettesíthető? Nem BC107! szerintem. :nemtudom:
Ami meghajtja a "hagyományos fehér" fénycsövet az meghajtja az UV-t is. A trafó, na az jó kérdés, mert eleget filóztak itt már az oldalon erről a bizonyos sárga közepes inverter trafóról, mit senki se nagyon kapott eddig. Sok trafóval lehet csinálni invertert, akár hálózatival is csak kell vigyázni ne húzzon át a szekunder tekercsen a magas feszültség. Biztos lesz valaki jártasabb ebben ki pontosítani fog, és pontosabb választ ad kérdésedre, szerintem várd meg.
JAjj de nagyon jó. Nagyon-nagyon szépen köszönöm!!
5V adapter keves. 7.5V lenne az idealis. Futeseket parhuzamosan, 25 ohm / 1W elotet ellenallassal.
Szia!
A trafónak ilyennek kellene lennie: 34 mm átmérőjű 28 mm magas fazékvasra (AL=1000) primer=22 menet 0.8 m/m CUZ huzal. Szekunder=450 menet 0.18 m/m CUZ huzal. És ez most 230v-ot fog előállítani? És mi az a fazékvas? Köszi előre is!
A fűtést úgy akartam, csak nem azt csináltam
![]() Remélem most már jó. 7.5V-os tápot nem találtam, de a 9V-os jó lesz? Ha igen, a 7805 hűtését hogyan lenne célszerű megoldani? Rakok be elé egy 7809et, és úgy, vagy egy méretesebb hűtőborda? (Utóbbit nem tudom, lenne-e értelme, mert a méret itt most lényeg lenne) Üdv vtnagy
Heelo!
Talán emlékeznek még egyesek, nekem volt bajom a biciklis kilóméterórával, ami az istennek se akart működni a simsonon. A problémát sikerült megoldanom hála a segítőkész fórumozoknak Az óra eredeti vezetékeit kicseréltem árnyékolt kábelre. MIvel nem tudtam honnan szerezzek, egy USB kábelt feláldoztam . Most tökéletesen működik! Mindenkinek köszönöm , aki segített Üdv.: kadam
Hello!
A műveleti erősítőt simán kihagyhatod. Csak az R3-at kell 1kohm-ra és a C1-et 100µF-ra kicserélni. üdv! proli007
Futest nem ugy!
A taptol: +5V -> 25 ohm 1W -> parhuzamosan kotott futoszalak, gnd. Szerintem 9Vrol mar jo lesz kisebb hutobordaval.(pl. alu lemezbol, ahova elfer)
Hello!
Válasz azért nem érkezik, mert nem egyértelmű, hogy mit hova kötöttél, és mit mértél. - Hát ilyen nyákrajzot, ahol nem látszanak az alkatrészek sem, szinte lehetetlen követni. - Ha az erősítő 2-3 másodperc alatt elhallgat, akkor vagy valami "elmelegszik", vagy a munkapont vándorol el, mert valahol szakadás van. Nem eléggé érthető, hogy a táppal most mi a helyzet, hogyan van az erősítőre kötve. Feszültséget kellene mérni a hangszóróra menő kondi, tranyók felé eső lábán, miközben "elhallgat". Mi változik. üdv! proli007
Akkor azt hiszem, mégsem értem.
Így gondolod? Üdv vtnagy
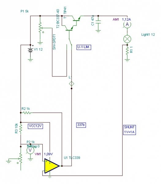
Rajzoltam valami tápfélét. A kapcsoló egyik állásában szabályozható feszültségű, a másik állásában szabályozható áramú lenne. (ha valami több áramot kérne mint ami be van állitva nem engené neki.) Működhet vagy rossz a rajz?
Erre már gondoltam én is, hogy ezt külön, egy LM317-tel oldanám meg, csak nem tudom, a csöveket nem ölném-e meg vele.
Üdv vtnagy
Ugy !
Ezzel igy nem lesz 1.25V / cso. Ez altalam, sotetben bemert ertek".
Tudna nekem valaki küldeni az A277D tipusú IC-ről részletes leírást? Teljes kapcsolási rajzzal együtt?
Elérhetőségem: ****@****.** Egyrészt: Fórumban nem kérünk privát választ. Másrészt: Soha ne írd ki az e-mail címed így, hacsak nem vagy mazochista és/vagy szerfölött vágysz egy halom spam-re a postafiókodban! Frankye
Gugli a barátod : A227D datasheet >>> második találatból kiderül hogy ez valójában UAA180, ehhez meg már könyebb találni adatlapot.
Fórumon feltett kérdésre nem privátban válaszolunk, mert másnak is a segítségére lehet. Üdv
Szia!
A zener azért kell, hogy 0V-nál ne kapcsoljon be, csak 5V-nál. R3-C1 késlelteti az áramkorlát működését, hogy a behúzáskor 1A legyen az áram, csak utána essen 0,3-ra. A feszkövető nélkül R1-en kellene folyni T1 bázisáramának, ami nem lenne elég Q1 bázisáramának megfelelő szintű csökkentésére. 0V csak R1-re kerül amikor kikapcsolva van a cucc. A +-12V táplálás fontos, nem akarok még egy 24V-os tápot is beépíteni.
Egy olyan kérdésem van, hogy adott egy egyenáramú áramkör, amely egyik pontjáról szeretnék egy jelet levenni, majd azt digitális áramkörrel vizsgálni.
Kérdésem, hogy hogyan lehetne ezt a digitális áramkört csatlakoztatni oly módon, hogy a másik áramkörre ne legyen hatással, ne terhelje be stb, ugyanúgy működjön mint előtte? Vagy egy digit ic bemenete minden ilyesmit tud és nem kell elé semmi?
És úgy mégis mekkora jelről lenne szó? 100mV, 1 gigavolt? néhány ohm imedancián, vagy megaohmon? Valamivel több infó kell a válaszadáshoz...
|
Bejelentkezés
Hirdetés |



















