Fórum témák
» Több friss téma |
Fórum » Csöves erősítő készítése
Ne feledd betartani a fórum viselkedési szabályait, és a topik megmaradásának feltételeit. [link]
A téma átmenetileg fagyasztva lett, hozzászólni nem tudsz!
sry a duplázásért, csak most láttam a második kérdést.
Sajnos valószínü valamelyik rossz, mert az erősítő hevesen durrogott a csere elött.
Tisztázzunk valamit , mekkora teljesítményt vársz ettől a PSE-től ? Szerintem többet szeretnél , mint amire képes , ezekkel a végcsövekkel kb. 6-7W ami összejöhet elfogadható torzítással . Ne várj többet .Műterhelésen mérd meg mit is tud , akkor lehetne eldönteni , hogy elegendő -e a meghjtásod hozzá .
Rossz módon teszteled a fojtó elhelyezésének zavaró hatását , mert ha nem kötöd be , a hiánya fog többlet brummot okozni , bekötve meg a csöveket szórja meg , kb marad a brumm nagysága , így nagy változást nem is érzékelhetsz . Jobb módszer ha meghosszabítod a kivezetéseit , kiemeled a csövek környezetéből és meghallgathatod a változást , persze feltekert potikkal és ezt elforgatva is megismételheted.
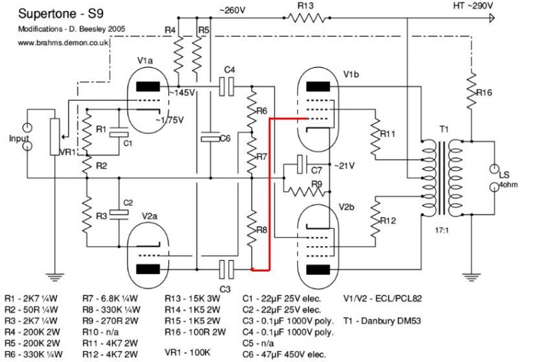
Ha a rajz szerint építed, nem lesz jó. Hiányzik a felső végpentóda vezérlőrácsára menő vezeték (ami az R8-C3 közös pontjára kapcsolódik). Azt ne felejtsd el bekötni, mert anélkül túl fog terhelődni a V1b.
Azért volt ennyire furcsa. De hova kössem? Nem lesz így túl "érzéketlen"? Nem kéne egy ECC, vagy másféle fázisfordítás?
A két trióda fázist fordít. Nem kell külön fázisfordító a két trióda anódon ellenfázisú jel van, ami alkalmas a pentódák meghajtására. Csak a felső (V1b) pentóda rácsát kösd az R8-C3 közös pontjára.
Ennyi volt a baja? Köszi szépen!
Szerk.: Szerinted a G2 ellenállás azért forrasztotta le magát, mert leesett a kimenőről a vezeték, és itt túl nagy áram folyt?
Még annyit, hogy hova kössem az EM-et, ha rakok bele?
Ha ez a vezeték nem volt benne, a V1b rácsa a "levegőben lógott". Ez pedig azt eredményezte, hogy teljesen nyitva volt. Ezért a normális áram többszöröse folyt rajta ( a másikon meg szinte semmi).
Az EM-et én a kimenő szekunderére kötném egy feszkétszerező egyenirányítóval. Csak semmi FET.
Jó, akkor már ezt is tudom. Köszi.
A rajz szerint még egy földvezető is hiányzik, gondolom azt már észrevetted idejében.
Most vettem észre, hogy az Imi -nek cimeztem, csak megzavart a Márk jpg. Bocs
Reméljük, Márk földelte a középen vízszintesen haladó sávot, hisz' akkor áram sem folyhatott volna az erősítőbe.
A Rádiótechnikánál lehet a HAM Bazárból szerezni ilyen régi kondikat , amiket cserélni akarsz üdv.
(100+100µF / 250V elkó csavaros 100Ft)
Persze, földeltem. Nem is figyeltem a rajzon a földelést.
Na, már szól is. 289V-ot sikerült beállítani anódfesznek. Még ezzel a hálótrafóval is jól szól, a mélyei nagyon jók (30xm2 a vas), a magasai is, pedig elég vastagok a trafó lemezei.
Az pont nem jó neki ...
Mit gondoltok? Ezzel kellő erősítést tudnék elérni az erősítőben?
(Ráadásul az a ritka eset van hogy ehhez van itthon kivételesen midnen alkatrész )
valószínűleg ez már jó lesz az előfokkal tán még sok is
Elkészült a függvény generátor. Már csak a dobozolás van hátra.
Elég szép, kis torzítású jeleket produkál.
Bocs a többieknek az offért de nem találom a nyákhoz tartozó kapcs. rajzot.
Köszi! Ezen gondolkodom de nincs ilyen IC-m ezért még előtte egy próba sasszin összedobok egy csövest. Aztán lehet hogy meg is marad.
Igen, néztem én is. Nem is drága. A csövest viszont már a hétvégén fiókból össze is tudnám rakni. Először csövezek
Beépítettem a szintemelő előfokot, egész jó. Habár nem is értem hogy a kapcsrajz-ra oda írták hogy +165V, és mégse megy annyival. 9-12V Anódfesz mellett meg érthetetlenűl jól szól! :eek2: Habár még ígyse dönti ki a falat. Valakinek van-e ötlete arra, hogy lehetne meghajtani tápügyileg ezt a meghajtó fokozatot úgy hogy rendesen "ATOM" szerűen kivezérelje a végfokot arra a 10Wattocskára amire képes?
Pedig mőködnie kell 168 voltról ! A fűtést fel kell emelni +80-100 V potenciálra. 12 V -tal ne is próbálkozz csövet táplálni, pláne nem olyan csövet, aminke 200 V körül van a minimum anódfeszültsége.
A két Pl500 220 V-os tápfeszültségről soha nem fog 10 W teljesítményt leadni .
Hátha most elolvasod !
Ezekkel a csövekkel , ebben a beállításban 6-7W ami elfogadható torzítással összejöhet . Növelheted az erősítést az égíg semmi értelme . SRPP 6-12V táppal ? Egy csöre 3-6V feszültség jut , ez igen kevés ( E88CC estén is) , de legalább a torzítása sok . |
Bejelentkezés
Hirdetés |



(100+100µF / 250V elkó csavaros 100Ft)
(Ráadásul az a ritka eset van hogy ehhez van itthon kivételesen midnen alkatrész
) 


