Fórum témák
» Több friss téma |
Fórum » Egytranzisztoros erősítők (Zen)
Igaz. Nekem is tetszik,ha izzók viritanak,olyan retrós
![]() Ettől függetlenül azt kell irjam,amint utóbb is,fojtóval máshogy szól,sokkal harsányabb.Másképp nem tudom megfogalmazni sajnos ![]()
Na megcsináltad ? Kész van ? Mi újság ? Nekem még mindíg szépen működik, kísérletezgettem még pár dologgal, de így a legjobb. Most éppen ellenálláshuzal a munkaellenállás, kb. 17 ohm. Egy kerámia fűtőtestből való.
Nemrég kaptam még meg hozzá a trafókat, úgyhogy már sztereóban működik. Sajnos azóta még nem volt rá időm/pénzem/türelmem, hogy bedobozoljam.
Tulajdonképpen minden hozzávaló megvan. A doboza bútorlapból lesz. Már megrendeltem, ha levágják, jöhet az összeszerelés. A 630VA-es hálózati trafó csak ideiglenes, véglegesnek egy 160VA-est akarok.
Szép lesz. Én most beépítettem egy régebbi erősítőm kibelezett dobozába, de nem ezt használom hanem egy tda1554-et. Normális tápot kellene hozzá csinálnom, mert egy kis kapcsolóüzeművel hallgattam, de az zavarja a tunert... persze cd-hez jó, végtelenül nyugodt, természetes hangja van, de főleg rádiót hallgatok mostanában. Teszek fel róla képet ha hazamegyek.
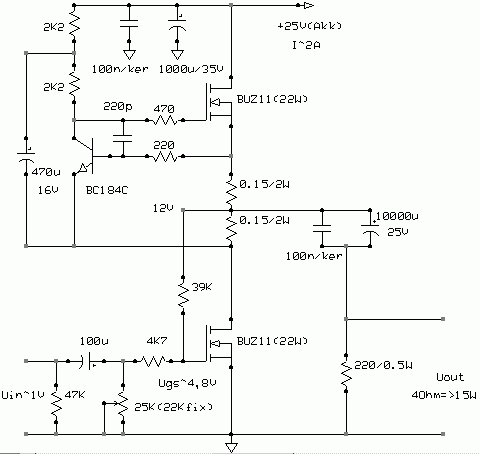
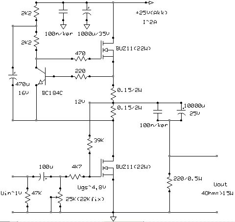
Én ezt csinálnám, ha csinálnám és panel nélkül. 4Ohmon 10W-ot nyom. Fél tápfesz beállításon kivül semmi mást nem igényel
Na most ilyen állapotban van az enyém. Kicsit gagyinak néz ki, de nagyon szépen szól. Jobban mint bármilyen ic-s végfok.
Szerintem kihoztad a maximumot amit műanyag műszerdobozból ki lehet hozni. Azt hogy oldottad meg, hogy ne olvasszák meg a munkaellenállások a doboz tetejét? Gondolom rengeteg hőt fejleszt.
Jövő hétre ígérik a bútorlapot, üveget már levágattam a tetejére. Amint kész lesz rakok fel róla képet. Következő erősítőm valószínű Circlotron elrendezésű lesz, feltéve ha sikerül olyan hálózati trafót találnom/tekertetnem, amelynek négy egyforma szekunder tekercse van.
Úgy oldottam meg, hogy nem engedem neki hogy "rengeteg" hőt termeljen. Nem kell nekem nagy hangerő, ezért csak kb. 1.5A az összes áramfelvétel, ezzel még nem olvasztja meg a dobozt, csak meleg lesz. Így méreteztem a munkaellenállásokat. Úgy érzem hogy ez az üzemmód, mármint hogy csak a munkaellenállás határozza meg az áramot, jobb. Éterikusabb.
A tranyók hűtőbordája meg elég nagy, az csak egy kicsit lesz meleg.A circlotron is elég elvont kapcsolás... de nekem nem annyira jön be.
Egyáltalán nem elvont, csak az áramköri komponensek sorrendje van kicsit megvariálva.
Sokkal jobb minőségű mint az ellenállásos. A felső MOSFET aktiv ellenállás! Ezenkivül jobb hatásfokú. Kár az ellenállásossal bajlódni. Levegőben összecinezed rövid vezetékekkel és tuti működik.
Ennek mintájára egy kb. 1W-os OTL. Kísérletként megépítem. Esti zenehallgatáshoz (és hangulatvilágításhoz) szerintem tökéletes lesz.
Ha kész lesz, próbáld ki légyszi különféle (30-300 Ohm) fejhallgatókkal is, ha van rá lehetőség. Kiváncsi vagyok az eredményre
Oké kipróbálom. Ha fejhallgatóhoz használnám, triódaként kötném a csövet, és nagyobb munkaellenállást (kisebb teljesítményű izzót) használnék.
na és még egy kicsit fűteni kell a csövet. Vigyázz nehogy agyon üssön a fejhallgató!
Mégis a circlotron mellett döntöttem. Mivel nem volt itthon BUZ901-esem, így kénytelen voltam valami mással helyettesíteni. Annak ellenére, hogy B osztályú üzemmódban működtetem (10mA nyugalmi árammal), egész szép hangja van.
Ez a kapcsolás teljesen jó.Kipróbáltam,működik.Az áram stabilan beáll 1,7-1,8 A körül.24 V tápnál 10-14W kimenőre'lehet számítani.Tápfeszültség emeléssel talán tudhatna többet is,de ezzel nem próbálkoztam.Hangminősége..?? Csodát azért ne várjunk tőle,de tisztességes.Bár,-micsoda eretnekség,-egy helyett két fet-et,plusz még egy teljes db.tranzisztort is tartalmaz.Brrr...
De ezzel a "túlkomplikált"kapcsolással már érdemes lehet foglalkozni.
Van a mellékeltz kapcsoláshoz mindenem, vagyis majdnem mindenem, mert fojtóm csak 40Wos van. A próba idejére elég az is? Vagy ha nem, akkor tudtok ajánlani valami olyat ami a házkőrnyékén fellelhető és jó?
Használj helyette 12V/10w vagy 15W -os autó ízzót.
Vagy 15 ohm 10-20w-os ellenállást.
Ezt tesztelted ? mi a véleményed errőll ?
Hát persze,miért nem teszel bele 2db.800W-os trafót?Az mégis csak egyszerűbb mint 1 normális 8tranzisztoros Hi-fi erősítőt építeni.Magas hang az tuti nem lesz,de hát minek a minőség ugye?Mai fiatalok gagyi mp3,lejátszón nyomják a külföldi gépzenéket.Az ám a menő.
Egyetértek veled,a fojtó tekercs nem hangkimenő Tr.Na gőz lámpához tervezték 50-100HZ-en legnagyobb az induktivitása,és ~áramon induktív reaktanciaként viselkedik.Azonban hangfrekvencián 100Hzfelett-18KHz ig igencsak nagy a csillapítása vesztesége,tehát nem alkalmas erősítőbe sem.
Szia! 1 tranzisztoros kivitelben talan ez a legjobb. Lehetne meg finomitani rajta, de latvanyosabb javulas nem valoszinu. Esetleg elhagyhato a 220pF-os kondi. Lenyeges minosegi javulast csak a bemenojel novelesevel es az erosites csokkentesevel erheto el. Pl ekkor a visszacsatolo ellenalasok:
39K=>10K 4K7=>3K3 25Kpoti=>3K3 fix Ekkor a kapcsolas bemeno ellenallasa 1650 Ohm az erositese pedig 3. A bemeno jelnek pedig 15 W kimeno teljesitmenynel 2.8V eff kell lennie. Ez a kapcsolas 4 Ohmon tudja leadni a legtobbet es a tap novelese meg nem jarul a kimeno teljesitmeny novelesehez (nyugalmi aramot is kell novelni (pl 0.15=>0.1 Ohm) es a fel tapfeszt is utan kellene allitani (pl a 39K(10K)erteket novelve) meg nagyobb teljesitmenyu FETeket is kellene hasznalni).
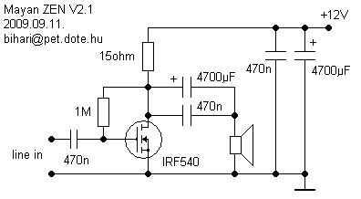
Sziasztok, olvasgattam itt a topicot, érdekesnek tartom a sok véleményt-ellenvéleményt amik elhangzottak, úgy döntöttem gyorsan összedobom és meghallgatom, majd műszeres tesztek alá vetem, hogy végre kiderüljön mennyi az az annyi. Teljesen független és objektív véleményt szeretnék alkotni, meglátjuk milyen sikerrel. A jelenlegi , Mayan féle verzió kerül bonc alá.
Üdv
Nos elkészültem a kis tesztemmel, igaz hallgatni nem hallgattam meg, ez sajnos a késsői órák miatt nem volt lehetséges, de műszeres méréseket tudtam végezni, kapott bemenetként szinusz jelet, így szkóppal figyeltem és mértem a ki és bemenetet, 12V-os tápfesz és 4ohmos műterhelés mellett. 1V-os bemenetnél 5V-ot mértem a kimeneten, innentől feljebb nagyon torzított a jel. Hozzáteszem, a bemeneti feszültség növelésével a kimeneti jel erősödött, és az áramfelvétel is igen igen elkezdett felfelé kúszni, de ez ugye természetes, de erre most nem tértem ki mint teszt.
A tesztet úgy készítettem, hogy a különböző frekvenciákon addig tekertem a bemeneti jel intenzitását, amig a kimenet nem torzított még, ez ha jól tudom kb 1%-os THD-nak felel meg. Ezeket frekiről frekire rögzítettem, így született meg egy grafikon. Remélem hasznos lesz számotokra. Holnapi nap folyamán megmérem a fülemmel is mit mutat. Gerjedést, brummot nem tapasztaltam, ami megleppett, de örültem neki. A móricka rajzért elnézéseteket kérem, késő van, siettem, de a lényeg látszik.
Még annyit, hogy köbzolival kiszámolgattuk, a szinuszos kimenő teljesítmény ebben az esetben 3,106W 1%-os torzítás mellett. Amit a tápfesszel növelhetünk, de 12V-al ebben a beállításban ennyi jött ki.
|
Bejelentkezés
Hirdetés |
























