Fórum témák
» Több friss téma |
Fórum » Egytranzisztoros erősítők (Zen)
Igazad van. Komolyan elnézést kérek mindenki nevében a "cikizés" miatt.
Leszimuláltam a kedvedért. Valóban minden további nélkül meg lehet építeni ennyi alkatrészből. Ha beáll a hőegyensúly nem sokat változik ennek az egyszerű áramgenerátornak az árama sem, de valószínűleg gyakran utána kell majd állítani a munkapontokat. Ugyanazt a THD-t mutatja a szimulátor, mint ami a "reloop" által feltett eredeti (?) Zen diagramján látható. 2Veff bementi feszültségnél ad le 6.6W-ot 8Ohm-on, 1.6% torzítással 1kHz-en, 15Hz - 32kHz +0 -1dB sávszélesség mellett. A torzítással nem nagyon lehet mit kezdeni ennél a kapcsolásnál.
A rossz kalibrálhatóság az egyik probléma, a gyenge PSRR a másik.
A harmadik pedig az, hogy amilyen félvezető kerül bele, olyan lesz a munkapont...
Igazándiból nem azt írtam, hogy jó lesz, hanem azt, hogy: "minden további nélkül meg lehet építeni ennyi alkatrészből". Én nem fogom megépíteni se nagy tápelnyomással, se kicsivel. Ő szeretne a lehető legkevesebb alkatrészből Zen-t és tovább már nem lehet egyszerűsíteni szerintem. Bár még lehetne munkaellenállással helyettesíteni az áramgenerátort.
A hozzászólás módosítva: Dec 22, 2016
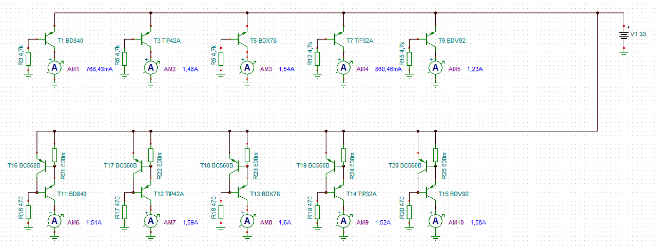
Az áramgenerátor áramai különböző félvezetők esetén, látható, hogy az általad rajzolt áramgenerátor árama erősen tápfeszültség -és félvezető függő (felső sorban), ellentétben egy valós áramgenerátor kapcsolás áramával, ami tized Volt eltérést produkál ugyanezekkel a változatos félvezetőkkel (alsó sorban).
Szia!
Sajnos ezek az áramgenerátorok, melyek a tápfeszültségből nyernek energiát, pontatlanok, ráadásul erősen hőmérsékletfüggők is. Én úgy tudom, hogy az áramgenerátornak az volna a lényege, hogy mindenféle változástól függetlenül tartsa meg a vele beállított áramértéket. Nyilván ha nő, vagy esik a feszültség, természetesen a B-E diódán is nőni fog, vagy épp csökkenni. Ő ezt kompenzálni fogja azzal, hogy az árama is nő vagy éppen csökken. A legjobb megoldás talán a konstans áramgenerátor lehet, annak az árama kevésbé tűnt számomra tápfüggőnek. Pl: LM317 és társai? A CanAmp-ba ezt szem előtt tartva terveztem bele inkább azt.
Szia!
Igen, de azt is vedd figyelembe, hogy mivel két tranzisztorból áll az áramgenerátor, ezért hőmérséklet változásra kevésbé érzékeny. Ha az áteresztő tranzisztor melegedés hatására jobban nyit és ugyanakkora bázisáram mellett nagyobb kollektoráram akarna folyni, azt eleve vissza igyekszik korrigálni a bázisán lévő sönt tranzisztor. Ha a két tranzisztor termikus kapcsolatban van, akkor a sönt tranzisztorra ugyanúgy ható hőmérséklet emelkedés esetén a sönt tranyó is jobban nyit, vagyis az még jobban lezárja az áteresztő tranzisztort, tehát még jobban a hőmérséklet változása okozta áramnövekedés ellen dolgozik. Egész jó eredménye lehet megfelelő félvezető választás esetén. A Sony autórádiókban pl. csak ilyen tipusú áramgenerátorral találkoztam annak idején a végfokokban, nem pedig a tranyó-zéner megoldással. Valószínűleg a szélsőségesebb üzemi hőmérsékletek miatt. A hozzászólás módosítva: Dec 22, 2016
Tranyó-zéner megoldást én is alkalmazom áramgenerátorként stabilizált tápegységben. Sajnos hajlamos megfutni rossz félvezető választása esetén. Gondolom arra gondoltál, mint ami a csatolmányban van?
A hozzászólás módosítva: Dec 22, 2016
Igen, arra, ami a rajzodon is van, D1, D2 és az MPSA. Zéner, vagy két-három nyitóirányú dióda a referenciája általában ezeknek az áramgenerátoroknak.
Na látjátok, hogy minden lehetséges? 2x2 nem mindig négy. Lehet az öt is ,vagy három, néha egyszerre mind a három!
![]() A viccet félretéve jó minőségű erősítő egy-két diszkrét félvezetőből lehetetlen küldetés. A csővek világa más, de ott a kimenőtrafó horror drágává teszi a dolgát az embernek. Az együtemű (főleg pentódás) erősítő a csöveknél is csak kis kivezérelhetőséget tesz lehetővé annak ellenére, hogy egy cső még szólhat szépen akár 3% thd mellett is. Talán ezért is mentek ki az SE cuccok a divatból a háború után, igaz sok hifista esköszik rá. Én hallottam csöves SE-t(gu50-eset és 300b-set is) és valóban mentes mindenféle lágyságtól és egyéb csimbóktól a hangja. Nem mindig az agyontervezés ad ja a legjobb hangot. De az irf640 SE-m is magával ragadó hangot adott anno. A hozzászólás módosítva: Dec 23, 2016
Ha mosfetes az egytranzisztoros fokozat, akkor szintén kis impedanciával kell meghajtani a fet nagy G-S kapacitása miatt. Ellenkező esetben hiányos lesz a magasátvitele.
Azt senki nem kérdőjelezte meg, hogy működik az erősítőd, csak elkövetsz az áramköreidnél olyan "tervezési" hibákat, amik a félvezetők hiányos ismerete miatt vannak, vagyis inkább kísérletezgetéssel összedobott, próbálgatások során összehozott áramköröknek tűnnek, kérdéses utánépíthetőséggel, főleg kezdők által. A félvezetők nem elektroncső módjára viselkednek, még a fet sem, legfeljebb csak hasonlóan. Viszont a különbségek lényegesek. Fetnél pl. a relative nagy bemeneti kapacitás... A rajzokra pedig jobban oda kellene figyelned, mert ezen a rajzon például három ordas hiba is van. A mosfet áramköri rajza hibás, bekötve is fordítva van és a zéner is fordítva van a kapcsolásban. (Hacsak nem szándékosan van benne fordítva a zéner, akkor viszont elég oda egy sima dióda) A hozzászólás módosítva: Dec 23, 2016
Szia! Mellékelek egy Pass írást, hogy a tervezés fontossága el ne sikkadjon.
Áthoztam ide: Ez már volt? Milyen minőség lehet?
Van róla videó is. S még egy. A hozzászólás módosítva: Okt 6, 2020
Ehhez a zenei műfajhoz, melyet a videón hallani biztos jó.
Én már a nagyfeszültségű tranzisztorokon 13007 kiakadtam.
Szia! Az egytranzisztoros kapcsolások az A-osztályú működésükből eredően meglepően szépen szólnak. Sajnos a roppant alacsony hatásfokuk miatt csak játékszerként, vagy kísérleti áramkörként tekinthetünk rájuk.
A videóban látható hűtőborda csak 1-2 perces üzemeltetésre elegendő.
Igen. Legény koromban csináltam egy 2x 10W-osat. Jó lett volna, de nyáron száműzve lett az amúgy is meleg szobából, mert fűtött rendesen.
Akkor még nem volt klíma. |
Bejelentkezés
Hirdetés |













Én már a nagyfeszültségű tranzisztorokon 13007 kiakadtam.





