Fórum témák

» Több friss téma
Fórum » RIAA korrektor
 
Témaindító: Ghost Rider, idő: Aug 25, 2006
Témakörök:
Lapozás: OK   25 / 150
(#) scooby_ válasza Pioneer hozzászólására (») Szept 12, 2009 1 /
 
régi Sound Blaster Live 5.1 hangkártya volt a jó,nekem van egy,nem használom.
Ha lesz gépem,akkor abba beleteszem,mert tényleg egy zajmentes kártya,nem hallatszik át a vincseszterzaj meg hasonlók.
(#) highand válasza CIROKL hozzászólására (») Szept 12, 2009 /
 
Nekem viszont lenne egy olyan kérdésem, hogy lenne-e kedved velem eljönni az Alisca Orange nevű céghez egy meghallgatásra, ahol a te korrektoraiddal hasonlítanánk össze azt a cuccot. Brutálisan drága cuccok és kíváncsi vagyok, hogy hogyan halljuk a különbséget.

Nincs közöm hozzájuk, csak kíváncsi vagyok, hová jutottak az elmúlt 10 évben.
(#) scooby_ hozzászólása Szept 12, 2009 /
 
Még egy kapcsolás!
Jónak tűnik,de ti vagytok a szakértők
(#) bgsf válasza scooby_ hozzászólására (») Szept 13, 2009 /
 
Ma a Tina-ban megrajzolom a HFM-1-et! Legyen az az etalon! Lemodellezem az összes többit és egymásra rakom a görbéket. Meglátjuk mi jön ki. Sajnos az ideális RIAA görbét nem tudom belerakni, azt csak exelben lehetne, de semmi kedvem függvényt is szerkeszteni hozzá.
Phűűű! a csöves korrektorokat is tesztelnem kell!
Zaj s torzítás szempontjából a Tina-ban még gyenge vagyok, de szerintem egyelőre a frekvenciagörbe elég lesz!
(#) lamalas válasza scooby_ hozzászólására (») Szept 13, 2009 /
 
Idézet:
„Sound Blaster Live 5.1 hangkártya volt a jó... mert tényleg egy zajmentes kártya,nem hallatszik át a vincseszterzaj meg hasonlók.”

A vincseszter es egyeb zajokat amik az eger mozgatasbol, monitor kepernyojen lathato tartalom valtozasabol adodnak valoban nem szedi ossze, de korantsem zajtalan! Ezt akkor tapasztaltam amikor vettem egy USB-s EMU0202-es kulso hangkartyat. Na az a Live-hoz kepest tenyleg zajtalan
(#) lamalas válasza scooby_ hozzászólására (») Szept 13, 2009 /
 
Ez egy szokasos korrektor kapcsolas muveleti erositovel megvalositva ahol a korrekciot a vcs. halozatban valositjak meg. Ez a legelterjedtebb/legkonnyebben elkeszitheto, keves alkatreszt igenylo kapcsolas. Ezekbol Dunat lehetne rekeszteni. En a helyedben ilyen kapcsolasbol csak 1-et raknek ossze es utana masfele topologiakkal probalkoznek. Pl. az egyszeruseg kedveert lehet a muveleti erositoknel maradni es invertalo ill. nem invertalo alapkacsolassokkal kiserletezni. Aztan ott van a KD mester féle passziv korrekcios halozattal megvalositott korrektor amiben 2 muveleti erosito van (en ezt epitettem meg). Kiserletkepp epits egy olyat is. Majd johet valami egyszerubb diszkret tranyos korrektor visszacsatolasos korrekcioval illetve ha mar nagyon megy a korrektor epites akkor KD mester diszkret tranyos korrektora v. a HFM1-es korrektor is megepitheto. Es ha meg mindig van kedved a kiserletezeshez akkor johetnek a csoves korrektorok

De ha csak egy jo korrektor kell ami illik a rendszeredhez es nincs kedved kiserletezni akkor kerj kolcson kulonbozo korrektorokat es azt epitsd meg aminek a hangja a legjobban tetszik.
(#) CIROKL válasza highand hozzászólására (») Szept 13, 2009 /
 
"lenne egy olyan kérdésem, hogy lenne-e kedved velem eljönni az Alisca Orange nevű céghez " Á hol vagyuk mi vidéki emberek az olyan nagy cégekhez mint ez az Üzlet nem gondolod hogy be is engednének a mi házilag barkácsolt cuccainkall ? De azért kiváncsi lennék azokra a szuperkütyükre ? viszont ahogyan nézegetem a képeket , látom a sok ipari hangtechnikát ! :hide:
(#) lamalas válasza CIROKL hozzászólására (») Szept 13, 2009 /
 
Az az uzlet amit belinkeltel koszono viszonyban sincs az Alisca Orange-al! Teljesen mas kategoria. Ha lemesz az Aliscaba ott egy muhely latvanya fogad. Semmi csicsa, semmi hivalkodo cicoma! Bese Attila az ilyenekre nem ad. Szerintem meg lehet vele beszelni egy hallgatozast persze elore egyeztetni kell mert lehet h. sok melojuk van mostansag.

Mondjuk azt nem ertem, hogy miert irta Highand, hogy brutalisan draga cuccok vannak ott
Szerintem a tobbi gyartohoz kepest nem dragabbak a cuccaik ... sot! Ime a honlapjuk. De nincsenek keszulekek es arak ellenben sok mas egyeb info van az oldalon.
(#) CIROKL válasza lamalas hozzászólására (») Szept 13, 2009 /
 
Akkor bocs biztos még nagyon reggel van ha benéztem valamit nekem a google EZT dobta? erről indultam ki ?
(#) bgsf válasza lamalas hozzászólására (») Szept 13, 2009 /
 
A korrektorokra ez a legkorrektebb válasz!

Idézet:
„De ha csak egy jo korrektor kell ami illik a rendszeredhez es nincs kedved kiserletezni akkor kerj kolcson kulonbozo korrektorokat es azt epitsd meg aminek a hangja a legjobban tetszik.”
(#) highand válasza lamalas hozzászólására (») Szept 13, 2009 /
 
Egy hármas látogatás? - Szerintem simán megengedi, hogy saját cuccot is vigyünk. Igazad van, tényleg eltúloztam, szóval drága, de nem brutálisan drága holmik.

Megyünk hárman?
(#) bgsf hozzászólása Szept 13, 2009 /
 
Megcsináltam a hfm1 szimulációját, ha valakit érdekel. Igaz olyan tranyók nem voltak a makróban, de a karakterisztikát nem hiszem hogy nagyban befolyásolná az eltérés.
(#) Pioneer hozzászólása Szept 13, 2009 /
 
Sikerült beüzemelnem a SB Audigy kártyámat, így készítettem két felvételt még a HFM-I-el.
Minta-1
Minta-2
(#) scooby_ válasza lamalas hozzászólására (») Szept 13, 2009 /
 
Szia!
Azért gondoltam erre a kapcsolásra,mert van hozzá egy biztosan működő,viszonylag kicsi nyáktervem,és elmegy szimpla 9V-ról.
Nem kéne vackolnom a hülye stabilizálással,rákötném a 9V-os akkumat,és szól zajmentesen.
(#) scooby_ válasza bgsf hozzászólására (») Szept 13, 2009 /
 
HFM-I csak 60Db-t viszi?
Akkor már jobb az,amit te tervetél!
(#) Pioneer válasza scooby_ hozzászólására (») Szept 13, 2009 /
 
Idézet:
„HFM-I csak 60Db-t viszi?”


Ezt meg hogy érted?

Ha jobban megnézed, ez a lejátszási korrekció görbéje. A 20Hz és 20kHz között körülbelül 40dB van, ami a RIAA szabványnak megfelelő.
(#) bgsf válasza scooby_ hozzászólására (») Szept 13, 2009 /
 
Nem tudom hogy torzításban jobb-e! De viszi majdnem a 70dB-t!
Lehet hogy szépen szól az enyém is. Most J.R.Jarre lemezét hallgatom a Marantzon és valami brutális mélyeket nyom és kib@szott szépen szól a magas! Szinte poharat repeszt!
Sajna ennek a korrektorát nem tudom megszerezni! Amit letöltöttem mind sérült volt!
(#) bgsf válasza Pioneer hozzászólására (») Szept 13, 2009 /
 
Legalább 70 dB kell egy korektornak, hogy a teljes dinamikatartományt torzítás mentesen átfogja!
40dB kevés!
Sose a szabványt nézd! Mindig csak azt amit hallasz!
(#) bgsf válasza Pioneer hozzászólására (») Szept 13, 2009 /
 
Megjegyzem hogy a min erősítés legalább 20dB! És ez 20kHz-n! Ha ettől feljebb megyek az már 60dB! Tehát egy korrektornak min 60dB erősítésének kell lenni! Ennyi is a legtöbb korrektor erősítése! A 0 dB-hez mérten!
Még akkor nem is gondoltam arra a plusszra, ami egy esetleges dinamikusabb lemezt is tud kezelni!
(#) bgsf hozzászólása Szept 13, 2009 /
 
iTT! egy felvétel bakelitről!
J.M.Jarre. Marantz sr-220...............
csak tudnám a korrektor rajzát megszerezni!
A felvétel MP3, bitráta: 128kbs.
(#) highand válasza bgsf hozzászólására (») Szept 13, 2009 /
 
Nagyon hasznos a RIAA esetében ha az 1kHz-s erősítést adjátok meg, mivel ez ugye meghatározza más frekvenciákon is az erősítést.
(#) scooby_ válasza bgsf hozzászólására (») Szept 13, 2009 /
 
Szia!
A bitráta olyan mint egy kép felbontása.
Minél nagyobb,annál szebb a kép/hang.
(#) bgsf válasza highand hozzászólására (») Szept 13, 2009 /
 
Ebben igazad van! Mindig kell egy biztos pont és ez hangfrekis tartományban 1kHz! Tényleg jó hogy ezt felvetetted!
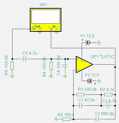
Más! Itt egy korrektor jelleggörbe! Vess rá egy pillantást és véleményezd! Saját tervezés.......

bgsf2.jpg
    
(#) scooby_ válasza bgsf hozzászólására (») Szept 13, 2009 /
 
70Db?
Alakul
(#) bgsf válasza scooby_ hozzászólására (») Szept 13, 2009 /
 
Csak 67 dB! De ez elég a tartalék dinamikának is!
A kapcsolás nagyon egyszerű, az ic bármilyen műver lehet!
A hálózat tagjait viszont érdemes válogatni!
(#) scooby_ válasza bgsf hozzászólására (») Szept 13, 2009 /
 
Feltennéd a végleges verziót?
Lehet megépítem,ha annyira jónak tartod
Az AKAI CS-F12 tönkrement,a mehanikán van egy húzómágnes,ami bekrepált. Érdemes szerinted bontani,vagy várjak egy új húzómágnesre? Mert amúgy működik tökéletesen. Szívem meg nincs szétszedni.
Van egy kis dolgom,nyákot addig megtervezed hozzá,vagy majd vacakoljak vele én?
(#) highand válasza bgsf hozzászólására (») Szept 13, 2009 /
 
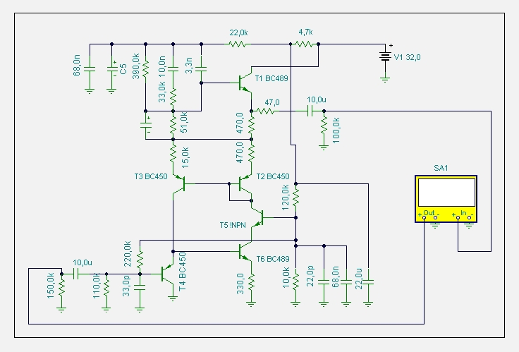
Ime itt van egy antiRIAA korrektor. Ezt a TINA-ban kösd elé a RIAA korrektornak és akkor teljesen egyenes frekimenetet kell kapnod. 0,1 dB ebben is van, ha a végeredménynek kapott frekimenet ennél kicsit többet ingadozik, attől még nagyon jó az általad tervezett RIAA.

Ez egy kis segítség a tervezéhez, mindenféle strukturájú RIAA-hoz jó, tehát pl passzívhoz is.

Jó tervezést.
(#) bgsf válasza scooby_ hozzászólására (») Szept 13, 2009 /
 
Itt a rajz.
Rossz kedvem van, de majd megtervezem a nyákot is hozzá.............
(#) scooby_ válasza bgsf hozzászólására (») Szept 13, 2009 /
 
Lehet,megpróbálkozom a tervezésével
(#) highand válasza bgsf hozzászólására (») Szept 13, 2009 /
 
Ne legyen rosszkedved, mostmár, hogy hazaértem ( merthogy hétvégén technikai bizottság voltam egy rally versenyen...) észrevettem, hogy csak pont a rajzát felejtettem le az anti RIAA-nak, így most pótlom.

Elnézést.

antiRIAA.JPG
    
Következő: »»   25 / 150
Bejelentkezés

Belépés

Hirdetés
XDT.hu
Az oldalon sütiket használunk a helyes működéshez. Bővebb információt az adatvédelmi szabályzatban olvashatsz. Megértettem