Fórum témák
» Több friss téma |
Sziasztok!
Van nekem egy digitális visszhangosítóm Urbán elektronika féle és nagyon zajos. Ráadom a tápot ( a keverőbe van beépítve! ) Mindent potit lehúzok hangos búgás. Normál előerősítésnél méghangosabb búgás. Visszhangosításnál nagyon hangos és erős sercegés és búgás és még minden zaj amit el tudtok képzelni. Azt tudom hogy vmi. eprom vagy mi meg egy asszem 80c552-es proci van benne. ( kész IC temető az egész )Tudtok ebbe segíteni? A rajzát majd beszkenneltetem vkivel. Köszi minden segítséget: Müszi
Árnyékolt kábeleket használsz?
Földhurok? Milyen a tápesgység? Ellégé szűrt? Megfelelő terhelhetőségű? Ennyi jut az eszembe most...
A tápkábelt kivéve mindegyik árnyékolt.
Idézet: ezt a kérdést nem értem.„Földhurok?” A tápegység aszimmetrikus (a berebdezésnek is az kell) 2A, 2200 mikróval szűrt, próbáltam már nagyobbal, ugyanaz a helyzet.
A földhurok azt jelenti hogy a GND vagyis a föld egy hurkot alkot a bekötő vezetékekkel ami gerjedéseket okozhat vagy felszdhet zavarokat. Pl veszi a kossuth rádiót vagy valamelyik yugó rádióadót
, vagy egyéb rendellenes dolgokat okozhatpl: A tápegyég GND-je össze van kötve a visszhangosító GND-jével és mondjuk a végfok GND--jével, és még a végfok és a visszahangosító GND.je is össze van kötve egymással.
Van egy kis stabilizátor ic hűtőbordán, és minden GND össze van kötve (mármint egy GND van)
Helló Mrex vagyok.
A földhurok az egy nagyon jellemző huzalozási probléma minden amatőr áramkörben. néhány fő ismérv a helyes hozalozáshoz. 1-a GND vezetéknek a tápegység elkóinak közös pontjától(szimmetrikus táp) kell elindulnia a legvastagabb vezetékkel ami csak elképzelhető 2-ezt a pontot mint csillagpontot kell felfogni és minden GND vezeték innét indul el de nem tér vissza ide 3-először az egységek tápföldjeit kell kiépíteni úgy hogy a nyákok egymástól ne kapjanak tápföldet csak a csillagpontból! 4-a jelvezetékek árnyékolásánál az árnyékolóharisnyát csak 1 ponron szabad gnd-re kötni, mert a tápon keresztül a gnd már mindenütt jelen van. ha vázlatosan lerajzolod magadnak a mostani GND huzalozást máris felfedezed a hurkokat bármibe lefogadom, hogy az árnyékolt vezetékbejövő és távozó felét is lekötötted GND-re emiatt már van is egy földhurkod.azt hogy az árnyékolóharisnya melyik felét kell GND-re kötni azt csak próbálkozással lehet eldönteni. 5-a házat (ha nem műanyag) egy külön vezetékkel kell a kondi GND csillagpontjába kötni így a jelfogadó csatlakozóid GND-je máris megvan ha tetézed az árnyékolóharisnya GND-re kötésével akkor máris földhurok keletkezik és kb 50 hz-en búg az egész lehet hogy a keverőd is és a végfokod is komoly földhurkokkal van tele . Javaslom nézd át az egészet . vezérelvként a csillagpontszemléletet javaslom tehát GND vezeték úgy menjen mindenhol mint a kinyújtott kezeden az ujjak a kondik GND-jétől távolodjon és ne térjen vissza Egyébként a földhurok a legnehezebben felderíthető hibák egyike ![]() Sok sikert Mrex
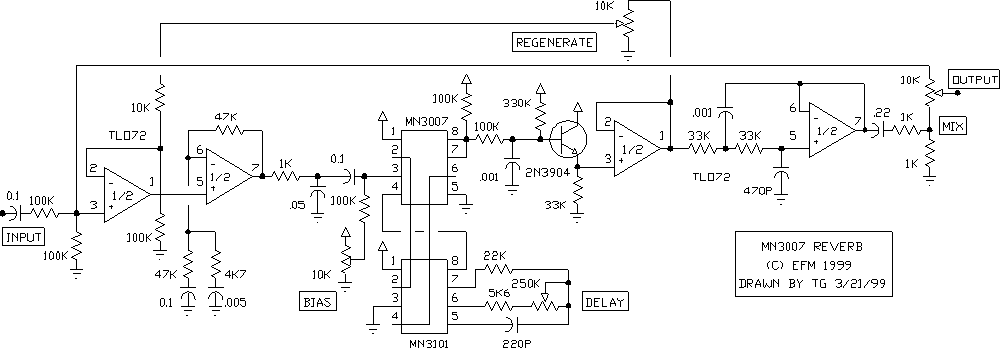
Itt a rajz is
Szevasztok véleményeteket szeretném kérni !! Abba hogy van nekem 2db MN3101 és MN3007-es icém és elvileg ebből egy kisseb echót lehet építeni ! Nekem van egy rajzom csak más tipusúak rajta az icék szerintetek ezekel lehet helyetesíteni ?
Helló Scott! Van az IC-idhez egy rajzom! Nem tudom hogy jól működik-e.
Ha valaki már találkozott ilyesmivel, legyen kedves ossza meg velünk a tapasztalatait!
Hali mindenkinek!
Csak azt szeretném veletek megosztani, hogy 4 fajta áramkört készítettem el de ebből csak egy használható ami jó is valamire. Az urbán elektronikába meg lehet venni egységcsomagba nyákkal eggyütt 7900Ft,- Ez elég jó már igen megközelíti a gyári cucokat és ráadásul paraméterezhető. Nekem kettő van mert élő zenével foglalkozom és kelett.Az egyiket eladnám mert nem sokáig volt rá szügségem tehát ha valakit érdekel 5000Ft,- ért megkapja itt a kép róla.
sziasztok
olvastam mindenki hozzászolását ,jomagam is vettem egy ilyen vizhangositot és ugyan ez a problémám vele ,zajos amikor efektre be van kapcsolva ,ha alapbol csak elöerösitöként használom ugy semmi alapzaj. amit nem értek az az hogy miért van sztereo 6,3 jack aljzat ráépitve amikor minden mikrofon jack dugo mono !nem lehet ezzel is valami gubanc ?amugy probáltam zajt szürni ferit tekercsekkel kisseb sikerrel .ha valakinek meg van egy jobban látható kapcsolasi rajz azt megköszönném.Békés Boldog karacsonyt mindenkinek . Üdv Alex |
Bejelentkezés
Hirdetés |




kész IC temető az egész
)







