Fórum témák
» Több friss téma |
- Ez a felület kizárólag, az elektronikában kezdők kérdéseinek van fenntartva és nem elfelejtve, hogy hobbielektronika a fórumunk!
- Ami tehát azt jelenti, hogy a nagymama bevásárlását nem itt beszéljük meg, ill. ez nem üzenőfal! - Kerülendő az olyan kérdés, amit egy másik meglévő (több mint 17000 van), témában kellene kitárgyalni! - És végül büntetés terhe mellett kerülendő az MSN és egyéb szleng, a magyar helyesírás mellőzése, beleértve a mondateleji nagybetűket is!
Itt a könyves link. A triakos topicban megadtam már egyszer.Bővebben: Link
Találtam belőle bookonline-on is, meg vaterán is, de online letölthető formában nem. Pedig amilyen régi könyv, akár meg is lehetne valahol. Perpillanat koncepcionális kérdésekkel szédelgek, és ez nem úgy szokott menni, hogy minden ötletnél megvásárolok egy könyvet. Ha le tudnám tölteni, letölteném, és egyszer elolvasnám, mert annyi elég is lenne, de többet nekem nem ér.
Digitális IC-t használni jelenleg nem jó tipp. Ahhoz is külön stabil tápegység kell, és az nincsen. Ez a kapcsolás lenne a stabil táp a kimenetén.
Maximum analóg IC (pld lm324, ne555), de lehetőség szerint még az sem. Már azok is csak úgy tudnak beleférni, hogy a bemeneti 20..40V-ból stabilizálok 15-öt, és az a stabilizátor fűteni fog, amit meg éppen elkerülni akarok. Sajnos ez az a szitu, amikor nem a semmiért akarok tranzisztor kategóriában megmaradni.
Üdv!
Az RMS az az amit ítram , ma is, nem csak 50 évvel ezelőtt. Éppen ezt mondtam, hogy folyamatos (periodikus) jeleknél egyszerűbb a helyzet, függetlenül a terhelés milyenségétől, akár ohmos, akár reaktív. A méréseket többnyire 1 KHz -en (vagy ha nem lehetséges akkor sávközépen) diszkrét frekvencián végzik a számítások, és az összehasonlíthatóság miatt, de vannak ettől eltérő módszerek is, a frekvenciafüggés figyelembevételére. A hangszóró hatásfoka valóban néhány %, de nem tudom, ez hogy jön ide, mert ennek semmi köze a terhelhetőséghez. Ez a hangszóró mint egy elektromos - mechanikai energia átalakító négypólus bemeneti kapcsaira vonatkozik. Mivel ennek a "négypólusnak" az átviteli karakterisztikájának meghatározása nem egyszerű feladat, különböző mérési eljárások vannak, amivel próbálják leírni a viselkedését, és megtalálni az összefüggéseket az elektromos, és a mechanikai jellemzők között, különböző dinamikus viselkedés esetén. Az RMS terhelés ezek közül csak egy, ráadásul statikus, viszont ilyen értelemben abszolút korlátot jelent. HA meghaladod a hangszóróra írt RMS teljesítményt, akkor a lengő cséve úgy felizzik, mint a villanytűzhely főzőlapja. (és ennek is van induktivitása pl) Nem létezik "hangszóróra értett RMS" , amit leírsz az egyfajta dinamikus terhelési vizsgálat, (többféle is létezik) aminek az eredményét viszonylag egyszerű kiértékelni. Mivel ez jobb értéket ad (nagyobbat) mint a folyamatos színusz jellel meghajtott, nyilván jobban mutat az adatlapon, mint egy 60 % -al kisebb érték. De nincs semmi baj vele, ha nem írják rá, hogy RMS, mert ez már nem az, vagy tisztességesen odaírják, hogy milyen mérési módszer szerint. Érzékenység, és jel/zaj viszony méréseknél is függ a merési eredmény a mérési módszertől, de ott mindíg kiírják, (jelzik) a módszert. Pl. SINAD, DIN, PH, dB m dB c stb)
Oké, bocsi, rohangálok mindenfelé, mint a mérgezett egér, és ritkán nyomok frissítést a weblapon. Jelenleg éppen mazsolázok onnét mindenfélét. Triakot és tirisztort már leszedtem, még átmazsolázom a többit is. Utána majd kérdezek, ha valami még mindig nem tiszta. Bár továbbra is félek kicsit ezeknek az alkatrészeknek a kapcsolási ideje miatt. Noha jellegében erre lettek kitalálva, de lassúak. Ja igen, ujt-ről úgy tűnik semmi sincsen
Ott van az egyátmenetű tranzisztoros könyv is a könyvek-elektronika mappában. Keress és találsz
Örök hálám. Eddig ezeket kaptam le gyorsban:
-a triac és kapcsolástechnikája -a tirisztorok kapcsolastechnikája -elektronikai alapkapcsolások gyűjteménye -rc időzítésű billenőkörök -az egyátmenetű tranzisztor Menet közben eszembe jutott, hogy ha az RC időzítés jellegében pontatlannak bizonyul (pld 400khz helyett 300-at sikerül csinálni az alkatrészek pontatlansága miatt és ilyesmi problémák), akkor képbe kerülhet a kristály oszcillátor is. Olcsónak nem olcsó, de pontos, és tranzisztoros. Az alapkapcsolás könyvet azért szedtem le, hátha abban lesz ilyesmi is. Kerestem könyvet kvarc / kerámia rezonátor / ilyesmik témáról is, de ha akad is, én nem találtam meg. Idézet: „a bevezett valós teljesítmény 1-5%-ából lesz hang, 95-99%-a a tekercset melegíti” Igen valóban hang csak 1-5%-ból lesz, de a többi nem a tekercsen fűtődik el, hanem a membrán súlyának a mozgatására megy el. A tekercsen kb. 10% VAGY MÉG KEVESEBB alakúl hővé. Mert gondolj csak bele. 20W teljesítménnyel egy viszonylag nagy felülető hűtőbordát rendesen fel lehet forrósítani. Egy 200-300W-os hangszórónak pedig max 40'C körűl van a mágnese. Aminek kisebb a felülete, mint a hűtőbordának.
"de a többi nem a tekercsen fűtődik el, hanem a membrán súlyának a mozgatására megy el."
Mivel a membrán ugyanazon a helyen marad (a helyzeti energiája nem változik), a végén abból is vagy hang lesz, vagy a levegő "kevergetése, nyomogatása" következtében hő (meleg levegő). Ez a hatásfokon semmit nem változtat. (Egy hangszóró bonyolult helyettesítő képpel írható fel, tömegek, rugók, akusztikai impedanciák transzformálódnak ellenállássá, tekerccsé, kondenzátorrá, de azt kétlem, hogy a hangszóró tekercsének ohmos komponense mindezekben olyan kicsi lenne, hogy azon a betáplált teljesítmény mindössze 10%-a veszne el.)
Kotorásztam tranzisztorok katalógus lapjaiban, és arra figyeltem fel, hogy sehol sem találok kapcsolási időt.
Teszem azt ha egy npn tranzisztor Vbe értékét lehúzom 0,1V környékére, utána gondolom nem abban a nanosecundumban kezd el vezetni, hogy kapott normálisan Vbe-t. Valamikori értékekre emlékszem, hogy 45nSec és ilyesmik voltak kicsi teljesítményű tranzisztoroknál, de ezek már nem két napja voltak. A mai tranzisztoroknál lehet ezt esetleg számolni vagy származtatni valamiből ?
Üdv!
A kapcsolási időket, felfutás, lefutás, késleltetés, kapcsoló tranzisztoroknál megadják az adatlapon, nem tipikusan kapcsoló tranzisztoroknál az ft ből következtethetsz. Pl. egy 1000 MHz ft -jű tranzisztorral nagyjából 2 - 6 ns kapcsolási időket tudsz megvalósítani, megfelelő áramköri elemekkel. (szórt kapacitás, induktivitás jelentősen befolyásolja)
Hát én bizony néztem sorban az adatlapokat, de teszem azt még az 1000mhz-es bf224-esnél sincsen meg a kapcsolási idő abban a doksiban, amit az alldatasheet-en találtam.
Mondjuk többé-kevésbé közelítő érték is elég lehet általános tranzisztoroknál (ft 100mhz). Kb a 45nsec alatti értékre vajon bizton számíthatok? Áramköri szórt kapacitások ofc figyelemmel vannak kísérve mindenütt.
Sziasztok!
Van 2 problémám egyik egy 3 utas hangváltó élesztése. A másik az meg egy 3 utas fényorgona ami 230v 600w ig izzót vilogtat és ha nem teszi bele az ember az optocsatolót akkor csak simán ledekkel ki lehet próbálni hogy működik-e a kis áramú része. Ez nekem működik is de nem is szeretnék nagy iizzókat nagy árammal és érintésvédelmileg bonyolítani meg stb. A lényeg a kapcsolás kb bírjon el 3x20w-ot és akkor teljesítmény ledet is tehetek rá. Az optocsatolók helyett akkor hogy tudnám megoldani a tranyó bekötését? Ha sikerül küldök egy rajzot amin el tud igazodni hozzá értő ember és reményeim szerint meg is tudom a segítségével oldani a problémát.
Hello!
Jó, hogy említetted a szkópot, mert legalább megnéztem a bemenő osztót, és a kapcsolóját. Kissé túl komplikálod a dolgot, és ha lerajzoltál volna valamit, már jobban jártál volna. Mert így elég nehezen követhető amit mondasz. Szóval, ha az ember korrekten meg tudja fogalmazni a feladatát, akkor vélhetően már meg is tudja oldani. Vagy, legalább is közel kerül hozzá. - A szkóp bemeneti osztójának 9 állása van. Az állás nem körbe léptethető, tehát alul és felül korlátozni kell a léptetés. - A 9 álláshoz, hat feszültségosztó tartozik, melyből 2db igazából csak átvezeti a jelet. - Ha így nézed a működést, akkor csak 6db kétáramkörös relére van szükség, ami a csillapításokat bekapcsolja a láncba. Ezt áttekintheted, a Sccope-UD-att ábrán. - Ha a relé működésének logikája meg van, akkor felírható, hogy a 9 állás esetén, melyik relének kell állásonként zárni. Tehát a relé vezérlése ezen kritériumok figyelembevételével már megvalósítható. Nem tudom milyen feladat ez. Én már megoldottam, csak azt szeretném ha Te is dolgoznál rajta. ezért nem teszem fel az egész rajzot.. üdv! proli007
Üdv!
Nem tudja valaki véletlenül, hogy mennyi az ellenállása az MZS 2x0, 75 lapos sodrott rézvezetéknek?
Szia!
A réz fajlagos ellenállása kb. 0.0175 ohm mm^2/m.
Hali!
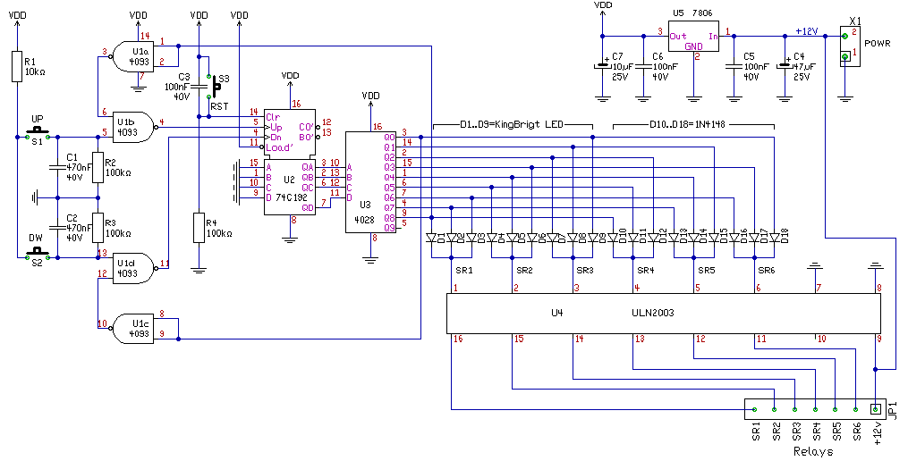
Bbatka rajzát szeretném megépíteni. Az osztókkal kapcsolatban nincsen kérdésem(nem egészen így van, ahogy lerajzoltad, amint mondtam az 1:5, 1:2 és az 1:1-es osztók a kapcsoláson belül vannak megoldva, nem a bemenetnél...) Ez most mindegy is. A relék vezérlése érdekelne. Mint azt is mondtam már, hogy 2(fel és le)+1reset gombbal szeretném megoldani a vezérlésüket, hogy melyik húzzon be. A metrós példámmal tudom csak szemléltetni a feladatot. (Az megvan, h pl 3&6-os reléknél a 3-masra és a 6-osra adok feszültséget, de nem ilyen módon szeretném megoldani...) 2+1 gombbal! És ennek a léptetős kapcsolásra kéne vmi segítség (kapcsolás)! Lerajzoltam, amire gondoltam, dolgoztam rajta...
Sziasztok! Mi a neve ennek a csatlakozó típusnak? Köszi!
Hello!
Attól, hogy nem úgy van bekötve a dolog (ét a két osztó nem egy helyen van kialakítva), még a működési logikája teljesen azonos. Csak a relék számozását kell megváltoztatni. (pld. nálam az 1:10 reléje az SR2, nálad ez REL3, 1:100 reléje az SR3, nálad ez REL4 és így tovább) Tehát, ha ezeket átírod, akkor ugyan úgy fog működni. (A REL1 csak az AC/DC kapcsolója.) Akkor felrakom a rajzot, de remélem ez nem iskolai feladat, amit én oldok meg! üdv! proli007
Köszönöm!
Nem iskolai... A másik, meg: nem a rajz elvi hibájára gondoltam, az nem lényeges, az jó volt tudom... Nekem a 2(fel-le)+1(reset) nyomógombos vezérlésre volt szükségem... A kombinációs hálózatot már én is megrajzoltam és ki is vezettem a 6 kivezetést, csak ezeket akartam vezérelni a nyomógombokkal. És mégegyszer köszönöm!
Sziasztok!
Van egy ellenállásom, aminek nem tudom színkód alapján az értékét. Utána néztem, arra jutottam hogy öt sávos jelölésnél a 3. sáv nem lehet ezüst. Ennél pedig ezüst. Ellenállás Aki tud kérem segítsen.
Szia! Az ezüst esetleg nem szürke csak...? Kimérted műszerrel?
Hali !
Hátt, érdekes, az szerintem is inkább ezüst szín alapján mint más, de az meg szabványban tényleg nincs azon a "helyiértéken". Ha így nézzük, hogy: P P szürke arany Z akkor 22.8ohm és 0.5% Bővebben: Link De az valóban nem igazán szürke szín.. Én kiforrasztanám az egyik lábát, és rámérnék... Edgár
Igen, én is próbáltam szürkével kiszámolni akkor kijött a 22.8ohm.
Méréssel (kézi multi) 0,4ohm-ot mérek. Pontosabb műszerrel is megmértem, az 0,28-0,35 között ingadozott. Amúgy ezek az ellenállások közvetlenül egy erősítő végfokozat FET-jei elé vannak kötve.
Szia!
A harmadik ezüst gyűrű azt jelenti, hogy nulla egész valamennyi ohmos a cucc. Ebben az esetben 0,22 ohm. De a mérésed is igazolta ezt a helyzetet.
Szia!
És akkor mennyi a tűrése és a teljesítménye?
Nan most megfogtál. Mostmár abban sem vagyok biztos, hogy 0,22 ohm-osBővebben: Link
|
Bejelentkezés
Hirdetés |













