Fórum témák
» Több friss téma |
- Ez a felület kizárólag, az elektronikában kezdők kérdéseinek van fenntartva és nem elfelejtve, hogy hobbielektronika a fórumunk!
- Ami tehát azt jelenti, hogy a nagymama bevásárlását nem itt beszéljük meg, ill. ez nem üzenőfal! - Kerülendő az olyan kérdés, amit egy másik meglévő (több mint 17000 van), témában kellene kitárgyalni! - És végül büntetés terhe mellett kerülendő az MSN és egyéb szleng, a magyar helyesírás mellőzése, beleértve a mondateleji nagybetűket is!
A "lebegésen" azt értsem, hogy hogy nincs használva semmire, hanem csak úgy ott van? Ha ez, akkor igen, ha nincs a közelben mozdony, akkor nem jó semmire.
Hello!
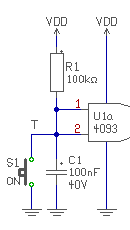
Egy kis "prellmentesítés", és egy kis szórakozás.. üdv! proli007
Úgy értem, hogy, ha nincs közelben mozdony ami mondjuk ad olyankor +5V jelet, akkor határozott 0V van a bemeneten mondjuk egy 10k ellenállással GND-re húzva vagy ha fordított a logika akkor értelem szerűen +5V ra húzva.
Potyo kolléga rajza elég szemléletes!
Köszönöm szépen, ha majd lesz időm rá, megpróbálom így megcsinálni.
Szia.
Én is gondoltam rá, hogy át kéne olvasnom jónéhány oldalt, de kb. fél év múlva tanulni is fogom. Sajnos csak nagyon alapismereteim vannak és nincs annyi szabadidőm, hogy ennyit olvasgassak. A tinára már gondoltam szerintem azon talán könnyebb megértenem majd a hétvégén megrajzolom valamikor. A hall szenzornál ezek szerint kell a 2 ellenállás gondolom akkor a szenzorban is vannak ezért ha nem tennék 2-t akkor valahol eltérne az megfelelő ellenállás érték. Mindössze spórolás végett akartam, de akkor maradok a 2-nél. Még egy kérdésem van, hogy az adatlap 11. oldalán vannak kondenzátorok is meg tudnád mondani milyen értékűek legyenek és hány voltosak (24V-tal lenne hajtva a motor az ic pedig 5V-tal)? Gondolom csak szűrésre kellenek.
Továbbtanulásos hozzászólások átpakolva ebbe a topicba!
Sziasztok!
Egy adatlapon hol/hogy találom meg a bétát? Valamint ennek tudatában, hogy tudom kiszámítani a bázis ellenállást? A válaszokat köszi!
Sziasztok! Nemrég jelentkeztem be, már régóta ismerem az oldalt és el is olvastam néhány cikket. Nagyon tetszik az itteni légkör és az oldal Rendezett felépítése! Jelenleg egy olyan projekten vagyok, hogy csináljak valami kisebb erősítőt amire mp3-mp4-et tudok kötni 3,5-es jackkel az autóba, hogy az autó hangfalain keresztül szóljon a muzsika és ne kelljen venni egy olyan fejegységet amire usbvel rálehet kötni ezeket a médialejátszókat. Nézelődtem az oldalon, de nem találtam ilyesmivel foglalkozó témát ,pofám meg nem volt ahhoz, hogy újként nyissak egy új topicot. Tud esetleg nekem valaki ebben segíteni? Vagy az oldalon van róla szó csak én nem láttam?
Köszönöm a segítséget!
Hello!
- Az IC fogyasztása 5V-on, legrosszabb esetben is csak 26mA. Így a tápegységet (stabit) erre érdemes tervezni. Azaz túl nagy kondi nem kell számára. De ha a 12. oldalra lapoztál volna, akkor láthattad volna, hogy ebben a pozícióban 10µF-ot használnak. A 12. lábnál, pedig oda van írva, hogy 100nF. - A +B/-B tápfesz szűrését, alapvetően a motor fogyasztása fogja meghatározni. A jó szűrés, kb. 2200..4700µF amperenként. 24V esetében egyértelmű, hogy 35V, vagy az feletti kondit érdemes használni. - Viszont a PNP végtranyóval párhuzamosan rajzolt elkó, badarság. Hát ez az adatlap, kissé slampos. Úgy látszik a gyártó, hű akart maradni a "TOS-HIBA" nevéhez. üdv! proli007
Hello!
A bétát a hFE sorban találod, a tranyó típusától (kiegészítő betűjétől) függően. Egyébként még a h21 (hibrid) paraméter is ezt jelenti. üdv! proli007
Hello!
Lehet nem véletlenül nem találtál (mondjuk én nem is kerestem). Viszont a kérdés elég készülék specifikus. Alapvetően a hangerő szabályzó fokozat elé kellene kötni a bemenő jelet, viszont ez a bemenetet kapcsolni is kellene. Manapság viszont az autó rádiók mindenféle digitális dolgokat rejtenek, így nem egyszerű a feladat, mert sok esetben nem igazán lehet hozzáférni a fokozatokhoz. Én már készítettem ilyen átalakítást Renault gyári rádiójához. A kazettás magnó rész feláldozásával. De mindent tudni kell, mi mikor kit vezérel és hogyan lehet szimulálni... A jelet, a korrekciós erősítő kimenetének megszakításával vezettem a gépbe. (Itt még lehetett) üdv! proli007
Helló.
Értem, kösz legközelebb figyelmesebb leszek. A +B és -B pont közé akkor 3A esetén 7000-8000 mikrofarádos kondi kellene legalább? A pnp tranyókkal párhuzamosan kötött kondikat akkor hagyjam a csudába? Esetleg tudsz valami tanácsot mondani vagy valamit amit még nem árt betenni? Bocs hogy visszakérdezek, de sajnos nem vagyok benne ebben a témában és szeretnék egy nagyon jó vezérlőt ami egyfajta univerzális vezérlőként is működik és ne nagyon lehessen kinyírni.
Értem. Akkor a Te ajánlásoddal nyithatok egy Topicot erről? Mert szerintem ez egy hasznos kis dolog lenne, meg sokakat érdekelhet! Nekem egy psp-m van és azt akarom így üzembe helyezni.... Vagy ez inkább összetettebb kérdés amit nem lehet egy Topicban megbeszélni? Köszönöm
Sokszor olvasom, hogy szimulátorral vizsgáltok áramköröket.
Nos, szeretnék én is "szimulátorozni". ![]() Melyiket érdemes választani?
Szia!
Én az NI Multisimet használom és elég jó!
És esetleg a kiszámolási elvet is elmondaná valaki??
Sziasztok!
Én bringára szeretnék egy nagy fényerejű lámpát építeni, 12 V-os akksiról működne. Találtam hozzá nagy fényerejű LED modult, ami a spot égőket váltja ki. Ezek a LED-ek a gyártó adatai szerint 350 és 700mAh-rel hajthatók. A kérdésem az lenne, hogy egy 12V/2.2AH-s akksihoz kell-e áramerősség szabályozó és ha igen akkor tudtok-e ebben segíteni valami egyszerű kapcsolással. Ez lenne a fényforrás: http://www.ledaruhaz.hu/a77424 Köszönöm a segítséget! Siki
Sziasztok ,
nem értek az elektronikához és ezért lenne kérdésem. Senkitől nem kaptam még választ arra ,hogy egy 80 l-es villany bojler mennyit fogyaszt ha direktre van kötve és nem éjszakaira mert soha nincs melegvizem ha központilag kapom az inpulzus . Normál családi fogyasztásnál nem erről menne a mosógép. Csak zuhany fürdés stb. Köszönöm.
Persze, hogy kell. De ha 350 vagy 700, akkor elekotsz egy ellenallast kb 400mA-re, aztan kesz.
De ennyi penzert mar 10W-ost kapsz mashol, azt meg hajthatod kisebb es nagyobb teljesitmenyen is, ha szukseges.
Köszi a gyors választ. Esetleg egy linket kaphatok, hogy hol kapok ilyet 10W-osat?
Köszi!
Még egy kérdésem van:
Ez a kapcsolás megoldható ezen alkatrészekkel, vagy még hiányzik valami? Válaszotokat előre is köszönöm!
Ez tényleg kicsit drága, én inkább ezt ajánlom: Bővebben: Link
Még ez is bőven elég világításra biciklire. De hogy a kérdésedre válaszoljak: 10W LED De még olcsóbban kijössz, ha több kisebb ledből raksz ki 400lm-t. Például: LUXEON REBEL 160lm 1050 Ft ebből fogsz 3db-ot, az 4060ft(ÁFÁ-val), és már több mint 480 lm van. Bővebben: Link
Szerintem melléírtad
Sok az 4 ezerért!
Én inkább ebből rendelnék akkor..
A 10W-os led naná hogy drága, meg nem is jó a W/lm értéke de itt most nem erről volt szó...
Jó bolt az, csak az a baj hogy 20g súly után valami iszonyatosan eldurvulnak a postaköltségek, ennél a lednél még jó, mert csak 930ft kiskacsa2009 Oké, már látom
Szia!
Idézet: „de nem találtam ilyesmivel foglalkozó témát ,pofám meg nem volt ahhoz, hogy újként nyissak egy új topicot.” Ha az autóban van rádió akkor felesleges is ilyet építeni. Itt nézz szét: Bővebben: Link
Sziasztok!
Be kellene ültetnem négy darab txb0104-es level shiftert egy áramkörbe, de most nézem csak, hogy nincs semmilyen általam ismert tájékozódási lehetőség az 1. láb megtalálásához. A tok sem olyan, mint a datasheet-ben van. Nincs félkör a tok elejébe vágva, a sarka sincs levágva, nincs kis kör a tokon. Csak egy fehér vonal van keresztbe az egyik végén és az alkatrész megnevezése. Csatoltam róla egy "képet". Szerintetek melyik az 1-es láb? Köszi! |
Bejelentkezés
Hirdetés |






Köszönöm a segítséget!







