Fórum témák
» Több friss téma |
Mielőtt kérdezel, a következő két dolgot ellenőrizd!
I. A helyes tápfeszültségek megléte.
II. A kimeneten van-e egyenfeszültség.
Élesztés.
van egy denon erosito es a halozati trafo primer oldala meg szakadt es a bisztositek nem eget ki 1,6 amper.es meg szeretnem tekercseltetni de kene tudni hogy mijen fesz volt sekunder oldalon, keresten a neten de semmit info.
Akkor hajrá
Aztán majd az első mérések után úgy is kiderülnek a képességei, így az is, hogy érdemes-e hidalni, vagy sem.
Magyarul neked egy trafó kéne bele de nem tudod a gyárinak a sec feszültségét?
Biztos ez a típusa?
Megmérted a primer tekercset? Biztosan szakadt? Ha igen, akkor azon csak az újratekercselés segít, sajnos.
Írd le pontosan a típusát, hogy utána tudjunk nézni a kapcsolási rajzának.
denon dra 245r
sera nr 4014582954 koszi fiuk.mar javitottam erositot de igy nem jartam meg pedig semmi fust,eges nem lacik rajta lemertem de semmit nem mutat a muszer.
Nem találtam ilyen rajzot sajnos.
Sajnos én sem találtam semmit az adott tipushoz.
DRA 325r-hez van leírás az elekrotanyán, de ki tudja hogy ugyan olyan -e.(nem valószínű)
szia..esetleg annyt tudok csinalni hogy elviszem tekercselni es megszamojuk a menetet mert az a baj hgy tobb kijovetele van 7 szal,3avegfok resz 2eloerosites radio,2agondolom amemoria.
Hogy tudott az megszakadni? Biztos rossz?
koszonom a faradcsagotokat remelem hogy ossze jon valahogy kar erte.
fogalamsincs, nem az enyem de jo hangja volt talan nagyobb feszt kapott az abaj hogy semmi nem lacik rajta idegesit.
es a bisztositek jo semmi baja.
Kap egyáltalán áramot? Nem a 230-as kábel szakadt meg? Esetleg egy képet tehetnél fel róla. Meg kellene mérni, hogy a trafó Primerén van-e feszültség.
Szerk.: Látom már mérted. Nézd végig merre hiányzik a fesz.
van rajz dra325-rol .
az enyem tranzistoros avegfok resz.
a tap kabel az jo ,nem tok kepet fel tenni sajnos nincs gepem. de ,be megy ki semmi es ramegy a220v.
a trzistorok 2sc3854, 2sa1490. ha van valami akkor irok szia.
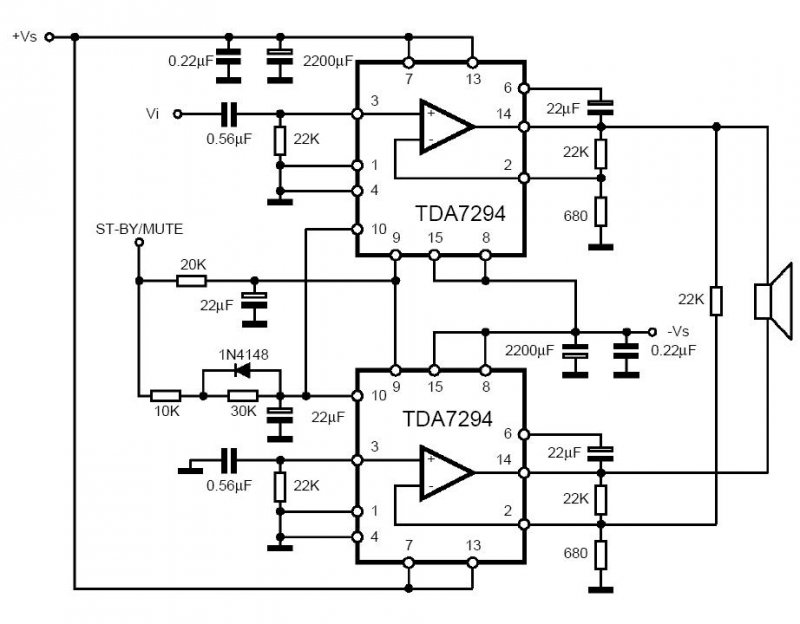
Újra itt. Találtam valami jót a neten. Találtam itthon egy 500Wos 220V/+-24V-os trafót. szerintetek azzal szépen muzsikálna az alábbi kapcsolás? És még annyi hogy az 50Hz-es búgást mivel lehetne tompítani(esetleg hatalmas pufferekkel?)
Naaa, ennek a hírnek nagyon örülök!
csak kicsit húzós a pufferkondik ára , de ugye ezeket csak simán párhuzamosan kel kötni az egyenirányító +- kivezetésével?a kész cuccnak mennyi lehet az eladási ára? kösz a válaszokat
Úgy is lehet ,hogy veszel 6-8db 4700uf-os kondit nekem így van és nincs brum.Persze nekem nincs hidalva.
ha jól emlékszek akkor van még 2 db 47 000uFos kondim is, csak azok hatalmasak, gondolom az is jó lenne
az eladási árára vagyok még kíváncsi
Inkább több kisebb kondit tegyél bele, mint egy nagyot. Ha meg az érdekel, hogy mennyiért lehetne elpasszolni, akkor ézz körül neten, hogy mennyiért vannak ekkora teljesítményű erősítők...
A búgást semmivel sem kell tompítanod, mert óriási a brumm elnyomási képessége ennek a kapcsolásnak. A rajzon feltüntetett puffer pont elégséges hozzá.
Én is a több kis elkóból felépített pufferblokkot javaslom. Egy normális minőségű, 4700ľF/50V-os kondi kb br. 200Ft. Ha az a terved, hogy direkt eladási célból építed, akkor bele se kezdj! Nem fognak annyit adni érte, mint amibe belekerül. Itt van egy 2x200-as 7294-es végfok, amit kb 27.000 Ft anyagköltséggel csináltam és sokkal többért nem nagyon venné meg senki. Csak akkor építs ha magadnak csinálod!
Váó! Szuper kis cucc!! Te csináltad? Grat. hozzá
Milyen teljesítményű? és hogy szól? És kösz a segítséget!
Sziasztok en most szeretnek epiteni egy erositot de nem tudom hogy mient
van 8 100-150wos difum dibeisi es annak milyen erosio kell?
Szia!
Az az egy pár IRFP nagyon karcsú! Ha 2 ohm-al akarod terhelni én 4 párat raknék bele.
Köszi. Zenekari használatban van, 2x200W-os, nekem tetszik a hangja, még otthoni hifi hangfalakon is.
Hali!
Lenne 1 kérdésem. Van egy 5.1-es kis házimozim (5x15w+35x), az erősítő a mélynyomóba van integrálva. Egy hónapja nem használtam, ezért ki volt kapcsolva a hátlapon lévő főkapcsolóval, így áram alatt nem volt. Ma bekapcsoltam, de a mélynyomóból nagyon hangos búgó hang jön, lehúztam a bemeneti zsinórokat és akkor is. Fogalmam sincs mi lehet a gond, garancia meg nincs már rá. Abba az elosztóba volt dugva amiről jelenleg gép megy. Mi mehetett ki benne?
Uhh még 1 fontos kérdés, majd el felejtettem, hogy a mellékelt kapcsoláson a 2 IC-t lehet 1 bordára tenni vagy szigetelni kel?
|
Bejelentkezés
Hirdetés |




es a bisztositek jo semmi baja.
, de ugye ezeket csak simán párhuzamosan kel kötni az egyenirányító +- kivezetésével?






