Fórum témák
» Több friss téma |
C = 47nF
R = 6,8k (350Hz) R = 8,2k (300Hz) R = 10k (250Hz) R = 12k (200Hz) R = 15k (150Hz) R = 22k (100Hz) C = 4,7nF R = 6,8k (3500Hz) R = 8,2k (3000Hz) R = 10k (2500Hz) R = 12k (2000Hz) R = 15k (1500Hz) R = 22k (1000Hz)
Sziasztok!
A kérdésem most már kicsit más mint eddig. Életem első nyákját vasalásos technikával megcsináltam,kicsit gáz is let sebaj... alkatrészek nagy része benne van. +-15v kellene a műv erősítőknek ez fix? Mert nekem kicsivel kisebb a táp amit találtam +-12v ez kevés vagy nagy gondot okoz egyáltalán? Mert ha igen vagy tekerek rá picit ,vagy van nagyobb trafóm is csak az meg van vagy 100w-os. És ez a másik meg úgyis a dobozba való pont. Tehát mi a tűréshatár a kapcsolásnak 15V.... +-3v elmegy-e?
Köszönöm a választ!
Király akkor már ezzel se kell tökölnöm. Remélem hogy az élesztése elsőre sikerül mert ha nem,fogalmam se lesz hogy hol keresem a hibát.
Újabb problémával találtam szembe magam!
Lehet kinevettek de sebaj. +-9_15v kel ugye.Ez oké is megvan a táp 3 szál vezeték egyikhez mérve esetemben 12v másikhoz mérve 12v két szélső közt 24v. A 3 szál vezetéket gratz-el hogy írányítsam egyen? most úgy van hogy 2 Gratz híd és a semleges vagy 0 nem tudom hogy hívják az a 2gratze-re ugyanúgy rá van kötve és a másik két szál az meg külön külön gratzen így van 4 szál egyenáramú vezetékem összesen,de én most akkor ezt hogy csináljam mert ugyanúgy 3 szál kellene csak egyenáramba! Valaki vmi rajzot nem tudna adni úgy jobban megértem tuti. Köszönöm előre is a felvilágosítást!
Szia!
Két lehetőség is van.
Köszönöm megint csak a segítséget!
Sikerült 1 gratz-es megoldással. Van olyan gyanúm hogy mostanába fogok még ide írni segítségért. A következő amin gondolkozok hogy 2 utasra hogy tudnám kapcsolni a 3 utas hangváltót? Eddig odáig jutottam hogy ugye csak a fele kellene hogy működjön.De még nem bogarásztam ki hogy hol kéne az ármakört megszakítani hogy kapcsolót be tudjak iktatni. Egyáltalán lehetséges-e vagy késő bánat? Nagyon nem akarnám átalakítani sem hogy tákolmány legyen! Csak ha 2 és 3 utasra is lehetne kapcsolni az úgy extrásabb,meg most még csak 2 erősítőm van,és amég nem szerzek még egyet addig nem tudom használni.
Szia!
Csak úgy tudod megcsinálni, ha a szűrők keresztezési frekvenciái állíthatóak. Ekkor,ha a két frekvenciát egyforma értékre állítod kétutas keresztváltód lesz, a közép nem fog szólni.
Köszi a tippet majd későbbiekben kísérletezem!
Most sajna élesztési problémáim vannak úgyhogy aki nálam jobban ért az elektronikához annak jó lenne a segítsége! 1-nekifutás:leellenőriztem a nyákot de nem elég alaposan zárlat.. Kijavítottam mire elkezdek melegedni a 22µF-es kondik meg a u7-es műv erősítő.Lekapcsoltam az áramot találtam még egy zárlatot kijavítottam de a kondik így is melegedtek gyanítottam hogy fordított polaritással rakosgattam. Megfordítottam egyet hát az nem is melegedett tovább, így az összeset megfordítottam,ami így jó is lett. De megint zárlat van a + - közt mi lehet a baj? Végignéztem műszerrel sípol is de ott csak kondik vannak. Olyan lehet hogy a kondenzátor rosszul van bekötve és rövid zár van miatta?? Még ideáig nem sikerült működő elektronikát létrehoznom úgyhogy örülnék nagyon ha ez kivétel lenne végre. Ha valami egyéb adat is kell a segítséghez hogy mi hol a gond akkor már írom is pontosan az alkatrész számait.
Rövidzárra rájöttem! Véletlen összeforrasztottam a tápnál lévő 22uf kondi lábát de a pláne az hogy nem a nyáknál hanem a túloldalt így hiába néztem a forrpontokat.
A másik gond most az hogy ügyesen vezetékből csináltam biztosítékot szuperált is. A gond az volt hogy a biztosíték elolvadt de a műszer dióda álásba nem sípolt hanem 900-1600 értéket mutatott. A táp ágba mérve. Az utolsó alkalomnál nem szált az a biztosíték hanem sípolt egyet az U1 Előtt álló 09 (22uF) es kondi és úgy elszállt az újjam alatt hogy dőt belőle a vér. Sebaj majd jobban vigyázok. A gond a fordított polaritás lehetett?? Nem lehetne használni olyan kondikat aminek nincs polaritása? Mert már kezdem unni. Jah és ezek a kísérletezéseim tönkre tehették a műv erősítőket? Max csak olyan volt hogy melegedet picit némelyik akkor lekapcsoltam és kijavítottam a hibát utána már nem melegedett.
Kijavítottam a szétment kondit meg ami volt még rossz polaritással azt is megfordítottam. Most nincs zárlat rákapcsoltam a feszültséget a 22uf es kondik sem melegednek. Most csak az u1-es erősítő melegszik meg még a 100nf os kondik lehetnek benne fordítva.
Eddigi tapasztalataim szerint a pidscb által készített cikk elég hiányos. Alkatrész lista sincs mellé! Akkor ilyen kis hibalehetőségek hogy milyen kondit használjon az ember, az ic-k lábkiosztása a nyákterven sem jók! Így az ick lábait szét kellet hajlítgatnom meg a foglalatot sem tudtam használni. Jól megszívtam.................. És még mindig nem működik
100nf stiroflex kondinak nem értem a jelölését. Szemből nézve bal oldalt függőleges fekete vonal,középen 63v- felirat akkor a mínusz jel felé tehát jobb oldali láb lenne a negatív?
Nem szeretnék megint robbantgatni jól jönne egy kis gyors segítség .
a probléma még mindig van az u1 és az u5 műv erősítő melegszik a többi az egyáltalán. Mi lehet a gubanc? most már tanácstalan vagyok mert fordítgattam a kondikat mindenhogy néztem zárlatot és semmi....
Help me
Észrevételek:
1.: Szerintem a kész panelről készült képen jól látszik, hogy az elektrolit kondikat hogyan kell beültetni. 2.: Próbáld meg a nick nevemet rendesen leírni: PIDSBC 3.: A 100nF értékű kondikat nem értem miért fordítgatod össze vissza azoknak mindegy a polaritás 4.: A beültetési rajz alapján EGYÉRTELMŰ, hogy az IC-ket hogyan kell beültetni. 5.: Nekem a beültetéssel semmi gondom nem volt, ha neked az IC lábakat "szét kellett hajtogatni" akkor a paneloddal lehet a baj. 6.: A műv. erősítők melegedése lehet a haláluk jele. Javaslom inkább, hogy figyelj jobban oda!
1.: igaz a 22uf es kondik látszódnak ha jobban nézem
2: A nevedért bocs sokkal egyszerűbb betűrendű szavakat is felcserélek majd ügyelek rá! 3.:Kösz az infót tehát nem az a hiba 4 az ic-k beültetésével nem volt semmi gond az tényleg egyértelmű! 5.: A panelommal annyi baj lehet hogy máshol olvastam nem mindegy a rajz hogy fotózáshoz vagy vasaláshoz van elkészítve. Én vasaltam. 6: Azt gondoltam hogy nem hobbiból melegszik mint állat pár másodperc után. Erre kellene valami megoldás. Eddig azt hittem kondi miatt lehet. Az ic-ket honnan lehet megállapítani hogy elszált vagy sem? Ötlet?
Látom ebben a topic-ba sem találok egy segítő embert sem!
Kedves pidsbc feltételezem el vagy foglalva azért nem nagyon adsz ötleteket vagy tippeket mit mérjek hol hogy az általad közzé tett hangváltó működjön is! Mert gondolom azért tetted föl az oldalra is hogy más lemásolja és örüljön mint majom a farkának hogy mit épített és hogy szuperál. Ráadásul nekem ez a hangváltó tökéletes lenne arra a célra amire használni szeretném! Belefogtam az építésbe mert azt hitem ha elakadok valamibe az oldalon majd segítenek . Mgecsináltam a nyákot megvettem az alkatrészeket szaladgáltam megrendeltem,szereztem király potmétereket dobozt tápot! Előlapot Ismerőssel meghajlítadtam bejelöltem kifurkáltam. Ez mind hiába volt úgy látszik! Ennél akkor még az is többet ért volna ha nincs cikk mert legalább nem költök el pár ezret a semmiért és nem fektetek bele munkát,hanem veszek használtan egy gagyit. Ha meg az a baj hogy elsőre nem értek mindent hát bocs, ha profin vágnám az elektrotechnikát nem írogatnék fórumba segítségért. Ha valaki mégis olvasta a problémám akkor legyen szíves küldjön pm-et mert ezt a topicot már nem figyelem,nem nagyon látom értelmét több napig 3 óránként nézni írt -e valaki!
Nem értelek.
Miért nem egy egyszerűbb áramkörrel kezdesz építgetni? Pidsbc hangváltója nálam kifogástalanul működik . De egy ilyen ic temető már valamilyen építési gyakorlatot kíván. Már ne haragudj de az általad leírt történet inkább kabaré, és minden jobb érzésű fórumozót inkább eltántorít attól hogy válaszoljon. Én is csak azért szóltam, mert nálam munden ok ezzel az áramkörrel.
Sziasztok!
Az oldalon bublikált 3 utas 24db/okt os váltóról van szó! Írogatás helyett ismét nekifogtam a cuccnak megépítettem működik,de mégsem rendesen! A probléma a következő bekapcsolom sípol nagyon hülye magas frekin aztán ha fogdosom össze vissza néha pattan egyet és rendesen szól. Illetve ha nem fogdosom csak bekapcsolom kikapcsolom majd ismét bekapcsolom akkor kapásból jó,de ha ál vagy 5 percig akkor ismét csak a dupla bekacsolásnál jön ki belőle normális hang. Elsőre kondenzátor,de vajon melyik? Stab résznél lévő buffer kondi miatt lehet ilyen galiba vagy nem tudom ha valaki tapasztaltabb elektromágus járt már így akkor segíthetne hol kezdjem nézegetni. Segítséget előre is köszönöm!
Sziasztok,
PIDSBC 3 utas 12 dB hangváltóját építettem után. Tökéletesen működik (bár az egyik láb nem volt GND-re kötve a nyákterven) viszont van egy kis fehér zaja, amit szeretnék csökkenteni. 5let, tapasztalat? Vagy ne is várjak többet ettől a kapcsolástól? TDA7294-et hajtok vele illetve egy előerősítő is van még előtte, ugyanúgy NE5532-vel.
Sziasztok!
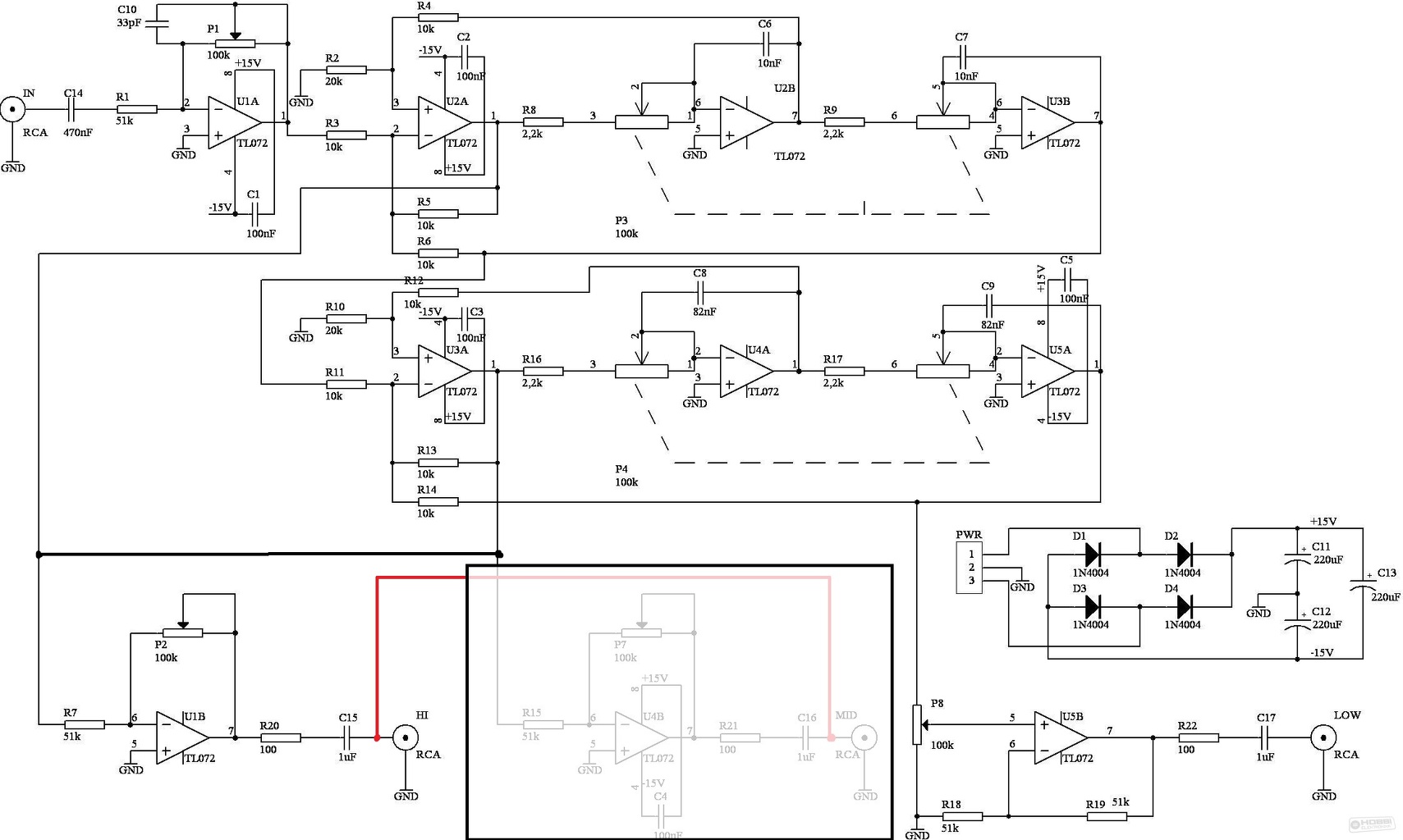
Az oldalon meglévő 3 utas hangváltót szeretném megépíteni, mert minden van belőle itthon. Viszont 2 utasként szeretném használni. Két lehetséges megoldása van a dolognak szerintem. Az első szerint közösítem a magas és a közép hangsávot és vezetem az IC-re, elhagyva egy fokozatot. Ezt jelöli a fekete huzalozás és ami be van keretezve,azt elhagynám. A másik megoldás, ami szerintem életképesebb, hogy a 2-2 kimenő jelet, a magasat és a középet egy hangszóróra kötöm. Így megmarad a szabályozási lehetőség is. A mélyet természetesen egy külön hangszóróra. De hogyha tévednék, márpedig eléggé valószínű, akkor javítsátok már ki a rajzot legyetek kedvesek.
Sziasztok!
Ezt a hangváltót szeretném megépíteni. Azaz ennek egy változatán gondolkodom. Ez 3 utas 24dB/oktáv meredekségű szűrőket tartalmaz. Ha jól veszem ki a 24dB/oktáv meredek vágás úgy jön ki, hogy két 12 dB/oktáv (másodrendű) szűrő van egymás után, sorba kötve. Ha nekem elegendő a "csak" 12 dB/oktáv, akkor azt úgy tudom megépíteni, ha lehagyom IC1c, IC3d, IC3b, IC5c fokozatokat és a hozzájuk tartozó áramköri elemeket? Ez így működni fog? Valaki tud ebben segíteni? Második rajzon bekarikáztam, amit elhagynék.
Három végfokozat, mely a hallható hangsávot együtt adják le, kell e 3-szoros táp, vagy kisebb is elegendő?
|
Bejelentkezés
Hirdetés |






És még mindig nem működik
.








