Fórum témák
» Több friss téma |
- Ez a felület kizárólag, az elektronikában kezdők kérdéseinek van fenntartva és nem elfelejtve, hogy hobbielektronika a fórumunk!
- Ami tehát azt jelenti, hogy a nagymama bevásárlását nem itt beszéljük meg, ill. ez nem üzenőfal! - Kerülendő az olyan kérdés, amit egy másik meglévő (több mint 17000 van), témában kellene kitárgyalni! - És végül büntetés terhe mellett kerülendő az MSN és egyéb szleng, a magyar helyesírás mellőzése, beleértve a mondateleji nagybetűket is! Tehát akkor semmit nem kell beraknom? Mert én gondoltam ilyen káros impluzusokra vagy hasonlókra...
Az akkumulátor elnyeli a káros impulzusokat. Nem kell semmilyen kiegészítő védelem.
Szia!
Nem kell kötni sehová sem a 6-os lábat. A rajzon is a levegőben lóg.
Azt tudom, hogy nem kell, de egy próbapanelre akarom megcsinálni és ha helytakarékosan akarom megoldani akkor pont úgy jön ki, hogy:
1. vagy az 5. láb van a BD tranyó bázisán és a 6. láb a kollektorán. (ekkor nincs 1k-s ellenállás ami nem tudom mennyire probléma?) 2. vagy pedig a 6. láb van a BD tranyó bázisán és ekkor van 1K-s ellenállás a bázis és az 5. láb között. Így fér rá azon a dugdosóson a 4db.
Szia!
Köszönöm szépen a segítséget! Üdv Kicsa
Üdv. minek a tranzisztor bázisára ellenállást tenni?.. ha minél nagyobb feszültséget kap a tranyó bázisa, annál jobban nyit ki a C és az E nem?.. hülye kérdés?... elvégre kezdő kérdés
Nem hülye kérdés, csak kezdő. Az ellenállással alapvetően nem feszültséget, hanem áramerősséget állítunk be (korlátozunk). Vö. még: Feszültségosztás, Ohm törvénye.
Ok..
Köszi! ui.: lenne,amit szét tudnék szedni és új magot kapna a dupla mágnes mellé. De alapjaiban ez lett volna a kérdésem. Köszi!
Az elozo hozzaszolasban az igazsag, de letezik FET, ez is egyfajta tranyo, itt valoban felesleges.
A rendes tranyoknal folyik aram a bazis felol. A FET-eknel csak kapacitast toltesz, igy ott a nyitasi ido lassulna ezzel.
Sziasztok.
Lehet hogy egy kicsit furcsa kérdésem lesz Egy motor digitális műszerfalában van elem vagy akksi, a memóriájának (pl. kilométerszámlójának) ?
Nem láttam még ilyet belülről de szerintem EEPROM ba irja...
Nem mindenfajta memóriának kell feltétlenül tápfeszültség. Vedd csak ki bátran télire az akksit, tavaszra is meglesz a km-állás.
Helló
Nem tudom, hogy fogtok e tudni nekem segíteni. Azt szeretném megkérdezni, hogy mi az Ic-t felváltó villogtató áramkör kapcsolási rajz? Az Ic amit felváltana pl:74HCOON Remélem, hogy érthető voltam. Köszi!!!
De nekem áramkör kellene. Mert tudom, hallottam róla, hogy olyan áramkör van ami helyettesíti az Ic-t. Tehát ha nincsen Ic-m akkor ha összerakom az áramkört az ugyanazt azt az eredményt kapom (ugyanolyan lesz).
De milyen áramkört szeretnél készíteni?
Az integrált áramköröket azért találták ki annak idején, hogy egy adott áramkört olcsón, könnyen, kis méretben el lehessen készíteni.
Üdv!
Feltétlen le szimulálom. De elfelejtettem mondani egy apróságot tehát a ledek így vannak megoldva ahogy a mellékletben láthatod, ez mennyiben módosítja az általad felrakott rajzot?
Sziasztok!
Van ez a kapcsolás amit mellékeletem, és azt szertném kérdezni hogy tic126 tirisztorral ami 12A-t tud kapcsolni, azzal ugye simán kapcsolhatok egy 1000W-os halogén izzót? Persze hogyha a diódahíd is elbírja. illetve most ez a 12K-s ellenállással beállítótt időközönként kapcsolhja az izzót egy pillanatra? Vagy ugyanannyi ideig világít amennyi ideig nem? Tulajdonképpen én "sztroboszkópot" szeretnék ebből csinálni, nam villanócsővel hanem izzóval, most akkor nekem milyen kondit kell betenni hogy csak pillanatra villanjon fel? Köszi!
Szia!
Izzóval nem tudsz stroboszkópot csinálni. Nagyon lassú. LED-el, nagy fénycsővel(neoncső) lehet.
De ha az Ic helyett kötömbe ugyanúgy villogást tud biztosítani. De nem tudom hogy mi a kapcsolási rajza.
Aha! Tehát most már jó?
S még egy kérdésem volna attól aki már foglalkozott ezzel a sorkapoccsal! Én már észre vettem, hogy az egyik oldalán van egy "borda", a másikon meg egy mélyedés. Tehát ha kettőt egymás mellé rakunk, akkor a kettő közötti lábtávolság ugyan úgy 5,08mm? Remélem értitek!
Eagle 5.3.
De ha torrentezel, akkor a :google:-vel könnyen megtalálod!
Ebből a sorkapocsból létezik mm, és létezik inch osztású is. Tehát van 5mm, és van 5,08mm-lábtávolságú is.
Panel tervezésekor oda kell figyelni, illetve előbb kell beszerezni az alkatrészt és utána terevezni. [OFF]Különben úgy jársz mint én. 16 db kapcsot kellett egymás mellé helyeznem, a panel inch-es kiosztás szerint készült, a kapcsokat meg mm tipusban tudtam megvenni. Igy aztán három hármas kivitelnél többet nem lehetett összefűzni, nem engedte a furatsor.
Köszi. Naná, hogy torrentezek
Csak az volt a baj, hogy nemtudtam melyik progi, s már vagy 4-5-öt kipróbáltam és egyik se ez volt. Multisimet használtam eddig, de mivel nagyon sok helyen ezzel láttam tervezni, ezért én is lehet átállok, és a sok circuit maker meg diptrace meg stb. nem nyerte el a tetszésem semennyire. Nyákot is layout-tal tervezek és nem multisimmel, mert egyszerűbb és nagyszerűbb kisebb áramkörökhöz. Köszi.
Oké köszi! Majd picit távolítok rajta...
Íg jó lehet?
Hello!
Igen, igy gondoltam. Meg azota azon is gondolkoztam, hogy ha 12V tapod van, akkor felesleges (bun es vetek) a 13 LED-et egyenkent 10-20mA-rel hajtani. Ne fogyasszon 260mA-t pontonkent, amikor eleg neki 60mA is. 10 pontnal a kulonbseg 2A!!! Azaz 24W. Ez a 24W a sok ellenallason alakulna hove. Meg a tapnak sem mindegy, hogy 600mA-s vagy 2.6A-s. Szoval LED tipustol (nyitofeszultsegtol) fuggoen 2-5 darabot sorba lehet kotni beloluk. Pl. atlag mezei Kingbright L-53SRDE LED nyitofeszultsege kb. 1.85V 20mA eseten, ugyhogy abbol 5 darabot siman sorba lehet kotni 12V-nal. Az ellenallasokat meg kiszamolod: 4 LED-hez (11.8V - (4 * 1.85V)) / 20mA = 220Ohm 5 LED-hez (11.8V - (5 * 1.85V)) / 20mA = 127.5Ohm 127.5 Ohm persze nem lesz a boltban, de 130 letezik, vagy akar meg 120 Ohm is mehet bele. Ha valami egzotikus feher vagy kek LED-et hasznalsz, akkor nehezebb a dolgod, mert azok 4V korul nyitnak, abbol kettonel tobbet nem tudsz sorbakotni 12V tapnal. De még ugy is a fele lesz a fogyasztas.
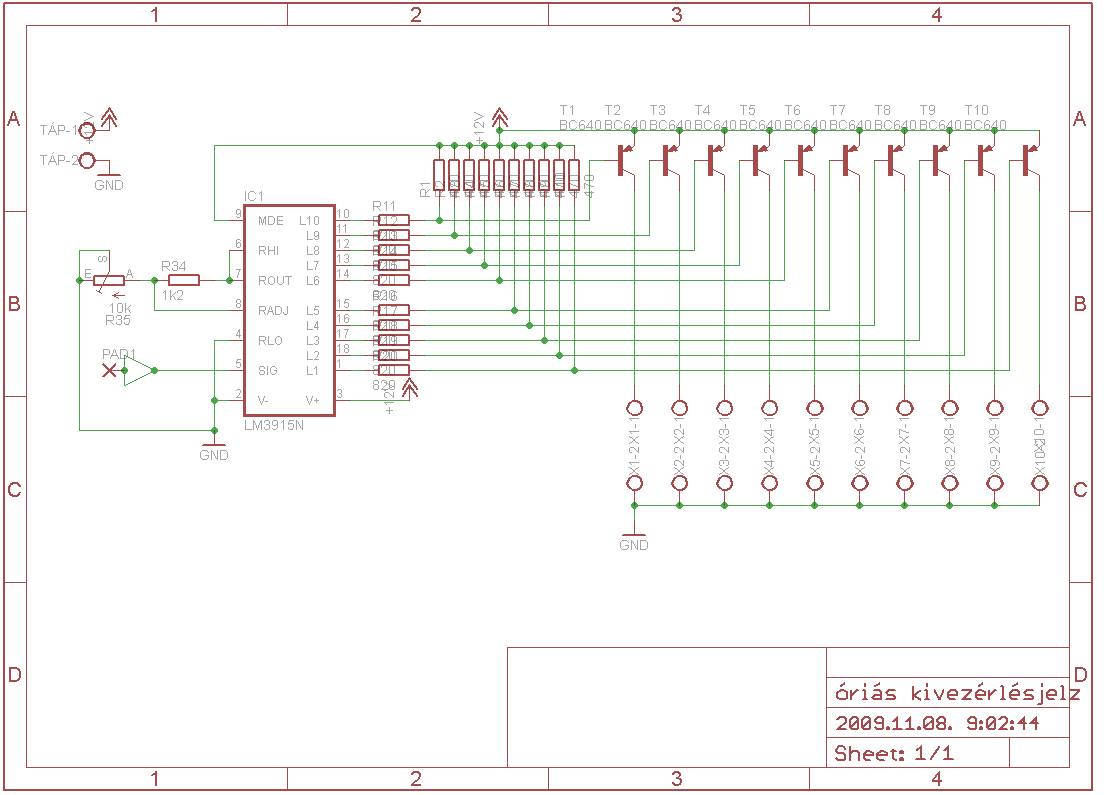
Nem stimmel a nyakterv a kapcsolasi rajzhoz!!! Ezt hogy sikerult eagle-ben megcsinalni? Hasznalsz DRC-? Az emitterek nem a tapon vannak, hanem foldon.
Azon felul illene feltenni egy elkot (100-470µF/16V) a tapra, ahol bejon a panelba. Van valami oka annak, hogy a 10 kimenethez 10-szer kivezeted a foldet? Jo igy, semmi bajom, csak esetleg sporolhatnal sorkapcsot.
Én Sprint Layoutban tervezek, a hibákat kijavítottam amit mondtál. A sok sorkapocs az a megrendelő igénye. Kondi csak azért nincs rajta, mert a táp paneljén lesz sok.
Mivel a 4 db LED sor (4*20mA) 80mA-t vesz fel, ezért elég a BC547-es tranyó is, a 100mA-jével, de ezt majd később tervezem meg(, mert megyek enni). Az ellenállásokat majd kiszámolom. További szép hétvégét! Ui.: a panel jobb oldalával ne foglalkozz... |
Bejelentkezés
Hirdetés |















