Fórum témák
» Több friss téma |
C-mos változat nem jöhet szóba amúgy sem (nem is ez a tipus szerepel a rajzon) mivel kicsi a kimenet árama. Ha ilyet alkalmazok akkor zeneres védelemmel látom el. A stabilitás másodrendű követelmény nnél a kapcsolásnál.
Hali.
Lenne egy olyan kérdésem, hogy mi van akkor ha az edigiekkel minden stimel számomra csak 10-15másodperc közti idöre kéne müködjön? Megoldható lenne Kösszi.
A potival soba lévő 1K csere az oldalon lévő progival kiszámolható. (kb 47K)
Sziasztok!
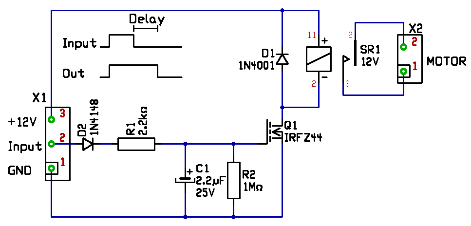
Egy egyszerű kapcsolási rajzot szeretnék kérni egy 3 másodperces időzítőről! A lényeg hogy a 12V tápfesz megjelenésétől kell számolnia majd 3 mp után kell lekapcsolnia a tranzisztort (és/vagy a relét). 555-tel szeretném csinálni. Segítsetek! köszi!
Hello!
Nem igazán értem, mert ez a topik csak 3 oldalas, ezt igazán elolvashattad volna, mert a megoldás itt mosolyog az oldalon. Maximum a C1 kondit kicseréled 47µF-ra. üdv! proli007
Elolvastam meg még sok mást is.
Ezt a kapcsolást építettem meg, de valami miatt nem müködött.Bővebben: Link A gyújtás ráadásakor (ergo a táp megjelenésétől) kell 3mp-ig húznia a relét.
Hello!
Akkor valamit elrontottál, mert ennek működni kell! Ellenőrizd le. üdv! proli007
Hello!
Négyféle képen tudod. - Tápfesz nagy - Kimenetet (3.láb) a tápra, vagy a GND-re kötöd - A DIS 7. lábat, a tápra kötöd. - Nagyobb feszültséget adsz a 6./2.-es lábra mint a táp. üdv! proli007
Ha nem ragaszkodsz az 555 hőz ez egy még egyszerűbb kapcsolás. Több kapcsolásomban megépítettem . Igaz nem nagyon pontos de hát az 555 sem . Egyszerű időzítéshez szerintem ez is megfelel.
Sziasztok.
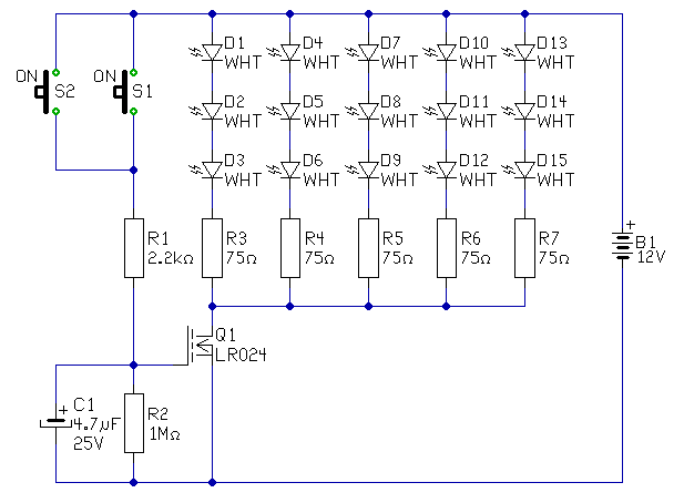
Ebben a hozzászólásban levő kapcsolást, hogy lehetne úgy átalakítani, hogy akkor is működjön, ha csak 1mp-re kap áramot a kapcsolás? Konkrétan arról lenne szó, hogy lépcsőre szeretnék olyan világítást, amin alul felül van 1-1 érintéskapcsoló amit ha megérintünk akkor kb 10mp-ig világítanak a ledek. Most ott tartok, hogy van egy működő érintéskapcsolóm meg egy félig jó időzítőm ami ügye csak akkor működik ha folyamatosan kap áramot. Esetleg ha valaki ki tudná egészíteni a mellékelt kapcsolást, azt nagyon megköszönném. Előre is köszönöm a válaszokat. ui:Kezdő vagyok, jöhet szájbarágósan ![]() időzítő
Úgy értettem, hogy túl melegítettem talán a pákával. Nem tudom az 555 mennyire érzékeny a forrasztásra, de 2mp-nél tovább tuti nem szoktam forrasztani.
Köszi a tippeket!
Hello!
Kicsit félre érthető a kérés. - Ha a tápfeszültség áll rendelkezésre 1sec ideig, akkor a Led-ek 10sec működtetéséhez tárolni kell az energiát. (Vagy telepről működteted?) - Vagy csak az indító jel, áll csak 1sec ideig rendelkezésre? Mert ebben az esetben, csak egy monostabil multi kell, pld. egy NE555-ből. A két indítást, meg párhuzamosan lehet kötni. De nem írtad, hogy milyen Led-et hány voltról szeretnél működtetni, mert igazán jó választ, csak ebben az esetben lehetne adni. üdv! proli007
Szia, köszi a választ!
Ha lehetőség van rá akkor szeretném inkább úgy megoldani a dolgot, hogy 1mp-ig kapjon áramot a kapcsolás. 9-12V-ról szeretném működtetni, 15 ledről lenne szó. Ledeknek ezt a típust néztem ki: LED Ha nem bír el ennyi ledet, akkor "B" tervként ugyanezzel a módszerrel 3 ugyanilyen leddel világítanám be fentről a lépcsősort. Köszi.
Hello!
Hát ezt energia tárolással nem értelmes megoldani. Kondi esetén, kb. Farad tartományba eső kondi kellene. De bár mit is teszel, 12V-os teleppel sorosan maximum 3db Led működtethető. Ez 5 sor Led-et jelentene, azaz 100mA-t. Ezt az energiát mindenképpen az elemnek kell előállítani. De gondolom a problémád az, hogy ha lehet, ne fogyasszon energiát az áramkör, ha ki van kapcsolva. A legkisebb fogyasztása a CMOS IC-knek van, a késleltetést talán azzal célszerű megoldani. Így az áramkör kaphatna állandó tápfeszültséget. üdv! proli007
Legnagyobb gondom az, hogy nem tudom, hogy kell megoldani, hogy ha csak 1mp-ig kap áramot a kapcsolás, akkor, hogy lehetne működésre bírni?
Hello!
Lehet, nem kell a dolognak olyan nagy feneket keríteni.. Itt van egy kis egyszerű kapcsolás. A két nyomógomb a két lépcső. Ha zár az érintkező, akkor feltöltődik a kondi. És amíg a kondi feszültsége magasabb mint a Fet küszöbfeszültsége, égnek a Led-ek. Amikor az 1Mohm kisüti a kondit, az a küszöbfeszültség alá kerül, az áram "hirtelen" megszűnik. Kikapcsolt állapotban szinte nincs fogyasztása. Az időzítés, az R2-től, C1-től, és a Fet küszöbfeszültségétől függ. Szinte minden Fet jó bele a 100mA miatt, legfeljebb a magasabb küszöbfeszültség miatt a kondit növelni kell a 10sec eléréséhez. Elég egyszerű? üdv! proli007
Köszi,
ebbe kicsit bele kel ásnom magam mert Fettel még nem találkoztam, ez milyen alkatrész? Ha jól veszem ki akkor, az egyik kapcsolót folyamatosan be kell kapcsolni, és ha a másikat egy mp-ra csak lenyomom akkor kezd el feltöltődni a kondi igaz?
Hello!
A Fet is csak egy tranyó,alapvető különbség,hogy a Fet-hez nem kell vezérlő áram, csak feszültség (de ez csak egyenáramú vezérlésére igaz). Így nem terheli az előttelévő fokozatot,mint a tranyó. Ezért lehet kis kondivalis időzíteni. Nincs is benne kapcsoló! Ez két nyomógomb, az első és utolsó lépcsőn,ahogy írtad. Tehát bármelyiket megnyomod (rá lépsz), elindul az időzítés. üdv! proli007
Üdv!
Megcsináltam a kapcsolást ISIS-ben, leteszteltem, működik, bár valamiért 4mp-nél kiakasztja a procit és elkezd ezredmásodpercekben cammogni ![]() Nagyon köszi a kapcsolásért, még egy utolsó kérdés: Azt a Fetet mivel tudnám helyettesíteni, mert nem nagyon láttam a shopban:S
Hello!
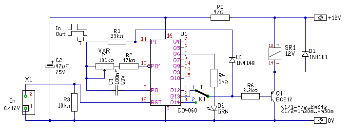
Én még nagyon kezdő vagyok ebbe a műfajba és szeretnék egy kis segítséget kérni. Egy olyan időzítőt szeretnék csinálni ami egy vízszivatjuhoz lenne és amikor megszakítom az áramot akkor kB 1-7másodpercig menjen még és kapcsoljon ki. Ebbe szeretnék egy kis segítséget kérni. Köszi.
Hello!
Szóval neked egy un. "ejtés késeltetésre" van szükséged. Ha nem akarod elkomplikálni, és az időzítésnek sem kell pontosnak lenni, építsd meg ezt a kis kapcsolást. A késleltetési időt az R2 és C1 határozza meg (de a Fet típusától, azaz küszöbfeszültségétől is fog függni) Ha változtathatóra szeretnéd tenni az időt, akkor ar R2 ellenállás helyett egy potit tegyél az áramkörbe. Ha a bemenet +12V-ot kap, a relé behúz, majd ennek megszűnésekor kezdődik a késleltetés. üdv! proli007
Köszi.
Csak eszembe jutott hogy kb.: 1-1és fél percig kéne müködnie az árammegszakítás után.
Hello!
Kicsit más a gyerek fekvése... Alapvetően meg lehet oldani NE555-ös időzítővel is, de perces tartományban én már nem használnám. A számlálóval szélesebbek a lehetőségek, főleg ha még is más időt szeretnél beállítani, akkor csak másik Q kimenetet kell a tranyó számára választani. Itt a K1 kapcsolóval kiválasztod az időtartományt, a potival meg beállítod a kívánt késleltetési időt. üdv! proli007
köszi.
De mivel én még soha sem terveztem ilyeneket ezért még egy kérésem lenne, hogy nem terveznéd meg a nyákrajzát pls? Nem haragszom meg ha nem.
Hello!
De előtte, tisztázni kellene, hogy - A 12V tápellátást honnan és hogyan kapja - A vezérlést miről kapja az áramkör, (hogy bemeneti védelem vagy valami szükséges-e még) - Hogy milyen reléd van, vagy szeretnél használni. Mert ez befolyásolja a nyákot. - Sorkapoccsal akarod bekötni, vagy vezetékezéssel. - A relé 230V-ot kapcsol-e és mind két áramköri szálat szakítani kell-e. (Mert ha pld. a készülék a hálózathoz nem fixen, hanem dugóval csatlakozik, akkor a fázist és nullát is bontani kell. - A 230V-os rész biztosítékai a panelen lesznek, vagy máshol Mert más egy elvi rajz, és más egy komplett készülék! üdv! proli007
Hello!
Arra gondoltam, hogy a tápellátást a jobb oldali képről kéne működtetni. És ugyanez az elektronika vezérelni egy relén keresztül az áramkört. + még egy relét kéne vezérelni ami nincs időzítve. Sorkapcsal kellene bekötni. Mind a két relé csak 230V fázisát szakítja meg és nem kell biztosítani. Ha valamit nem értesz akkor küldj egy e-mail-t a telefonszámoddal és felhívlak. Köszi: nemerei
Hello!
Bocs, de pont azért szeretem a fórumot, mert akkor válaszolok mikor időm engedi és nem vagyok hozzákötve. - De lehet egyszerűbb lenne, ha "parasztosan" megfogalmaznád, mit szeretnél készíteni, mert akkor talán én is érteném. - Ezt a rajzot látom honnan szedted, csak éppen sok értelme nincs ennek a kazal zénernek. (A baloldali ábra ráadásul még totál hibás is, gondolom valami monostabil multi lenne..) - A kondis táplálásnak értelme sem sok van. Szép nagy kondi kell bele, és egy kis trafó sem sokkal nagyobb. Nincs galvanikus elválasztás, tehát nem mindegy mi vezérli, mert az 230V-ot is kaphat innen. És általában gond szokott lenni belőle, mármint, hogy a C3 ellövi az R6-ot. A 400V-os kondi nem is megfelelő, ide X2 típusú 250V~ kondit illik tenni. (és a kondival párhuzamosan ellenállást, hogy orrba ne rúgjon) - Az még most sem derül ki, hogy mihez kapcsolódik az egész késleltetés, azaz honnan, mi módon kap vezérlő jelet. - És mi az, hogy még egy relé kell, ami nincs időzítve? Azt mi kapcsolja? A késleltetést indító jel? üdv! proli007 |
Bejelentkezés
Hirdetés |














