Fórum témák
» Több friss téma |
Hello!
Akkor elmesélem a történetet. Egy szobatermosztát vezérel egy kazánt ami vezérel egy vízszivatyut, nos amikor megáll a kazán azzal együtt megáll a szivattyú is. Most a szívattyút szeretném időzíteni, hogy ha megáll a kazán akkor még menjen kb. 1-1és fél percig. Erre kéne valami egyszerű megoldás. A kazán 230V-os és nincs benne 12V. Így már elég parasztos? köszi üdv: nemerei
Ezzel kellett volna kezdened!
Van még pár kérdéses dolog... Milyen kazán? Mert biztos hogy a kazán vezérli/indítja a szivattyút? Pl. a cirkónál, a termosztát, (ilyen-olyan módon) a szivattyút vezérli és a vízáram(lás) kapcsoló indítja az égőt. Na most, ha a rendszert utánkeringeted mindíg "rágyújt" a kazán. Ha nem cirkó, és tényleg a kazán vezérli a szivattyút, rakj a csőre egy csőtermosztátot. Míg vissza nem hül a beállítottra a víz, utánkeringet. Na akkor mik is a pontos adottságok?
Hello!
Thermomax kazánom van, a kazán indítja a szivattyút, de nincs benne elektronika ezért feltételezhető, hogy a termosztát kapcsolja a szivattyút is. Ha a szivattyú nem megy akkor a kazán sem, de a szivattyú képes menni a kazán nélkül is, és a láng nem gyullad be. A csőre rakott termosztát nem jó, mert azt csak egy bizonyos hőfokra tudom beállítani. Mert ha a visszatérő vízhőfok magasabb a beállított értéknél akkor egyfolytában megy a szivattyú. Én azt szeretném elérni. hogy a kazánba maradt hőfelesleget a szivattyú a fűtési rendszerbe tolná, mert a kazán öntöttvas és sok marad benne. üdv: nemerei
Ha az előre menőt figyeled akkor az ugyanúgy kitolja a meleget a kazánból.
Egy elektronika érzékeli az előre menő hőmérsékletet, ha eléri a beállítottat, átbillen egy bistabil tag (akár egy imp.reelay)és ha vissza hül akkor visszabillenti a jel. Ebben az esetben a hőfokok jól átgondolásával lehet a kellő hiszterézist meghatározni. Persze az egészet alá kell rendelni a kazán biztonsági rendszerének.Üdv:MM
Helo!
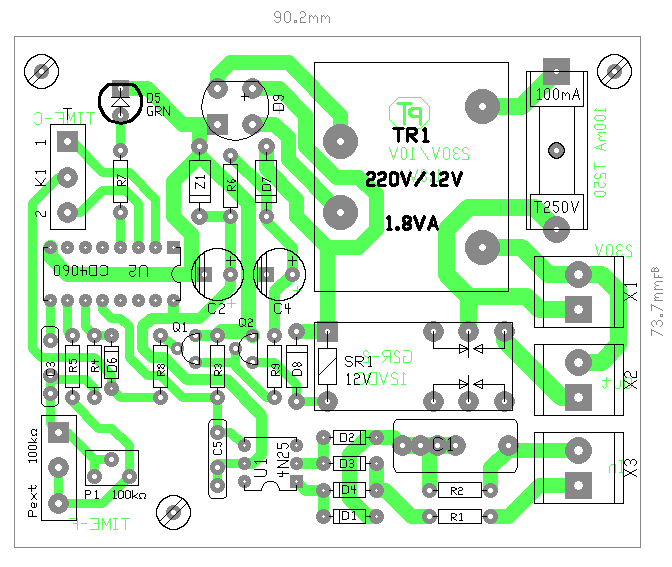
Látod, ha egyszerűen leírod, másoknak is lesz véleménye-tapasztalata a témában. Akkor ha jól értem, a kazán 230V-al indítja a szivattyút, így az áramkörnek is ez lesz az indítójel. Tehát amikor indítja a szivattyút, az rögtön elindul, és amikor leállítaná, akkor 1-1.5perc múlva állna csak le. Egyenlőre, csak a rajzot készítettem el, akkor kicsit várok hogyan alakul a kazán tényleges vezérlése, hátha ez az egész szükségtelen, vagy más egyszerűbb megoldás is létezik, mint a késleltetés. üdv! proli007
Hello!
Akkor ha jól értelmezem a vezérlés az X3, és 230V feszültséget kell kapjon. Ha ez így van akkor jó a kapcsolás és jöhet a NYÁK terv. köszi üdv: nemerei
Hello!
Nos akkor kész van. Ha csak állandó időtartományt akarsz, akkor nem kell K1 helyére kapcsoló, elég a panelen rövidrezárni a kívánt pontot. Ha nem akarod állítgatni sem, akkor elég bele egy trimmer poti, ha szeretnéd kívülről állítani az időt, akkor a mellette lévő pontokra beköthetsz egy külső potit. üdv! proli007
Üdv mindenkinek. Egy olyan gondom lenne hogy az autóriasztómból kimaradt a pneumatikus kp. zár késleltetés és erre keresnék valamilyen megoldást. Tudom hogy nem igazán ide illik ez a kérdés, de mégis, mert nem olyan egyszerű és a másik Fórumból 'küldtek' ide. A lényeg az hogy a távirányítós nyitásnál a riasztó +12V-ot kapcsol a zárvezérlőre, záráskor pedig testet kb 1 mp-ig és ezt kellene feltornázni 3-4mp-re. Ja és persze úgy kellene megoldani, hogyha kulcsal működtetem a zárat (pl. lemerül az elem), akkor ne legyen belőle gubanc. Remélem elég érthetően fogalmaztam bár nem vagyok elektronikai szaki, de remélem tudtok segíteni egy analfa-bétának a témában. Ha kell tudok felrakni képeket a riasztóról, illetve a kp. zár bekötésről. Válaszotokat előre is köszönöm.
Kicsit összekeverted. Ez a bekötés a pneumatikushoz van, de mivel te nem találod az idő nyújtásának lehetőségét, ez így nem ideális arra, hogy ezzel vezéreld a köztes kapcoslást. Ez a rajz a köztes kapcsolás végére kell majd. Magát a riasztót majd úgy kell bekötnöd, hogy vagy testet, vagy +12V-ot kapcsoljon, a köztes kapcsolás igénye szerint vagy egyik, vagy a másik kimenetre (nyitás/zárás).
Elvileg kell kettő a Proli007 féle fetesből, állíthatóra készítve és azzal kapcsolsz 2 relét, ami vezérli a kp zárat. A kp zár bekötése már adja azt, hogy marad a kulcsos/gombos vezérlés, mivel alapból a 2 relé átad, mintha ott sem lenne. Viszont ha a relék egyike behúz, akkor átvált. Üdv Inhouse
Köszönöm Inhouse ismételten a választ, de úgy néz ki megoldódik a probléma 'házon belül', mert megtaláltam a Jumpert a nyákon. A leírás szerint 2db 3 pólusú JP1 JP2 -t kellett keresnem és nem találtam, de találtam helyette 2X2 forrpontot amely szerintem az lenne , csak spóroltak a fiúk. Azért nem vettem eddig észre, mert a forr pontok mellett van egy ellenállás és persze hogy alatta van a JP1 JP2 felirat! A panel jobb felső sarkában pedig nagyobban van rányomva a jumperek átkötése és én ott keresgéltem. Ellenállást kiforrasztottam (nem volt egyszerű két oldalas nyáknál ónszippantó nélkül) és meglettek a feliratok. Nem tudom ki tervezte de nagyon leleményes, mert mellette van egy milliónyi hely, de mindegy. Tehát úgy néz ki nem lesz szükség az időzítőkre, pedig már kezdtem magam beleélni.
Azért nagyon szépen köszönöm a segítségedet. Jó tudni, hogy akadnak még segítőkész emberek.
Szívesen!
Hátha a jumper mellett az időzítés váltásához szükséges alkatrészeket nem spórolták ki! Ha jó lesz az időzítés, akkor a pneumatikus bekötést csináld! Üdv Inhouse
Hali mindenkinek.Egy nagyon egyszerü kapcsolásra lenne szükségem de a végig olvasottakbol nemigen jövök rá hogy melyik a nekem megfelelö kapcsolás.(persze ha van egyáltalán itt ilyen)A következö lenne a feladat:Egy személygépkocsi elülsö és hátulsó fényeit kellene bekapcsolni automatikusan amikor a kontakt kulcsot elforditom hogy a gépjármü kapjon áramot.Szóval mikor elforditom a kulcsot akkor lessz +12voltom.Mikor ez a 12 volt megjelenik onnantol kellene az idöziönek elkezdenie számolni és kb 15sec mulva bekapcsolna egy relét és ez a relé addig lenne meghúzva még a 12 volt megnem szünik. Szóval 0 volt relé ejt.12volt megjelenik számol 15-ig és relé húz.Mikor 12 volt megszünik relé ejt.Légyszives segitsetek.Köszi mindenkinek.
Sziasztok!
Az első oldalon található 7másodperces időzítőt hogyan lehetne úgy átalakítani hogy a 12v megszűnése után kapcsoljon az időzítő egy relét kb 5másodpercig. Válaszokat előre is köszönöm. üdv!
Csak egy tranzisztorral meg kell fordítani a jelet. Lásd mellék.
Uraim, ha segítenétek, megköszönném. Kellene egy időzítő kapcsolás tranzisztorral ami kb 10mp-ig kapcsol 12 voltot valamire aztán 5mp. szünet következik majd kezdődik előlről. Jó lenne ha azonos tápról működhetnének. A kapcsolandó fogyasztó kb. 1A áramot igényel.
Hello!
Sokkal értelmesebb egy 555 használata, kiegészítve egy tranyóval, vagy Fet-el. Méretezés itt. proli007
Igen, igazad van de 555-ösöm nincs tranyóim meg igen. Ráadásul elég messze is van a bolt, ahol vehetnék. Ettől függetlenül lehet, hogy mégis megcsinálom valamikor. Kérdésem: az 555ös kimenete működtetne egy relét? Esetleg tranyóval nem lehetne kapcsoltatni a fogyasztót? Köszi a válaszod!
Az 555-ös kimenete MAX ( és ez már határadat! ) 200mA-ig terhelhető.
DE! Tranzisztorokkal is megoldhatod. Lásd Pl: Két LED-es villogó. és Relévezérlés. ( A LED-eket célszerű a collektorköri ellenállásokkal sorba kötni, s az egyik kollektor pontról vezérelni a relé tranzisztorát. )
Köszönöm a válaszod, ez a megoldás nagyon ott van a spitzen! Esetleg a relét kiválthatnám egy 3055-ös tranyóval?
Sziasztok!
Olyan kérdésem lenne, hogy ez a kapcsolás megfelelő lenne -e nekem? Annyit kellene tudnia, megkapja a feszültséget innentől elkezd számolni és beállítástól (1-30 másodperc) függően kikapcsol. Gondolom a kapcsolót simán ki lehet hagyni, és a végén a lámpát? Előre is köszönöm!!! Bővebben: Link
Hello!
A kérdésedet ne tedd fel számtalan helyen, mert a Modik (jogosan) harapnak érte. Úgy is látja, aki akarja.. üdv! proli007
Hali mindenkinek.Egy nagyon egyszerű kapcsolásra lenne szükségem de a végig olvasottakból nemigen jövök rá hogy melyik a nekem megfelelő kapcsolás.(persze ha van egyáltalán itt ilyen)A következő lenne a feladat:
Vasútmodellezéssel kapcsolatos. Van egy villamos vasúti-közúti átjáró. Ide CSAK EGY IRÁNYBÓL érkezik a villamos. Az átjáró fényjelző készüléke folyamatosan sárgán villog. Jön a villamos. Egy sínérintkező segítségével egy relét átkapcsol max. 3 másodpercre, ekkor a fényjelző pirosat mutat. Az idő letelte után a relé alapállapotba kerül és a fényjelző ismét villogó sárgán jelez. A kapcsolás 5-12 V-ról menne.Hogyan lehetne ezt a lehető legkisebb költségvetéssel (esetleg RC taggal?) elkészíteni, mert sok átjáró lenne?
Szia !
Mi a feladat ( a teljes irányítás vagy csak a 3 mp-es időzítés, mert ez nekem a leírásodból nem derül ki ! ) ? Ha csak a 3 mp-es rész, akkor monostabil multivibrátorra keress rá! Steve
a monostabil kapcsolásba több cucc kell (IC vagy FET)
Ezt nem akarom. Más megoldást keresek. A feladat csak a 3 másodperces időzítés.
Szia!
Ötleteket gyűjthetsz pl. ebből a témából: http://www.hobbielektronika.hu/forum/topic_2225.htmlBővebben: Link[/url üdv .hp
Szia!
Lehet spórolni az alkatrészekkel, csak akkor az idő nagyon függ a többi alkatrészektől ( a relé árából össze lehet rakni félvezetőkből egy kapcsolást szerintem, ha a költségeket ennyire minimalizálod, akkor minek bele relé ?! )! Ha relével akarod, akkor például a sínérintkező kapcsolja a pirosat a relé nyugalmi érintkezőjén keresztül, miközben egy RC tagon keresztül meghúzatod a relét, aminek bontja a piros áramkörét, majd a sínérintkező bontásánál a relé is kikapcsol ! Itt a meghúzási idő függ a reléd és a kondenzátorod szórásától ( ezeknek jelentősebb is lehet! ) ! Steve
Egy ilyen kis rajzról lenne szó. Le tudnád rajzolni?
|
Bejelentkezés
Hirdetés |









Azért nagyon szépen köszönöm a segítségedet. Jó tudni, hogy akadnak még segítőkész emberek.

