Fórum témák
» Több friss téma |
Fórum » Fényorgona
Hali!
Köszönöm. De nekem már a panelem kész. Megpróbálom megfordítani a műv erősítő lábait. Aztán had szóljon Üdv!
Ez nagyon király! (videó)
Igaz nekem ledes lesz Neked a sárga és a vörös össze van kötve párhuzamosan?
Igen azok párhuzamosan össze vannak kötve. Hát ha már 4 színt lehet ilyen izzókból venni, akkor már nem hagyom ki.
szia! én is ezt építettem meg. lenne egy kérdésem, neked nincs vele olyan problémád, h a fázishasítás nem tökéletes? gondolok arra, ha fel tekered teljesen, akkor sem lehet teljes fényerőt elérni.. nálam elég nagy a különbség ez az eset között, és ha bedugom a konektrorba reflektort...
Szia!
Ha teljesen letekerem akkor ügye nő az érzékenysége is, és könnyebb elérni a plafont, ekkor nekem teljes fényerőn égnek az égők. Ha lejjebb tekerem akkor már nem égnek teljesen, de ügye bár a fő potinak pont ez a célja. Egyébként melyiket építetted meg, mert 2 féle Urbán kapcsolást találtam. - az egyik egy régebbi amelyikben jobb oldalt alul, van egy tranzisztoros rész, amely figyeli a nullátmenetet - és van a másik, amit most is lehet nála venni, ebben nincs De lehet ennek semmi köze hozzá. (Egyébként nem csak ebben térnek el, a frekik is máshova vannak beállítva, és 1-2 dolog máshogy van bekötve)
Üdv.
Valaki tudna nekem egy "egyszerű" 3 csatornás led-es fényorgona kapcsolási rajzot mutatni? Max 12 voltról lenne jó ha üzemelne. Előre is köszi.
Helló!
Tudnátok küldeni egy olyan fényorgona nyákrajzot, amit gépre tudok kötni (nem mikrofonos)
ehhez honnan tudok trafót beszerezni?
Hello!
Jó hozzá egy 12V-os trafó is. De nagybetűket is szerezzél be légyszíves! üdv! proli007
Jó bármilyen 10,12 vagy akár több Voltos is. Bármelyik elektronikai üzletben kapsz.
Lassan kezd mániának tünni, de továbbléptem a fényorgonán és épitettem egy mini fényshowt a lányom szerepéhez...
Az ötlet jött a 30 ledes fényorgonától, azaz hogyan világithatnám meg egy 10mx5m-es szinpadot valami egyszerű fényhatással? Lesz rajta egy fenyőfa amit szerettem volna megvilágitani különböző szinekkel, de a verset modó gyerekeket is szerettem volna megvilágitani... Szóval készitettem 10 lámpát 2x5 szinnel ledekből: fehér, piros, zöld, sárga meg kék ledekkel. Lámpánként 126 ledet tartalmaz. A szinpad 2 oldalára szereltem hanszoró álványok segitségével. A 2 fehér világitja a közepét, egyik oldalon a szinek felváltva a fenyőfát miközben a másik szett lámpa a gyerekek feje fölé szinfoltokat hoz létre... A vezérlést egy barátom segitségével oldottam meg, minden szinnek van egy ki-be kapcsolója ez lassan kapcsolja be az előzőleg tárolt szintre (pwm vezérelt). Fel-le gomb van a fényerő szabályozásra minden szinnek külön. Valójában egy eléggé egyszerű dmx vezérlés csak házilag gyártva. Most dolgozom még 2 opció létrehozására - egyik a klasszikus fényorgona amikor zenére fognak világitani, a másik egy előreprogramozott taktus szerint gyúljanak fel - ezt előre meg tudnám adni hogy mikor milyen szin világitson. Eddigi állapotában is eléggé szép hatása van... Csatolok pár fotot a lámpa panelről, majd a lámpákról... ha valakit érdekli.
Helo!
Ennél a fényorgonánál a c17-es kondi mekkora legyen? Kapcsolási rajzon 220u. alkatrészlistában pedig 470u szerepel. Köszi előre is
Csak nézelődj :yes:
Bővebben: Link
Köszi.
Csak nem nekem szólt a válasz és nem néztem meg... Először elkezdtem az elejétől olvasni a topikot, csak a felénél meguntam, hogy egyik sem volt megfelelő, vagy a link nem élt már..
Ennél a kapcsinál: Bővebben: Link a C6-os 2µF-os kondi lehet egy 2,2µF-os elko kondi? Vagyis gondolom lehet, de mennyiben befolyásolja a mély hang szűrését? Hogyan lehetne kiszámolni?
persze hogy lehet. pár Hz-el lejjebb megy a frekvencia ami át tud menni rajta de ezen kívül semmi mást nem veszel észre és látni sem fogsz semmi különbséget .
Tehát még az alacsonyabb frekijű hangokat is átengedi? Az nem is baj, legalább a nagyon mélyeket is érzékeli :yes:
Köszi!
Sziasztok!
Építeni szeretnék egy olyan kapcsolást ami PC-ről menne, és csak a mély hangra villogna. Ez nem is lenne olyan nagy dolog, de relével szeretném! Valami olyasmi kellene ami azt a párszáz milivoltot átalakitja 12V-ra. Tudom, hogy meghal hamar a relé de nem menne olyan sokáig. Minden ötletet várok! köszi!
Hello!
Olvasd el ezt a hozzászólást. Az utolsó műveleti erősítő kimenetére tehetsz egy emitterkövető fokozatot, és rá a relét. De a relés meghajtás elég értelmetlen dolog. üdv! proli007
Szerintem opto csatolás jobb lenne, de ez csak egy "ötlet".
Sziasztok!
Szeretnék készíteni fényorgonát 12V-os lámpákhoz (képen) 4 vagy 8 sávosat (ha 4 akkor kettőt kötnék rá egyszerre egy sávra mert összesen 8 lámpám van) Lehetőleg minél egyszerűbb és olcsóbb legyen! Tud valaki hozzá kapcsolási rajzot? Köszönöm!
Sziasztok!
Ezt a fényorgonát szeretném a PCből kijövő jelre kötni. Kérdésem, hogy mit módosítsak a bemenet környékén, hogy a hangkártyából távozó jel képes legyen ezt meghajtani? Köszönet! Üdv!
Elég, ha elhagyom a transzformátort és közvetlenül a hangkari kimenetre kötöm a megfelelő +A bemeneteket?
Persze a földet meg összekötném a földdel.
Hello!
Nem tudom, hogy a hangkártyának mekkora a kimeneti jele, de a hangkártya nem biztos, hogy meghajtja az áramkört. De a trafót elhagyva és az első fokozatot erősítőnek kialakítva, működhet a dolog. A magas és mély csatornának 0dB az erősítése, a középnek kb.7dB. Így az egyenirányító híd miatt, kb. 0dB-es bemenő szintnél (775mV) fog egyáltalán megszólalni a dolog. De az első fokozat rajza, el is van kefélve, nincs munkapontja az IC-nek, és a HP poti is a kondi elé lett kötve. Szerintem az első fokozatot alakítsd át. Az R2 változtatásával a szükséges erősítést beállíthatod. most kb. 6,5dB értékű.
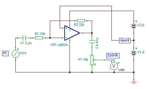
Szia! Annyira nem konyítok az elektronikához, hogy ezt megértsem, de a kép alapján úgy tűnik, hogy ez csak AC 12v esetén működőképes, vagy tévedek? Vagy csak két sorba kötött trafóközé kell bekötni az A pontot? Tuti, hogy így működni fog?
Én 3 különböző színű ledsort szeretnék vezérelni a fényorgonával,ezzel a módosítással ez megoldható? Jól gondolom, hogy ezzel csak mono bemenet dolgozható fel? Elég ha összekötöm a left right-ot és a kettőt egyszerre kötöm a bemenetre, vagy ez azért ennél bonyolultabb? Köszönet! Üdv!
A 2.2u-s kondi elektrolit a bemenő jel felé a pozitív lábbal?
|
Bejelentkezés
Hirdetés |












