Fórum témák
» Több friss téma |
Fórum » HEED canopus, obelisk /HTA-30/
Tiszteletem ! Ezekkel az erősítőkkel illetve az utánépítésükkel , átépítésükkel kapcsolatosan szeretném megnyitni ezt a topikot .
Idításnak itt ez a két alapkapcsolás , ha bárkinek van véleménye, tapasztalata amit megszeretne osztani , beszélni azt várjuk ide ! Minden nemű utánépítésről és átépítésről szivesen elbeszélgetnénk az összeses felmerülő gonddal ,problémával kapcsolatosan . Hisz ez az erősítő család is eléggé széles körű , és már mintegy 40 éves multra tekint vissza .
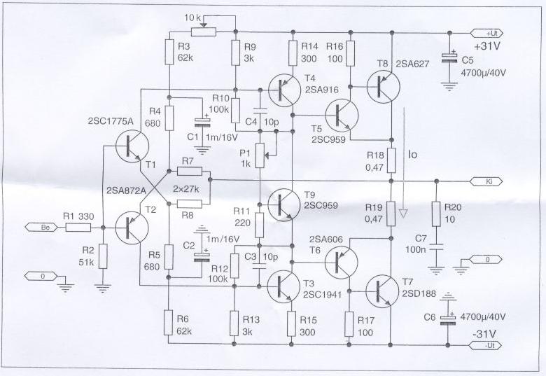
A canopus rajzán középen az a kérdőjeles hókuszpókusz az mi?
Ezeket mindenképpen monoblokkosra érdemes csinálni? Ezek a végtranyók már nem kaphatóak! Kezd izgalmassá válni.
Ez jó kérdés ? Sajnos csak erről az erősítőről mindösszesen ezt meg még egy kapcsolási rajzot találtunk ? Ha volna valakinek ettől értékelhetőbb akkor azt is szivesen várjuk !
Idézet: Szerintem nem lényeges a monoblokk kiépités , de nekem személy szerint tetszetősebb . Még csak HTA-at építettem de mindkét erősítőt monoblokk kiépítésben csináltam . HTA-30 csöves előfokkal ! „Ezeket mindenképpen monoblokkosra érdemes csinálni? ” Idézet: Igen sajnos a BDT -ből csak szintiszta hamisítványokat lehet kapni ! Éppen ezért a BDW83-84 az ami lett helyettük alkalmazva a HTA-ban . A canopusnál sem gond a tranzisztor kérdése , álítólag a BD249-250 páros a nyerő ? „Ezek a végtranyók már nem kaphatóak”
Ki vannak már vesézve bőven, pl audiodiyen.
Szia Laci!
Itt a rajz. Két verzió van rajta, az egyikhez mellé raktam még a tápot is ahogy szamóca említette. Alul tudsz lapozni a két nézet között, aztán minden tapasztalatról beszámolni, hogy minél könnyebb dolgunk legyen az után építésnél! Idézet: [/OFF]Az ott látható ez meg itt[OFF] „audiodiyen.”
Működik azzal is, de MJL21193 / MJL21194 párossal az igazi.
Ide tettem fel nyák rajzot, ha kell: http://forum.audiodiy.hu/fs/canopus_176.png Itt vannak képek az akkor még félkész cuccról: http://forum.audiodiy.hu/viewtopic.php?t=272&postdays=0&postorder=a...rt=120
Csak fölösleges a már meglévő tartalmakat többszörözni sztem. Vagy ennyire sok a ráérő idő?
Hali!
Ezek az áramkörök a régen létezett Hang és Technika című újságból valók, felismerem a rajzot ( a canopus legalábbis biztos). Megvan a teljes cikk is, linkelem az oldalamról. Az egyszerűség kedvéért belepakoltam egy-egy doc-ba a képeket. És bonusként kaptok egy szintén az abban az újságban levő FET-1 nevű erősítőt is teljes védelemmel. Olvassátok ha akarjátok. Canopus A30 FET-1 Kiborg ui: a canopust megépítettem és hihetetlen ahogy szól. Idézet: Hogy jön ide egy másik fórum tartalma ? Amit ott van az ott olvasható ami itt van az meg itt olvasható! Kérnén a témához kapcsolatos dolgokról a beszélgetést amennyiben ez nem megy akkor inkább maradjunk csendben . „meglévő tartalmakat többszörözni” Hogy jön ide? Egyszerűen, egy linken keresztül pl. Megmutassam?
ugylátom csak vitázni szeretnél , a linket nem én tettem ide szóval annak irhatnál aki belinkelte ?
Ez engem is érdekelne. Nincs meg véletlenül ezeknek is a mérése, hogy milyenek hangszóróval? Mert a hangszínszabályozós erősítőket nem szeretem.
Idézet: Hol látsz a rajzokon hangszinszabályozót? Biztos csak én nem látom ! „hangszínszabályozós erősítőket nem szeretem.”
Szerintem, a hangszóróval terhelt frekvencia menetre gondolt, mert a kérdésnek csak úgy lenne értelme.
Sztem jó hogy itt a link, sok a hasznos infó arrafelé, Alkotós nyák, Huszti sajtós hülyeségei, végtranyók problémái, stb.
Idézet: És lehetne róla tudni többet is ? Esetlegesen egy-két foto az jól jönne , meg a nyák terv is amennyiben valamely formában publikus . „a canopust megépítettem és hihetetlen ahogy szól.”
Szia.
Nos nagyjából átnéztem a rajzokat. Amit nem értek és tisztáznom kéne az a következő. I .A lay-on nincs rajta a Jamicon puffer melletti átkötés ami egy helyen még forrasztva is van.Azt hová kell huzalozni. II .A 2db 100 Ohm-os ellenállást a cső fűtésére azaz a 4-es és 5-ös lábhoz kell kötni? A kézzel rajzolt ábrán mintha így lenne és a föld-ről jön le mind a kettő ell.áll Egyenlőre ennyi
Szia!
Karácsonyi ráérésemben alkatrész értékekkel kiegészítettem a nyákrajzot, ezen kívül eltávolítottam két átkötést, és pozíció feliratokat tettem rá. Magyarán kicsit módosítottam. Bár a jeltest nem tudom miért kell egy ellenálláson keresztül kapcsolódjon a GND-hez, de sebaj, Ágoston Lajos is a saját JLH panel tervében alkalmazott ilyen furcsaságot. Max ha valakinek nem tetszik akkor majd átköti és kész. Értéke gondolom olyan 10ohm lehet.
I -es pont javitva , meg a II-es is Igen jól értelmezed a 2 darab 100 ohm 2Wattos ellenálás az az eggyik láb a cső 4-5 -ös lábára a másik láb a GND-re megy !
Előre is bocs a következő kérdésemért.
Egyszerűen nem tudom feldolgozni a következő ábrát. Ábra Nem értem,hogyan képes azon a" fütőszálon" áram folyni. Hiszen mindkét végpontja a test-re kapcsolódik?? Vagy lemaradtam valamiről fizikaórán Légy szíves magyarázd el.
Sziasztok.
Én Ezt a HT A30-ast építettem meg vagy 5 éve. jó hangja volt.
Hiányoztam nyelvtan óráról is.
Idézet: „Légy szíves” Helyesen légyszives. Idézet: Semmi baj biztosan az ábra a félre érthető ? De pont az előbb írtam hogy a Cső fűtése a 4-es és az 5-ös láb , eddig gondolom érthető . No már most a 4-es és az 5-ös lábra is megy egy 100 ohm ami a GND -re megy , ezt hivjuk közepelésnek ! Így valóban mindkét pontja a GND-re kapcsolódik csak 1-1 darab ellenáláson keresztül ,remélem így talán érthetőbb ? „Hiszen mindkét végpontja a test-re kapcsolódik??” Köszi. Na, közben megnézegettem a csövek működését. Már kezdem kapisgálni. ![]()
Még jó hogy itt nem te szabod meg kinek mire lehet ideje.
|
Bejelentkezés
Hirdetés |







Hogy jön ide?
Egyszerűen, egy linken keresztül pl. Megmutassam?




