Fórum témák
» Több friss téma |
Mert pár hsz-el feljebb valaki azt írta, mért nem azt használom 16F-hez.
Pár napja már olvasgatom a Microchipet.
Igazából már jó lenne eldönteni merre induljak el. Holnap akár tudok is venni akármilyen PICet, csak utána ne legyenek már bonyodalmak...
Lehet a C30 lenne a legjobb PIC24-el... Akkor viszont a 628a meg megy vissza a dobozba? A mostani feladatra teljesen alkalmas lett volna. Vagy mittomén.
A Mikroelektronika MikroC-t te erőltetnéd? Vagy annyira inkább nem? Kezdek már besokallni a bőség zavarától.
Jó az a 16F628A is. Nem értem, miért kellene faültetéshez árokásógépet használni...
Microchiptől letölthető a Hi-Tech C fordító, sőt az újabb MPLAB-okban benne is van, csak ki kell választani.
Oké, én is ismerem a besokallós érzést, segítek takarítani.
Fordító: Van egy jópofi ábra ezen a linken, csak nézz rá: PIC típusok A pic10..pic18 sorozat elemei mind 8 bitesek. Azokhoz microchip fordítóból a C18 kell, illetve valamilyen 8 bites fordító. A pic24..dsPic33 azok mind 16 bitesek, azokhoz 16 bites fordító kell (pld a C30 16 bites fordító). A pic32 pedig 32 bites, ahhoz a C32 kell. 8 bites pichez nem jó a 32 bites fordító, és 32 bites pichez sem a 8 bites fordítót használjuk. Ennyi. C fordítóból jó lehet bármelyik, nem csak a microchipesek. Amelyik tetszik, azt választod. Csak arra ügyelj, hogy a pic és a fordító típus összepasszoljanak. Pic választás: Teljesen jó a 16Fx is, ha éppen abból van kéznél, és csak egyszerű dologra kell. A dsPic sorozatot arra az esetre említettem meg, ha még most készülnél venni is valamit. A 16 bites pic-ek között is vannak pdip tokosak (furatos kivitel), rogyásig vannak memóriával, meg processzor teljesítménnyel (pocsékolhatsz bennük mindent, minta zállat, és még akkor is bőven marad), és az áruk is mostanra nagyon baráti lett. Gondoltam említést érdemel, de ezen túlmenően felejtsd el. Szoftver libek: Van belőle választék bőven. Van Microchip lib is. Amit jó, ha tudsz, mindig kiderülnek róluk hibák. Nincs hibátlan lib. Relatíve azzal jársz jobban, amelyikbe több szakember munkaórát ölnek bele - sokkal többen gyűrik. Annak már csak alig 1-2 nagyon eldugott apró hibája lehet, ami ha előjön, pár nap alatt akkor is kész lehet a frissítés, ergo baj lenni vele egyáltalán nem tud. Ha mégis, akkor se. A kevésbé népszerű libek némelyik részében viszont talán évek óta ottragadt hibák is vannak, mert nem derültek ki - soha senki nem használta még azt a funkcióját. Ha te éppen belefutsz egybe, szidod majd a pic programozót, hogy hardver hibás a pic alu-ja (ez az egyik kedvencem ), meg zárlatos a nyák, meg belül vannak elszakadva a vezetékek, meg minden másra előbb fogsz gondolni, mint éppen egy hibásan közreadott lib kódra. Lévén a support is lomha, azokat a hibákat javarészt neked magadnak kell majd felderítened / javítgatnod, vagy éppen hagyni a fenébe, mert a szakállad hamarabb nő ki, mint azzal 5-ről 6-ra jutnál.Nos, mindössze ez van amögött, hogy valamelyik libet szeretik, valamelyiket meg nem. A microchip libet a világ minden táján gyűrik. Az atmel libek is népszerűek pld a kínai / koreai blokkban. Nem tudom, miért, de így van. A többi sehol sincs neve libet meg pár emberke ollózta össze valami félig szutyok dologból. A búbánat tudja, használta-e már egyáltalán bárki bármire. Némelyiket még maga a megalkotója sem. Csak kirakta netre, hogy önmagának hízelegjen vele. Aztán ő maga is csak elfelejtette. Szóval igazán ne érezd magad nyomás alatt. A döntés természetesen egyedül a tiéd
Az alap problémám ami az volt, hogy fordítás után nem készült .hex + nem lehetett előcsalogatni az output ablakot, meg volt más is, úgy oldódott meg, hogy mindent uninstall, mappák törlése, újratelepít, Futtatás Rendszergazdaként.
Így megy minden, nem fagy semmi. Vista alatt vannak tapasztalataitok?
Szerintem félreértetted, mert a 16F-hez sem a C18 sem a C30 nem jó!
A fordító választásához annyit, hogy a gyárit választja aki nem akar magának bonyodalmat. Akkor is előnyös, ha segítséget akarsz kérni, mert a ritka, könnyűnek tűnő fordítókat kevesen használják! Ha magadra akarsz maradni, akkor válassz nem gyárit. Win7 alatt hibátlanul működik, Vistát ki kell dobni.
Ilyesmire jutottam én is. Hi-Tech már be van izzítva és nyomom a példákat. Mondjuk kicsit szívás, hogy C30-ra vannak a példák, de valahogy kibogozom...
Vista alatt meg eddig semmi nem fagyott nekem. Mondjuk ez se, csak lehalt, de eddig még ilyen se volt. Vista sajna marad, mert ilyen matrica van a laptopomon(legál).
Oké, bocsi a tévinfóért. Pic10..16-hoz részemről hozzá se szagoltam még.
Általában nem a vistával vagy a win7-el van a baj, hanem hogy ha 32 bit specifikusan írtak meg egy programot, az 64 biten nem fog futni. Annak 32 bites oprendszer kell. Egy programot pld direkt írhatnak olyanra, hogy később megvetethessék (ellopathassák ) mindenkivel a 64-est is.
Hello!
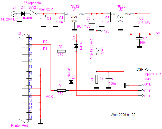
Megépítettem a Watt-féle LPT-s égetőt . Amikor rádugtam a gépre, de még a Vpp-t Vdd-t még nem kapcsoltam be a 12V-os feszültség stabilizátor túlmelegedett és elfüstölt...Szóval a tápról nagy áramot kellett, hogy kapjon, de lehet, hogy az után füstölt el, hogy a Vpp és Vdd be volt kapcsolva. Nem tudom, mert gyorsan pörögtek az események és csak azt vettem észre, hogy száll a füst .Amúgy ezt a feszültség stabilizátoros részt összeraktam próbapanelen és hagytam állni olyan 15 percig és csak langyosak voltak a stabilizátorok. Próbáltam terheletlenül és terheléssel is (1 kohm-os ellenállással). A tápom egy adapter, amire az van írva, hogy 12V-t és 800 mA tud leadni. Megmértem és 15V volt a kimenetén... Ezt nem igazán értem, hogy miért ennyi…Ha esetleg valaki meg tudná magyarázni, hogy miért van nagyobb feszültség a kimenetén azt megköszönném. Telefon töltőnél is ugyan ez a helyzet, hogy nem annyi van a kimenetén, mint amennyi rá van írva. Van egy sejtésem a miértről, de inkább megvárom az okosabbak véleményét. A fő kérdésem az az lenne, hogy vajon mi okozhatta azt, hogy túlmelegedett a stabilizátor. Légy szíves még valaki nézze át a csatolt nyáktervemet, mert lehet, hogy az is hibás…Igyekeztem értelmesen rajzolni és magyarázni, hogy könnyebb legyen átgondolni. Ja azok a zöld hat lábú vackok, azok kétállású kapcsolók. Egy db olyanon 2 kapcsoló van. Előre is köszi a segítséget! Bővebben: Link
Abban a kapcsolásban éppen a 12-es füstölt el? Ott bizony valamit zárlatosra kötöttél. Kutya baja se történhetett volna normál esetben.
Nem füstölt el a nyákon semmi más? Nem folyt keresztül közeli fóliák között egy óncsepp vagy ilyesmi?
Hát pont most méregettem egy kicsit. A 12-es az túlélte, mert annak a kimenetén megvan a 12V. Viszont az 5 V-os az nem...
Mielőtt kipróbáltam volna dióda teszterrel leellenőriztem és nem találtam rövidzárat sehol. Amúgy nincs megfolyás, mert, amint elkezdet füstölni kitéptem az egészet. Óvni kell a gépet ![]() Én attól tartok, hogy a kapcsolási rajz a rossz vagy az adapter adott le túl nagy áramot valahogy...
üdv : még nagyon kezdő vagyok
építettem egy pic égetőt , a winPic800 - as progi felismeri ! ( pic16f628a ) de mikor betöltenék egy teszt progit akkor nem jó a cím ( vagy mi ! ) :0A00060083120313870141309F00AD :10001000831603138730810087010E309F008312FF :1000200003130B1D11280B111F150C1F15281E087B :1000300087008701061C1E288700112827204F30C3 :100040003B204B303B203520013E3B2023288316AC :100050000313403099002430980007138717831248 :100060000313903098001A080800831203138C1EA3 :1000700035281A080800831203130C1E3B28990028 :02008000080076 :00000001FF erről lenne szó !!! vagy az égetőm nem jó
Pic égetésnél a "Vpp first" miértjéről olvasgatnék dolgokat. Egy link elég lenne. Lehet angol is.
Tuti nem fordítva kötötted be azt az 5V-os stabkockát?
Ha maga az áramkör nem tartalmaz zárlatot, próbáld ki rádugott LPT port mellett is. Előfordulhat, hogy az 5V valami kalóz vezetéken ráment az egyik LPT port lábra, ami meg a számítógép nyákon fixen le van forrasztva GND-re, és ott megkaptad a táp zárlatot.
Van itt egy vita, ahol egy fickó azt állítja, hogy az általa konstruált programozóval bizonyos mikrovezérlők csak akkor léptek üzembiztosan a magasfeszültségű programozási üzemmódba, ha először a VPP feszültséget kapta meg a PIC. Egy másik fickó szerint ez lehet szoftveres időzítési probléma (ha előbb a VDD-t adja, s a VPP csak akkor jelenik meg, amikor az oszcillátor már beindult).
Sziasztok!
A Vpp First módszer akkor kell, ha a MCLR funkció le van tiltva, a PGC és PGD vonalakat a program rövid időn belül kimenetnek állítja be, valamint a belső RC oszcillátorról vagy az áramkörben levő kvarcról esetleg külső órajelrő működik a pic. Ekkor a Vdd rákapcsolása után a belső órajel - árakkörből származó órajel elindítja a kontrollert. A programja kimenetbe kapcsolja a programozáshoz szükséges lábakat, mivel a MCLR alacsony szintje nem hat a kontrollerre. Mindenki csinálhat magának olyan kontrollert, amit csak a Vpp First módszerrel lehet átprogramozni... Sziasztok.
Egybe kellene gyúrni egy áramkört, ami nem csak teszt körülmények között fog működni, hanem tutira strapabíró lesz egyébként is. 3.3V-os pic, a saját áramköri foglalatában is tudni kell programozni. PGEC / PGED lábak másra nem kellenek (viszont lifegni hagyni nem jó ötlet akkor sem), nMCLR ezúttal csak nMCLR funkciós, egy 6.8K-t szántam magasra húzó ellenállásnak, gondoltam a kondenzátort kihagyom.
Gyanítom, hogy nem lesz vele különösebb baj, de elkezdtem nyalni a doksikat, és kicsit kaotikus gondolataim támadtak. Nem szeretek elmenni olyasmi mellett, ami nem tiszta. Utállom a Damoklész kard esetét. Microchip weboldalon 2007-es doksi a pickit2 programozó 2.40-es firmware kiadásakor:
Adva van a pic, ahol a PGC/PGD lábakat nem akarom "lógva" hagyni, de amúgy csak programozásra kellenek. Szóval kimeneti low-ra programozom őket, és használom ezt a Vpp first dolgot. Csakhogy itt a figyelmeztetés, hogy ha a PIC-et a saját foglalatában akarnám programozni, az azért problémás, mert a PK2-ről kell meghajtanom a kütyüt, nem lehet target-powered. Ergo a saját áramköri foglalatában nem programozhatom így? Remélem ez most csak vicc.. Azóta már valami 2.63-as firmware van, de erről nem esett újabb szó. Oké, gondoltam nem programozom kimenetnek, felhúzom külső ellenállással magasra. Nosza PIC saját doksi (70292C.pdf, 2.5 ICSP Pins):
Akkor ez se jön össze. Utána néztem ennek a Vpp dolognak, had értsem már, miről is van szó. Microchip doksi "dsPIC33F/PIC24H Flash Programming Specification" doksi szám: 70152G, "5.2 Entering ICSP Mode" (42. doksi oldal):
És van az 5-5 figure a 44-es doksi oldalon, ami szerint az nMCLR-t le kell húzni low-ra (kvázi resetbe húzni a pic-et, és ott is tartani), eközben betolni a spec signalt a PGEC / PGED lábakon, ezután magasra engedni az nMCLR-t, és újabb resetig ICSP módban marad. Szóval minek ide a Vpp ? A reset-be rántás nem kapcsolja le azonnal a PIC összes funkcióját? Megmaradnának a TRISx / LATx funkciók a PGEC / PGED lábakon ? Mert ugye csak azok a lábak a kérdésesek. Nos, hála a tudománynak, a sok dokumentációnak, és a gondolkodásnak, úgy érzem magamat, mint az a varjú a micimackó mesében, amelyik addig gondolkodott a "hogyan is kell repülni" dolgon, mígnem sikeresen elfelejtette. Aki rágta már keresztül magát ezeken a dolgokon, segítsen egy kicsit. Hol van elrejtve a megoldás? Azt nem feltételezném, hogy a microchipes doksik marhaságokat írnak.
Programozhatod a saját áramköri foglalatában is Vpp first módon, de meg kell oldanod, hogy le tudd választani a PIC tápját az áramkör tápjáról, mivel várhatóan a Pickit2 nem tudja ellátni az egész áramkört energiával.. Pl. egy jumper a PIC mellett megoldja a problémát. De ez a 18F és kisebb, valamint esetleg a dsPIC30F családra vonatkozik.
Idézet: „Szóval minek ide a Vpp ? A reset-be rántás nem kapcsolja le azonnal a PIC összes funkcióját? Megmaradnának a TRISx / LATx funkciók a PGEC / PGED lábakon ? Mert ugye csak azok a lábak a kérdésesek.” Ide semminek. Vpp az a 18F és kisebb chipeknél kell, meg talán a dsPIC30F-nél. dsPIC33F és PIC24-nél már nem kell Vpp. Vagyis állíthatod kimenetnek is a PGED és PGEC lábakat, ha resetbe húzod, akkor azok úgyis átváltoznak bemenetté. Esetleg egy-egy soros ellenállást lehet az ICSP csatlakozó felé tenni, hogy ha elfelejtenéd nagyimpedanciás állapotba rakni a Pickit2 kimeneteit az égetés után, akkor se kapcsolódjanak kimenetek direkt szembe.
Huhh, köszönöm. Akkor Vpp first dolgot hanyagolni fogom ebben az esetben. Marad a kimeneti alacsonyra programozás, és programozó tüskesor felé soros ellenállás.
Soros ellenállásnak mi lenne ideális? Legkisebb .. legnagyobb? Jelenleg vannak az áramkörben olyan értékek mint 330ohm, 1.5kohm, 6.8kohm.
Nem, mert előtte mondom kipróbáltam próbapanelen és ott rendesen kiadta az 5 V-ot.
Hát nézegetem, meg ellenőrizgetem még a kapcsolást, hátha megtalálom, hogy mi a baj.... Köszi amúgy a segítséget! Amúgy valaki nem nézné meg a nyáktervemet, amit egy régebbi hozzászólásomban feltöltöttem? Légyszi fontos lenne, mert ez az első nyáktervem és félek, hogy valamit elrontottam benne.
Ha az a nyákterv felülnézeti, nem lehet azzal semmi baj.
A printer csatinál se forrasztottál zárlatot az áramkörödnek? Ugyanazt használtad próbanyákhoz is probléma mentesen?
Nézd meg, hogy mekkora áramot tudnak a lábak adni kimenetként. Ezt elosztod a tápfeszültséggel, és megvan, hogy mekkora ellenállás kell.
Adatlapban a TTL jelszint kompatibilitás mellett elviselhető terhelést találtam meg, a pukkanás határt már nem. Sebaj, ha gond lenne vele, az idő majd eldönti. Addig odaraktam az 1.5Kohm-ot.
A próbanyákon magát az égetőt nem raktam össze csak a táp részét, mivel az adapterem miatt nem voltam biztos benne, hogy nem kap-e túl nagy áramot, illetve nem melegszenek túlzottan a stabilizátorok. Nem hiszem, mert leellenőriztem és jó párszor átnéztem, hogy jó helyre forrasztottam-e.
üdv : kérnék egy kis segítséget ,
még nagyon kezdő vagyok építettem egy pic égetőt , a winPic800 - as progi felismeri ! ( pic16f628a ) de mikor betöltenék egy teszt progit akkor nem jó a cím ( vagy mi ! ) mi lehet a baj ? 1 : a Kiolvasás ok 2 : mindent ellenőriz ok 3 : mindent beír cím hiba
Szia!
Próbáld meg az RB4/PGM lábat egy ellenállással a VSS-re, negatív tápra kötni. Gyula |
Bejelentkezés
Hirdetés |




), meg zárlatos a nyák, meg belül vannak elszakadva a vezetékek, meg minden másra előbb fogsz gondolni, mint éppen egy hibásan közreadott lib kódra. Lévén a support is lomha, azokat a hibákat javarészt neked magadnak kell majd felderítened / javítgatnod, vagy éppen hagyni a fenébe, mert a szakállad hamarabb nő ki, mint azzal 5-ről 6-ra jutnál.








