Fórum témák
» Több friss téma |
Erre a topikra gondoltam:
Bővebben: Link
Helleo Mayan,
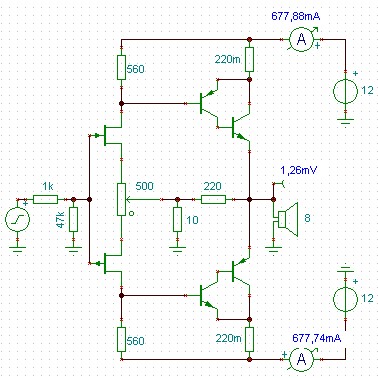
azt a javaslatot kaptam a kapcsolásodra, hogy ki kéne venni a hangerőszabályzó potit a feedback loopból.? Ötlet?
Sajnos az általad javasolt fórum nem az A osztályú erősítőkről szól, hanem az OPA-k kisáramú alkalmazásban tartásáról, arról, melyik hogyan szólt.
A lényegről a tápfeszben meglévő pólusokról sajnos szinte sehol nem lehet olvasni.
A labortáppal sokkal másképpen szól, mint a trafóval pufferekkel. Hallgasd meg trafóról is, nehogy csalódást okozzon úgy.
Most hétvégén lesz a napja, hogy ezt megteszem. Most szerzek csak trafót hozzá, így eddig maradt a labortáp.
Egyébként két verziót tervezek meghallgatni, vagyis hármat: csak graetz+puffer, graetz+puffer+ellenállás+puffer, lm338 stab táp. Szerző a crc szűrőst ajánlja, majd beszámolok az eredményről. És miért is jó a pufferek után betenni egy soros diódát+puffer utána? És találtam egy magyar emberkének a Hiraga megvalósítását, ami nekem nagyon tetszik, rendkívül ötletes, és precíz!
Ezt láttam már. Állítólag sokkal jobb a hangja mint a NYÁK-os kivitelnek. Szívesen részt vennék egy ilyen meghallgatáson, hogy saját füllel is megtapasztalhassam a vélt, vagy valós hangzásbeli különbségeket.
Hello?
Hogyhogy? Nem nagyon értem. (Ráadásul azt is fikázták, hogy a poti rövidrezárhatja a hangforrást.... ezt nem is nagyon értem.) Üdv Attila
Remélem az idén is lesz egy jó audiofil találkozó, mint tavaly Kecskeméten!
Előre mondom, hogy a CRC táppal lesz a legtömörebb, dúsabb, melegebb a hangzás és a labortáppal a legrészletezőbb.
Persze meg lehet csinálni fix ellenállásokkal is, de az +4 db ell... A potival semmi baj sincs, jó régen használok már ilyen hangerőszabályzást és nagyon jól bevált. Nincs vele semmi baj. (mert ugye az a mániája egyeseknek, hogy a poti kontaktusa megszakadhat és akkor az majd jó rossz lesz mert a kimenetre kimegy a tápfesz. Ez butaság. Nem szakad meg. De ha gondolod hogy majd jól megszakad, akkor nyugodtan használj ellenállásokat.
Nem zárja rövidre. (max. hangerőnél) a valóságban sosem lesz nulla a bemenő ellenállás. Ki van próbálva, max. hangerőnél is jól szól. Pedig nem is szólhatna, ha nulla vagyis rövidzár lenne. Ergo, ez is butaság.
Érdekes hogy erre senki sem vállalkozott válaszolni... ezért most leírom az én kis véleményemet. Hiragát még nem csináltam, de a sejtésem az, hogyha lehet is jobb egy hiraga, sokkal, de sokkal nehezebb jóra megcsinálni mint ezt, sokkal-sokkal drágább és bonyolultabb, vagyis szerintem az ár/érték aránya ennek ezerszer jobb. Egy tízéves gyerek is megépíti egy óra alatt és toronymagasan jobb hangja van mint átlagos gyári, vagy ic-s erősítőknek. És egyébként elvileg is kiváló megoldás hiszen veszünk egy rendkívül kiforrott és bevált, kiváló minőségű, kis teljesítményű erősítőt, az opampot, és megtoldjuk egy nagy áramot leadni képes, single ended a-osztályú bufferrel, ami nem korlátozza a minőségét semmiben, és a sávszélesség is kiváló marad. Szinte csak az opampon múlik minden. Az egyszerűsége és olcsósága mellett döbbenetes hogy ez az erősítő a legjobb amit eddigi kis életem során hallottam. De ha elmeditálsz rajta egy kicsit, láthatod hogy van is oka kiválónak lenni.
Ja, egyébként kik hol mikor írtak ilyeneket ?
Idézet: „...döbbenetes hogy ez az erősítő a legjobb amit eddigi kis életem során hallottam.” De nem is 1-2 tranyo van benne mint a korabbi probalkozasaid alkalmaval epitett erositokben (amiket akkor szinten hasonlo jelzokkel illettel) Ne erts felre, orulok, hogy meg vagy elegedve az alkotasaiddal. Csak ugy erzem, hogy erdemes a helyen kezelni mindent! En biztatlak, hogy ne allj meg ennel az erositonel, fejlodj tovabb, epits meg tobb erositot es majd 1, 2, 5 ev mulva ujra terj vissza az 1-2 tranyos ill. ehhez az erositohoz es ertekeld ujra mostanaban mondottakat.
Nem tudom hogy tudnék-e ennél még jobbat... gyári, nagy erősítőknél is jobban szól, marantz pm450, jvc a-x4, nad310, yamaha ca800, stb, ezeknél jobbnak hallom. Pedig ezek nagyon bonyolult cuccok. Ez hogy lehet ?
Ágoston szerint itt a válasz.
Ezért nem akarok már túl sok erősítőt építeni. Most tulajdonképpen úgy érzem hogy megvan az amit kerestem. Mostmár csak a zenét hallgatom, nem az erősítőt...
Egyszerűen. Csak annyi a lényeg, hogy az ember a saját gyerekét látja a legszebbnek, legokosabbnak...
Nekem már nagyon furcsa, hogy ennyire fényezed az erősítődet. Én megépítettem, semmi extra nem volt, a kimenő teljesítmény is kevés volt. A JLH-m lealázza szerintem. Sokkal szebb a középtartomány, pontosabb, feszesebb, az eddig "csúnyán" szóló dobozomból olyan hangok jönnek ki, hogy öröm hallgatni. Eddig úgy hallgattam a zenét, hogy bele volt nyúlva a hangképbe számítógéppel. Most pedig észre sem veszem, ha nincs bekapcsolva, és úgy is nagyon tetszik a hangzás! Néha azt érzem, mintha direkt reklámoznád. Ha én is el akarok valamit nagyon adni, akkor hasonlóan vezetem be, mint Te az erősítőd, de neked ezzel mi a célod? És én nagyon jól tudom, hogy ha valamit ennyire fényeznek, annak simán lehet, hogy a fele sem igaz, mert vagy elfogultság van mögötte, vagy más. Olyan, mint amikor a piacon tukmálják az emberre a lábast, hogy ez a legjobb, még mosogatni sem kell, magától főz, stb... (Teleshop...) És ezeknek sokan bedőlnek .Üdv!
Szerintem tudsz ennél jobbat is...
Ha utánaszámolsz ez még csak 0,75W és már gáz.
Azért csak ekkora tápfesszel és nyugalmival csináltam meg hogy ne fűtsön feleslegesen. Így is bőven elég a szobahangerőhöz.
Idézet: „Az egyszerűsége és olcsósága mellett döbbenetes hogy ez az erősítő a legjobb amit eddigi kis életem során hallottam.” Jajj te fiú, minden változtatásnál ezt mondod! Na, de tudod mit, mostmár kíváncsi vagyok, az első Mayan-Zen-t is megcsináltam meg warto-ét is, na akkor lesz időm ezt is megcsinálom, sőt, mondok jobbat, mostmár elkészült a méricske, lehet vele mérni, úgyhogy ha tényleg lesz egy kis szabadidőm, kaptok tőlem ajándékba egy csöves EL84SE, PCL86PP, B5, és egy Mayan erősítő átviteli karakterisztikát. Tudom, a szinusz nem zene, a műszer meg nem fül, de nem is szinusszal mérek, és csak érdekesség képpen. Meg mostmár én is kiváncsi vagyok mik a külömbségek. Üdv. D.
Miért lenne kevés a telj. ? Highand megcsinálta 10-12w-ra és az írta hogy nagyon jól szól. És azért reklámozom mert nagyon olcsó, egyszerű és nagyon jó. Sokkal bonyolultabbaknál is jobban szól. Eladni nem akarom, nem is tudnám, csak fel akarom hívni a figyelmet erre a technikára.
Jó, de úgy csináld meg ahogyan az avatáromban van, bd244, stb.
Előtte úgyis megkérdezlek, hogy melyik az aktuális űber.
Egyébként az a 10-12W amiről szó van az előző hsz-edben, egy jó sugárzón nagyot szól ám szobába, és érezni is lehet. nem csak hallani. Szerk : Oppá, most nézem az adatlapodat, mennyi idős vagy. Akkor mély tiszteletem az úrnak.
Nekem csak egy megjegyzésem lenne. Nyitottál saját topikot az erősítőidnek, ennek ellenére minden erősítős témában fellelhetőek, ha oda illőek, ha nem. Ezen változtatni kellene a közeljövőben.
Idézet: „És én nagyon jól tudom, hogy ha valamit ennyire fényeznek, annak simán lehet, hogy a fele sem igaz, mert vagy elfogultság van mögötte, vagy más.” Biztos vagyok benne, hogy ez csak egy kevéssé pontos fogalmazás tőled, hiszen olyan, mintha valamiféle hátsó szándékot feltételeznél Mayanról. Amit írsz, az azért nem pontos, mert azt a kapcsolást nem is Mayan, hanem én rajzoltam fel ide először. Mayan utána nagyon jó érzékkel leegyszerűsítette. Hihetetlen lényeglátó képessége van ennek az embernek. ( ezt nem hízelgésnek szántam, ez így van) Miért annyira nehéz feltételezni azt, hogy Mayan rájött valamire ? ( ami egyébként műszakilag is teljesen indokolt). Csak azért mert magyar és mert ide ír? Ha a kapcsolása egy külföldi audio fórumon jelent volna meg, akkor senki sem vonná kétségbe a nagyszerűségét. Hiszen tökéletesen ideillő, tiszta A osztályú kapcsolás. |
Bejelentkezés
Hirdetés |








.
Akkor mély tiszteletem az úrnak. 




