Fórum témák
» Több friss téma |
Én is pont ilyet használok évek óta! A megépítést nem igazán tanácsolom - én sem fogtam hozzá - mert a trafó kivitelezése/méretezése némi gondot okozhat.
Az átalakítás viszont igen egyszerű, mivel a 12V-os kimenetet kettő darab párhuzamosan kapcsolt tekercs szolgáltatja, ezt át kell kötni sorosra, ügyelve a kezdet-vég összekapcsolására. A másik - kisebb - gond vele, hogy minimum terhelést igényel, amit én egy 24V-os izzóval oldottam meg, ami egyben a munkadarab világítását is megoldja. (csak helyszínen használom)
Sziasztok
Ha valaki tud segítsen.Van egy weller LR-21-es pákám és ehhez szeretnék egy hőfokszabályzót készíteni.Láttam itt a fórumon egy pár rajzot de nem tudom nekem melyik lenne jó.A rajzhoz nyomtatott ármköri rajz is kéne. Előre is köszi
szia!
Azt kéne megállapítani hogy a hőérzékelés: -termoelemes, vagy -termisztoros Ehez kell egy ohmmérő műszer... A csatlakozóján mérj a lábak között: -10-20 ohm körüli lesz a fűtőszál Ha: -0 ohm a másik mérhető akkor hőelemes Ha: -több száz ohm fölött van a másik mérhető akkor termisztoros. (habár lehet hogy valaki típus alapján is megmondja) Ha hőelemes akkor rakok fel egy korrekt leírást nyákrajzal. Ha termisztoros akkor arra is van itt rajz, de abban én most nem tudok segíteni. Masterfoxx!!! A te kapcsolási rajzod alapján csináltam én is... de átalakítottam egy kicsit. Ha ki tudnád egészíteni ahogy leírom akkor feldobhatnánk ide egy komplett leírást. Én addig el is kezdem, majd bedobom a linket ha már kész valamennyire.
Oké megoldható
Hogy érted hogy átalakítottad? Talán a triakos részt? A hőelemet ki lehet úgy is mérni hogyha gázláng fölött melegíted. Ekkor a polaritás is megállapítható. Persze azért nem a tűzbe kell nyomni, pár centire fölötte, épp hogy csak pár mV-ot mutasson
Igen a triakos részt alakítottam át, egy triakot egy optotriak működtet.
Eddig feldobtam pár képet http://www.underspeed.xte.hu
vzoole: ez gyönyörű munka. Gratula...
Hogy csináltad az előlapot??? A feliratozást pl..
Gratula!
Nagyon szép munka! :yes:
Hello!
Neked is pont ilyen pákám van, és én is szeretnék hozzá szabályzót készíteni! Egyik haverom, akitől szereztem a pákát, ő tervezett egy PIC-es vezértlőt 2x16os kijelzővel, ha érdekel, akkor elkérem a terveket, de a NYÁK SMD, ha az nem gond! A doboza már elkészült, itt egy kép róla?http://www.hobbielektronika.hu/forum/getfile.php?fn=68b1c3354a57a34...01.jpg
Sziasztok!
Mindent le akarok írni részletesen... De az előlap nagyon egyszerűen készült: 1. fémlapot kifúrom, a négyszögeket kifúrom körbe kicsivel majd kireszelem 2. megrajzoltam egy rajzoló programban 3. kinyomtattam öntapadós lapra, kivágtam és felragasztottam 4. öntapdós műanyg átlátszó tapétával bevonom Miklosch! (Távol álljon tőlem hogy leszóljam vagy ilyesmi csak az a tapasztalatom hogy...) -munka közben szerintem felesleges info hogy mennyi a pontos fok, én ha kissebb felületn dolgozok akkor kicsivel 300 alá tekerem, ha nagyobb a felület... érzéssel 350 fölé. De egy kis tapasztalattal ha ránézel a forrasztandóra rögtön tudod hova tekerd és mindegy hogy 287 fok vagy épp 300 ra esik mert elhanyagolható a különbség. Addig a digitálison nyomkodhatod fokonként, és ha nincs memóriája akkor minden indításkor állíthatod be. De télleg nem akarom leszólni, amúgy tetszik!!! És érdekel engem is, kérd el és tedd fel ide lécci! Köszi
Rendben, el fogom kérni, mert nekem már szeptember óta ígéri, hogy megcsinálja, de ha odaadja a tervet, akkor inkább nekiállok én! Elméletileg annyit tud, hogy kiírja a pontos hőmérsékletet, a teljesítményt, és 3 gombhoz hozzá lehet rendelni bizonyos hőmérséklet értékeket, amiket szintén a gombokkal lehet beállítani, hogy melyik 3 milyen hőfokra fűtse a pákát! A vezérlése pedig annyi, hogy egy tranyó kapcsolgat egyenfeszt a pákára. Lehet, hogy ez ágyuval lövés verébre, de szerintem jó ötletnek tartom! De amúgy teljesen egyetértek veled!
Azt nem tudom hogy ennél is gond-e, de olvastam pár helyen hogy az egyenfeszt nem szeretik ezek a pákák.
a hőfok még oké, de a teljesítmény már télleg "agyúval verébre"
Én az elején 30V-váltóról járattam mert nem volt kis méretű 24V-os trafóm, sajna meg is halt egy fél év után a páka. Aztán lett bele trafó, azóta bírja.... kopp-kopp
De 30V-ról nagyon jól ment, gyorsan felfűtött meg minden...
Állítólag az újabb vezérlők már mind egyenfesz+tranyóval dolgoznak, de ez nem tuti, lehet, hogy rosszul hallottam, a lényeg, hogy majd kiderül, hogy mit szól hozzá a páka, bár aki tervezte, nála már lassan egy éve működik, és szerintem nem sokat kíméli!
Szia
Előre is köszönöm,de én még kezdő vagyok és nem tudom mi az az SMD.De azért meg nézném.
Sziasztok!
Most vagyok páka állomás építés előtt. Az érdekelne, hogy valaki megépíttette-e az első kapcsolásat (csatoltam a kapcs.rajzot). Szimpatikusabbnak tűnik, mint a második a két triak-kal. De ha azt mondjátok, hogy az jobb, akkor legyen az. Köszi előre is! Üdv!
Az attól függ hogy a kiszemelt pákádban milyen hőmérsékletérzékelés van!!!Hőelem vagy Thermisztor
Ez nagyon nem mindegy mert az egyik feszt ad ki magából a másik meg ellenállást változtat.
Zottty!
Amit te linkeltél az termisztoros kapcsolás! Na most nem akarok butaságot mondani, de szerintem neked termoelemes pákád van/lesz. (mivel ez gyakoribb, de lehet hogy nem) Ha még nincs pákád akkor ajánlom a JLT-02 típusút, szinte profi, és olcsó. Egyébként ha vetted a fáradtságot hogy visszaolvass, akkor pár hozzászólással ezelőtt észre kellet venned hogy a 2 triakos megoldás megoldódott 1 triakra is. Itt van építési útmutató: http://www.underspeed.xte.hu Igaz még készülget, de van már pár dolog fent. Már Masterfox is dolgozik az új kapcsolásirajzon. Üdv. Zoli
Hi!
Azt megtudod mondani, hogy ezt a JLT-02-es pákát, hol tudom megvenni? CSak a pákát, az állomás nem kell...
Pl ElektroArt (én ott vettem, vegyél hozzá 0.8-as hegyet mert az eredeti az közepes méretű, azt is kapni ott) vagy aszem a HQ-videóban is.
ááááá! má csütörtökön megrendeltem a pákát, és még nem jött meg! hát már kezdek belebetegedni! pedig ugy 1orrasztanék már!
áhh, má holnap csakmegjön! ugy van, hogy 3-4 munkanap alatt kiküldik hát csütörtök estétől.. nekem vasárnap is munkanap!
Ahogy ígértem, csatolom a digitális szabályzót, a nyák és a kapcsolás protel dxp-ben van.
Hát én jobban örültem volna 1-2 képnek, mert így nem sok esélyem van hogy lássam. Ha esetleg lehet...
![]()
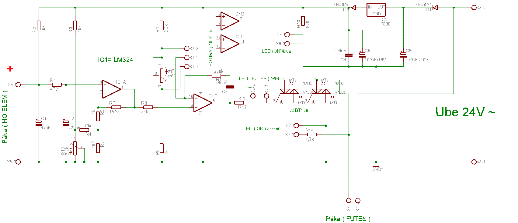
Sziasztok!
A csatolt kapcsrajz alapján megépítettem a JLT3 pákámhoz a hőfokszabályzót,de van vele egy kis gond. Bekapcsolom, szépen fűti is a pákát de lekapcsolni már nem akar,hiába tekergetem a 100k-s potit. A hőelemmel minden ok. Az IC és a Triac gate-je közti piros led folyamatosan világít.... Találkozott valaki ilyen hibával?? |
Bejelentkezés
Hirdetés |






