Fórum témák
» Több friss téma |
Fórum » LC mérő
A múltkor írtam, hogy a DisplayTech fordított...
A vezeték hossza nem kritikus, csak ne a LCM3 nyákja felett menjen. Az áramkört is érdemes nagyobb méretű nyákon kimaratni és utána méretre vágni a szélét, mert általában a nyák szélein több a hiba, mint például itt is.
Ez nem a DisplayTech, hanem atm1602 de ezek szerint ez is fordított. Szépen olvasható még háttérvilágítás nélkül is. Hát igen, jól elsiklottam a nyák szélénél a testfólia folytonossága felett.
Sziasztok!
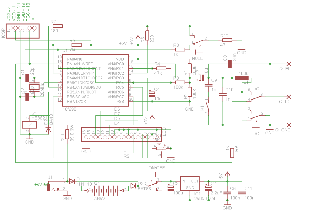
Szeretném én is megépíteni az LCM3-at de a panel elkészítésével akadt egy kis gondom. A cikkben lévő pdf fájl utolsó oldalán ha panel rajzot átméretezem,hogy megfelelő legyen akkor a minőség sokat romlik. Mit csináljak hogy vasaláshoz megfelelő legyen.Vagy valakinek nincs meg véletlenül az egyből nyomtatható panel.
Ha pl Adobe Acrobat-tal másoltad ki a képet a pdf-ből, most ki is próbáltam és attól függ a kimásolt rész és így az abból készült képfile felbontása hogy mekkora nagyítással látható a kép a pdf olvasóban a másolás pillanatában--> szóval, ha jobb minőségű másolatot szeretnél, nagyíts rá a képre, így macerásabb kimásolni de "tetszőleges" felbontást érhetsz el, azaz elérheted az eredeti file-ban lévő kép felbontását, vagy ha túlnagyítod az se baj...
Ha írtál volna privátban, küldhetnék eps-t vagy csak panelt tartalmazó pdf-et, de akár gerber fájlt is, attól függően mivel készíted a panelt. Végső esetben meg akár kész nyákot is anyagköltségért. Nekünk kitűzött célunk a KIT-et vásárlókón túl az utánépítők minden formában történő támogatása...
Örülök, hogy utánépíted, remélem megelégedéssel fogod használni. Sok sikert, várjuk a fényképeket és a beszámolót!
Szia deguss ha küldenél egy csak panelt tartalmazó pdf-et
azt is nagyon megköszönném! üdv.:car1
Deguss! Én meg progit kérnék, ha már lehet!
Köszönettel!
Mindkettőtök (és még konkrétan 89 ember kérése) teljesült. Kiküldtem az új 1.2-es szoftvert mindenkinek, aki már egyszer elküldte a nyilatkozatot.
Röviden, aki nem ismerné még az újítást: A műszer meglévő csatlakozóin keresztül lehet ezzel a speciális mérőfeltéttel áramkörön belül (beültetett) elektrolit kondenzátorok veszteségeit mérni (ESR). Ez a mérőfeltét pár alkatrészt igényel csak, az alábbi oldalon bővebben tájékozódhat erről, illetve a mérés technikai oldaláról is. http://www.hobbielektronika.hu/kapcsolasok/lcm3_alkatresz_mero_musz...l?pg=8 További újítás az 1.2-es szoftververzióban, hogy a műszer képes kiszámolni egy "kondenzátor memória" értéket, ami a dielektromos abszorbció relatív megfelelője. Jól lehet használni kondenzátorok összehasonlításához. Fontos szerepe van régi és új kondenzátorok megkülönböztetésében. Aki igényt tart az új szoftverre, csak küldje a nyilatkozatot, és ingyen kapja az új szoftvert. http://www.hobbielektronika.hu/kapcsolasok/lcm3_alkatresz_mero_musz...l?pg=7
Szia Deguss!
Megkaptam az új szoftvert, már be is égettem. Most csinálom az "előtétet" is hozzá a mérésekhez. Nagyon köszönöm, ez rendkívül gyorsan jött. Szia.
Szia! Én is köszönöm az új szoftvert! Ez nekem nagyon jól jön majd mikor tévét bütykölök!
Szia deguss!
Megkaptam az uj software-t nagyon szepen koszonom, a muszer egyebkent tokeletesen mukodik de ettol most meg jobb lesz. Gratula a fejlesztesert es a munkaert. Udv.: Sanya
Köszönjük a segitőkész, önzetlen munkátokat!
Csatlakozom az előttem szólókhoz. (...én is megkaptam.)
Ne nyissunk egy köszönetnyilvánító topikot?
Itt vannak még képek ha nem bánjátok. Ilyen lesz a doboza, de még nincs kész teljesen.
Bár még nincs kész a műszerem, de én is megkaptam a frissítést. KÖSZÖNÖM !
És köszönet Nektek mindenért !!!
Szia! Tudom, de nekem ilyen lesz, mert nem akarom hosszabb és egymással keresztezett vezetékekkel megoldani. Nekem a műszer alján lesz az LCD.
Nem lesz az előlapján ESR táblázat mert ilyen kicsi a műszer. Gratulálok neked is és Degussnak is a műszerhez és köszönjük, hogy közkinccsé tettétek.
Ha valaki szeretné 2db ceruzaelemről, vagy 2db ceruzaaksiról üzemeltetni az LCmérőjét (jóval hosszabb üzemidővel mint 9V-os elemről):
katt ide
Szia Deguss!
Megkaptam a frissítést! Beégettem , hibátlanul működik. Köszönettel! Üdv. Sj Marcali
Szia!
Köszi a progit! Meg szeretném kérdezni, hogy fix-re be lehet-e építeni ezt a kis kiegészítő részt, mert mostanában kezdek saját nyákot tervezni
Ha lemondasz a kapacitásmérésről, akkor beépítheted fixre a jelenlegi csatlakozókra.
Ez a mérőfeltét nem holmi "pótmegoldás", hanem egy üzemszerűen megtervezett kiegészítés. Áramkörön belüli ESR méréshez egy ilyen vezetékre van szükség. Ha esetleg van türelmed és szakértelmed egy jó nyákot csinálni 5 csatlakozóval, akkor hajrá! Nem lenne etikus feltölteni, hogy kitől és milyen "mórickanyákokat" kaptam, hogy nézzem át, mert ő saját maga tervezte. Persze írtam én, hogy itt is és a cikkben is elérhető a nyák, de hát hiába, neki saját kell. Nem beszélek le senkit sem róla, de egy nyák nem vonalak és furatok valamiféle kapcsolata. A műszerbe épített egy 3 prototípus útján finomítgatott, össz. legalább 1 teljes hetet igénybevett komoly munka eredménye... Köszönjük a sok visszajelzést, az adminisztráció valóban engem, de a gratuláció a szoftverért P. Istvánt illeti meg.
Szia!
Én pedig azt kérdezném, hogy a kiegészítőnél valami indokolja a kondenzátor 250 V-os feszültség tűrését? Esetleg kisebb is megfelel?
Szervusz!
Szerintem is hallgass degussra, egy érzékeny és pontos műszernél nem mindegy a nyák kialakítása: az alkatrészek elhelyezése közvetlenül befolyásolhatja a pontosságot, a vonalvezetés a zavarérzékenységre lehet kialakítással. A nyák tervezésében sok munkája van degussnak, ami nem is lett hiábavaló. Az áramkörön belüli méréshez szolgáló mérőadapter szándékosan nincs a készülékbe építve, mert így a legkisebb a kockázata annak, hogy tévedésből más üzemmódban próbál meg valaki ESR-t mérni egy áramkörön belül!. A mérőadapter feladta többszörös: 1; Átkapcsolja az LCM3-at az "Ic-ESR" üzemmódba. 2; Megvédi a mérendő áramkőrt az esetleges túlfeszültségtől, ha valamilyen oknál fogva az LCM3 hibásan működne. 3; És nem utolsó sorban, az LCM3-at is védi a mérendő áramkörben maradt feszültségtől. De ennek ellenére mindig feszültségmentesíteni kell a mérendő áramkört, és a 230V-os hálózattal ne legyen se legyen semmiféle kapcsolata. Leghelyesebb a tápellátás dugóját kihúzni a konnektorból! P István
Szia!
Már az előbb utaltam rá, részben védelmi funkciója van, ezt mérlegelve, ettől (a feszültségtől) el lehet térni. A dióda is fontos, mindenképpen Schottky legyen (kb. 1-2 amperes típus) Az ellenállás se legyen tized wattos (0,5-2W között) P István
hy!
Nekem annyi a kérdésem, hogy lehet-e az ESR értéke negatít szám, vagy meg kell cserélni a kondi lábait?Vagy egyátalán figyelembe kell venni a negatív előjelet? hegusp
István! Terveztek olyan változtatást a programon, ami a Skori féle táp -hoz kapcsolódva lehetővé tenné az automatikus kikapcsolást?
Annyira szuper ez műszer, hogy szerintem ez a kiegészítés összkomfortossá tenné.
Köszönöm a segítséget!
|
Bejelentkezés
Hirdetés |






Nem lesz az előlapján ESR táblázat mert ilyen kicsi a műszer. Gratulálok neked is és Degussnak is a műszerhez és köszönjük, hogy közkinccsé tettétek. 
