Fórum témák

» Több friss téma
Fórum » Akkumulátor töltő
 
Témaindító: josephx, idő: Jan 18, 2006
Lapozás: OK   43 / 310
(#) Joci77 válasza BZoli94 hozzászólására (») Feb 19, 2010 /
 
hirtelen ezt találtam:
az elsö 14+14 ad a másodikat úgy csináltattam 16..32Vac
(#) Joci77 hozzászólása Feb 19, 2010 /
 
bocs a képek fordítva...
(#) gubík gábor hozzászólása Feb 19, 2010 /
 
Sziasztok. Ha minden igaz be tudok szerezni egy ilyen diódát 400 amperos dupla modul. Nemtudom hogy megfelelne e 2 ilyen modul egy diódahíd gyártásához. Adatok a mellékelt fájlban
(#) Tices hozzászólása Feb 19, 2010 /
 
Sziasztok!

Segítségetek kérem.Teljesen amatőr vagyok elektronikából. Van egy autóm, amiben egy 55ah-s savas akkumulátor van. Az autót ritkán használom, (általában 2 hetente, de van, hogy 1 hónapig sem megyek vele). Arra gondoltam, hogy veszek egy napelemes töltőt (hálózatról való töltés csak az akkumulátor kiszedésével lehetséges). A leírásban az van, hogy, 1.35W - 155W
100mA tölt. Ha folyamatosan bedugva hagynám, ugye csak nappal és napsütésben adna le ekkora áramot, éjszaka pedig semmit. Okozhat ez bármi problémát az akksinak? Van egyáltalán értelme ilyen kis teljesítménnyel tölteni? (az utóban rádió van, ami nyugalmi állapotban vesz fel vmennyi áramot a memória megtartásához, illetve elképzelhető, hogy riasztó kerül még a kocsiba, ami plusz fogyasztás).

A válaszokat előre is köszönöm!
Tices
(#) BZoli94 válasza Joci77 hozzászólására (») Feb 19, 2010 /
 
Van most egy videóból bontott 35VA-s trafóm, de nem tudom, hogy pontosan mit produkál. Ránézésre mit gondolsz? Van legalább két szekunder, talán az 1ik jó lehet. Meg akarom majd hétvégén nézni. Szerinted jó lehet?

A rajzon 17V 4A szerepel, te nem olyannal csináltad, de jó lett.... Én 12V-os aksit szeretnék tölteni, ami 2,5A-es, nekem 70VA-es trafót javasoltak.


/Bocs, de még nem vagyok valami jó az elektronikában, pár egyszerű áramköröm volt már, de ez lenne a számomra első komolyabb./

Köszönöm a képeket és a segítséged!
(#) erbe válasza BZoli94 hozzászólására (») Feb 19, 2010 /
 
2,5 Ah-ás akkumulátor töltéséhez pici dugasztáp is elegendő. Pl akkus fúrógép töltője. Meg lehet fejelni automata szabályzóval, de szerintem elég 1 kijelző, ami mutatja, hogy tölt ill. már feltöltődött. Ehhez pedig nem kell marék IC meg tirisztor, elég 2 Zener, 2 tranzisztor, 2 LED meg néhány ellenállás. Egykor autókba gyártottak ilyen töltöttség érzékelőket.
Ha van notebookod, annak a tápja is jó, csak kell utána 1 db 12 V 5 W-os égő.
(#) djgabi_8 válasza mugab hozzászólására (») Feb 19, 2010 /
 
Az hány amper? Mert számításom szerint ha 12Ah az 0.22 ohm +0,22ohm párhuzamosan kötve akkor az 24Ah?
(#) BZoli94 válasza erbe hozzászólására (») Feb 19, 2010 /
 
Van egy kiszemelt akkumulátor töltő kapcsolásom, ebben a hsz.ben láthatod. (#640770) Ezt szeretném megépíteni, de ha másnem, akkor jó a teáltalad leírt "kapcsolás" is.

Van két fúró töltőm, képei mellékelve. Mit gondolsz?

DSC02238.JPG
    
(#) erbe válasza BZoli94 hozzászólására (») Feb 19, 2010 /
 
A kiszemelt akkutöltő kapcsolás rettentő bonyolult és teljesen felesleges ide. A kisebbik fúrógép töltő a 14 V 450 mA -rel tökéletesen megfelel. Soros ellenállás, amivel 250 mA-re korlátozod az áramot, túltöltés elleni korlátozásra pedig 7812-es stabilizátor, alá 3 vagy 4 dióda.
Az elleállás értékét nehéz előre megmondani, mert annyira szórnak ezek a töltők, úgy kell kimérni. 5-10 Ohm közötti érték.
(#) BZoli94 válasza erbe hozzászólására (») Feb 19, 2010 /
 
Most nincs túl sok időm, este fogom megcsinálni az elektronikát elviekben. Szeretnék hozzá állapotjelző LEDeket, és valami védelmet, pl. amit írtál Te is.

Amúgy most nincs összerakva az aksi gazdája (Honda), és mit javasolnál, hogy ápoljam az aksit, hogy ne menjen tönkre, mivel hogy most használaton kívül van?
(#) BZoli94 válasza BZoli94 hozzászólására (») Feb 19, 2010 /
 
Ha már lúd, legyen kövér, így állok hozzá.
Szeretnék bele:
- Fordított polaritás elleni védelmet
- Túltöltés elleni védelmet
- Csepptöltőt
- Visszajelző LEDeket
Nem fontos az állíthatóság, csak a zselés akkumulátoromhoz legyen cool, ami 12V 2,5A.


Mondtad a rajzra, hogy túl van bonyolítva... Ha meg akarnám csinálni amiket írtam, akkor is kb. ezt kapnám, nem? (miközben kerestem a védelmeket...arra jöttem rá, ha ez teljesen megfelel akkor felesleges lenne bajlódni mással, mivel itt egy kész/bevált kapcsolás, csak a trafóval vagyok bajban.... Nem tudom, hogy pontosan milyen lenne jó bele, mert olyat még nem tudtam találni mint ami a rajzon van)

Bocs, ha önfejű vagyok és ha az agyadra megyek, de szeretném minél jobbra! Remélem még segítetek!

tolto.jpg
    
(#) erbe válasza BZoli94 hozzászólására (») Feb 19, 2010 /
 
Ha már ilyen igényeid vannak, ám legyen.
Bármilyen trafó megfelel 14-24 V AC feszültség között. De ha megépíted a szerkezetet és rádugod a bemenetére trafó helyett a nagyobbik fúrógéptöltődet, úgy is megfelel. Ezekben nem szokott pufferkondenzátor lenni, így a tirisztor továbbra is úgy működik, mintha csak 1 trafó lenne az egyenirányító előtt, miközben 2 Graetz van egymás után.
Ha hozzájutsz esetleg régi monokróm (egyszínű zöld, sárga vagy fehér) monitorhoz, azokban szokott lenni 15-17 V-os trafó (régebbiekben). Egykori magnósrádiókban is van használható meg még sorolhatnám a tucatjával kidobott kütyüket, amiből ingyen lehet menteni alkalmas műtárgyakat.
(#) BZoli94 hozzászólása Feb 19, 2010 /
 
Nemrégiben bontottam két régi monitort is, és egy régi videót, a monitorok fehérek voltak, de az 1ik már be volt sárgulva, abban talán találok, de fogok szerezni biztosan, legfeljebb marad a töltő trafója, az aksijának úgy sincs gazdája...

A (#641508)-os hsz.omban láthatsz pár képet, ez az a trafó amit a videóból bontottam, sajnos ez már 32VA.

Van itthon egy ilyen diódahidam, hajszál pontosan ugyanez, mivel innen rendeltem, csak végül nem épült meg a kapcsolás. Ez jó lenne bele nem?!

Köszönöm a segítséged!
(#) mugab válasza Tices hozzászólására (») Feb 20, 2010 /
 
Véleményem szerint a legjobb ha kiveszed belőle az aksit. Mire egy napelemes töltőt összehozol abból simán veszel egy másik akkut.
Amúgy a legkissebb árammal való töltésnek is van értelme.
(#) bucho3 hozzászólása Feb 20, 2010 /
 
Sziasztok

Kérlek ne haragudjatok hogy ide írok!
De elég nagy gondban vagyok.
A lényege az hogy tegnap a munkahelyemen töltőre raktam 4d nimh elemet a töltő ledes. Sajnos mikor jöttem el bent felejtettem őket!
Ja töltő lassú töltő. Normál esetben 6-8 óra mire feltölti őket, meg már az elemek is öregek.
Az lenne a kérdésem hogy lehet-e ebből nagy gond, azon kívül hogy az elemeknek annyi?
Mert a munkahelyemre hétfőig nem igazán tudok bejutni!

Válaszotokat előre is Köszönöm!
(#) Remci hozzászólása Feb 20, 2010 /
 
Sziasztok!

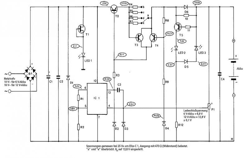
Találtam egy aksi töltő rajzot és az lenne a kérdésem, hogy az R4-5-6-7 ellenállásokat helyettesíthetem-e egy potméterrel, hogy ne csak az általuk meghatározott áram értéket tudjam beállítani, hanem attól eltérőt is.Ezek sorrendben: 0.18-0.56-1.2-5.6 ohmosak.Ha igen, akkor akkor mekkora poti kell hozzá?Azon kívűl ki szeretném egészíteni egy panel műszerrel, ami mutatja a kimenő áramot is, de ennek a söntjét betehetem a D6 dióda után? 0.01 ohmosra gondoltam.Szerintetek?
(#) erbe válasza BZoli94 hozzászólására (») Feb 20, 2010 /
 
"a trafó amit a videóból bontottam,..."
Ha valamelyik kivezetése a kívánt feszültségtartományban dolgozik, ami valószínű, akkor használható. A teljesítmény ez esetben mellékes, hiszen a töltéshez kb 5 W kell. A diódahíd is megfelel. Bár az van a trafó mellett is legalább 2.
(#) inborn hozzászólása Feb 20, 2010 /
 
Ha valaki használható töltőt is akar csinálni:
Hozzávalók egy személykocsi akkuhoz.

100-200 Watt trafó
Egyenirányító híd (20 A)
Ha „nagyon full”, akkor ampermérő 10 A végkitéréssel.
A transzformátort úgy kell megtekerni, hogy a hídon 10,5 V legyen. (Effektív érték)
Itt, majd páran felszisszennek.

Ha ez megvan, innentől kezdve a trafó és az akku is tudja a fizikát.
A töltő (attól, hogy a műszer 10,5 V-ot mutat) 14,5- körülire akarja feltölteni az akkut.
(Csúcsérték, effektív érték.)
Hagyni kell, hogy a töltő 24 órát tegye a dolgát.
Nem lesz felesleges gázfejlődés, csinnadratta, meg ilyesmi.
Mindig annyi töltőáramot fog felvenni az akku, amennyi kell neki. Olyan karakterisztikával, ami neki nagyon jólesik.

Azért tesznek a töltőbe egy elkót, ha az amatőr megmérné üresben a kapocsfeszültséget, legyen megnyugodva, hogy az ő töltője bizony nagyon király. Töltés közben viszont se nem árt, se nem használ.
(#) BZoli94 válasza erbe hozzászólására (») Feb 20, 2010 /
 
Majd délután, vagy este fele, megpróbálom beizzítani, és meglátom, mit produkál. Remélem jó lesz.
(#) Krisz03 válasza inborn hozzászólására (») Feb 20, 2010 /
 
Ugyanezt csináltam én is, csak kicsiben, motorakkukhoz. Lomex-es, akciós, 12V/4VA-es trafó, egyenirányítás, és 14.2V-ig tölti ezeket a 10Ah alatti akkukat.
(#) BZoli94 válasza BZoli94 hozzászólására (») Feb 20, 2010 /
 
Ha esetleg nem lesz jó, akkor ez jó lenne?!
(#) Krisz03 válasza Remci hozzászólására (») Feb 20, 2010 /
 
Az a "baj", hogy ezeken az ellenállásokon átfolyik a töltőáram, tehát nagy teljesítményűnek kell lennie. Tehetnél helyette potmétert, de nem biztos, hogy könnyen találnál 5W körülit. Inkább egy fokozatkapcsolót javasolnék (létezik akár 12 állású is), és szépen ellenállásokkal meghatározod magadnak a töltőáramokat.
(#) Zupp87 hozzászólása Feb 20, 2010 /
 
Sziasztok! Nekem nem konkrétan töltővel, hanem töltéssel kapcsolatos kérdésem lenne. Hátha tud rá itt is valaki válaszolni. Kb. két éve vettünk 2 db 72Ah-s ólomakksit, kisteherautóba.. ami azonban nem lett beszerelve, hanem azóta is állt. Most viszont szükség lenne rájuk, azonban kezdetben egyik sem akart töltést venni. Aztán először 100mA körül kezdett enni.. most pedig egy ideje 5-600mA-rel tölt (kupakok letekerve).. de az egyik cella "klattyog".. szerintem pici buborékok jönnek fel benne.. csak a savfelszín rezdüléseit látom. És ugyanennek a klattyogásnak az ütemére piciket mozdul felfelé az akksitöltő ampermérője. Szerintetek türelmesen várva van esély arra, hogy helyrejön az akku?
(#) Imi65 válasza Zupp87 hozzászólására (») Feb 20, 2010 /
 
Sajnos az eléggé tönkrement, én nem is kísérleteznék a helyreállítással, bár vesztenivaló sincs.
(#) Zupp87 válasza Imi65 hozzászólására (») Feb 20, 2010 /
 
Mindenesetre rajtahagyom a töltőt még egy ideig.. hátha lesz belőle valami. Egyébként egyelőre az egyik akksin kísérletezek.. mindkettőben volt kezdetben azért feszültség.. 8V körül.
(#) Zupp87 válasza Zupp87 hozzászólására (») Feb 20, 2010 /
 
Alakul a dolog.. 7-800mA körül evett.. amikor rápróbáltunk egy 45W-os 12V-os izzót.. persze meg se mozdította.. csak akkor is klattyogott.. aztán vissza a töltő, pár klatty, aztán abbahagyta a kattogást.. és azóta 3,2A-t vesz a töltőről. Majdkiderül, mi lesz vele.. időnk van
(#) Imi65 válasza Zupp87 hozzászólására (») Feb 20, 2010 /
 
Az már sajnos alatta van annak, ahol megkezdődik a károsodás. Vannak, akik már próbáltak ilyen akksi megmentésében eredményeket elérni, hátha Ők is hozzászólnak.
(#) inborn válasza Krisz03 hozzászólására (») Feb 20, 2010 /
 
Valójában, semmi értelme bonyolítani, mert jót nem lehet csinálni a közkézen forgó kapcsolásokból.
Volt egy „szaklap” ami szórta a hülyeséget. (Nem csak ebben a témában)
Nincs azokkal a kapcsolásokkal semmi baj, csak oda kellene írni, hogy veszélyesek a töltendő aksikra.
Azért, hogy mindenki eldönthesse, akarja-e tönkrevágni az akkuit, vagy nem.
(#) Krisz03 válasza inborn hozzászólására (») Feb 20, 2010 /
 
Na igen, meg aztán jobb is az akkunak a lüktető egyenáram, mint az agyonszűrt.
(#) erbe válasza BZoli94 hozzászólására (») Feb 20, 2010 /
 
Kicsit magas a feszültség. Ha elérhető helyen laksz, küldök megfelelőt. Már ha nem lenne jó a videóé. De szerintem jó lesz.
Megnéztem az adatlapod, hát kicsit messze van. De ha felkeresel TV szerelőt, biztos szívesen ad ekkora bontottat.
Következő: »»   43 / 310
Bejelentkezés

Belépés

Hirdetés
XDT.hu
Az oldalon sütiket használunk a helyes működéshez. Bővebb információt az adatvédelmi szabályzatban olvashatsz. Megértettem