Fórum témák
» Több friss téma |
Fórum » Inverteres hegesztőtrafó
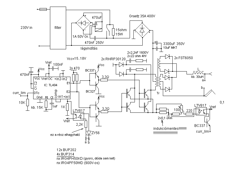
Közben megtaláltam. Ez egy ellenütemű rajz, de a vezérlése ugyanaz mint a teljes hídé.
És van is itthon egy pár darab (TL494) ! Most a főtrafóval variálok . Jelenleg úgy néz ki :37-40 kHz frekvencia , három pár E55 -ös mag , a primer (3x12)36 menet ,a szekunder (3x2x4 bontásban ) így tudom párhuzamosítani a szekundereket de sorba is köthetem így nem 4 hanem 12 menettel lehet számolni és akkor plazmavágó kísérletemhez is jók lennének és kevesebb dióda is kell majd .
Mostanában nem nagyon van időm kísérletezni, örülök ha ez elkészül egyszer.
Valószínű kell majd csinálnom egy 1kW körüli tápot, azt így gondoltam. 494-el és IRFP460-akkal teljes hídban, E55-ös vasra. 4N25-ös optóm van itthon, csak ki kell próbálni hogy ekkora frekin mennyit késleltet mert az adatlapon nem igazán tudtam eligazodni. Egy osztóval be kell állítani a 494-nek akkora DT-t hogy az optó működési ideje beleférjen és onnan már szabályozhat, nem lesz vele gond. Elvileg.
Nem tudok róla, hogy lenne testvérem.
Sajnos az én inverterem "megállt", mert belevágtunk a Kedvesemmel egy lakásvásárlás és felújítás projectnek. Szerintem egy olyan erős hónap után várható valamiféle továbbhaladás, ha minden jól megy.
Üdvözlök mindenkit!!!
Kérdésem az lenne, hogy a fojtó trafón milyen méretű huzalokból optimális tekerni a sodratot, hogy 5,5mm legyen, és jó is legyen. Nagyon készül a gép, nem sok kell hozzá.... :yes:
Tekerheted ugyan olyanból mint a főtrafó szekunderét,bár nem tudom,milyenből készült.Lehet 0,3mm huzalból is,csak az összes keresztmetszet legyen legalább 16mm2,ehhez 227 szál kell,de lehet vastagabból is,akár 0,6mm huzal is jó (saját tapasztalat) vagy vörösréz lemezcsíkból is elkészíthető.Gondolom a 130A gépről beszélünk?!
Üdvözlet.
Érdeklődnék a jobban hozzáértőktől, hogy IRG4PF50W igbt-vel megolgható a (maci) gép 2-2 vagy 3-3 db-al.
Ezt a típust nem próbáltam,de 3-3 darabot javaslok oldalanként,hővezető pasztával szép "nagy" bordára szerelve,ha a tok nem szigetelt akkor csillámlemezt is tegyél alájuk mind két oldalon megkenve pasztával.
Nekem sajnos elpukkantak ezek az IGBT-ék, amikor 4-es pálcával próbáltuk. Igaz, hogy csak 2-2 darab volt benne. Az lehetett a baj, hogy ezek 32kHz-en csak 13 ampert bírnak hidegen.
Négyes pálcánál ezeket az IGBT-ket felejtsétek el,oda kell az eredetiből is (IRG4PC50U) legalább 3-3 darab,vagy a HGTG30n60A4 -ből 2-2 darab.
Jobban járnál a HGTG20n60A4 típussal és ebből 2-2 darab vagy keresni valami más típust.Ezen már ne spóroljatok,sajnos tudom,hogy nem olcsók,de higgyétek el ,megéri a nagyobb áramúakat beépíteni,még a HGTG30N60A4 sem túlzás a gépbe 2-2 oldalanként,meg fogja hálálni.A kisebbeket csak akkor éri meg,ha legalább 3-4 darab van oldalanként és semmi esetre sem mentek 130A áram fölé,de ezt is csak szakaszosan.
Sziasztok!
2-2 db Hgtg20n60a4 nálam bírta a bázikus 4-es pálcát.Kettőt hegesztettem vele egymásután utána pedig 6db 3,2-es rutilost,és a gép épphogy langyosodott.
Köszönöm a válaszodat,ez az infó mindannyiunknak fontos!
Ezek szerint,jól van megépítve a géped,gondolom,örömmel is használod,úgy legyen.
Nagyon kíváncsi lennék rá,hogy eddig mennyi gép készült el a fórum hatására,jó lenne látni képeket is,de nem azért,hogy mások munkáját negatívan kritizáljuk.Szerintetek érdemes lenne e egy ilyen "felmérést" végezni,kérni a Tisztelt Fórumtársaktól?
Az elgondolásom a következő,természetesen semmi nem kötelező senki részéről sem,sikeres építésről néhány kép,ha lehetséges külső-belső kinézetről és néhány mondat az építésről és a késztermék használhatóságáról. Köszönöm!
Az enyém tényleg tényleg egy "birodalmi lépegető". Baromi lassan épül és lehet ,hogy a saját súlya alatt összedől -- de ha valakit érdekel hol állok az építéssel akkor teszek fel képeket. Most éppen a sönt megoldással nyűglődök egy hete de mindig van más fontosabb dolgom .
Engem érdekel.
A fényképek a lépegetőről .
A képek mobillal készültek ,elnézést a képek minőségéért .
Tisztelet ar uraknak!
Úgy látom érdemes kajakabb IGBT-ét tenni a gépbe. Csak jóval drágább, és sokkat több van belső diódás-ból mint a nem, és problémás beszerezni (nekem) de majd valahogy. Képeket teszek föl, csak egyszer lenne már kész. Ha egy nap 40 órából állna az is kevés lenne....
Ma élesztettem a gépem vezérlőfokozatát.Szépen elindult,miután ráleltem egy két turpisságra.A vezérlőjelek szép négyszögjelek,majd teszek föl képeket róla.Most jön az IGBT vásárlás,és a mechanikai építés.Ha lesz valami,beszámolok.
István
Nagyszerű! Az IGBT vásárlást jól gondold meg,várjuk a fejleményeket.
Kérdésem lenne! A fő trafónak a primert 48 szál 0,38 huzalból és a szekundert 80 szál 0,44 huzalból készíteném és 6 pár U57-tel. Az jó lesz így?
Lehet, hogy már nem jól emlékszem, de a Maci főtrafójának az áttétele 3 körül volt. Tehát, a szekunderen a primer áram háromszorosa folyik. Ennek megfelelően az összes szekunder keresztmetszet háromszorosa legyen az összes primer keresztmetszetnek. Neked jóval kevesebb ez. Ha belefér a trafó ablakába, akkor növeld meg a szekunder elemi szálainak darabszámát, vagy még jobb, ha megnézed, hogy valójában hány szál fér el. Vagyis, a rendelkezésre álló csévetest ablakkeresztmetszetet két részre osztod és megnézed, hogy az adott menetszámmal hány elemi szál fér el a 0,38, illetve a 0,44-es huzalból.
6 PÁR ( ? ) U57-ből lesz a trafó? Mekkora a vaskeresztmetszete egy darabnak?
Az eredeti rajzon (orosz) a primer 2,7mm2 a szekunder kb. 12mm2.Szerintem a primert 30 szál 0,38mm huzalból, ez 3,4mm2 (19 menet) a szekundert 120 szál 0,44mm huzalból (6 menet) ez 18,2mm2 készítsd el.Ezzel jónak kell lenni,a kimeneten a 80-100A szinte folyamatosan fogja tudni,természetesen hűtéssel.A fojtó is olyanból legyen mint a főtrafó szekundere 12-15 menettel 1 pár U57 H alakban összerakva,de lehet két pár U57 H alakban is.A fojtó induktivitása nagymértékben beleszól a varrat simaságába,egyenletességébe.Egy pár U57 12 menettel csak éppen elégséges, 15 menettel jó.
Szívesen! Bár nagyon okosnak kell lenned, hogy két ellentmondásos javaslatból meg tud ítélni, hogy melyiket kell választani...
Idézet: „Bár nagyon okosnak kell lenned, hogy két ellentmondásos javaslatból meg tud ítélni, hogy melyiket kell választani...” Hol van ilyen? Amit Te leírtál az teljesen jó,amit én javasoltam az meg a gyakorlati tapasztalat,hogy a kettő között matekban különbség van ez igaz.Ezzel a megoldással a primer erősebb lesz a szekunder meg talán kicsit túlméretezett (az oroszhoz viszonyítva),de nem fog melegedni.Arra a magra biztosan ráfér,talán félig lesz csak.A primert megtekerheti akár az eredeti elképzelése (48 szál 0,38mm huzal) szerint is,az is ráfér.
Én nem mondtam, hogy nem lesz jó. De ebben a kapcsolásban a trafó úgy működik ( igaz, csak egy félperiódusban ) mint egy erőátviteli transzformátor. Abban pedig akkor lesz a legkisebb a veszteség, ahogy javasoltam. Azért, mert a neten javasolnak valamit, még nem biztos, hogy az a legjobb...
Meg azért javasoltam, hogy az ablakkeresztmetszetből számolja ki, hogy mennyi drót fér bele. Mert ha tele van tekerve, akkor lesz a legkisebb a rézveszteség. |
Bejelentkezés
Hirdetés |





:yes:







