Fórum témák
» Több friss téma |
röviden: LC szűrést alkalmazni a motor elött.
Ha optimális értékűek L és C, akkor a motor valóságos árama az LC nélküli verzió áramközépértéke körül fog hullámozni. Persze ettől csak a motor árama nem szakad meg, az akku árama viszont még szakaszos marad, oda is kéne egy LC... Jólenne gyakorlati érték az Lb, Rb hez...
az értékek csak hasra voltak, jelalakok:
(remélem nem okoz gondot a *.wmf)
Forgórészről kicsatolod a DC fesz/áramot (kommutátor egyenirányít !)
Állórész gerjesztéssel pedig tudsz szabályozni..
Az elöbb elkövettem, azt a hibát, hogy a fet is beleszólt az áram jelalakba (nem bírta az áramot, ezért betettem még 2 tesót mellé..).
így már hasonlít arra, amit métünk.. (LC nél nem volt gond, mert nem ment olyan magasra az áram.) (nem szereti ez a wmf-eket, felteszem PNG be, és egy erre járó moderátort megkérnék, hogy az előző *.wmf eket törölje, köszönöm.)
Bővebben: Link
A zöld vonal meredekségéből kilehetne talán számolni Lb-t. Ismerni kellene a pontos feszültséget áramot időt.
így van, csak nemártana egy jobb szkóp..
(a hasra értéket is eszerint vettem fel.)
Kicseréltem az LM ic-t.Lehet hogy nem volt már 100%-os de a lényegen nem vátoztatott.
Szkóp melegpot=LM 1-es láb http://www.youtube.com/watch?v=Ow552IgfTII Akkor csak kelleni fog egy fojtó és még kondi.Pedig ezeket már el akartam kerülni.Próbálok belemerülni az egyenáramú gépek lelki világába,csak kevés az időm.Valahogy azt kellene kideriteni hogyan csinálják a gyári cuccok a külső gerjesztésű motorok vezérlését. Fel tudnád rakni a szimulációs file-t is?Csakhogy könnyebb legyen a dolgom,mert nem vagyok penge a szimulátorokban sem. Pontosan milyen értékekre van szükség?A fogórész induktivitása és ellenállása?Az induktivitása ha jól emlékszem 200uH körül van,de majd megmérem pontosan.A fetek multiméter szerint 9.2KHz-en mennek. Egyáltalán létezik olyan frekvencia ahol a motor árama nem szakadna meg?
Jelelak stimmel.
Ha a motor induktivitása nagyobb, mint amit hasra felvettem az csak jó. Tina pro 6,08 progi
Kicsit elmélyedve a dolgokban, ha az akksik negatív pontja van földelve, akkor nem csoda, hogy zavaros jeleket mérsz a szkóppal. Igazából mezei szkóppal csak akkor tudsz rendesen mérni, ha a szkóp GND-je egy fix potenciálon van a földhöz képest. Ahogy most mérsz, így nem jó, hiszen a szkóp GND-je a source-on van, a meleg pontja meg mondjuk a söntkábel másik végén. ( például, ha a söntön ébredő feszt. méred ) A source pont rángatózik a frekvencia ütemében jó nagy amplitudóval, tehát ez nem egy fix pont a földhöz képest. Az a baj, hogy a szkópnak van kapacitása a hálózaton ( meg mindenen ) keresztül mindenhez. Ez azt jelenti, hogy ha te a szkóp GND-jét egy össze-vissza rángatozó feszültségre teszed, akkor a szkóp bele fogja mérni a földhöz képest folyó kapacitív áramok okozta feszültségeséseket is! Na, innen vannak a nagy zavarok...
Próbáld meg azt, hogy a földelést ne az akksik negatív pontjára tedd, hanem a FET-ek source-éra. És ezt a kocsiszekrényhez is kösd rá. Ekkor, ha mérsz, akkor minden feszültséget a GND-hez képest, vagyis a kocsiszekrényhez képest fogsz látni. Ez a megoldás sem tökéletes, mert az akksik egyik pontja sem lesz földelt, de még mindíg jobb, mint ami most van.
Miért baj az, ha megszakad a motor árama? Vagyis, ha nem folyamatos az áramvezetés? Majd az lesz, ha meg lesz terhelve...
Nem szabad elfelejteni, hogy a motor árama terhelés nélkül kicsi. Viszont nagy az indukált feszültsége, tehát amikor a FET ki van kapcsolva, azt a kis áramot a nagy indukált fesz nagyon gyorsan leépíti a diódán keresztül. Majd, ha meg lesz terhelve, az áram sokkal nagyobb lesz, az indukált fesz meg kisebb, rögtön folyamatos lesz a motor árama.
Én attóltartok, hogy nem lesz folyamatos a motor árama kis kitöltési tartományon akkor sem, ha megterheljük.
Kommutátor élettartamára nézvve káros, ha az áram nem folytonos rajta. A motor áramának átlaga valóban kicsi, ha nincs megterhelve, de kis fordulaton, és indulásnál, a belső indukált feszültsége Ub kicsi,vagy nulla, ezért az Rb és Lb elemekre (amik konstans értékek) nagyobb feszültség kerül (mechanikus rövidzár esetében az egész akkufesz az Rb-Lb re kerül), az L/R időállandó olyan kics értékű, hogy ezen a frekvencián nem képes átlagolni az áramot, ezért az szinte négyszög (és nem hullámos háromszög), csúcsértéke pedig csak az Rb-től (+egyéb..) től függ. Következésképpen szaggatott rövidzárási áramok folynak, ennek a csúcsértékét csökkenti a fordulatszám növelése (Ub nagyobb -> kevesebb kerül az Rb-Lb re).
Nem hiszem, hogy ez veszélyes áram lenne a kommutátorokra. A másik, hogy semmi sem tart örökké. De azért hozzá kell tennem: nem ez lesz a legkomolyabb villamos erózió okozta kár...
Nem lenne probléma ha csak néha fordulna elő, de minden indulásnál és gyorsításnál bazinagy szaggatott áram folyna, a kefék "kiszikraforgácsolják" a kommutátort, csinál bele csinos kis gödröt.
De egyébként is maximum 2szeres üzemi áram lenne megengedhető a kommutátoron, ha pedig az áram némileg átlagolva lenne, akkor maradhatna a komparátoros áramkorlát. Vagy a külső L tagon az általad felvetett integrálós dolog .
Miért nem próbálod ki szimulátorban? Nagyon jó pofa...
én elhiszem, van rá elméleti háttér is..
![]() a kérdés csak hogy a,b mennyi azaz milyen tartományon kellene integrálni, meg mivel (miller integrátor?)
Köszönöm a segítséget! Tudnál bővebb ismertetést?
Te Dani! Hát én egy őszöreg ember vagyok és ha ilyen bonyolult dolgokkal jössz elő, akkor máris mehetek a történelem süllyesztőjébe!
Amit leírtál, az nagyon szép, meg jó is. Hát, matemetikailag tényleg így néz ki, de azért ez nem ennyire bonyolult. Az integrátor egy opampból, egy kondiból, meg egy ellenállásból áll. Idő szerint integrál, vagyis, a kimenetén az integrálmány jelenik meg! Vagyis, a görbe alatti terület. A feszültséggörbe alatti terület, amit a bemenetére adtál. Vagyis összegez, vagyis "kiszámolja" a görbe alatti területet. Ebből lesz az áram... Az integrátornak van egy időállandója. Ha ez = 1, az azt jelenti, hogy a bemenetére adott 1 V-os jelből a kimenetén 1 V lesz 1 szekundum múlva. Ezt az RC-vel tudod beállítani. Ha most te is a Multisim csodaprogit használnád, akkor csak be kellene töltened... Így kénytelen leszel berajzolni a Tinába... De azért itt van egy .PDF.
Majdnem elfelejtettem:
Annyira szép és jódolgok ezek a szimulációk.Sokkal átláthatóbb számomra a dolgok működése.De mivel nemigazán értek hozzá,ezért sok sok órát kéne eltöltenem velük.
Azt már sikerült belátnom hogy az egyenáramú motorok,főleg a kevés induktivitással rendelkezők inditása mindig nagy áramokkal jár.Mikor még Ub=0 és a teljes kapocsfesz az Rb és Lb tagokra kerül.Ezzel nem lehet mit kezdeni,ez igy van és pont. (max külső leválasztható ellenállással korlátozni az indulási áramot) Eböl valószinűsitem hogy a motorgyártó mérnökök is tisztában vannak ezzel a ténnyel és erre tervezik a motorok egyéb mechanikai paramétereit.És mivel ez egy majdnem új targoncábol lett kibányászva,igy feltételezhető hogy birnia kell a sok-sok elindulást és az extrém használatot.A kommutátor amugy is extrém környezetben dolgozik hisz pólusváltásoknál igen nagy áramokkal kell neki megbirkózni.Persze nemmindegy ezek csúcsértéke.De remélem igazam van ebben és nem fog heggeszteni a kommutátor.Mert akkor tényleg magam.Szerintem közelitsük meg a másik végéröl a vezérlőt,és a fojtót.Azt kellene kideriteni hogy ez a rakat kondi amit a multkor beépitettem,hogy végzi a dolgát ezen a frekvencián.Vagyis meg kellene mérni valahogy az akksik áramának hullámosságát.És ebböl leszürni a fojtók szükségességét.Remélem hogy az akksikra nem kell. (max egy légréses (kábel párszor körbetekerve)) A motorrol pedig szeretném teljesen elhagyni.Nemhiszem hogy a targonca tele lett volna nagy fojtókkal.És azt sem hogy hangfrekvencia fölött dolgozna. Igy maradni fog az "integrálós" (vagy mi fenés) árammérés.Vagyis nem egy cikluson belül kell (lehet) megoldani. (bár olyat elvböl nem állitok hogy valami lehetetlen) Jól gondolom hogy a drain és az akksik pozitiv pólusa között lévő kábelszakaszon eső feszöltségböl lehet következtetni az áram hullámosságára?Ez is kb 50cm-es. katt.: Kipróbálom a mérésre adott ötleted,de DIREKT NEM KÖTÖTTEM A KASZNIRE SEMMIT.Viszont ebböl kifolyólag van egy fejtörős kérdésem.Ha ráteszem a multimétert valamejik akksi pozitiv sarujára és a kasznira akkor mutat pár voltot.2-6V között.És ha rajtahagyom a multit akkor szép lassan elkezd csökkenni.Már átnéztem nem e véletlenül valami,valhol,valahová hozzáér,de semmi.Az autó 12V-os pozitiv pontja (ugy sarustol mindenestöl) a levegőben lóg. Ennek mi lehet az oka?
Ha csak egyenfeszültség van, akkor a nem végtelen szigetelési ellenállásokon keresztül folyik egy pici áram, ez valahol feszültséget ejt, ha meg váltakozófeszültség van, akkor, ugyanez, de a szerelési kapacitások által átvezetett áram is hozzájön.
Nem olyan vészes az, hogy nagyok az áramok indításkor. Ha csak 10 uH induktivitás van a körben, akkor az árammeredekség 4,8 A/us ez azt jelenti, hogy 10 us alatt 48 A-t nő az áram. Ez egyáltalán nem gyors, egy normális áramszabályozó simán teljesíti ezt. Az már más kérdés, hogy pl 200 A-re bekorlátozott árammal milyen lesz az autó gyorsulása? a megnézed a tegnapi szimulációm rajzát, akkor láthatod, hogy a motor egy 20 uH-is fojtó, meg egy 10 mohmos ellenállás kombinációja. A display grafon meg látható, hogy az áram viszonylag lassan nő, mert ms-okról van szó. A sárga sugár az áram. Bekapcsolásnál a nulláról indul és az is látható, hogy szépen lassan fűrészel fel, ahogy a kék alapjel ( gázpedál) jele lassan nő. Amikor ez eléri a 8 V-ot ( kék kurzor, V(8)-as sugár ), akkor éri el az áram is a kb 370 A-es értéket. Aztán, ahogy csökken az alapjel, vagyis lassul az autó, úgy csökken az áram is, a sárga kurzoron lehet látni, hogy kb. 80 A-re megy vissza az áram. Ebben a szimulációban nincs benne az, hogy a motornak van belső indukált feszültsége. Az egészet ki lehet úgy is próbálni, hogy a motort rá sem kötöd, csak csinálsz vastagabb drótból egy 10...20 uH-is tekercset. Ez mondjuk lehet 5 méter drót, 20 cm átmérőjű körbe feletekerve. Nem kell bele vas sem, kb. jó lesz. Az áramkör nagyon toleráns, mert nem fix frekvenciájú, a FET akkor fog kapcsolni, ha a komparátor azt látja, hogy az áram kisebb, vagy nagyobb, mint a billenési feszültsége. Tehát, ha jól van összerakva, akkor mindenképpen menni fog, legfeljebb nem azon a frekin, amire akarod. A másik, meg hogy óvatosságból nem kell 48 V betáp neki. Ez úgyanúgy fog működni 12 V-ról is, csak akkor 4-szer lassabban, hiszen a kialakuló árammeredekség csak a negyede lesz. Ez így egy áramgenerátor. Lehet belőle feszültséggenerátort is csinálni, kell még egy feszültségszabályozó hurok, aminek a kimeneti jele lesz ennek az áramszabályozónak a bemeneti jele. Gondolom, a targoncákban indítóellenállás van, ezt lehet fokozatosan kiiktatni a motor elöl, amikor az már forog. Ez a sebességszabályzó, vagyis a gázpedál... na, hát itt egy félvezetős szerkezet lesz. Nem kell feltétlen rákötni a kasznira a GND-t. Megy ez anélkül is, bár elő szokott fordulni a kapcsolós szerkezetekben, hogy esetleg hülyeséget csinál ilyen okokból. Nagyon nehéz ezekre rájönni, mert általában egy jó nagy káoszt tudnak csinálni az esetleg össze-vissza folyó kapacitív áramok. ( és még az is lehet, hogy van 10 db tök egyforma szerkezet, de az egyik egy bizonyos helyzetben hülyeséget csinál, a többi meg jó. Ilyenkor persze az ember lázasan keresi, hogy miben különbözik az az egy. Hát, ebben... pl. Tubi hegesztőgépe, ami megette az IGBT-ket, ha levert a hálózati kisautomata...fals jeleket kaptak az IGBT-k, egyszerre kezdtek vezetni, jó nagy lett az áram, aztán megdöglöttek... ) A szkópos méréseknél az a lényeg, hogy a szkóp hideg pontját egy olyan áramköri pontra rakhatod csak, ami feszültségben nem változik! Tehát, ha az akksiból felvett áram hullámosságát akarod megnézni, akkor a szkóp hideg pontját tedd az akksik pozitív pontjára, a szkóp melegpontját meg a kábeldarab másik végére. A baj az, hogy az áram egyenösszetevőjét nem fogod látni, mivel a szkópod Y erősítője nem egyenfeszültség csatolt, tehát, csak a változásokat tudja megmutatni, az egyent nem. A hullámosságot látni fogod, de miután biztos, hogy még csak nagyon kicsi árammal tudod járatni a vezérlőt, ez nagyon kicsi áramhullámosságot fog csak tartalmazni, gyanítom, hogy nem fogsz semmi kiértékelhetőt látni. Ameddig nem folyik legalább 100 A, addig ne is foglalkozz ezzel a kérdéssel, biztos lehetsz benne, hogy jó az a sok kondi. Ha már jön belőle vagy 3...400 A, akkor lehet méricskélni. Most még nincs értelme.
Mindig hall valami ujat az ember.Én azt hittem hogy ami nem vezeti az áramot (szigetelő),az nem vezeti az áramot.
Igy belegondolva a nagyfeszkábeleken lévő porcelán szigeteléseknek sem véletlen a gomba szerű kialakitás. Kétlem hogy ez a targonca valaha is látott előtétellenállásokat és hatalmas mágneskapcsolókat.Alig lehetett pár éves.Állitólag egy rámpárol estek le vele és csúnyán eltekeredett az egész váz.Mire kiért a méhtelepre kivettek belőle minden elektronikát.Müszerek,joystick,akksik,vezérlő,még a kábeleket is. Jóslásod szerint semmit nem tudok mérni az akksik pozitiv pólusán lévő kábelen.Csak egy egyenes csik.Terhelésre mindig ugrik egyet és visszaáll középre.A szkóp AC csatolása miatt nemlátom a DC összetevőt.Ami van mert ugrik egyet.Viszont 100A-ig (mert csak eddig tudom terhelni) nyoma sincs a hullámoknak.Akkor ez azt jelenti hogy tökélletesen végzi a dolgát a kondipakk. Csak össze kéne dobni egy ilyen integrálós áramkorlátot,aztán meghajtani a pacit. Amit tavaj lerajzolt foxi (a TL másik komparátorát egy R-C taggal rákötni a shöntre) megfelelne próba képp?Vagy kellene még rajta finomitani?
" Amit tavaj lerajzolt foxi (a TL másik komparátorát egy R-C taggal rákötni a shöntre) megfelelne próba képp?Vagy kellene még rajta finomitani? "
Nem tudom mi ez a rajz. Azt rakd össze, amit tegnap rajzoltam, vagyis amit leszimuláltam. A komparátor kimenete vezérli a TC meghajtó ic-t. A többi értelemszerű. Rajzold össze és tedd ide fel. Nem kell hozzá nyák sem, valami próbapanelszerűséged nincsen? Vagy egy régebbi verzió, amin rajta van a TC ic átalakítani nem lehet?
"A többi értelemszerű."
Nektek lehet.De azért megpróbáltam összedobni a házifeladatot nagyábol.Csak hogy kiderüljön hogy nekem mennyire tiszta minden. Ha jól értelmezem akkor te az áramválltós megoldással mérnéd az áramot.És a funkciógenerátor szimulálja a gázadást.A meghajtást még nem rajzoltam rá. Ez azért nem tetszik mert nem fix a frekvencia.Csak én gondolom hogy lehetnek olyan hejzetek hogy nagyon rövid ideig volna nyitva a fet és az is nagy frekvencián.És nehogy radiátor legyen belőle. Vagy győzz meg arrol hogy ez mennyire tuti lessz nekem. Kicsit ockodom ettöl a válltakozó frekvenciás dologtol. Ezt rajzolta foxi. http://www.hobbielektronika.hu/forum/files/3e/3eb4091de8f81d1b138b1...c1.jpg
Amit a foxi rajzolt, az szintén egy söntről veszi az áramjelet, nagyjából ugyanaz, mint most, tehát, ez nem jó.
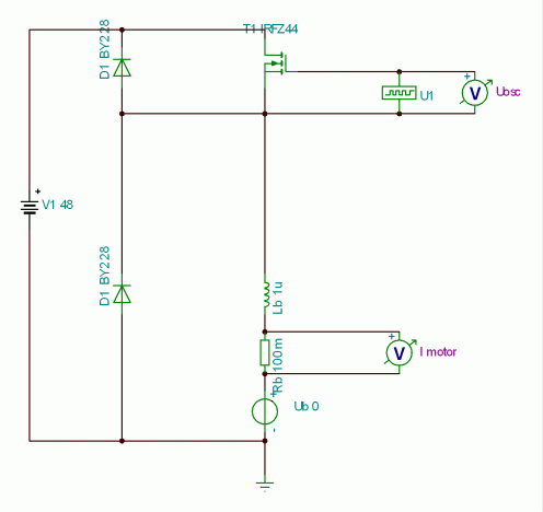
Amit te rajzoltál, az meg valami öszvér, úgy nem jó. Én nem áramváltós áramérzékelést javasoltam, mert az nem fog működni, ha a FET-ek teljesen be vannak kapcsolva. Akkor az áramváltó betelít, mert egyenáram folyik rajta. Én az integrátoros áramérzékelést javaslom. Tehát, a motorral sorbakötünk egy pici fojtót, mondjuk 2 uH-t. Ennek a feszültségét megintegráljuk egy opamppal és így megkapjuk ezen a kis tekercsen átfolyó áramot, ami ugyanaz, mint a motor árama, mert a kettő egymással sorba van kötve. Felteszem ide azt a rajzot, amit csak ki kell egészítened a TC meghajtó ic-vel. ( ez már természetesen nem fog menni a Multisim-ben. Tehát, ezt a rajzot rajzold le rendesen, de úgy, hogy minden rajta legyen. Nem fog túl nagy frekvencián menni, mert ha a motor körében benne van ez az előbbi 2 uH-is fojtótekercs, hiába van kapocszárlat a motor helyén, a kialakuló árammeredekség még mindíg csak 48/2=24 A/us tehát 10 us alatt még csak 240 A fog folyni. Erre mondtam, hogy az egészet ki lehet próbálni motor nélkül is. A motor helyét zárd rövidre egy dróttal, de kösd sorba a 100 A (?)-es árammérő műszert, hogy lásd mennyi áram folyik. Az egészet ne 48 V-ról, hanem csak 12 V-ról próbáld ki. Fogod látni, hogy ha a potit tekergeted, akkor nő, vagy csökken az áram. Közben persze változik a freki, valószínű fütyülni fog, de egyenlőre ne törődj vele. Valahogy úgy működik ez az egész, hogy tételezzük fel, bekapcsolnak a FET-ek. Ekkor, az áram elkezd lineárisan nőni úgy, hogy kifolyik a 12 V-os akksiból, bemegy a FET-ek drain-jén, kijön a source-on, bemegy a 2 uH-is tekercsbe, átfolyik a műszeren, aztán visszamegy az akksi negatívjába. Látható, hogy szinte az összes fesz ( 12 V ) a 2 uH-is fojtón fog esni. Ezt a feszültséget kezdi el integrálni a TL071, vagyis ennek a kimenete elkezd lineárisan a pozitív tápja felé menni. Ha ez a feszültség eléri az utánnakötött LF ic-vel megvalósított komparátor billenési szintjét, akkor annak a kimenete -13 V körüli feszre billen le, tehát, a TC ic-n keresztűl kikapcsolja a FET-eket. Erre az áram elkezd csökkenni, mert a 2 uH-is fojtó áramát a D1 dióda vezeti tovább. Ez viszont azt jelenti, hogy a fojtón megfordul a feszültség iránya és az eddigi 12 V helyett csak minusz 1 volt lesz rajta. Ennek hatására kezd az áram csökkenni és az integrátor bemenetére ( TL071 R5-ös ellenállás ) is ez a minusz 1 volt kerül. Ennek hatására a TL kimeneti feszültsége csökkeni fog. Ha lecsökken az utánna kötött komparátor alsó billenési szintjére, akkor az átbillen és újra bekapcsolja a FET-eket. Tehát, megint nő az áram...és így tovább. Tehát, az áram szépen fürészelni fog két érték között. A potival tudod állítani a komparátor billenési szintjét, vagyis, hogy mekkora legyen az áram középértéke. ( a műszeren látni fogod ) Először csak 1...2 V legyen beállítva. A hullámosságot, vagyis a fűrész amplitudóját, - ezen keresztül a frekvenciát is, - a komparátor hiszterézisével lehet állítani ( R1, R3 ) Szkóppal a TL ic kimenetét nézd, fűrészjelet kell kapnod. ( szkóp hidegpont a GND-n ) Én azt gyanítom, hogy fix frekvenciásra, áramgenerátorosra ( vagy árammódusú szabályozásra ) nem is lehet egyszerűen megcsinálni, mert a motornak lesz akkora induktivitása, hogy nagyon kicsi lesz az áram hullámossága, tehát, nem nagyon fog menni egyik táp ic sem. Ekkor lehet áram középértékre szabályozást csinálni. De először meg kellene nézni, hogy mit csinál a fenti elrendezés. Most az áram érzékelés megvalósítása lenne a cél! Utánna ez az áramérzékelés maradhat és a komparátor helyett lehet valami kapcs. táp ic-t használni, hogy fix frekvenciájú legyen az egész.
Tényleg nem muszáj fix frekin járatni, sőtt szerintem is a változó frekvencia lenne a legjobb, nagy terheléseknél föl kell vinni a frekit, hogy az áram folytonos legyen a motoron, DE a feszültséggenerátoros+áramkorlátos jelleget meg kellene tartani.
Ezesetben szabályzókör is kellene (talán nem is elég egy egyhurkos), ami nagyobb odafigyelést igényel, emellett gondoskodni kell hogy a freki soha ne szálljon el. Azért egy ilyen jóval bonyolultabb, mint egy fix frekis vezérlés (első nekifutásra nem is tudom végiggondolni a hatásláncot).
Én ezt az integrátoros dolgot nemértem.A motor elé tegyek egy kis induktivitást,és a kettő között lévő feszültséget figyeli a TL?Ha rákapcsolok 48V-ot akkor ott egy kis idő után 48V lessz.De mivel induktivitás igy a feszültség nem egyböl alakul ki rajta hanem felfut.Namost mi ezt a felfutó feszültséget figyeljük?Ha eddig jól gondolom akkor értem,de hogy lessz ebböl áramjel?
Hát én átrajzoltam,de kérdeznék is. Van egy olyan érzésem hogy +/- os táp kell neki és igy nem jó.Akkor két akksirol indiccsam a vezérlést?Plussz mégegy a nagyáramú körbe. A TC4451 meghajtása jó igy?Invertáló a bemenete. A C3 R6 nak mi a pontos szerepe? Én összedobom ha esküt teszel rá hogy egy darab FET-em sem fogja bánni.Bár ha 12V-rol inditom és egy baki miatt folyamatosan nyitvamaradnak a fetek,is túl kéne élniük.Kétlem hogy rövidzárnál 1900A folyna egy rossz akssibol. Remélem még nem mentem az agyadra annyira hogy elpártolj innen.
Tisztelettel kérek mindenkit ha valaki tudna készíteni töltésvezérlőt nekem jelentkezzen!!!
Annak a kis induktivitásnak egyik lába a GND-n van. A másik megy a motorra. Tehát, az első opamp a kis induktivitás feszültségét fogja megkapni. A feszültség egy fojtótekercsen azonnal megjelenik, az áram az, ami lassan alakul ki rajta. ( úgy lehet megjegyezni, hogy : LFS. Vagyis, L-induktivitáson a F-feszültség S-siet. Ez nem azt jelenti, amire most sokan gondolnak... hihihi ) Tehát, ha a motor rövidre van zárva, vagy nem forog és nincs belső feszültsége, akkor az összes betáp fesz a kis induktivitásra fog esni. Vagyis elindul rajta az áram, mégpedig 12 V / 2 uH, vagyis 6 A-t nő mikroszekundumonként. Viszont, az első opamp kimenetén is elkezd nőni a feszültség, arányosan az árammal, ami a kis fojtóban növekedik. Tehát, ez az opamp modellezi a fojtó tulajdonságát. Ha az áram eléggé megnőtt, addigra az opamp kimenete is elég pozitív lett, akkor a komparátor átbillen és kikapcsolja a FET-eket. Miután így már nem kap a kis fojtó ( meg a motor sem feszt, az áram átterelődik a diódára és elkezd csökkenni. A feszültség a kis fojtón csak egy volt lesz, hiszen a dióda rövidrezárja. Ugyanez a feszültség rákerül az opamp bemenetére és a kimenete visszafelé kezd csökkenni. Ha eléggé lecsökkent, - arányosan az árammal, - akkor a komparátor újra bekapcsolja a FET-eket. Tehát, a kis fojtó négyszögfeszültséget kap, egyik irányban a 12 V-ot, a másikban a dióda 1 V-ját. Ebből csinál az opamp, - vagyis az integrátor fűrészjelet, ami pont olyan arányaiban, minrt az áram a kis fojtótekercsben. Ennyi a lényege.
Ha a TC ic invertál, akkor az R3-as ellenállást ne a potira kösd, hanem az opamp kimenetére és a poti karját pedig a komparátor inverz bemenetére. ( minusz bemenetre ) A két ic-nek kell negatív tápfesz is, tehát a 4-es lábukat minusz 12 V-ra kell kötni. Tehát, két segédtápfesz kell a GND-hez képest, vagyis +/-12 V. Esetleg, meg lehet próbálni egytápfeszes ic-kel is, én azokat sosem használtam, de ha valaki ezt ismeri, akkor adjon valami ajánlást erre vonatkozóan. Az R2-es ellenállás nem kell bele. A többi jó a rajzon. Ha úgy döntesz, hogy kipróbálod, akkor még egy-két dolgot írok a kis fojtóról, meg az egész élesztéséről.
Szerintem, nem szabad feszültséggenerátorosnak lennie, áramkorláttal. A következő történne: már egy pici gázadásra is nőni akarna a vezérlő kimeneti feszültsége, hiszen ő egy feszültséggenerátor. Viszont, a motorban csak lassan nő, a fordulatszámmal együtt nő az indukált feszültség. Tehát, a megnövekedett tápfeszültséggel nem fog tudni egyensúlyt tartani egész addig, amíg meg nem nő a fordulatszám. Addig viszont szinte semmi nem lesz, ami korlátozná az áramot, csak az áramkorlát, ami mondjuk 400 A. Ez azt jelenti, hogy a legkisebb gyorsításra is megszólal az áramkorlát és a motor rángatni fog. Nem beszélve arról, hogy nem is tesz túl jót neki... Tehát szerintem, mindenképpen áramgenerátoros jelleg kell neki, mert ugye az azt jelentené, hogy elengedett gázpedál egyenlő nulla áram, kicsit benyomott mondjuk 50 A jobban benyomott 150 A, még jobban, 250 a, a padlógáz meg mondjuk 400 A. Tehát, egész finoman lehet a fordulatot növelni anélkül, hogy 400 A akarna folyni.
Ha te azt mondod hogy érdemes kipróbálni és Gulyi-nak is teszik akkor én összedobom.Egyre kiváncsibb vagyok az áram módú vezérlés eme formájának élesben való működésére.És ha már vasalok akkor megcsinálom foxi-nak a kapcsolását is.
Átrajzoltam.De már kezdek agyhúgykövet kapni ettöl az egésztöl.Ami megint nem világos az a fetek source lábának bekötése.A képen bekarikáztam hogy mire gondolok.Vagyis szerintem az S lábat nem a vezérlő testével kell összekötni (ahogy most van a képen) hanem a fetmeghajtó GND lábával. Akkor most hogy is van ez? Azt jól gondolom hogy egy ilyen +/- os táp jobb meghajtást biztosit? Nem akarok szőrözni ezzel a táppal mert nem gond mégegy akksit odatenni.És a végszerelésnél sem gond egy +/- os dc/dc.(vagyis gond,de még ott nem járok) Max annyi van hogy tovább tart beszereznem ezeket az IC-ket. |
Bejelentkezés
Hirdetés |








. 
magam.





