Fórum témák
» Több friss téma |
Mielőtt kérdezel, a következő két dolgot ellenőrizd!
I. A helyes tápfeszültségek megléte.
II. A kimeneten van-e egyenfeszültség.
Élesztés.
Isten ments, hogy gyalázzam az eredeti stk-kat. 10 éves korom óta csak stk-s erősítőim voltak. Le a kalappal. Azok aztán szépen szóltak.
Egy pár hónappal ezelőtt találtam gyakorlaton egy Stk 077-es dual mono modult. Hibátlanul működik, már vagy 10 éve ott porosodott a szekrényben, soha nem volt hajtva csak élesztve lett és elrakták. Nos ezt megszereztem, de én sem hallgatom hanem elrakom emlékbe. Pár fotó róla:
Vidi potik, Remix alkatrészek. Ma már kuriózum!
A hangerő és a hangszínpotik sem recsegnek, igényes munka nagyon. Azt a két lelógó vezetéket le is forrasztottam gyorsan ha már elővettem. Úgysem használom.
Nekem is van még vagy 10db vadi új tartalékba, a régi szép időkből. (Bár a csatornaszimmetriája egyiknek sem valami jó.) Masszív felépítésűek, de jobb lenne ha teljesen pormentes, zárt kivitelűek lennének. Az RFT-s grafitrudas csuszkájú az ma már aranyat ér!
Nekem még van egy új Remix W9131-70-es végfok hibridem is, amiben van rövidzárlat, túlvezérlés, hőmegfutás, túláram védelem is. Ezt a 80' évek elején gyártotta a Magyar ipar. Már akkor tudtak ilyet készíteni. Szinte elpusztíthatatlan.(nem úgy mint az stk-k) Nem is nagyon ismert, és fellelhető. Én sem találok párt hozzá, pedig nagyon jó 70W-os IC.
Ez igen azok a kondik és köszörült ellenálások nem esemmi. Én csak 1%-os ellenálásokat és low ESR kondikkal raktam össze mert rutinos öregrókák azt tanácsolták és bevált. Igazából nem számoltam mennyi különböző STK építettem "már rég volt" de nem mentek tönkre még 16órás házibuli után sem. Persze hatalmas hűtőbordákat használtam mindig, és a gyárilag javasolt kapcsolást. Szóval kincs az a DualMONO STK vég.
Szia.
Idézet: „köszörült ellenálások nem esemmi” Az meg mi az ?Melyik az?
Hello, ugy hallottam hogy az ic-s végfokok sokkal jobban torzitanak mint a tranyosok, igaz ez?
A fűrészelt, vagy más néven réteg kondikra gondolt szerintem. :yes:
Ez teljes mértékben kapcsolásfüggő.
A remix az gyárt még. Csak generációváltás volt közben.
Az attól függ,milyen kapcsolásról van szó.
Most építek egy LM4702 végfokot annak a THD-ja 0.0003%
Ja akkor rendben,mert különben szét kellet volna szedjek vagy 15 erősítőt
A THD, és a hangminőség nem függ annyira szorosan össze.
De ha tudnád mennyire összefügg.
Persze annyiban igaz, hogy nincs egyenes arányban, nem (csak) attól lesz jó, hogy minél több nulla kerül a tizedesvessző után.
Ez így ahogy van kifogástalanul és szépen szól.
[OFF]Egyébként azok nem köszörült ellenállások, hanem kondenzátorok. 33uF, 47uF, stb, a hangszínszabályzó részhez.
Akkor ehhez képest az általad nagyra tartott Videoton tornyok hallgathatatlanok lennének. Legalább 3! nagyságrenddel rosszabbak ezen adatai.
És tulajdonos. Így nincs Magyar vonatkozása többé.
Néztem is, hogy hol láttam már iylen potikat.. Hát a RA6363 receiveremben!
Hello.Egy olyan táp kapcsolását keresem ahol 2 trafó van és egyenirányítás és puffer után GND és +,- lesz.
Szia!
Itt két trafóval oldották meg: Bővebben: Link
Köszi .Egy régen feltett rajzot kerestem de megtaláltam
A számból vetted ki a szót...pont így jártam az utángyártott modulommal. Vagy két évig hibátlanul működött, számítógépről jövő zene hangosítására használtam, normális hangerőn. Egyszer csak gondolt egyet, kiverte a táp biztosítékokat, és örökre elhallgatott...szerencsére a védelem közbelépett.
Én is őrizgetek egy eredeti STK-t, igaz, az sztereo, és csak 2x25watt, de bőven megteszi. Valami igényes, kinézetre is tetszetős erősítőben akarom megőrizni az utókornak, már vannak erre vonatkozó terveim.
Azt tudom én, a fekvő barna köszörült fémréteg csodákra gondoltam.
Szórásuk akkora volt néha hogy nem működött a kapcsolás csak ha válogattam. Idézet: „A THD, és a hangminőség nem függ annyira szorosan össze.” Na ja,"annyira",tisztában vagyok vele.Én csak az erre irányuló kérdésre próbáltam válaszolni a saját tudásom szerint.
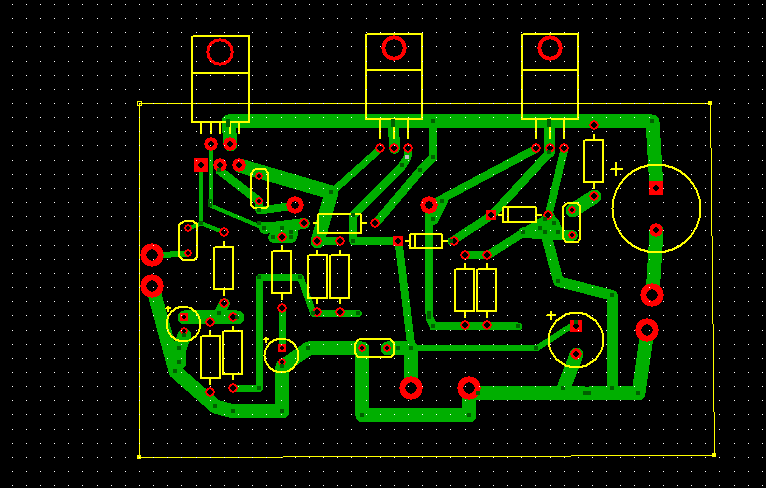
Sziasztok! Csinálni szeretnék egy TDA2050 +BD712/711 alapú erősítőt. Megcsináltam a nyáktervet (elég kezdő vagyok ebben) átnézné valaki hogy jó e?
Szia!
Inkább tedd középre a IC-t a gerjedések elkerülése végett. És ha lehet, optimalizáld a nyákrajzolatot is. |
Bejelentkezés
Hirdetés |








