Fórum témák
» Több friss téma |
Mielőtt kérdezel, a következő két dolgot ellenőrizd!
I. A helyes tápfeszültségek megléte.
II. A kimeneten van-e egyenfeszültség.
Élesztés.
Valaki használ ilyen diamond buffert valamire ? Milyen ? Én arra gondoltam teljesítményfokozatot csinálok vele, műv. erősítővel meghajtva...
Hmm. Ez is egy diamond kapcsolású buffer / power follower:
Hello!
Azzal a kérdéssel fordulok hozzátok, hogy van egy gyári erösitöm, és azt irja rajta 2X100W (Vermona Regent 2022) s nem adja le szerintem azt a 100W-ot, halk. 1. Bemeneti jel minimum 775mV, ha ezt megnövelem kb 1V-ra akkor erösebben fog szolni? 2. Milyen elöerösitöt ajánlotok? (mert nincs benne elöerösitö) Köszönöm elörre is.
Hali! Régebben én is építettem egy ilyent, igaz én TDA2030-al. Fotót sajnos nem tudok mellékelni. De egy beültetésit igen.
Üdv: kojo
Én is Speakon-ra szavaznék. Az egyik legjobb audio csatlakozó. Ott pedig Neutrikot érdemes venni, rengeteg jót hallani róla.
Ezek nem sima szorítós banánok?
Én a legegyszerűbb gagyi banánaljzatot raktam a végfokba, gondom nincs vele.
Nagyon szépen köszönöm!!! Én is elkezdtem tervezni ezt a verziót, még nem nagyon sikerült megcsinálni (eléggé kezdő vagyok ) de most már tudok valahonnan lesni.
Szia!
Én a vaterán vettem ilyen csatlakozókat méghozzá ha jól emlékszem 610 forint ért és nem csalódtam benne,ugyan páros hangfalcsatlakozó ként volt hírdetve. A bolt címe:**** András Felhasználó:***elekronics Email cím: info@****.eu Telefon: 003630**** Elég sok mindent meg lehet nála találni és nagyon korrekt.Remélem hogy tudtam segíteni. Üdv.Zsolt [i] Címet, telefonszámot nem írunk a fórumba! Sebi
Köszönöm. Az én fülem nem olyan finnyás a csatlakozókra. Sokkal inkább a stabilitás és a funkcionalitás a számomra fontos szempont. A javaslatod megnéztem, azt hiszem onnan fogok választani.
Nem szoktam hangoztatni, de magam is csináltam már ilyesmit (80Ft-os banándugó aljzat). Azóta is kifogástalanul működik, pedig minden héten hurcolja a gazdája. Annyi azért hozzátartozik, hogy viszonylag jó dugókat használ hozzá. Olyan típust, ami átmegy az aljzaton és egy kis körömmel megakad a végén (nem tud kicsúszni). Csak úgy lehet oldani, ha megnyomjuk az oldalát.
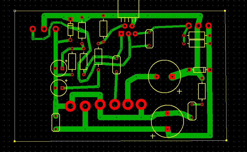
Megcsináltam a tervet úgy hogy középen van az IC. Átnézné nekem valaki légyszi?
Szia.
Ja az enyém sem, csak azt hittem,a csöves HTA-dhoz kell ahhoz meg valami szép illik.
Szia! Ne haragudj fel tennéd azt a rajzot amiről te dolgozol, mert valami igazán nem gömbölyű. Az én kapcsolási rajzomra nem hasonlít.
Üdv: kojo
Szia! Az a rajz amit te küldtél az + - tápos , amit én akarok csinálni azt csak +, GND. Legelőször megcsináltam a tieddel aztán csak néztem, hogy mi van mert a kapcsolási rajzon nem úgy vannak az alkatrészek. De most végeztem a rajzzal.
Na! Most már meg van az R8,9 is. Úgy nézem minden ott van a helyén. De próbálj meg egy kis rendet csinálni azon a panelon mert most elég nagy a káosz. Ha ez az első panelod akkor inkább még gyakorolj rajt. Igyekezz, hogy minél kisebb legyen. Az alkatrészek pedig szépen sorakozzanak egymás mellett. Természetesen az ésszerűség határain belül.
Egyébként én is valahogy így kezdtem. De én Protel1.5-el (a mai napig is ezt használom) és volt egy nagyon jó kollégám aki sokat segített.
Én még nem próbáltam a Protelt de most kipróbálom. Mire megcsináltam ezt a nyákot azt hittem megőszülök, annyira nem egyszerű mint aminek látszik.
Sprint layoutban lenne vagy max 30 perc, ha a program kezeléssel van a gond, de inkább csak 10.
Én is próbáltam az ExpressPCB-t de nem jött be. Sőt talán én ragadtam le ennél a kb. 15-éves piroginál, de a protel újabb verziói sem. Ez nekem nagyon bejött. Holott ezen se használom ki a teljes tudását mert nem is ismerem. Jó ez így nekem!
Szerintetek ez mennyire elég egy sztereó VF2-höz, 30v-os verzióról van szó. Felénél tovább soha nem lenne kihajtva, mivel csak 130w-os a trafóm.
100x111x33mm
Mi elég, és mi nem az elég messzire mutató, már-már filozófiai kérdés.
Biztosan üzemel vele. Szerintem elég is hozzá. De kicsit se mindegy mekkorára állítod a nyugalmi áramot, illetve mennyire szeretnéd "bemelegíteni" az erősítőt. Általában kicsit jobban szólnak, ha melegebbek. (Sokszoros tapasztalatból mondom, a fetek nem melegszenek annyira mint a tranyók).
Most valahol 80 és 100 mA között mászkálhat. Egy P4 borda van rajta, de azzal venti nélkül forró, a ventit hallom, ráadásul vissza is zajong a tápfeszbe. Nem állapot.
Hello.Nem rég beszéltünk arrol hogy mitől rángathatja a hangszóró membránját az erősítő hangerőszabályzásnál.Nem lehet hogy nem jó a jel amit kap?Ha laptopról megy akkor nem csinálja.Ha TV fülhallgató kimenetről akkor csinálja.
Elég ramaty a video de a lényeget látni.
100mA már egy "erős" nyugalmi áram. Nem csoda hogy melegszik. Ha így tetszik a hangja, akkor nagyobb borda kell, mint ami rajta van.
Azt gondlom, hogy mivel laptopról nem csinálja a balhét, így huzalozási ? probléma, földhurok, talán gerjedés lehet a hátérben. Mert a laptop nincs összekötve a hálózat földön keresztül a rendszereddel, az összes többi meg valószínű össze van.
Sziasztok, jó ez így ? Előerősítőről hajtva, AB-oszt. power buffer. Elég szépen szól, teljesen hideg marad. Van valami hibája bármilyen szempontból ?
A videót nem tudom megnézni, de akkor szokott ilyen lenni, ha a hangerőpotira egyenfesz is kerül a jellel. A hangerőpoti előtt van kondenzátor az egyenkomponens leválasztására?
Péter, tegyél már egy kondit (pl 1 µF -et) a poti elé.
Már leírtuk, hogy DC kerülhet valahogy a potira, és azt is szabályzod. A bemeneti csatoló meg oda-vissza tologatja a bemenetet. |
Bejelentkezés
Hirdetés |














