Fórum témák
» Több friss téma |
Fórum » Soldano SLO 100 Előfok készítése
Témaindító: 187BodyGuard, idő: Feb 25, 2010
Témakörök:
Vannak gyári kapcsolások overdrive-ra amik ilyen pici feszültséggel mennek. Overdrivenak használod? Kíváncsi lennék a hangjára amúgy. Nekem anno ovlt egy mesa boogie v-twinem állatra szerettem. Ma már azonban csak nejlonhúroson pötyögök.
Nekem egy ismerősnek van Mesa V-Twin kipróbáltuk ECC85-el nagyon állat
csak sajna ugye más a fűtőáram és megnyuvvadt a mesa tápja úgyhogy egy gyors csere után már ment is. Sokkal harapósabb amúgy az ECC85!
Jaja, hiszen a ECC85nek nagyobb az erősítési tényező mint a ECC83nak és fűtőárama is kb 1,5szerese
Nem csodálkozom, hogy tápja kipukkant.
Lehet hogy az SLO 100-as copy-m jobban szólna ECC85-el?
Mert akkor elég olcsón megúsznám, mert abból van jópár darab.
Igen megcsinálható, ha tudod, hogy a ECC83 munkapontokban mennyit erősítenek
Tényleg azon gondolkoztam, hogyan oldod meg a előfokcsövek tápját (Kb400V) ?
Külön tekercs a táptrafón feszduplázóval.
Szia testor.......
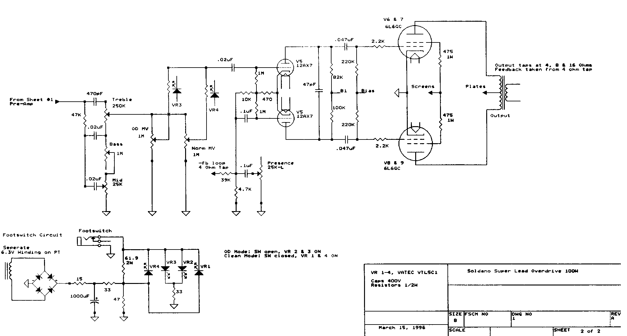
kicsit kesve de itt az fotoellenallas adatlapja. Valamikor javitottam ilyen erositot. Itt az a kapcsolas amibol kisilabizaltam. Az sch jobb also sarkaban ott van az alkatreszad neve: vtl5c1 Viszont megeri neked ezzel kuzdeni? Egy kolega ez elott mar kifejtette, hogy fettel lehet kesziteni hasonlo dolgot. Mint tudjuk a fetek karakterisztikaja hasonlit a csovekehez. Egy szimulatorban gyorsan feny derulne ra esetleg. Itt a fetes cucc is /dr.boogey/ ha gondolod, a youtube-on keress ra ott meg is hallgathatod. es ez sokkal olcsobb. Jo munkat.
Köszi szépen! Igaz hogy olcsóbb, de nem olyan mutatós mint a cső.
Majd persze megépítem ezt is valamikor. Nomeg úgy vagyok vele ha már lúd legyen kövér. Igazából, nem olyan nagyon nehéz csöves cuccost összerakni, már lassan 3 éve ezzel foglalkozom, és eddig mindig összejött. Itt is egy újabb melléklet.
Fetnek részben csöves a karakterisztikája, de soha nem lesz olyan mint az igazi csöves gitárerősítő. Nagy cégek is kísérleteztek a tranzistoros, fetes, hibrid dolgokkal. Hülye gitáros azonban csak a dög nehéz lámpás cuccok hangjára gerjed. Igazából az a torzítás amit hallani akarunk az a 12ax7 és valamilyen végpentóda, tetróda és transzformátor szentháromságból jön ki. Szimulálni lehet, de soha nem olyan, mint az eredeti.
Neten barangolva láthatod, hogy kis millió cég csinál csöves gitármotyókat. Biztos jó a fetes kapcsolás is. ZS-betűs hangzást tuti ad. ![]() Csőre fel, égjen a fűtés!
Hello!
jFettel lehet hasonlót az igaz, de az tényleg csak a nagy gain tartományban az igazi. Továbbá úgy vettem észre, hogy a mély tartománya sokkal "elkentebb" az említett torzítónál, csináltam párat, moddolgattam is, egyik topicban egy sráccal elég jól a végére jártunk a lehetőségeknek. A mély szerintem nem olyan levegős, de az tény, hogy kompromisszumnak első osztályú, mert tényleg filléres, egy ENGL után próbáltam úgy, hogy jfet elő+csöves vég, jfet elő + félvezetős vég és midnegyik jól szólt. De az a hangzás, mint a SLO100 kráncs csatornája, azt nem lehet ezzel utánozni, még csak megközelíteni sem. Épp a múltkor volt alkalmam sokat pengetni rajta mesteremnél. Optóval kapcsolatban meg annyi, hogy van jó pár olyan fotoellenállás, aminek elég nagy a sötét ellenállása, meg gyors a válaszideje, ezt egy leddel kombinálva, zsugorcsőbe betéve első osztályú LDR-t lehet csinálni. Egyik fejemben LDR -es zajzárat terveztem, 5C1 van benne, de simán gyorsabbat sikerült összehozni ilyen fabrikált LDR-el. Zsolti
Hello!
Igazat adok, annyiban nem értenék egyet, hogy a szentháromság "súlyozása" épp az általad leírt sorrendben igaz. Főleg torzított fejnél. A "csoda" szerintem kb a fázisfordítónál végződik, onnan már csak a nüanszok vannak, mint végfok ( persze itt is sokmidnen van, milyen a fázisfordító, hogy tudja a végfokot hajtani stb stb ) ,kimenőtrafó, ott is inkább a méret a lényeg, tisztára kell vagy inkább torzra.. Terjed manapság a PPIMV (post phase inverter master volume ) ,magyarul a fázisfordító utáni hangerő szabályozás,k pl a vintage marshalloknál nagyon jól működik. Kis hangerőn is a kihajtotthoz hasonló hangzás. Magyarán a "csoda" nagy része a fázisfordítóig tart, onnan a vég már csak erősít. Ha osztunk a fázisfordító után , pláne nagyot, akkor a vcs is felszakad, kis jelnél nem szaturálódik sem a végcső, sem a kimenő, mégis nagyon nagyon hasonló a hang, mintha fel lenne tekerve maximumra. Ez mindenesetre elgondolkodtatott . Persze az ilyen nagy gainű dolgoknál, mint a SLO meg a Recto, ott nem téma, mert a nagyját az előfok adja a torzításnak. Ettől függetlenül én is azt mondom, van abban valami, ha fullcső a dolog, pláne ha az egyenirányító is lámpás ![]() Zsolti
Tipikus példa amit írtam a Marshall plexi-széria, áthidalt bemenettel, dupla hangszedővel, és minden agyig tekerve. Ott már aztán minden telítésben van. És ott van a csodálatos crunch hang. Ugye egy laza DS-1, TS-9 pici overdrive és hippi.
![]() Modern high.gain persze az előfokban teremtődik meg, a de régi overdrive az egész láncban. Amúgy meg a szánd a kézben lakozik. Van Halen mindegy mi a lótuszon tolja, akkor is ott az ami Ő. Valahol olvastam, hogy a mai Marshalloknak az előfokjában, ott van a plexi hang, úgy van hangolva, de ott nem torzít az EL34, nem is olyan, mint a legendás eredeti plexi fej. Én még mindig azt mondom, kellene építeni egy eredeti SLO-100at és végig mérni a csöveket, hogy melyik mennyit ad a hangba, majd utána illeszteni hozzá egy EL84 végfokot. Kimenő se egy kutya amúgy, mert sokszor direkt kis vasra csinálják, hogy kompresszálja a hangot, sávhatárolja. Nagy misztikum ez.
Hali!
Éppen erről beszélek. Sok a misztikum. Fogj egy sztereó potit a plexiben és tedd be a fázisfordító után, majd húzd le 10% ig. Aztán előtte mindent feltekerhetsz nyugodtan. És milyen lesz a hang? Érdekes, nagyrészt olyan, mintha nem lenne benne a poti, csak épp halkabb így. Miért? Mert nem tesz bele "annyit" az a bizonyos pentóda, kimenőtrafó telítés. A kimenő sem "ugathat" vissza a visszacsatoláson keresztül, mert nincs miből visszacsatolni, emiatt ad neki egy mély emelést a hangszóró rezónál meg a magasakban, mivel illesztett a végfok impedanciára. Megint csak az az állapot, mint amikor csutra van tekerve, betorzul a pentóda és a vcs megszűnik. A plexikbe évjárattól függően más más kimenőket tettek, de szerintem ahhoz a lájt kráncshoz még így is nagy, szóval az sem ad hozzá vagy vesz el olyan nagyon sok mindent. Próbáld ki ezt a ppimv-t, aztán akár vidd rá egy félvezetős végre, meg fogsz lepődni ,azt garantálom. A nagy "szand" nem a mítoszokban van. Van Halen meg igen, egy érdekes kérdés, a nagy "brown sound"-ja egy teljesen gyári, talán 68as plexi, ha jól tudom.. Zsolti
Én játszogattam ezekkel a torzításokkal. És eddig a legjobb amit dupla trioda adott az az előbbi hozzászólásomban mellékelt képű erősítőből fakad (igaz ez egy ECC82 de elég jó). Mellékeltem néhány hangmintát, Tiszta, Overdive és Distortion hangzásról.
Remélem az SLO100 Az nem okoz nagyobb problémát mint ennek az összeállítása. Ezt az erősítőt 3 délután alatt raktam össze. A Soldano-t remélhetőleg 1 hét alatt megtudom oldani, csak a csövek beszerzése lesz a gáz mert eléggé húzós az ára (a 2db EL84 megvan már). De van egy olyan érzésem hogy nem bánom meg ha megépítem!
Van Halen brown soundja, variac(változtatható kimenő feszültség toroid), plexi fej, kimenetén ellenállás, műterhelés, majd egy tranzisztoros végfok. Picit beteg.
Láttam már ezt a fázisfordító után duplapotis hangerőszabályzót. Nekem speciel a Mesa Boogie Mark I és IIC+ hang jön be a legjobban. Marshall visítástól mered a hajam. ![]() Lényeg a srác mit akar kihozni a sztoriból, atomic16 egy gyári kapcsolás a soldanotól ugyanazt tudja majdnem.
Hát a Variac-ot kicsit fenntartással kezelem, azt írják neten, hogy 90-100V körülire "variac"-olta le. Azt azért ne felejtsük el, hogy amerikában 110V a hálózati fesz, ha jól tudom, szóval egyrészt ez nem olyan nagy osztás. Én valószínűbbnek tartom, hogy a nagyfeszt osztották egy soros ellenállással vissza. Erről sok a legenda. A műterhelés meg ellenállás az csak a leosztásra kell, a tranyós erősítő, meg hogy hangosabb legyen.de azt már lehet szabályozni milyen hangos. Ebben semmi extra nincs. Pont ezt csinálja a THD hotplate, a Marshall Power Brake stb stb. VH még néha meg is effektezte ezt a hangzást a tranyós előtt, ha jól tudom..Ez is egy egyedi hangzás.. Nála minden az egyediségre megy, de a fej alapból stock, egy két alkatrész érték varia van, gain növelve a második fokozatnál a byp kondi értéke µF es tartományban mozog, a "keverő" ellenálláson levő kapac sem eredeti érték, meg talán a hangszín kör magas kondija hangolt, meg bizony a fázishasító 47pF es kondija van megnövelve, egyesek szerint 100pF-re, ez még jobban vesz el az élességből. No, abbahagyom az OFF-ot
![]() Soldano jó cucc, a legagyobb torzítású állás annyira nem jött be, de a tiszta/kráncs az tetszett. Jó csövekre meg érdemes áldozni, mert nagy nagy különbség van cső és cső között.. Zsolti
Nah előre haladtam annyiban, hogy megvannak az alkatrészek nagyrészt.
Ma vettem meg a foglalatokat. Még hátravan a lépcsős fúró megvétele... meg a csöveké.
Hello!
Az igen, gratula. A lépcsős kúró nem olcsó mutatvány, én a magam részéről maradok a cnc-nél. Csöveket ma hangoltam véglegesre a cuccomban én is, JJ, Tung-sol, Tung-Sol lett a végeredmény. Jó pár csövet kipróbáltam, de a tung-sol ok nagyon meggyőzőek, azt kell mondjam. Nagyon metál hangzáshoz csak azt! Első csőnek meg a sovetk WB versengett egy JJ 83s-el, de aztán hosszas próbálgatás után a JJ nyert Így most elég meggyőzően szól azt kell mondjam. Csövekre valamilyen elképzelés?Zsolti
Ha már itt tartunk, tudnál-e segíteni abban, hogy most építem újra régi PL504 projectemet, és belekerült egy ütős torzító, csak az a baj hogy leesik a jele, és nem hajtja ki a végfokot. A tiszta csatorna az bőven jó, mert tök jól meghajtja a véget. A torzított az kisebb kimeneti feszkóval bír, kéne egy előerősítő bele, csak az a baj hogy nem tudom hogy számoljam ki a cső erősítését. Kísérlet képpen olyat raktam utána hogy ECC85, az anódokban 1-1 100K-s ellenállás, az egyik csőfél hajtja a másikat egy 100n kondin és egy 470K ellenálláson keresztül. A bemeneti csőfélre a torzító jele a hangszínszabályzón keresztül kerül úgy hogy ott van egy 68K-s ellenállás (gerjedésgátlásnak). Az a baj van ezzel, hogy elkezd fügyülni a kapcsolás és nem tudom miért. Az lenne a célom, hogy van a torzított csatorna:
gitár-----torzító-----A előfok----végfok. Tiszta csatorna: gitár-----B előfok-----végfok A két csatorna közt lábkapcsolóval lehetne váltani, csak az a baj hogy mivel itt leakadtam, nem tok vele haladni.
Hali!
Szerintem szimplán sok az erősítése a 2 fokozatnak. A fütyülés "frekvenciáját" a tone potikkal tudod változtatni? Mert akkor valami visszacsatolódásos gerjedés lesz, lehet a hangszín kör madzagjait kéne rövidebbre szabni, vagy máshol elvezetni vagy leárnyékolni, ilyesmi. Ecc85 az nem igazán erre való, ki lehet számolni az erősítését, vagy szimulálni, most meg nem mondom még kb ra sem. Azt tudom, hogy ecc83 nál 50-60X os erősítéssel lehet számolni teljes katód bypass esetén. A legjobb mérést szkóppal tudnád kieszközölni, de szerintem a hangkártyát is segítsségül hívhatod, megtáplálod egy olyan jellel, ahol még lineáris a cső, teszem én azt 100mV Sin.-al, párszáz Hz essel, azt még tudja mérni a multi, megméred mennyit kap, megméred az anód kicsatoló után mennyi van és onnan már ehet tudni. Ehhez érdemes mindent levenni előle és utána. Jobb ötletem sajna nincs. Zsolti
a fügyülést a tonepotikkal nem tudom szabályozni, hanem a hangerő szabályzót letekerve csontig akkor alacsonyabb frekin fügyül, de feltekerve megint erősebben, az meg tökmind1 hogy a GAIN-t tekerem le vagy a Gitáron a Vol-t. Arra én is gondoltam hogy a sok erősítéstől gerjedhet. Mellékeltem egy rajzot, hogy hogy gondoltam a csövek rendeltetését, ahova nem írtam értéket, ott nem tudom milyen legyen, azokhoz kéne segítség.
![]() (Ha esetleg, túl kicsi lenne a melléklet, itt egy nagyobb változat!)
Hát, ha a hangerőt csontig letekered, akkor az előfokozatból 0V jön, szóval így egyértelmű, hogy a végfokod fütyül. ott kell szétnézni. Így rajz alapján azt mondanám, ha úgyis 1µF (ha jól látom) a végfok csatoló, de még ha 100nF is, akkor is a rácsellenállást sokallom. Levenném 220-330kOhmra, de nem riadnék meg a 100kOhm tól sem. Első próbám ez lenne. Aztán a vezetékezés, kimenőt kicsit messzebb, hátha megszórja az áramkört.
A kimeneti erősítő áramköröd ( a hangszín után) ismétlődik, szerintem gyszer elég megépíteni és a hangszínek után jönne egy váltókapcsoló. Legalábbis én így csinálnám, azt írtad láb kapcsolható lenne. A hangerőkülönbséget meg egy ellenállásosztóval trimmelném, a hangosabb kárára. Vagy lenne 2 Vol.. A 2 csatolókondi egy volumére csatlakoztatása sem túl szerencsés szerintem, egy egy 100k-t tennék még mindegyik csatoló elé. De nem akarok nagyon beleugatni. Most jut eszembe, mintha írtad volna régebben, hogy nagy erőnél mintha fulladt volna a hangzás ennél a cuccodnál, na azt az 1M okozza, ez biztos. Alias rácsáram..túl nagy rácsáram.. Zsolti
Miert nem veszel kulon LDR -eket es megvilagitod egy LED-el vagy egovel miutan egy fekete dobozkaval arnyekolod a kulso feny hatasa elol.Az LDr -ek nem olyan dragak.En nem is lattam meg inegralt LDR -LED parost.
Optokapcsolom az van rengeteg de az nem ellenallas. Mechanikus kapcsoloval csak mondjuk ket hangzast allithatsz be aminek a beallitasahoz dupla kezeloszervek kellenek ami felviszi az arat ( minden LDR helyet egy potmeter egy egy bealitott-"preset" hangzashoz).Plusz a kapcsolokat (fizikailag )az aramkorbe kell epiteni es csak a vezerlest ( mechanikai vagy elektromechanikai) vezetheted ki .maskepp sok bajt okozhat az ide oda vezetett huzalrengeteg. Ugyanez relekkel ugyancsak draga lenne ,de ha van miniatur rele meg lehet epiteni igy hasznalhato a labkapcsolo.Vagy MOS kapcsolokkal lehetne tobb beallitast elovarazsolni.(epp ilyesmin torom a fejem egy FET es DoctoBoogey hez ).Digitalis potmeterekkhaz a vezerloresz komplikalt,motoros -potmeterek dragak.. EL84 -el jatszottam tobb erositon, VOX-AC30 ,Gabriel, es meg egy par noname cuccon.Nagyon jol szol mind.Eppen megfeleloen kis klubbokban.!00W-os erositot nem lehet raengedni egy kis klubban olyan kivezerlesel ami jol szolna az mar tul hangos .Egy ilyen kis cuccot raengedsz kb.15W-al es ott a kivant hangzas. Marshall EL34-el szol a jellegzetes hangjan ami nagyabol a "tul nagy" meghajtojeltol jon.Igy hat ha a meghajto jelet tag hatarokon belul alithatjuk "izles" szerint kivezerelheto a vegfok.
Olvastam a topik elején gondban vagy az LDR optókkal. Ugyanezt meg tudod csinálni relékkel. Én már néhányat építettem, célnak tökéletesen megfelel, Az ldr-ek elég drágák, 1200-1800ft az ára.
Hello Fleta Mester!
Egyetértünk, de lehet kapni 100-200.- között jó fotoellenállást (nagy sötét ellenállás, jó reakcióidő) amit egy pár filléres Leddel meg zsugorcsővel pillanatok alatt nagyon jó minőségű LDR-é lehet alakítani és akkor semmi óvintézkedés nem kell a kattanások, puffanások ellen. Persze 200-300.- között már RS meg Takamisawa relé is van, ami azért elég jó minőségű.. Metál zone-val mi a helyzet? Jah, meg a hangmintát meghallgattad, amit linkeltem akkor a rajz mellett? Élőben nagyon disznóul szól, tegnap hangoltam csőre, JJ/Tung-sol/Tung-sol lett a végeredmény az effekt/erősítő/..topicban azóta tettem fel másikat is, ha van kedved hallgass rá.Zsolti
Amit írtam hogy "fulladt" az erősítő, az em ez a rajz szerint volt még. Ezzel már ilyen gond nincs, szépen szól, majd lesznek a gitár/pickup/effekt topicban róla hangminták.
Elnézést kívánok! Akkor is sok az 1M.
![]() Zsolti
Szia!
Jó ötlet ez a fotóellenállás, és főleg olcsó. Ha csinálnom kell ilyen előfokot, megkereslek! A hangmintádat sajnos nem tudtam meghallgatni, valami lett a hangkártyámmal, lehet hogy telepíteni kellene újra, de az egész gépet. A hétvégén meg is csinálom. A Metálzone-val az a helyzet hogy eddig tépődtem, de egy életem egy halálom, úgy döntöttem megpróbálom. A nyáknak valót már méretre vágtam, van egy pár trafó rendelésem ha azzal végzek ki is marom, és megrendelem az alkatrészeket. Akarok csinálni egy 150-200 wattos fejet, és abba akarom beleépíteni előfoknak. l Most hogy belegondolok ebbe a zsugorcsöves fotoellenállásba, sokat láttam már gyári erősítőkbe
Ez nem is rossz ötlet hogy LDR helyett Relé.
Tetszik az ötlet. Ha minden jól megy, ma megtervezem a Soldano paneljét. És ha még jobban megy a dolog akkor hétvégén megtekerem a kimenőtrafót hozzá. (Kézzel) :banplz:
Hali!
Hogy állasz a SLO-val kolléga? Szól már, üvölt a metál? ![]() Zsolti |
Bejelentkezés
Hirdetés |




csak sajna ugye más a fűtőáram és megnyuvvadt a mesa tápja úgyhogy egy gyors csere után már ment is. Sokkal harapósabb amúgy az ECC85!
Mert akkor elég olcsón megúsznám, mert abból van jópár darab.


Igazából, nem olyan nagyon nehéz csöves cuccost összerakni, már lassan 3 éve ezzel foglalkozom, és eddig mindig összejött. Itt is egy újabb melléklet.

De van egy olyan érzésem hogy nem bánom meg ha megépítem! 








