Fórum témák
» Több friss téma |
Sziasztok!
Van nekem egy Einhell "márkájú" falhoronymaróm, ami megállt. Ebben egy 1300W motor van, előtte egy lágyindító, ami egy triakos elektronika, és egyben a hővédelem szerepét is betölti. Az egész ki van öntve műgyantával. Nem javítható.. Viszont kihagytam, így elindítva a motort, némi szikra eső tapasztalható a szénkeféknél.. Tettem rá egy 330nF-et, mert eredetileg a szikraoltásért felelős kondi is a műgyantás paca alatt volt.. nem lett jobb..kiszedtem a szénkeféket, mind a kettő elég furcsán meg volt repedezve, nem volt az állórészhez "bekopva" hanem kicsit kúposan nézett ki mind a kettő.. síkba reszeltem, visszatettem, a szikrázás maradt..kb. úgy kell elképzelni, hogy kb. 1/3-a szikrában úszik a forgórésznek.. A motor sebessége nem ingadozik, egyenletesen jár, melegedni nem melegszik fél perc alatt, amíg így ripityára szedve hajtottam.. a szénkefe házak viszont elég melegek...elképzelhető, hogy a lágyindító elektronika nem csak lágyindító? hanem nem is 100%-on hajtja a motort?ha nézem az állórészt, forgatva a kommutátor szegmensei közt van 1-2 ami feketébb a többinél.. megégve nincs ugyan, de más árnyalatú Hogy lehet egy ilyen motort biztosra menve kimérni? nem gyártanék hozzá új lágyindítást, meg nem vennék új szénkeféket, hogy utána meg kidobjam, mert szegmenszárlatos a motor.. van erre valami házi módszer? köszönöm előre is!
Szia!
Ha forgatom, nem kattog, szép, egyenletes a kommutátor.. nincs kiálló szelet.. csak elszíneződött van..megpróbálok videót csinálni róla, de nem egyszerű, mert nincs állványom, ha meg elindítom, kell a kezem, hogy meg is tartsam, mert lerepül az asztalról.. de megpróbálom valahogy..szénkefék kb. az eredeti hosszuk 50%-a, rugó nem lágy, alig tudtam visszapattintani a helyére, olyan erős..mivel a szénkefét kézben reszeltem "síkba", így nem biztos, hogy teljesen 100% sík.. van értelme a motort járatni pár órát 70-80 voltról, hogy "becsiszolódjon"? a kefetartóban rendesen mozog, nem akad.. Idézet: „elképzelhető, hogy a lágyindító elektronika nem csak lágyindító? hanem nem is 100%-on hajtja a motort? ” Pont erről van szó,én például nagyobb Flex-ekben találkoztam ezzel a megoldással,elképzelhető hogy a falhoronymarókban is Igy van megoldva,a műgyantával kitöltött elektronika nem csak lágyinditóként szolgál,hanem kissebb feszültségen is járatja a szinkronmotort,ezzel csökkentve a menetszámot és az átütés lehetőségét,kiváncsiságból kipróbáltam nélküle egy variac segItségével növeltem fokozatosan a feszt,és kb 60ACV-nél úgy működöt mint 230V-nál lágyinditóval,szóval nélküle ne járasd semmiképp 230V-on. Üdv!
Szervusz!
Hát igen,igazad van,hogy pontosak legyünk itt nem szinkron,hanem soros gerjesztésű univerzális motrokról van szó(mellesleg a forgó és állórész itt is szinkronban van egymással). Üdv!
Sziasztok!
A kefék "piramis" alakúra voltak kopva, és megégve a végüknél, porlott szét.. emiatt szedtem le az égett részt, mert felakadt alul, a kefetartóban.. nem csúszott lejjebb... A videón 2 alkalommal pörgetem fel. Az első esetben kb. 140V körül kap, egy toroidról.. Második esetben a 230-ról megy közvetlen.. itt a videó: Bővebben: Link
Szia!
Igen, de ha Hodinkanak igaza van, és nem 100%-on van járatva a motor, akkor elképzelhető, hogy simán csak a lágyindító hiányzik neki.. Szétvertem a lágyindító "kruplit".. van benne egy triac, egy 8 lábú DIP tokos IC, amiről lereszelték a biztonság kedvéért a feliratot, 1 teljesítmény ellenállás, dióda, 2 tranzisztor, meg pár ellenállás.. sajna szétszedhetetlen.. Amihez hozzá lehet férni, az a teljesítmény ellenállás, dióda.. ezeket kimértem, jók.. A Triac gate előtt van egy 27Ohm, az is jó, az IC-t nem tudom, a 2 tranzisztort nem tudom kivenni, felirat meg nem emészthető rajtuk.. mi lenne, ha elindítanám a motort 40-50 voltról bekoptatási céllal? az a baj, ha veszek bele új keféket, az 1500-2000Ft, ha meg rossz a motor, meg nem tekertetem, annyit nem ér.. vagy mi pénz lehet egy ilyen tekercseltetés? egy Festool 1000W körfűrész forgórészre 9000Ft-ot mondtak.. nem is csináltattam meg... ismertek olcsó tekercselőt Bp-n? de nekem nagyon gyanús, hogy a motor nem rossz, mert egyenletesen jár.. akkor morogna, meg akadozna.. nem? nem lehet kimérni valahogy?
Van módszer a durva hibák kiszűrésére. Sajnos ez nem oldja meg a kisebb hibák kiszűrését.
A forgórész durva ellenőrzése a következőképpen oldható meg. Két egymással szemközti szeletre egy DC tápegységet kell kötni és akkora áramot átengedni a forgórészen amit melegedés nélkül elvisel. V (mV) mérővel feszültséget mérni a szomszédos szeletek közt, a betápláláshoz képest 90-+45° szektorokban. Forgórészt elfordítani és ismételni az előző eljárást amíg körbe nem érsz. A szomszédos szeletek között mért feszültségeknek egyformának kell lenni, ha valahol nagy eltérés van ott a tekercselés hibás. Kissebb eltéréseket fogsz találni, ez természetes, az égett szeletek környékén várható a nagyobb eltérés. Kipontozásnak hívták az eljárást, elkötés, szakadás, durva menetzárlat kiszűrésére használták tekercselés után, amikor még ember és nem automata tekercselt.
Szia!
Nem, a triac nem kimérhető... sajnos lerepült a háza.. ki volt öntve nyakig..ezt a seprűnyeles csiszolásos dolgot nem igazán fogtam fel.. Hogy csináljam pontosan?
Sziasztok ismét..Kifeszegettem a lágyindítót a tokjából, és a ragacsot is lekapirgáltam a forrasztási oldalon.. ez a felirat van rajta:K-j RTH-V150/1300 A:12/(12)/250V ~ 5E4 B:20A 150V AC
Na a kakas csípje meg..ez azt jelenti, amire gondolok hogy jelenti?magyarul a motor 150V Effektívet kap? az 1300 meg az 1300W, ami rá van írva kívül is..így érthető a szikrafelhő..persze, hogy pörög, mint a veszedelem..jó volna tudni, mi ez a kis kocka.. Mi az 8 lábú DIP alkatrész.. mert az egész modul biztos, hogy beszerezhetetlen.. Ezért tudják ilyen piciben megcsinálni ezeket a motorokat.. Maga a motor akkora, mint egy sima tesco-s kisflex.. csak 1300W.. hát persze.. mert vastag a drót..egyébként kipróbáltam, DC labortápról megtápláltam a motort.. Végigtekertem kézzel, 0,97-1,02A közt volt végig az árama, nem voltak benne nagy ugrások..ezek szerint Hodinkanak mégis igaza van? vagy rosszul értelmezem az elektronika irományát?
Hali!
Igen, már kotorásztam itthon porszívó elektronika ügyben, de nem leltem.. De mi miatt lehetett az eredeti ilyen baromi bonyolult? IC, 2 tranzisztor, egy marék ellenállás, meg ki tudja még mi, amit nem tudtam előkaparászni a tokozatból?
Szervusz!
Igen jól értettél,ezekszerint a falhoronymaród is ezen a működési elven alapszik,csaképp a te esetedben 150V-os lágyinditóval jár a motor,mellesleg ezek beszerezhetők,például én annak idelyén naponta több flexet és sok más hasonló cuccot javItottam és az alkatrészbeszerzéssel nem volt gond,szóval érdemes körülnézni a szaküzletekben,nagy valószInüséggel találsz. Üdv!
Szia!
Az állórészben van egy pici lyuk, ebben meg egy thermistor.. Most éppen 150Kohm.. ha melegítem, esik az ellenállása szépen.. Triakot tettem bele, BTA12/600 volt itthon.. ugyan az, meg sem nyekken.. kábelezés OK. az biztos, kimértem..
Szia!
Tudsz ajánlani valami helyet Bp-n, ahol érdemes kérdezgetni? Einhellt hívtam múltkor, kompresszorhoz kellett volna biztonsági szelep, mert el volt repedve a menet mellett.. A világ minden kincséért nem akartak adni, mondván túltölt a kompresszor, azért durrant el.. Hiába magyaráztam, hogy nem tölt túl, hanem eleve új kora óra meg volt repedve, csak nem az elvékonyított résznél, hanem a tövében.. nem adtak el belőle.. kicsit fura mentalitás.. vigyem be, megcsinálják.. mondtam, köszi.. vettem máshol.. kicseréltem, ez 3 éve volt, azóta megy, persze, hogy nem tölt túl, sosincs leállítva, mert kell a sűrített levegő mindig.. csak erre nincs ötletem, hol próbáljam..
Sajna ezügyben nem tudok a segItségedre szolgálni ugyanis ukrajnában élek,és magyarországon nem nagyon ismerem az ilyen helyeket,de amint mondtam nézz körül ilyen elektronikai cikkekkel üzletelő boltokban biztosan találsz.
Üdv!
Hali!
Na.. közben szalad a szekér..találtam benne egy 33Ohm-os diódát.. ![]() Sajna teljesen befedte a műgyanta, így a páka hegyével tudtam szépen körbekapirgálva kiszedni.. de eltörött.. típus nincs..pedig 100%, hogy ez a baja.. Zener lesz, az biztos, mert egy 100µF 16V-tal párhuzamosan van, és egy 2W ellenállással megy a betáp fele.. már csak az a kérdés, mekkora..beteszek egy zpd 5.1-et, aztán vagy füst, vagy megy.. Ha nem megy, akkor zpd12.. ha nincs füst, már jó vagyok
Nos..motor helyére 200W izzó került.. Zener ZPD5.1. Táp be, izzó 3 sec alatt elérte a teljes fényét, majd kikapcs, és 26V eff. maradt rajta.. halványan parázslik..
A zeneren a feszültség 3,36V (5.1 Zener..) valami nem kerek.. Tettem bele ZY5,1-et, így 3,41V lett a feszültség rajta.. Valami beterhel.. ezért zárlatosodott be a zener ami benne volt.. A triac lehet, hogy valami nagyon sensitive gate típus volt? beterhelhet a triac? vagy az nem jelent ekkora terhelőáramot? 27 Ohm van az IC, és a trac gate közt.. ez akár százon mA tehrelőáram is lehet.. érdemes megnövelni a 27 ohm-ot? vagy nem az terhelhet? az a furcsa, hogy a lágyindítás fele működik...a termisztor helyére tettem természetesen egy ellenállást.. potival beállítva 160K, mint a termisztor ebben az időben..
Üdv:
Szerintem az az IC egy NE555 lesz bár nem 100%, de már találkoztam porszívóban ilyennel. Hogy ha az a TRIAK az IC hármas lábán van esetleg egy ellenállás van még köztük akkor nagyon valószínű hogy NE555. Példának okáért egy rajz de nem hiszem , hogy ebbe is ez van. Bővebben: Link
Szia!
Ha mindenáron ki akarod kIsérletezni akkor több megoldás is létezik,ha a triac még ép,akkor szerintem inkább próbáld felhasználni.A leg egyszerűbben,mondjuk ez alapján összedobhatsz gyorsan egy fesz.szabályzót,csak egy diac kell hozzá nomeg néhány ellenállás és kondi(sőt még itt egy hőérzékelős kapcsolás is) ,de ha halott a triac,akkor viszont megoldhatod soros graetz zárással,a képen látható mire gondolok konkrétan,ezekkel majd nyugodtan kiálIthatod azt a 150V-ot.Üdv!
Szia!
Sajnos nem a 3-as lába, hanem a 4-es lábán van a triac.. bizti nem NE555 valami cél cucc lesz ez mégiscsak..
Szia
Nem akarlak elkeseriteni de a motorodnak szerintem "kancsó"finoman szólva,mérj rá a keféknél a forgórészre egy ellenállásmérövel és valószinü fogsz találni egy-két tekercset benne aminek az ellenállása nulla vagy nagyon az környéki azért huzza a tüzet körbe a kommutátoron.Az ilyenen csak a tekercselés segit ami lehet gazdasági totálkár Mi elött megépited a lágyinditót nézz körül hogy érdemes-e
Hali!
Az ellenállás a betáp fele 20KOhm..mellékelve a 2 kép.. A fólia oldalon a kék ellenállás jelenleg egy 159Kohm precíziós, a termisztor helyett.. A dióda a zener, a középen levő zöld valami pedig egy gyári tekercs, a műanyag tokozatban is ki van képezve a helye.. közvetlen a csapágy alatt van..a zener tuti zener, mert kondival (100µF 16V) van párhuzamosan..
Nem értettem ezt a tekercset, hogy minek.. Most, a képeket nézve leesett..A motor csapágy mögötti felén van egy tárcsa.. Benne pici mágnes..
NYOMATÉKSZABÁLYOZÁS! betojok..Visszatettem az elektronikát a helyére.. Bekapcsoltam.. Motor rendesen lassan pörgött fel.. majd egy nagy rángatás, és leáll.. utána ráncigálja a hálózatot.. De egy picit sem szikrázik...az elektronika továbbra is rossz, de legalább értem, hogy minek kell fordulatra szabályoz.. Ha lecsökken a fordulat a fal összetétele miatt, akkor ad még rá kakaót.. A 8 lábú valami ezek alapján tuti valami uC lesz.. viszont nem tudom, mit cseréljek ki..egyébként ez elég hihetetlen egy Einhell géptől.. ha egy hiltiben, vagy makitában látom, nem lepődök meg.. de ebben???
Megoldva..
A ragacs alatt volt egy 10nF, ami átvezetett.. nem is tudom, hogy hogy szúrtam ki, mert egyáltalán nem látszott ki..Megy rendesen..megint tanultam valamit nem minden motor, ami 230V szerszámban van, 230V-os..köszi mindenkinek!
Na jóóóóó..
![]() de mindent kimértem.. Ez a kondi ki sem látszott a ragacsból.. úgy találtam csak meg, hogy a fólia oldalon volt 2 láb, ami nem látszott végződni a másik oldalon semmi alkatrészben és rámérve sem volt zárlatos.. de mondom kivésem onnan..undorító dolog ez a ragacs..
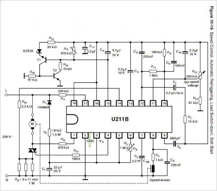
Lágy indító, fordulat szab. , Nyomaték szab. rajz U211B itt megtalálható: http://www.datasheetdir.com/U211B+Industrial-Control
Sziasztok!
Régebben készítettem egy lágyindítót 1700W-os sarokcsiszolóhoz és most megadta magát. Teljesítményelektronikában nem vagyok jó úgyhogy segítségeteket kérem a kiméréséhez. A rajzot csatolom. |
Bejelentkezés
Hirdetés |




ki volt öntve nyakig..
vagy rosszul értelmezem az elektronika irományát? 










