Fórum témák
» Több friss téma |
Fórum » Napkollektor házilag
Hali!
akkor a tükröt lehetne a balesetek helyszinén összeszedni épp ma láttam egy nagy darabot az ut szélén és tök ingyen van ráadásul jót teszel mert nem lesz ott tovább "szemét" Mit hallotaok arról a speckós fetékről aminek a fényvissza verödése 5% körüli :eek2: (a fekete állítolagos25%-ával szemben) de nem fekete hanem kékes ára egy kicsit durva 2L 50.000ft A napkollektor üvegét ezzel kéne befesteni
Most azon filózom, hogy lehet, hogy értelmesebb lenne eg pic-et beprogramozni, mint lemarni 7nyákot megcsinálni mindegyiket másképp és a legszarabb az egészbe, hogy egy rendes napelemes számológép 3000ft körül mozog (nekem 5db kéne) szóval sztem maradok a pic-nél.
Remélem a képek is látszanak nyomtatáskor.
Elgondolkodtató. Egyébként ilyen vákumcsövet todok 5000HUF/db áron. CSAK ÜRES CSŐ!!! Olyan hőnyerőt/hőcserélőt építesz bele amilyet csak akarsz/tudsz. A doksi fele vákumcsöves cucc, fele (gazdaságossági példa) légfűtés.Ne keverd össze a kettőt. Na sziasztok, gondolkodjatok, számoljatok!
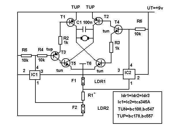
Na itt lesz a fénykövető áramkör, egyszerű és remélem pontosan rajzoltam le. Ha kérdésetek van akkor írjatok..... Nem kell ide bonyolult vezérlésű cucc, az a lényeg, hogy a két fényérzékelő közé egy elválasztó lapot kell tenni és így a cucc addig fordul a mgfelelő irányba, a nagyobb fény felé amíg mind a két érzékelőn azonos érték lesz. Hogy ne mozogjon állandóan minden kis fényváltozásra, arra van a motornál lévő kondi.... /ha nagyon pengék akarunk lenni csinálunk két ilyen cuccot és minden irányba vezérelhető a napelem...... Ha jólemlékszem napelemet és minden más környezetbarát dolgot a permanent.hu -ról lehet beszerezni. Én is innen veszek egy 12 v- os napelemet, ami már sokmindenre használható....
ezt már télleg jónak tűnik, én is hasonlóképp gondolkodtam, az olvasottak alapján. így nem kell komoly programokat irigatni hozzá, kiszámolni a látszólagos nappályát, a rendszer folyamatosan összerakja. nem kell sok napelem, hiszen az csak szenzorként működik.
Hali! Mint tudjuk a napkollektorok akkor dolgoznak a legnagyobb hatásfokkal, ha a fény merőlegesen esik rá. Most már ez a gond is megoldva. Hétvégén unatkoztam egy kicsit, és összeütötttem a kapcs rajzot+nyákot. Félig fent van(melléklet).
DC motorra tervezve. Biztonsági végálláskapcsolóval ellátva. Beállíthatod: - Mennyi fénytől kezd el dolgozni. - Milyen érzékelési különbségtől dolgozzon. - Milyen időközönként mintavételezzen. - Legyen-é hazafutás (vert), melyik irányba. - Legyen-é hazafutás (hor), melyik irányba.
A progihoz most fogok majd hozzá hétvégén!
A következő hétvégén valszeg meg a szenzort készítem el. Böszöm forgatóállványt nem, de valami demozható forgatót összeütök, hogy lásd miként működik.
Volt szó erről a kormozós megoldásról, meg hogy lemossa a víz... Azért nem mossa le a víz, mert az a csőrendszer, amit be kell kormozni, és ami felveszi a hőt, az egy üveg búra alatt van, hogy minél jobb legyen a hatásfoka, értelemszerűen, ha van neked valami, aminek a hőmérséklete mondjuk 4-500 fok körül van, és közvetlenül érintkezik a környezettel, akkor igyekszik leadni a hőt. A probléma az volt, hogy olyan üveget kelett használni, ami bírja azt a nagy hőmérsékletet. Egyébként máshol olvastam, hogy létezik egy fekete króm nevű bevonat, ami azért jó, mert elnyeli a beérkező napsugarakat, és nem engedi kilépni az infra sugárzás formájában kisugározni próbált hőt.
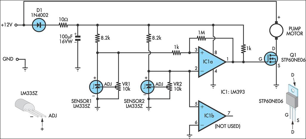
Nap követése: A mikrovezérlős megoldás lehet, hogy bonyolultabb, és biztos, hogy drágább is, de azért arra kíváncsi lennék, hogy a komparátoros, meg másik megoldásoknál mi történik, ha mondjuk elakad a motor, vagy mondjuk az egyik érzékelőt eltakarja egy kosz... persze a végállás kapcsolókkal meg lehet csinálni azt is jóra, de amik ide felkerültek azok még nem alkalmasak arra, hogy kitegyék őket a háztetőre. Ja és ittvan egy kis kapcslás a keringető motorhoz, ha valaki esetleg azzal is akar foglalkozni ![]() Nekem a motor helyén egy relé van, maga a kapcsolás tökéletesen működik, azt nem tudom még, hogyha mondjuk a vezérléstől a két érzékelő nem ugyanakkora távolságban van, hanem mondjuk számottevő a különbség, akkor lehet-e kompenzálni a potikkal, vagy nem...
Szerintem ami leírást feltettem a fénykövető áramkörről, simán alkalmazható. Lehet, hogy egyszerű, de a motor elakadása vagy a piszkos érzékelő csak részletkérdés. Én legalábbis ezt a megoldást fogom alkalmazni, mert nekem az a lényeg, hogy egyszerű működésű és aránylag megbízható legyen. TNPsoft megoldása is jónak igérkezik, bár nála már digitális dolgok is vannak, programozás stb...
TNPsoft, ahogy olvasom te értesz a programozáshoz, digitális dolgokhoz stb. Indítottam egy Nintendo- s topicot, ahol egy flash memóriás kazit akarok készíteni.... Én a digitális elektronikában nemigazán vagyok otthon, ezért jó lenne ha beleolvasnál a témába!
nyilván, ha azt akarjuk, hogy valami testreszabhatóbb legyen, akkor azt programozni kell, és bonyolultabb áramkör kell hozzá...
Nem azt mondtam, hogy nem jó az a kapcsolás, csak hogyha használni szeretnéd, akkor feltétlenül kellenek végállás érzékelők, és túláram érzékelő, ha elakadna a motor... vagy valami ilyesmi rá... szóval persze, ha kipróbálod az asztalon egy kis motorral, akkor látod, hogy nahát tökjó működik, de úgy kell végigondolni, hogy ez kint lesz a tetőn (ha nem ott az még problémásabb) és ott annak jobb lenne akár éveket kibírni, anélkül, hogy fel kéne mászni hozzá azt mindíg állítgatni, meg ilyenek...
Heló az egész halott ötlet!!!!!
Hacsak nemcsinálsz hozzá egy napkövetö berendezést! Mert ugye a nap mindig vándorol és igy kimegy a fokuszbol!!! A Tuti a vákumcsoves technologia!
Helo felesleges napkövetőset csinálnod!
csak jól bekell álitani a dőlést és a tájoláast ennyi!
Last Scout, mint mondtam ezek mellékes dolgok, hogy végálláskapcsoló stb....Műszerész vagyok, ezért nekem nemjelent különösebb gondot egy ilyen áramkör összedobása. Csak a digitális téma nem az erősségem /ezalatt a programozható cuccokat, PIC, és ilyen dolgokat értem/, ezért inkább a "hagyományos" dolgokból próbálom összerakni az áramköröket.......de sok dolog így is simán megoldható!
ok értem, neked nem jelent problémát, de lehetnek mások akik azt gondolják, hogy az kész, és csak ki kell tenni...
Ne pazarolj pénzt nepelemre, ha csak a vezérléshez használnád. Oda fotodióda is elég.
A rajzomon lehet hogy rosszul jelöltem, de oda fotodióda kell, nem pedig napelem /csak a félreértések miatt/
Hali!
Ha valakit érdekel ezt nézze meg érdemes!! Napkollektor- építési tanfolyam. Én is mennék csak nekem egy kicsit messze van De aki eltudna menni nézzen kürül és azután ossza meg velünk!! http://www.zoldtech.hu/cikkek/20070305napkollektorepites sok sikert
Edénybolt.
Szlovák gyártmány nem is drága. De minek az neked ? Az üveg nemigazán jó hőelnyelő. Ráadásul a jénai is elpattan, ha koncentrált hőbevitelt kap egy ponton... Üdv: McG
Miért nem jó a fém ?
Heggeszthető, forraszható. Üdv: McG
Magam is tervezem a parabolás kollektort megépíteni.
2 literes kazánt ( hőelnyelőt ) terveztem hozzá, 1,2 m-es parabola antennával. A kazán vasból lesz, a forgáspontnál flexi csőkötésekkel. Figyelni kell a csövek minőségére, mert a flexi bekötő-csövek nem mind jó hőfoktűrők. Legalább 110 fokos tűrésű kell. Üdv: McG
A vegyes-tüzelésű kazánokban sem üvegcsövek vannak...
az lenne a lényeg, hogy ami a hőt felfogja az van az üveg mögött, mert így el van zárva a külvilágtól, és nem hül anyira mondjuk télen...
Nem jajó.
Ahhoz vákuum kellene az üvegen belül. Egyszerűbb, ha drainback-kal kivitelezed. Eléri a minimum hőfokot, leáll a szivattyú és visszafolyik a tartályba a víz. Így nem hűl ki éjjel. Ugyanez oldja meg a túlmelegedést is a síkkollektoroknál, a parabolát ki lehet fordítani, de a visszafolyás a biztosabb, mert szórt fényt kifordításkor is begyűjt. Nameg télen is használhatóbb, mert magasabb a besugárzási hőmérséklet a parabolánál. Üdv: McG
Hali!
Hogyan lehetne aluból csövet önteni? :help: Mivel az alunak jobb a hővezetési tényezője (220,98 J/m*°C*s) mint a guminak ha esetleg abból akarnám meg csinálni. Vagy nem?? A kollektornál ezzel a hatásfokot tudnám eseteleg növelni vagy nem érdemes vlebajlódni Üdv: Dani |
Bejelentkezés
Hirdetés |




ráadásul jót teszel mert nem lesz ott tovább "szemét"




