Fórum témák
» Több friss téma |
Fórum » LC mérő
mivel lehet ezt az értéket csökkenteni, és miért ugrál?
és ha mérek vele, akkor nem mutatja a kondi értékét, sak az esr milliohm-ot? Rövidzárkor, lemegy a 0 alá is minuszba minusz 5 ig. Ez miért van?
Valahol bizonytalan kontaktusod van, itt miliohmokról van szó:
- Az banándugó lötyöghet, a régebbi késes konstrukciók megbízhatóbbak ebből a szempontból. - A banándugóba be kell forrasztani a vezetéket, a csavaros rögzítés (M2-3) nem megbízható, meglazul! "kifolyik" a fém a vékony csavar alatt! - A banánhüvely elektromos bekötését is meg kell vizsgálni ebből szempontból. - A banális bizonytalan forrasztás lehetőségét nem is említem. - A 22 ohm is lehetne nagyobb teljesítményű (1-2W), hogy ne füstöljön el egy véletlen nagyobb feszültséggel való találkozás után.
Most már meggyőződtem arról, hogy nem olvastad el a műszer működéséről szóló cikket. Eddíg is ez volt a gyanúm. Az ic-ESR mérésnél csakis és kizárólag az ESR mérés történik, a kapacitást ekkor nem méri a műszer. A negatív érték valószínüleg a kalibrációval függ össze. Ha a mérőzsinór körben van egy kismértékű átmeneti ellenállás akkor fordulhat elő. Használj jó minőségű csatlakozókat. Javaslom, hogy alaposan tanulmányozd a következő cikket:
http://www.hobbielektronika.hu/kapcsolasok/lcm3_alkatresz_mero_musz...g.html Én a fórumot is a kezdetektől figyelemmel kísérem, sokat segített az építéseknél előforduló hibák keresésében.
Üdvözletem !Szomorkodom. LCM-3 meghalt. Mérőfeltéttel akartam mérni és azóta a következőt csinálja: Bekapcsolom , teszt:Fo=495,5 kHz- Fc=353kHz. Bármit mérek a memoria és kapacitás a régi értéket méri. Viszont az ESR érték mindig (-) 21,5 Ohm. Ha Cal:Re=0,239kOhm. Ha a mérőfeltétet bedugom IC-ESR= (-)1.51-1.01-506 között váltakozik.Ha rámérek valamire akkor ESR= ? Ohm.Kérnék segítséget, tanácsot. Öreg T
Nulláz rövidre-zárt bemenettel.
A mérőadaptert is rövidre kell zárni ha nullázol és az fent van!
Üdv ! Köszönöm István , minden rendben. Oka ? Tisztelettel: Öreg T
Hali! HE kit-et építettem 1.20-as FW-el.
Érdemes frissíteni? Illetve 1.22-re vagy 1.30-ra? Eredeti a tekercsem, akkor az 1.30-as nem is jó?
Kedves Uraim!
Szeretném bemutatni a T. Fórumnak a most megépített Hutale fórumtárs által tervezett LCFesR műszeremet.Az építés során volt némi gondom,de sikeresen megoldottam.Egy ilyen volt,hogy a rajzon szereplő 23uH induktivitással nekem nem üzemelt az L mérőkör,így tettem helyette 60uH tekercset és a szoftver módosításával sikerült egészen pontosra beállítani,aztán egy bizonyos gyártmányú 4093 sem jól működött,nem tudtam vele úgy beállítani,kalibrálni a műszer C mérő részét,hogy az pontos is legyen (érdemes a szerző ajánlatát követni).A leírást,üzembe helyezési utasítást követve sikerült mindent kalibrálni meglepően pontosra.Szeretném kijelenteni,hogy egy nagyon jó,precíz műszert kaptam,pontossága a hobbi célokon messze túlmutat,a profik is biztosan használhatják,ezen túl még könnyen és olcsón meg is építhető,beállítása egyszerű és nagyon leleményes.Az alkatrészeket a HESTORE-től rendeltem az alkatrész lista alapján,az ellenállások 1% tűrésűek,a kondikat magam válogattam.Az ESR kalibrálást 1 ohm 1% és 10 ohm 0,1% tűrésű ellenállásokkal végeztem.Mindennel nagyon elégedett vagyok és Tisztelettel Köszönöm,hogy Hutale megalkotta és közzétette ezt a műszert.Egyetlen gond van csak,a kijelzőn látni fogjátok,hogy néhol eltűnnek a számok,betűk darabjai, vagy egy szegmenssel előrébb csúsznak,nem teljesen kompatibilis,ettől még én le tudom olvasni,csak gondoltam megemlítem.A demó programmal is kiválóan használható. Ui:Most már két műszer,az LCM3 és az LCFesR 3,0 boldog tulajdonosa vagyok,mindkettő ott lesz a munkaasztalomon,mikor szükségem van rájuk,mind kettő rendkívüli alkotás,Köszönet a Szerzőknek!
Még néhány kép.
Én is megépítettem a Hutale fórumtárs által publikált műszert. Szerintem is nagyon megbízható készülék. Most építem a 3.0 verziót. Ha kész leszek vele teszek fel róla képeket.
Sziasztok !
Megnéztem Hutale honlapján a műszert . Az mit jelent hogy " demo szoftver" ? A teljes az fizetős ? Üdv
Én is gyűjtöm az L/C mérőket...
Igaz 12 kg, de a hardver és szoftver atom-stabil! (már nem olyan poros mint a képen)
Szia István!
Nagyon szép és gondolom,hasznos készüléked van,szerintem ,Te nem csak "gyűjtöd" hanem használod is ezt a masinát.Nekem is van egy UNIVEKA kombinált műszerem,tükrös skálával,féltve őrzöm,bár már sajnos újra kellene kalibrálni,mérete mint egy kisebb aktatáska,bakelitra emlékeztető dobozban.Amikor a DVM sz....t se ér,még erre alapozhatok.
A demo szoftver azt jelenti: egy bizonyos mérés után újra kell indítani a készüléket. Kikapcsolod majd vissza, és mérsz tovább. Természetesen akinek ez kínos vagy kellemetlen az a teljes értékű verzióval próbálkozhat.
Mire gondolsz István konkrétan?
Azóta beszereztem némi szerkesztő programot és a fiam segítségét kérve történt meg az alkotás.
Konkrétan az ESR táblára (valahonnét ismerős), de legalább egy kis szint visz bele!
Nem, ha nincs a Skori féle autókikapcsoláshoz áramköröd!
A v1.30-at már többször és egyértelműen írtam, hogy a fazékvasmaghoz való! Majd az 1.23-at lesz érdemes betölteni.
Tisztelt Fórum és p_istvan!
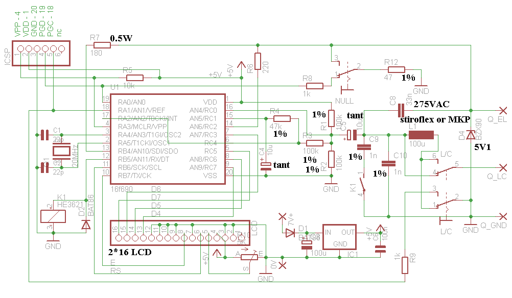
A (#708554) számú hozzászólásomban,ahol Hutale fórumtárs által tervezett és általam után épített műszert bemutattam és közzé tettem, nagy hibát követtem el! Mindenféle előzetes engedély nélkül használtam fel az LCM3 diagramját.A nevezett LCFesR műszerről a diagramot levettem,a továbbiakban sem kerül rá semmilyen másik diagram,hiszen a szerző sem tett közzé ilyet! Tisztelettel kérem a szerző páros,Pudics István és Piri Dániel bocsánatát és megértését a tévedésem miatt! Köszönöm a meghallgatást!
Először is gratulálok mindkét műszer megalkotóinak.
Nem kritika, csak a meglepetések elkerülése végett: az LCFesR demó programját (bár a v3.-t még nem próbáltam) egy idő után újra kell irni, csak egy ideig müködik a kikapcsolom-bekapcsolom, utánna bekapcsolás után nagyon hamar kiirja a "demo"-t. Én mind a kettőt megépitettem (LCFesR és LCM3), jelenleg az LCM3-t használom, bár még kellene neki egy rendes doboz...
Én annak idején kit-ben vettem meg az LCM3-at, tehát fizettem érte. Az LCFesR-nél fizettem a programért. Nem gondoltam egyik esetben sem, hogy sokat kérnek érte, mert mindkét esetben sokkal jobban jöttem ki ( sőt a kettővel együtt is ), mintha egy gyári mérőt vettem volna. Ha el leszek engedve anyagilag, veszek majd egy gyári mérőt is, mert három az igazság.
Ezzel a kis mondandómmal csak arra akarok utalni, hogy a fejlesztésre szánt időt és próbadarabokat valahogy csak illik megtéríteni a fejlesztőknek, ha már közkézre adják a terméküket. Mind az LCM3 mind az LCFesR esetén a programmódosításokat korrekten megkaptam. Szerintem ha már foglalkoztál ennyit a készülékkel, hogy megépítetted, az a kis ráfordítás a teljes értékű programra már nem lehet problémás. Attól meg nem kell félni, hogy azért mert néhányan anyagilag is támogatjuk a fejlesztőket, majd jó zsírosra keresik velük magukat.
Én sem tartom elitélendő dolognak ha pénzt kérnek azért a sok munkáért amit a készülékek kifejlesztésére forditottak. Nekem csak ritkán volt szükségem L-C mérőre, inkább kivácsiságból kezdtem neki és a fiókba az alkatrészek nagy része amúgy is ott porosodott. Először az LCFesR-t raktam össze mert szinte minden kéznél volt hozzá, majd később megjött a megrendelt PIC is az LCM3-hoz.
Szerintem vannak olyanok akiknek szükségük van ilyen müszerre és nincs kedvük/idejük nulláról megépiteni, azok megveszik a kittet és pár óra mulva dobozolva használják. Vannak olyanok is akik "hobbi"-ból épitik mert szeretnek "kinlódni" vele mig elkészül... Mégegyszer leirom: Köszönet mindkét müszer kifejlsztőjének amiért nekünk is elérhetővé teszik a megépitést. Az ATmega időnkénti újraégetését csak azért irtam le, hogy akik hobbiból épitenek és a demót próbálják tudjanak róla.
Sziasztok!
Megmutatom én is az "új" szerzeményem. Ez sem mai darab, de ez semmit nem von le az értékéből. A legkisebb kapacitás méréshatárba kapcsolva 1fF a felbontása!
Újra ittvagyok. Most már kondit, elkót, induktivitást mér rendesen, viszont az ellenállást nem. Nagyon sok 33n, 100uH, 1n-s kondi és induktivitást váltogattam, tuti nem az a baja. 1.1-es szoft is beégetve, azzal sem jó. Még kb 5ohmig mér, azután már csak pF-okat számol.
Először is ez nem ellenállás mérő!
- A maximálisan megmérhető veszteségi ellenállás megfelelő induktivitással és 33 nF-dal (Uesr0 > 100mV) kb. 30 ohm. Ha kicsi az Uesr0 akkor ez az érték csökken, ami azért még nem vészes mert az elfogadható ESR értékek inkább 1 ohm alatt vannak az elkó kapacitásától és típusától függően. - Ellenállás mérésre azzal a korlátozással lehet használni, hogy a mérő jel 90 kHz körüli ezért induktív jellegű ellenállásnál nem lesz pontos. És inkább a mohm tartományban van értelme erre a célra használni, fölötte elő kell venni a multimétert. Továbbá (ez nem csak Neked szól): - Sokkal hasznosabb a hibajelenség és körülmények pontos leírása esetleg fotókkal való illusztrálása, mint a néhány szavas "nem mér valamit" típusú visszajelzések. - A szoftver egy csomó diagnosztikai értéket kiír a bekapcsolásnál és a kalibráció során, ami arra lenne hivatott, hogy segítsen a hibakeresésben, de legtöbbször külön kell ezekről az értékekről faggatózni: Fesr, Uesr0, Re, F0, Fcal ! Szóval több információt...
Az Uesr, ahányszor bekapcsolom, mindíg más. Átlagban 90mV, de volt 60-160 is. Fesr 85kHz, Re 0.245kohm, Fcal 356.4, F0 497.2. A linken, meg a használatiban is láttam, hogy mérnek vele ellenállást is, ezért furcsállom, hogy az enyém nem mér már egy 10 ohmost sem. 50-60pF között mutat egy 10 ohmos ellenállást. http://www.hobbielektronika.hu/kapcsolasok/lcm3_alkatresz_mero_musz...2.html
Nekem még mindig homályosnak tűnik amit írsz, biztos bennem van a hiba:
- Nem bekapcsoláskor, hanem az elkó bemenet rövidre-zárása utáni kalibráció végén történik az Uesr0 kiírása, ha egyre gondolunk. Amennyiben változó értéketeket ír ki (60-160 mV) az azt jelenti hogy közel 1 ohmot változik a kontaktusok átmeneti ellenállása: azok a kis nyomógombok nem tűnnek valami bizalomgerjesztőnek, vagy valahol máshol van kontakthiba. - Azt a "10 ohmos" ellenállást más módon megmérted, nem nézhetted el a színkódot? - A képnél arra céloztam, hogy a te általad készített kép jelentett volna némi segítséget, pl amint azt a 10 ohmot akarod megmérni... Ha a prototípusról készült képsorozatot linkelsz be amit én készítettem az nekem nem túl sokat segít!
Teljes mértékben egyetértek veled. Itt a fórumban és magánban is kértek már tőlem úgy segítséget, hogy a műszerrel kapcsolatos cikket még csak el sem olvasták. A kérdéseimre nem kaptam korrekt választ, anélkül nehéz segíteni. Mikor felhívtam a figyelmét arra, hogy legalább az alapvető tudnivalóknak nézzen utána a fórumban, ismerje meg a műszer kezelését akkor megsértődött, azóta nem jelentkezik.
Természetesen bekapcsolás után, EL és GND-t rövidre zárva mérem az Uesr-t. Mást már nem tudok kitalálni, átalakítom a próbapanelt, erős kapcsolókat panelbe ültetve, ahogy az tervezve is volt. Hátha akkor már nem fog ugrálni az Uesr értéke. A linket csak azért tettem be, hogy azon láttam 1ohm-tól 10M-ig akár ellenállást is mérhetnék vele. Amíg ez a része nem működik, nem tudom a dobozt megtervezni rá, mivel lehet a próbapanelt rosszul terveztem, pont a pici nyomógombok miatt.
Más: Googlen keresgélve találtam szintén egy LCM3 kapcsolási rajzot, ahol a GND és az EL bemenetek között egy 5.1V-os zener is volt még. Ez mit befolyásol? |
Bejelentkezés
Hirdetés |













hanem használod is ezt a masinát.Nekem is van egy UNIVEKA kombinált műszerem,tükrös skálával,féltve őrzöm,bár már sajnos újra kellene kalibrálni,mérete mint egy kisebb aktatáska,bakelitra emlékeztető dobozban.Amikor a DVM sz....t se ér,még erre alapozhatok. 



