Fórum témák
» Több friss téma |
Fórum » Indukciós hevítő készítése
Azt hittem elég címszavakban leírni a dolgokat, mert a többi egyértelmű. A félhíd kivételével minden stimmel.
Az inverternél használtam PLL-t is, de itt nem volt rá szükség. A munkatekercs átmérője 50 mm a munkadarabok 8, 10 és 12 mm-esek, nem hangolják el nagyon a tankot. Tehát itt fix frekisek az inverterek oszcillátorai. Hevítgetni egy nagyobb labortáppal is lehet az asztalon. Ilyen teljesítménynél nagyon kell vigyázni az ilyen elhangolós dolgokkal, mert a freewheel diódákon keresztül brutálisan visszatölthetnenek a híd tápjára.
Szerinted van?
Láttad a fotókat? Minden áramkör 3 raszteres nyák mögött van összedrótozva. El kell olvasni az adatlapokat, pár alkatrész elég az a vezérlőkhöz, itt nem ez a nagy feladat.
Az értékek nem számítanak.
A teljesség igénye nélkül... Itt egy szimuláció az illesztő funkciójára..
Szinesben
.Középen szépen látszik a szinuszos áramfelvétel. Elhangolódáskor, pedig az a problémák...
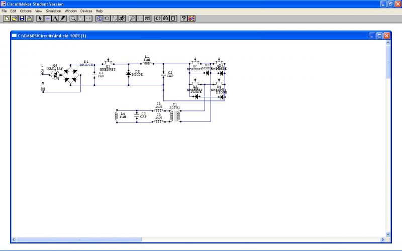
Lehet, hogy neked nyilvánvaló, hogy mi van az ábrán, de azért ez nem mindenkinek az. Megtennéd, hogy megírod, hogy mi-micsoda?
Ha jól gondolom, akkor a zöld a híd ( félhíd ) kimeneti feszültsége, a kék a kimeneti kondi feszültsége, a sárga meg egy soros fojtó feszültsége. Ez lenne az "illesztő"? Jó lenne látni hozzá az ramot is. A vmf fájlokkal nem tudok mit csinálni, Multisimet használok. Ha lehet, akkor pdf-et, vagy mint az előző, jpg-t tegyél fel.
Igen, most már látom. A D6-os dióda egyik lába rossz helyen van.
Az R1 ellenállás a szimulációban az árammérés miatt került bele.
Az illesztő a 'matching inductor'. Van erre vmi szabatos magyar kifejezés?(Nincs elektronikai végzettségem...)
Igen, csak amikor először próbáltam a vmf fájlokat megnyitni, akkor az XP felkíálta a szokásos táblázatot, hogy melyik programmal akarom ezeket a fájlokat megnyitni. Ezért írtam, hogy csinálj pdf-et. Aztán lehet, hogy a gépem nem ismeri fel, hogy ezt mégis a Reader nyitja meg. Vagy az is lehet, hogy átkonvertáltad közben pdf-re.
Az R1 ellenállást ezért tetted be? Nincs a programodban olyan, hogy áramvezérelt feszültséggenerátor? Vagy nincs olyan, hogy a megjelenítendő sugaraknál beírod, hogy te a fojtótekercsen átfolyó áramot akarod látni?
Valószínű az az ellenállás miatt nem leng el az egész . Ez a rezonáns kör csillapítása. ( terhelése ) Csak ha te egy ellenállást teszel be árammérésre, akkor az egész szimuláció már máshogy fog működni. ( magyarázathoz így is jó.) Lehet, hogy "matching induktornak" hívják az indukciós "nyelven", de ez nem mond semmit annak, aki még nem foglalkozott hevítővel. Aki csak az alapjait tudja, ezt nem érti. Az általános neve az, hogy "soros fojtótekercs". Azért soros, mert átmegy rajta a terhelőáram. Akkor lenne párhuzamos, ha a híd által generált négyszögfeszültségre, vagy mint jelen esetben is van, a kondival van párhuzamosan kötve. Mint ahogy az is fura volt nekem, hogy "munkatekercs". Bár ezt egy pillanat alatt ki lehet találni, mire való... Na ezért jó a kapcsolási rajz...
örültem, h egyáltalán működik.
Ez volt az első szimulációm.
Minden kezdet nehéz! Hát még a folytatás...
Letöltöttem a Circuitmaker student változatát. Nagyon emlékeztet a Multisimre, vagy mint egyik szimulátor program a másikra... de jópofa. Ha meg tudom szerezni a teljes változatot, akkor meg is tanulom. Bizonyos dolgokat gyorsabban csinál, mint a Multisim. Van benne a "sources" között áramvezérelt áramgenerátor. Ezt bekötöd sorba a mérni kivánt árammal, és a másik oldalán megjelenik az árammal arányos feszültség. Lehet paraméterezni is, hogy pl 1 A feleljen meg 10 V-nak, vagy akármennyinek.
Ezt a német hevítős topicot tegnap véletlenül találtam.
Induktionsheizen /induction Heater 5 év alatt 34705 betöltés volt a topicból, míg a többi messze utána kullog az olvasásokat tekintve, ez magasan vezet (ekkora az érdeklődés a témában). Nagyon meglepett. Még nem volt időm átnézni. Lehet hogy mást is érdekel, esetleg lehetnek benne kapcsolások, linkek.
Van mit olvasni:
http://diymania.hv4all.com/diy%20crucible/Melted%20aluminum/ http://www.fairchildsemi.com/an/AN/AN-9012.pdf http://dcis2009.unizar.es/FILES/CR2/p20.pdf http://4hv.org/e107_files/public/1250792596_1614_FT74664_design_igbt_lcl.pdf http://www.mindchallenger.com/inductionheater/inductionschematic.gif http://webpages.charter.net/dawill/tmoranwms/ http://www.richieburnett.co.uk/temp/IndH_01262742.pdf http://books.google.hu/books?id=FRmqNkwTvGAC&pg=PA696&lpg=PA696&dq=...=false http://www.jpe.or.kr/On_line/admin/paper/files/JPE%205-4-4.pdf http://www.dip.ee.uct.ac.za/eee4022/upload/2005/MTYNOL001-Report.pdf http://www.itee.uq.edu.au/~aupec/aupec04/papers/PaperID204.pdf
vki kért egy videót...
Azért van két hevítő, mert még így sem elég gyors. A neten látni olyan brutál videókat, ahol kb 0.5 mp alatt vörös a munkadarab. Fogalmam sincs hogy csinálják, pedig már három éve tuningolom a ketyerét.
A teljesítmény szabályozására a matching inductor telítése egész jó ötletnek tűnik. Kipróbáltam kicsiben és egész jó!
Igen, a telítődő vasas trafóval, fojtótekerccsel nagyon sok mindent meg lehet csinálni. Régen ez egy bevett "kapcsoló" eszköz volt, még a tirisztorok előtt. Úgy hívták, hogy mágneses erősítő, amiknek ez volt az alapjuk. Most is vannak ilyenek, táp kimenetére teszik, pl. a Vacuumschmelze honlapján vannak ilyen tápok.
A baj csak az, hogy ezek a vasak telítéstől telítésig vannak mágnesezve, ennek megfelelően jó nagy veszteség keletkezik bennük. Tehát melegszenek, ennek megfelelően a telítési indukció is kisebb lesz, tehát, nem annyira egyszerű az alkalmazásuk. Ami ebből igazán jó minőség, az méregdrága, az iron powder vasaknak kb. a 15-szerese.
Állandómágnessel egyébként meg lehet ugyanezt a szabályzást valósítani vasmagos tekercsnél?
Hát ennél biztosan nem, mert a telítődő vas induktivitása van vele szabályozva és az alkalmazás váltakozóáramú. Tehát, vagy a pozitív, vagy a negatív irányba van mágnesezve a vas és mindez nagyfrekvencián.
Talán egy együtemű kapcsolásnál ( pl: buck konverter ) ki lehetne próbálni.
a doksiban a váltóáramú vezető elágazik és a két szélső lábon ellentétes irányban van szimmetrikusan tekerve.
A telítő tekercs pedig a középső lábon van. A neon fojtónál is a szekunder rövidrezárt.
nem elágazik, hanem sorba van kötve a két szélső láb, de ellentétesen. A shunt wound dc motoroknál is az elv hasonló.
Sziasztok!
Régóta olvasom a fórumot, ez az első hozzászólásom. A hobbim a hobbycnc, a Hobby CNC Fórumon van egy topicom "Épül a gépem VBody Campany" címmel. Megépítettem pimi9 ZVS kapcsolását deszkán, tökéletesen működik. Köszönet a kapcsolás közzétételéért! A fetek: IRF610 és IRFP4668 (200v;130A;0.08mOhm. Alig melegszenek. A munkatekercs belső átmérője:35mm, 2x3 menet 6-os rézcsőből. A kondibank kapacitása:7.7uF, a fojtó induktivitása:20uH. Az üresjárati freki:55kHz. A 6-os köracélt másodpercek alatt felizzítja. A vízhűtésre egy Lada ablakmosó szivattyú szolgál.Bővebben: LinkBővebben: LinkBővebben: Link
Nekem Operával semmi gondom nincs vele.
Szia !
Gratulálok az építéshez. Ha két oldalról forrasztod a rézcsőre a kondikat, akkor fele olyan hosszan is elférne. Ez csak javaslat, mert sokféleképpen elhelyezhető, de ha ilyen elrendezés marad, akkor kisebb helyen elfér.
Üdvözöllek Bódi Mester!
Megtisztelsz minket, hogy közzéteszed itt is eredményeidet, elért sikereidet. Ez úton is gratulálok hozzá, remélem sikerül még optimalizálni az áramkört. Ha már felvetették a kondenzátorok elhelyezését, én azt tudnám javasolni, hogy az egyenlő árameloszlás végett, vagy egy ponton szabadna csatlakoztatni az összes kondenzátort a munkatekercshez, vagy pedig egy kanyart kell tenni a tekercs egyik kivezetésébe, hogy minden kondenzátor azonos távolságra legyen a tekercstől. Ha nem érthető, rajzolok, illetve fényképezek. Végül is beváltak az MKP kondenzátorok? u.i. Hamarosan én is belekezdek a kísérletezésbe.
Szia Dani!
Jól bírják az MKP kondik, majd megnézem, hogy van-e különbség melegedésben a tekercshez közelebbi és távolabbi kötött. A pimi9 kapcsolása sokkal jobb, mint amit elősször próbáltam. Kíváncsian várom az eredményeidet. Milyen elgondolásod van?
Szabályozási hibából már többször túlhajtottam az MKP10 kondikat, de nem a munkatekercshez közelebbi szállt el, hanem véletlenszerűen.
|
Bejelentkezés
Hirdetés |




Láttad a fotókat? 








