Fórum témák
» Több friss téma |
Hali az a problémám, hogy megépítettem az alábbi kapcsolást az egyiket a job a másikat a bal csatornára kötöttem a jobb oldalon lévő eszköz jól is műxik de ha lehalkítom a jobb oldalon a zenét és elkezdem hangosítani a bal oldalt akkor a jobb és a bal oldali eszköz is egyformán mutat. Lehet hogy ez a probléma a közös táp miatt van? Ha igen akkor hogyan tudom ezt kiküszöbölni?
A Vu metert szimpla V-vel szokták írni. melyik az az alábbi rajz? Üdv.: Hurka
Téma címét javítottam!
Ezt nem hiszem el. lay fájlt megint php kiterjesztéssel töltöttél fel. Ráadásul ugyan azt a fájlt több topicba is feltöltötted. Meg lett tegnap világosan mondva hogy először is helyes kiterjesztéssel (php helyett lay-el) töltsd fel. Másodszor meg ha ugyan arra a fájlra akarsz hivatkozni akkor ne töltsd fel mégegyszer hanem csak linkeld be! Ha rossz kiterjesztéssel töltöd fel, akkor más sem fogja tudni megynitni a fájlt. Ergo senki nem fog segteni... Ha egy kérdésed van hogy jó-e a rajz, azt nem kell feltenni 300 topicban. Elég egy helyen is. Válaszolni fognak rá. Nem kell aggódni, eddig még mindenki kapott választ a kérdéseire. Nem kell senkit sürgetni. Végeredményül.: Máskor ne tölts fel ugyanolyan / ugyan azt a fájt több topicba is, mert még a hsz-t is törölni fogjuk. Helyes kiterjesztéssel tedd fel. Ha bmp fájlt akarsz feltenni, nem átnevezni kell jpg-re hanem átkonvertálni. Üdv. Topi.
http://www.hobbielektronika.hu/forum/topic_955_0_ASC.html
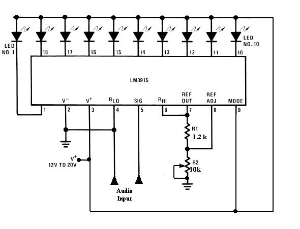
Nem hiszem el, hogy ezt nem találtad meg! Ez már a második topic amiben ugyanazt a nyomorult kivezérlésmérő panelodat készíted... Itt 1 meghatározás (immáron másodszorra írtad helytelenül): http://en.wikipedia.org/wiki/VU_Meter Ja és kiegészítésképpen: a vumeter elé kell egy egyenirányító rész is, hogy korrekt módon működjön. az ic adatlapja: http://cache.national.com/ds/LM/LM3915.pdf Irgumburgum! (és a php kiterjesztés nem a sprint layout formátuma.-tessék .lay-t használni!)
Ezer bocsi nem akartam roszat de majd ezután ugy csinálom ahogyan irtad de még tudnál felteni egy egyenirányító rajzot ehhez akapcsihoz (kezdő vok ez az első kapcsolásom azért kérdezek enyit bocs)
A híd nem biztos hogy jó ötlet, mert ha közös a táp GND, akkor nem működik. Egyutas egyenirányítás tökéletesen megfelel a célnak, de ha kettőstápról (+,-) jár az erősítő, akkor még egy soros kondenzátoros csatolást is betennék.
Hy nagyon jó a link de sajna angol. v.ki nem tudná magyarul elmondani a lényeget hogy ez hogy van akkor? (van az erősítőmön egy ilyen de nem tom hogy kell leolvasni róla a cuccot)
Hello a választ kösz de nekem már a táopom egyenáram de az a bajom hogy a bal csatornán lévő vumeter bezavar a jobb oldalon lévő vumeternek Vagy ugy kellene megoldani,hogy mindkettő vumeterhez külön egyenirányítót használjak???
Na ez azért így nem teljesen igaz itt...
Itt van 1-2 link: (a cél az hogy lehetőleg ne essen fesz az egyenirányításkor és persze megfelelően ki lehessen vezérelni...) http://wiredworld.tripod.com/tronics/audio_level.html http://www.forumpcs.com.br/viewtopic.php?t=126825 http://www.electronics-project-design.com/LED-VU-Meter.html http://www.4qdtec.com/avu.html http://members.chello.se/illuwatar//VUMeter/Images/meter_schema.png http://pitts-electronics-home.de/electron/schaltpl/audiovideo/vumet...15.gif
Szerintem nem azért van mert közös tápról megy a két IC.Nézd meg nem kötöttél-e el valamit a jelbemeneteknél.
a VU.jpg-et töröltem, mert megint feltöltöttél egy olyan fájlt ami egy másik topicban ismételten már megjelent!
Üdv. Kb mibe fáj egy ilyen IC? És ha össze dobom akkor 12 voltro elmegy az alap kapcsolás mert nem értem hol a ledek ellenállása vagy azt csak betolom oda az ic és a led közé. Tehát amekora beneti feszt kap anyit ad ki is az IC? A választ elöre is kösz
Nekem kb.:500hufba "fájt" az IC. Én nem tettem ellenállásokatr a led elé mivel a rajzon sem szerepel és nekem működik
hello. nincs valakinek nyaktarve a kovetkezo vumeterhez?http://www.hobbielektronika.hu/forum/files/510c40da798746335bc8906f...90.jpg
előre is kösz. :worship:
Nekem nincs, de ez annyira 1szerű áramkör, hogy kb 20 perc alatt meg lehet rajzolni akár kézzel is. Ha elektronikával szeretnél foglalkozni, akkor nyák tervezést is + kell tanulnod, és ez egy ideális lehetőség hogy gyakorold. Ha nem megy, akkor szerintem válasz más hobbit..
Itt a rajz én ez alapján csináltam és műxik feltettem gifbe is hátha nincs tervező progid
Többszöri figyelmeztetés után is .php kiterjesztéssel tetted fel a sprint layout-os fájlt. Átneveztem-utoljára.
A következő alkalommal szónélkül törlöm.
Nekem ez a kapcsi valahogy nagyon de nem jött be amit az elején láttam a topicnak. A 10LED egyszerre villog de ha megnézitek az IC-adatlapját vannak hozzá értelmesebb kapcsik...
Én megépítettem a csatolt kivezérlésjelzőt. Ugyanaz az IC, de az én rajzomon az van, hogy ut = +3V a feljebb lévő hozzászólásban csatolt rajzon viszont 12V-ig lehet bekapcsolani neki a tápfeszt. Lehet, hogy az enyémen elfelejtették odaírni, vagy a 12V sok lenne neki? Amúgy jól működik, 2 db ceruzaeemről teszteltem, nem mertem neki bagyobb feszültséget adni.
Valaki aki esetleg már megépítette segíthetne mert csak úgy nem akarom tönkrevágni a 10 db ledet. Üdv. Macload007
• 3 dB/step, 30 dB range
• Drives LEDs, LCDs, or vacuum fluorescents • Bar or dot display mode externally selectable by user • Expandable to displays of 90 dB • Internal voltage reference from 1.2V to 12V • Operates with single supply of 3V to 25V • Inputs operate down to ground • Output current programmable from 1 mA to 30 mA • Input withstands ą35V without damage or false outputs • Outputs are current regulated, open collectors • Directly drives TTL or CMOS • The internal 10-step divider is floating and can be referenced to a wide range of voltages The LM3915 is rated for operation from 0°C to +70°C. The LM3915N-1 is available in an 18-lead molded DIP package.
Köszike. Most már értem, hogy a 3V a minimum azért írták oda. De a doksijában is az van ennél a kapcsolásnál hogy +3V. Csak azt nem írták oda,hogy 3V to 25 V.
Hello!találtam egy érdekes "vu metert", felrakok róla egy képet.a lényege ez ,hogy a 3-30wattos hangszóró helyére,vagy vele párhuzamosan vagy sorosan kell kötni, és így áramforrás nélkül világítanak a ledek a zene ütemére.elég egyszerű lehet a kapcsolás,csak én nem látom át.valaki tudna a képről kapcsolási rajzot felrakni?csak ez az egy kép van.előri is köszi.
hello!megépítettem azt a VU metert,ami az előző oldalon található(lm3915-tel).A problémám:tökéletesen működik, csak mikor rákötöm a szg.egyik kimenetére,és beállítom a potival a min. hangerőt(winampot lehalkítom(kb.5%-ra),és ehhez forgatom a potit,hogy éppenhogy világítson az 1. led.)utána,ha ígyhagyom az áramkört, akkor szépen lassan az 1. led villogásából világítás lesz,majd a következő ledek is elkezdenek felgyulladni...pedig a hangerő nem változott,és a vu meter pedig úgy viselkedik,mintha folyamatosan növelném a hangerőt.Ha tudna erre valaki választ mondani, hogy ez miért van, nagyon megköszönném!
kb.15perce megy az áramkör, és már csak 1led nem világít(10 világít
)tehát érdekes.ha vki tud vmit.szóljon.köszi.egyébként úgy lehet "nullázni" az áramkört, hogy kihúzom a jacket a szg-ből,várok egy picit, és mintha elhaználná azt a felesleges áramot az ic, és visszaáll alapállapotba.a kondival lehet baj?
bocs az ilyen sűrű írogatásért,csak: melegszik az ic eléggé, és a kondi nem lehet baj,mert levágtam egyszerűen és akkor is ezt csinálja...
a melegedés normális???köszi.
Nekem 2 példányban meg van építve az áramkör tökéletesen működik Menyire melegszik az IC nekem éppen csak langyos lesz
kb.50-60fokos,de ez szépen lassan melegszik,nem hirtelen.lehet,hogyha egész estére hagynám bekapcsolva,szétégne reggelre.egy haverom azt mondta kellenek ellenállások a ledek elé?neked vannak?köszi a választ.
|
Bejelentkezés
Hirdetés |














