Fórum témák
» Több friss téma |
Mellékeltem az újabb áramkörömről készült fényképeket.
Egyik kép a 2 lehetséges antennáról készült. Amelyiken piros műanyag van az drót, a toldott mellette az réz.
* Trimmer kondenzátor nem polaritásfüggő. Mindazonáltal nem elkónál is szokás jelölni az alkatrészen ( nem a kapcsolási rajzon ), melyik fegyverzet van fizikailag kívül(ebb). Hogy ne legyen érzékeny a külső hatásokra, ezt célszerű a föld ( hideg, kisimpedanciás ) pontra kötni. Itt az legyen a földre, amelyik felső fegyverzethez ( tekerőhöz ) csatlakozik. Ezen a kapcsolási rajzon csak ott maradt.
* L1: Általában menet menet mellett, azaz teljesen összenyomott ( nem szigetelt vezeték esetén majdnem összenyomott ) tekercs szokás, ha más leírás nincs. És ezt lehet szükség esetén széthúzni. Ilyen, pár menetes tekercsnél az teljesen összenyomotthoz képest két-háromszoros hosszra, de általában alig. * Antenna: gyakorlatban bármi jó. * Az ellenőrzés. ** Összehasonlítás egy működővel. ** Műszerrel. GDO.
Nem tudom a mostani konstrukciódnál hogyan kötötted be a trimmer-kondit, de az első képeken ott egyértelműen rosszul volt bekötve, ugyanis a 3 lábából kettő fizikailag össze van kötve. És a fénykép alapján te pont ezt a két lábat használtad fel. Tehát ott az egyiket majd cseréld ki a másik lábra
![]() Pár éve én is megépítettem a kapcsolást, és nem egyszerű beállítani. Az 1 kohmos trimmert mindenképpen megpróbálnám beszerezni, mert kulcseleme a kapcsolásnak. A 4,7k-val csak a saját dolgodat nehezíted meg, nem is kicsit. A másik kritikus elem a fojtótekercs. Én azzal elég sokat kísérletezgettem, mire megtaláltam a megfelelő menetszámút (a végén ferritmag nélkül lett jó!). Valamint ha túl hosszú antennát kötsz rá, az is "árt" neki. Ennek alapesetben nagyon érzékenynek kell lennie, 30-35 cm-nél hosszabb vezetéket ne akassz rá antennaként, az is bőven elég kell, hogy legyen.
Köszönöm a segítséget. Ma meg is próbálom beszerezni a nélkülözhetetlen alkatrészeket.
![]() Engedd meg, hogy feltegyek még néhány kérdést: -Fojtótekercs (ami gondolom értelem szerűen a ferritgyűrűre tekert tekercset jelenti) nem helyettesíthető gyári fojtótekerccsel? (Ehhez kellene tudnom, hogy kb. hány Henry-s a nálad bevált tekercs.) -Ezen kívül én úgy tekercseltem a ferritgyűrűre, hogy nem a palástjára, hanem körbe, toroid szerűen. Remélem az úgy jó? A másik pedig, hogy írja a BSS elektronikán, hogy a 2 tekercs hány menetszámú. Akörül kell próbálkozni vagy teljesen rossz? Illetve mitől függ, hogy több vagy kevesebb menetszám kell? -Továbbá fogom-e tudni, hogy jó-e a kapcsolás valami sistergésből, még azelőtt, hogy fognék valami adást? (Például ha "árnyékolt" helyen van az egység.) Az antennám pedig réz huzal, de mivel nem volt egyben 30cm körüli, így össze van toldva egy másikkal, forrasztás nélkül, csak drót szerűen összetekerve. Köszönöm előre is segítségeteket!
Sziasztok!
Sajnos a problémám továbbra sem oldódott meg. Eléggé elakadtam a vevőmben és már azon gondolkozom, hogy ehelyett egy új áramkört építek fm vételhez, mert nem haladok 1-ről 2-re. Továbbra is csak a rendszertelen sistergések vannak, amit hallok a fejhallgatómmal. Kicseréltem az L2-es tekercsemet ( ami először toroid tekercs volt ferritgyűrűn, mert gondoltam, hogy nem a gyűrű felületére kell tekerni, hanem, hogy átfogja a gyűrűt) szolenoidra, ami látszik a képen ( fekete, műanyag cérnaspulnira van rátekerve. Az én észrevételem az, hogy a trimmerkondival valami nincs rendben, mert a csavargatásra egyáltalán nem reagál az áramkör, s a tekercsekkel meg nem tudom mit csináljak ezután? ( Vegyek az L2-be ferritrudat?) Egyáltalán ajánljátok ezt a kapcsolást, vagy van ennél jobb is netán? Néztem TDA7000-el működőket is, de nem találtam olyan kapcsolást, amiben minden meglett volna és nem kellene hozzáépíteni valamit. És így működne jól. Itt van mégegyszer a kapcsolásom
Lehagytam 2 rajzot.
Tiszteletem,én is építettem egy Fm vevőt. A gond vele az, hogy rettenetesen instabil, alig közelítem a kezem hozzá máris elhangolódik, vagy sokszor begerjed. Hogyan lehet ezen segíteni? Itt a rajza, ha ez valamit segít. Előre is köszönöm!
1. Keresel egy nem szupreg kapcsolást.
2. Masszív fém doboz; bombabiztosan stabil alkatrészek; műanyag csavarhúzó, ha trimmer.
Tiszteletem, tehát ez egy szuperregeneratív kapcsolás? Az egészet fémdobozba kell tenni? Konzervdoboz megteszi? Köszönöm a felvilágosítást...
Sziasztok
Sikerült felélesztenem egy "KITJ065" KIT-et, így a kapcsolási rajzot nem tudom publikálni. TDA7021T és A290D/MC1310 IC-vel működik. Szeretném valahogy "észlelni" ha rádiót találok rajta. A vevőn van egy LED, ami nem villan fel egyáltalán... Ennek ez lenne a feladata? Jelezni ha pl. FM Sztereó jelet fog vagy csak azt jelezné ha rádiót talált? Ha nem arra szolgálna, valaki tudna-e valamit mondani erre, hogy milyen módszerrel lehetne észlelni ha rádiót találtam? Köszi szépen (Ha egy picit zavaros, bocsi )
Szia!
A vevőn lévő LEDről a kapcsolás ismeretének hiányában nem tudok nyilatkozni. De a TDA7021-nek a 9. lába jelzi ha adót talál. Az adatlapja 9. oldalán található rajzon meg tudod nézni a működését. Illetve ha a te kapcsolásodon nem lenne, akkor ezzel a pár alkatrésszel kiegészítve pótolhatod.
Sziasztok!
Nem tudja véletlenül valaki,hogy hol lehet beszerezni valamilyen fm tuner modult?Akár digitális i2c,spi-s,mindegy,csak müködö tuner legyen!
Hát, nem olcsón és a fene tudja milyen minőségűek, de egy helyen láttam. Itt kiküldik postán is.
(csak a zöld színnel jelzettek vannak)Rádió tunerek
Sziasztok!
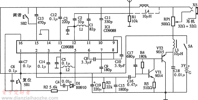
Van egy CD9088 IC-vel felépített rádióm. Egy régi tekergetős autórádióba szeretném berakni. Egy kicsit átalakítottam, hogy nem gombnyomásra váltson állomást, hanem egy trimmerrel lehet az állomásokat változtatni. Eddig nincs is gond, ez így működik. A probléma ott van, hogy stereora szeretném megcsinálni. Egy A290D (=MC1310P) IC-vel építettem egy stereo dekódert. Valami miatt nem működik. 2 IC-m van, az egyiknél folyamatosan világít a led, a másiknál viszont soha, és én nem hallok különbséget a mono és az állítólagos stereo között. Szkópon mértem a 10-es lábon a frekvenciát, és akkor lett 19kHz, ha 33kΩ-os ellenállást és 10kΩ-os trimmert tettem be a 14-es lábra, ez duplája annak, ami a kapcsoláson szerepel. Annál az IC-nél, amelyiknél folyamatosan világít a led egy halk sípolást is lehet hallani az adás mellett, és változik a frekvenciája, ahogy tekerem a trimmert. Ez a hang csak akkor hallatszik, ha a rádió is be van kapcsolva. Tudna nekem valaki segíteni abban, hogy vajon miért nem működik? Gond lehet az, hogy az IC kivételével bontott alkatrészekből építettem meg? Vagy a rádió eleve kiszűri a 19kHz-es jelet az adásból? Itt az adatlap
Szia!
Minden sávszűkítő (deemphase) kondenzátort vegyél ki a hangfrekvenciás kimenet után. Gondolok itt a C15-re, C18-ra. Ha nem elég nagy a pilotjel szintje, akkor nem működik rendesen a dekóder.
A pilotjelre rá tudok mérni szkóppal valahogy a rádió kimenetén?
Ott nem, de a sztereodekóder IC-knél szoktak mutatni mérőpontokat az adatlapok. A bontott alkatrészek alapvetően nem problémásak, de a VCO frekijét meghatározó (470pF, vele párhuzamosan trimmer+ellenállás) körben az értékeket illik az adatlap szerint betartani. Szintén érdemes betartani az értékeket a loop filter-ben, a 12-es és 13-as lábak között.
Az, hogy az A290D mennyire ugyanaz, mint az MC1310 (egyébként szerintem az LM1310 és az NTE801 is ugyanez), azt szerintem nem lehet biztosra venni, még ha funkcióban, lábkiosztásban azonosak is. Pont a külső alkatrészértékekben lehet eltérés, én ilyen esetekben meg szoktam nézni valamelyik gyári készülék rajzát, amiben ilyen IC van. Szerintem Orion cuccokban lehetett vele találkozni annak idején.
Akkor ez az oka annak, hogy a rajzon látható értékekkel kb. kétszer akkora frekvenciát kaptam, mint amekkorát mérni kellett volna. 19kHz helyett kb. 35kHz-et mértem.
Nem kb, pontosan, és fázishelyesen kétszeres frekvenciát kell kapnod, 38 kHz -et.
Ha a gyári ajánlás szerint építed meg a sztereodekódert, és a bemeneti hangfrekvenciás jelszint is elég magas a 19 kHz-es jellel együt, akkor atombiztosan működnie kell a dolognak.
Az nem biztos, hogy rossz. A VCO nem 19kHz-en szokott menni, hanem annak a többszörösén, pl. 76kHz-en. Egyébként én korábban kerestem az MC1310-hez adatlapot, de nem találtam, viszont találtam a CA1310-hez, ami valószínűleg ugyanaz, sőt, az SN76115 is valószínűleg egyezik ezekkel. Előkerestem közben az Orion ST1025 kapcsolási rajzát, ebben A290D van, nézd meg a mellette szereplő alkatrészértékeket.
Egyébként ha helyesen működik a cucc, akkor úgy kellene dolgoznia, hogy egy sztereo adó vételekor a trimmert tekerve valahol be kellene fognia a pilotot. A trimmer mindkét végéről indulva meg kell keresni azt, ahol ez a befogás megtörténik, és a két pont között középre tekerni a trimmert.
Ez tény, mert a mátrix kapcsolókat amiknek 38 kHz -en kell kapcsolgatniuk, bistabilok végzik, az 50 % -os kitöltésiténező miatt, ezért ezek órajele a 76 kHz.
Egyes dekóderekben a 76kHz többszörösét is használják az alaposzcillátorban, amit aztán úgy osztanak le. Valamelyik IC-ben mintha pont a 76kHz 3x-osát állítaná elő a VCO, amin csodálkoztam is, hogy miért pont a 3-as szorzó tetszett nekik.
Lehet, hogy a jelszinttel lesz a probléma. A kapcsolást úgy építettem meg, ahogy az adatlapja ajánlja. A jelet pedig erősítés nélkül kapcsoltam a dekóderre. Megpróbálom majd erősítéssel is, és hátha összejön.
Ja... most látom, hogy a CD9088-nak a max. kimeneti jelszintje 120mV, a dekóder meg minimum 560mV-ot kér. Szóval egy picit erősíteni kell.
Szia!
Nos a helyzet az, hogy a megnövelt jelszinttel sikerült valami eredményt elérni, a led a poti bizonyos helyzetében villog, de csak akkor amikor valamilyen hang átjön a rádión, emellett nagyon torz a hang. És az ellenállást lecsökkentettem 4.7k-ra, és mindíg a 10k-os poti végállásában jelez a led, de csak villogással, szóval bármeddig csökkentem az ellenállást mindig a poti végállásában jelez a led, ahol a poti ellenállása 0.
A kondenzátorokat kiszedted a hangfrekis jel útjából?
Igen kiszedtem. Legalábbis az erősítő elől kiszedtem, az erősítő után meg nem tudom, hogy melyik kondenzátorokat szedjem ki. Lehet építeni kellene egy kis erősítőt, amiben nincsenek sávszűkítő kondik. Amúgy rájöttem, hogy 4.7k-nál már nincsen oszcilláció. Oszcilloszkóppal nagyjából beállítottam 19kHz-re (a kapcsolás szerint, 15k ellenállás és 4.7k poti), és a led néha fel-fel villant. Lehet, hogy még mindig valami kondi zavar be? Vagy lehet kicsi a jelszint, oszcilloszkópon mérve a jel +-1V körül van. vagy az gond lehet, hogy 8-9V-ról üzemel a dekóder?
Szia!
Bevetettem több dolgot is a siker érdekében, nagyjából eredménytelenül. Az IC elé megépítettem az orion rádió kapcsolásán látható egy tranzisztorból álló erősítő fokozatot. úgy a led fel-fel villant, de általában csak akkor, ha nem volt hang, arra gondoltam, hogy még mindig kicsi a jel szintje. Így megépítettem egy TL072-es IC-vel egy 10-szeres erősítő fokozatot a tranzisztoros helyére, és az még csak csillapított, nem hogy erősített volna. A tranzisztorosban mely alkatrészeket kell változtatni, hogy kb. kétszer akkora legyen az erősítése mint a kapcsoláson látható állapotában?
Ha jól gondolom, a CD9088 a TDA7088 megfelelője. Nézted az eredeti, TDA7088-as adatlapot? Mert az azt írja, hogy ez az IC mono vételre lett kitalálva. A használt kis értékű KF (70kHz körüli) nem teszi lehetővé, hogy elegendően széles spektruma legyen a demodulált jelnek ahhoz, hogy sztereo dekódert működtess róla.
Egyébként én úgy próbálnám, hogy at IC 2-es lábáról mindent levennék, csak a 2.2k-s ellenállást hagynám meg, majd erre a pontra csatlakoztatnám az említett tranzisztoros erősítő bemenetét. A tranzisztoros erősítő erősítését úgy lehetne megnövelni, ha az emitterellenállásra (R572) párhuzamosan tennél egy soros RC tagot, pl. 220ohm sorbakötve 47µF-dal. |
Bejelentkezés
Hirdetés |

















