Fórum témák
» Több friss téma |
Fórum » LED-es kivezérlésjelzők
Témaindító: KeserűCukor, idő: Márc 27, 2006
Témakörök:
Hát igen tényleg úgy működik ahogyan kellene neki, bass-ra szépen felugrik a pirosig..
Megmértem a ledeken 2,15V a feszültség, a 4,7 kohmon 5 V körül..Kb 2perc után 52°C -ot mértem az alsó ellenállásokon, de mostmár 15 perce megy és nem melegszik jobban, csak körülötte a nyák is meg az alkatrészek is felhevülnek. Vagy ez igy normális? Éss köszi a segítséget
Hello!
Minden kapcsolás rajta van az IC adatlapján. Mind össze annyi a feladat, hogy egy feszültségosztó kell a bemenetére, hogy 14V bemeneti feszültségre jelezzen az utolsó Led. (Mert 14 feszültség esetén lesz 4ohm-on meg az 50W. De mivel ez effektív feszültség, a kijelző meg a csúcsértékre kalimpál, az osztó beállítását össze kell hangolni azzal amit szeretnél látni. De ez csak az IC bemenetén egy trimmer potit jelent.) - De az IC alapvetően feszültséget mér, nem teljesítményt, és azt is logaritmikus beosztással dB skálával. Ha tényleg a teljesítményt szeretnéd kijelezni, akkor a feszültséget át kell számolni teljesítményre. Avagy skálázni kell. - Ha az erősítő hidalt, akkor elég az egyik kimenetre kötni, de akkor a feszültség is a fele lesz az eredetinek. üdv! proli007
Szia!
Igen, ezt én is így csináltam, gyári kapcs.,kiszámolva a feszültség. Viszont a kát LM nagyon melegszik.Igaz hogy nem külön LED-et kötöttem rá, hanem egy7zöld és 3 piros LED-et tartalmazó Ledsort.Mitől melegedhet? Üdv :
Valójában hány voltos a tápfeszültség amiről a kijelzőt ( kijelzőket ) üzemelteted?
S használd a "Válasz"-gombot légy szíves. Köszönöm.
12V, 500mA van ráírva a tápra, én 13,4-et mérek.
Mikor az összes led világít, kb. 250mA az áramfelvétele a kivezérlésjelzőnek. Ma csináltam még1-et hogy sztereoban legyen, de ezen is épp úgy melegszenek az ellenállások. :no: Ezekről van szó: Link1 , Link2 Még majd összerakom újra az első részét ami a próbapanelon van, hátha abban van a hiba valahol.
Megcsináltam az első részét is, de ugyan az.. :/ Olvastam másnak is volt már ilyen gondja.
Ha így működtetem, abból lehet valami gond? mert végülis minden alkatrész bírja azt a hőmérsékletet.
Hello!
A gyári adatlapon ott mosolyog az első sorban az IC maximális disszipációja.. Számold ki, hogy ha a Led-ek feszültsége pld. 12V és egy-egy Led árama 10mA, akkor már is túllépted a tok disszipációját. Tehát a Led-eknek célszerű alacsonyabb feszültséget adni. Ha a tápfeszültségből levonod a Led nyitófeszültségét (általában zöld több mint a piros) és még marad 4V, akkor már megfelelő is a táp.. (az IC táp, és a Led táp nem szükségszerű, hogy azonos legyen..) De ha visszaolvasol, akkor látni fogod, többször volt már szó erről a témáról.. üdv! proli007
Ha 250mA az egész kapcsolás áramfelvétele, amiből a 10LED 150mA-t vesz fel kb. akkor szerintem nincs probléma, a többit a tranzisztor és az ellenállások melegítik el, áramkorlátozás miatt.
Hali!
YouTube-on találtam egy nagyon jó kis projectet. Bővebben: Link Hol lehet ilyen plexilapokat beszerezni és mennyiért?
Én Óbudán tudok egy plexis céget, ahol gyakorlatilag "bármit" elkészítenek plexiből, bár nem olcsón, ez igaz. Ha kell, megkeresem a weblapjukat. Vettem már náluk plexi táblát, nagyon rendesek.
A weblapot megköszönném, nekem nagyon tetszik ez nagy VU meter. :yes:
No, meg is van: Íme. A címük: Bp., III. Aranyos u. 16. A világ vége után 3 sarokkal balra van, szóval nem egyszerű megtalálni Őket. Előtte bátran érdeklődj, mi mennyiért!
Köszi szépen, de sajnos elnézve az árakat
Felejtős lesz
Mondatm, hogy nem olcsó...
(És Ők még a viszonylag olcsóbbak közé tartoznak.)
Én meg gondoltam, 2010-et írunk, már minden műanyagból van, egy kis plexi pár Ft-ba kerül. Tévedtem
Közbe Stadi kolléga kitalált egy másik megoldást: ragasztópisztoly-rúd lehetne a plexi helyett. Igaz egy kicsit diffúz, de azzal is biztosan szép. No majd ki is próbálom.
Itt vannak Óbudán, a világ közepén, ahol a legfontosabb boltok vannak (kivéve az elektronikát). Néha mellettük szoktam elbiciklizni...
Mint ha Te is idevalósi lennél nemde?
Sziasztok!
Van egy National gyártmányú LM3915 N-1-m . Ezzel kapcsolatban írnék. Youtube-on nézegettem ezzel az IC-vel kivezérlésjelzőket, és azt vettem észre, hogy ami pont módot produkál az én IC-m, az teljesen más, mint amit látni lehet a videókon. Pontosabban: nálam amikor a 10. LED is felvillan, csak annyi történik DOT módban, hogy az előtte lévők elhalványodnak (minél távolabb van, annál jobban), de nem alszanak ki! Viszont a videókon ilyenkor csak a piros LED, és mellette max. 2 LED égne. És biztosan DOT módban van az IC, mert ha tápfeszültséget kap a mode láb, akkor csík-ként mozognak a LED-ek. Az adatlap alapján elég csak lógva hagyni a mode lábat, én is így tettem. Találkozott már valaki ezzel? Eddig 3 ilyen kivezérlésjelzőm van, mindhárom ugyanúgy viselkedik. Vagy van, akinek megfelelően működik? Ha igen, elmondaná, hogy melyik kapcsolás alapján építette meg, és akkor összehasonlítanám az enyémmel, hogy mi lehet a különbség! Köszönöm! Itt van, ahogy az enyém működik, jól látszik, hogy a zöld LED-ek halványodnak: Bővebben: Link És itt van, ahogy kellene működnie: Bővebben: Link , 1perc 10mp-től átkapcsol DOT módba (halkítsátok le a youtube-ot). Más: Kivezérlésjelző torony építése közben vagyok, gondoltam felhasználom a több éves plexijeimet. Az én pleximen van egy kék védőfólia, ami lejött gyönyörűen, és van a másik oldalán egy fehér fólia, amit a nap annyira rászárított, hogy nem akar lejönni egészben, szét van repedezve, rá van "zsugorodva" a plexire, inkább törik, és elszakad magában. Nekem kb. fél négyzetméternyi plexiről kellene eltávolítanom ezt a fehér fóliát, de körömmel kapargatni sem lehet, mert kb. eltartana egy hétig, mire lejönne. Van valami ötletetek, hogy mivel tudnám leoldani, vagy leszedni róla ezt a fóliát? Áztattam már egy napig vízben, semmit sem segített... Köszönöm!
Hello!
Erre a kérdésre, már több tucatszor válaszoltak, de nem veszitek a fáradságot, hogy keressetek, vagy visszaolvassatok például ezt. üdv! proli007
Sajnálom, figyelemmel kísérem a topicot, de úgy látszik, ez nem keltette fel a figyelmemet akkor, mivel csak most kezdtem el foglalkozni ezzel a "problémával", ezért nem ragadt meg. Ha oda is lett volna linkelve videó, biztosan jobban megmaradt volna.
Köszönöm a segítséget Proli007!
A plexiről próbáld meg sebbenzinnel fellazítani a védőfóliát. Elvileg nem oldhatja meg a plexi felszínét, de előtte egy kis darabon végezz azért próbát vele! Az alkohol (nem az ital, az orvosi) is beválhat.
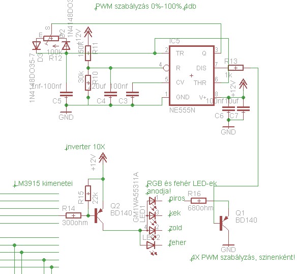
Készítettem egy kapcsolást.
A lényeg: LM3915-re kötnék egy közös anódos RGB LED-et (tehát kell egy invertáló a LED-ek elé, mert eredetileg a LED-ek katódját kellene a kimenetre kötni), plusz egy fehér LED anódját. Ezeknek a LED-eknek az anódját vezérelné az LM3915 után lévő inverter, a katódjára pedig színenként raknék egy-egy, tehát összesen 4db PWM vezérlőt. Ezzel azt érem el, hogy külön szabályozhatom a színek fényerejét, azt pedig, hogy melyik LED világit, az LM3915-re bízom. Ebből lesz egy kisebb VU-Tower. Ez az alapfelállás. Még annyit változik szerintem a kapcsolás, hogy az RGB és fehér LED-ek duplázva lesznek, tehát a vezérlő eszközt úgy kell megválasztanom, hogy bírja a megfelelő áramot. Tudnátok hozzá ötleteket adni, hogy helyes-e az invertáló kapcsolás, és a PWM vezérlés összehozása? Esetleg FET-et használjak-e? Vagy meglehetne-e oldani szebben ezt a részét a kapcsolásnak? A kapcsolás még vázlatos, ezért kérlek, úgy nézzetek rá! Köszönöm szépen!
Hello!
Alapvetően jó, de én a Q1 helyére, NPN tranyót tennék, a CE maradék feszültsége miatt. üdv! proli007
Akkor csak annyi lenne a változás, hogy a PWM jel "pont fordítva" szabályozódna, mintha PNP lenne benne? Köszönöm, hogy ránéztél!
Hello!
Hát az nem gond, fordítva kötöd be a potit.. üdv! proli007 |
Bejelentkezés
Hirdetés |




Megmértem a ledeken 2,15V a feszültség, a 4,7 kohmon 5 V körül..
Köszönöm. 

(És Ők még a viszonylag olcsóbbak közé tartoznak.)
Köszönöm a segítséget Proli007! 




