Fórum témák
» Több friss téma |
Hello Mindenkinek!
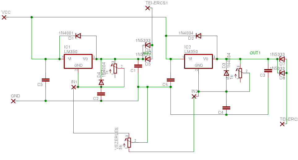
Van egy kis problémám! Építettem egy vezérlést egy ős régi úthengerbe! LM350-es IC-t használtam... Asztalon minden tökéletes, de ha beleteszem a gépbe, akkor elkezd ugrálini az elektrónika! AZAZ mind a kimeneti, mind a bemeneti feszültség leesik egy pillanatra, majd azonnal vissza is jönn! Lehet, hogy a probléma egyszerű, de sajna és én nem tudom megoldani, kérlek segítsetek, ha tudtok! Köszönöm előrre is! Csatoltam a kapcsolási rajzot!
Szia!
Ez milyen .sch fájl? Milyen progival rajzoltad? Nem tudom mivel megnyitni, mert szinte az összes kapcsolási rajz és nyáktervező progi elvi rajz fájlja sch kiterjesztésű, és a Protel 99E-é is, de biztos, hogy nem ezzel rajzoltad, mivel nem nyitja meg. Szerintem jobb lenne ha képfájlban, vagy pdf-ben is felraknád.
A rajzot én sem látom, de általánosságban:
a kimeneti fesz akkor esik le egy stabilizátor kimenetén, ha a bemenet feszültsége nem éri el a kimenőfesz + 2V (brumm-mentes) szintet. Asztalon valszeg egy jól működő tápegységről próbáltad. Az is lehet, hogy a gép valamilyen fogyasztókat kapcsolgat ki-be az (esetleg gyenge) akkura és ezért esik a fesz. Első tippem, hogy a stab IC táplálását indítsd egy soros diódával és utána tégy egy 4700µF-os kondit. Ezzel a fent említett - rövidebb idejű - "brown-out"-okat ki lehet védeni. Remélhetőleg a 100nF-ok megvannak a ki és bemeneteken...
Köszi a válaszokat!
A 4700µF os kondi is segített és miotán szkóppal rámértem a tápfeszre ( a gépen) kiderült, hogy rossz a generátor.... éppen most újítják fel, de szerintem most már jó lesz!!! mégegyszer köszi!! |
Bejelentkezés
Hirdetés |










