Fórum témák

» Több friss téma
Fórum » LED-es kivezérlésjelzők
 
Témaindító: KeserűCukor, idő: Márc 27, 2006
Témakörök:
Lapozás: OK   54 / 151
(#) Kovidivi hozzászólása Aug 14, 2010 /
 
Helló!
Nagy bajban vagyok...
összeraktam a LED "mátrix"-omat, és kiderült, hogy amíg multiméterrel pislákoltatva tökéletesen működik, 12V-ról az összes LED színenként világít...
Itt található meg a kapcsolást EAGLE és JPG formátumban. Nem is értem, hogy hogyan tud a tápfeszültség más LED-ekre átjutni... A tápfeszültség csatlakozik egy LED anódjához, onnan a katód egy ellenállással a földre. A földek közösítve vannak színenként, a tápfeszültséget pedig csak 8 LED-es csoportok kapják meg. Még ha az ellenálláson jutna tovább a feszültség, a LED záróirányban lenne, így nem kellene világítania... Nem értem, hogy mit ronthattam el... Néztem, elvileg nincs zárlat sehol, de holnap tiszta fejjel könnyebb lesz!
(#) Kovidivi válasza Kovidivi hozzászólására (») Aug 14, 2010 /
 
Csatolom az RGB LED képét. Olyan, mintha lenne benne egy piros LED (jobb lent), és egy Duo LED (bal fent két háromszög), ami kék és zöld, és még azt is el tudom képzelni, hogy a középső vezetősávban diódák vannak...
Ha tápot adok 1-2 közé, akkor világit a piros. Viszont ha 4-1 közé rakok tápot, a piros kicsit gyengébben, de láthatóan, és erősen világít... Sőt, a 4-3-ra tápot kapcsolva gyengén világit a középső rész is... Vajon ki lehet javítani valahogy a nyákom diódákkal, hogy megfelelően működjön? Elsődleges problémának azt találom, hogy 1-2-re, és 4-2-re is világít a piros...
Valaki találkozott már ilyennel?

smd_led.jpg
    
(#) olaszi hozzászólása Aug 14, 2010 /
 
Jónapot Úrak!

Én is szeretném megépíteni ezt a kivezérlés mérőt, csak annyi különbséggel, hogy én szimpla LED-ek helyett, LED sorokat szeretnék vele meghajtani. Tehát minden egyes LED helyett 10 LED világítson. Az LM 3915-el szeretném.
Szerintetek milyen változtatásokat kellene csinálni a kapcsoláson hogy ez az elképzelés működő képes legyen?
(#) Kovidivi válasza olaszi hozzászólására (») Aug 15, 2010 /
 
Ha a LED-sornak nem kell fokozatosan emelkednie, csak villannia a 10 LED-nek egyszerre, mint ahogy 1 LED csinálja, akkor csak egy tranzisztort kell beiktatni, és utána kötni a LED-sort. Ha spektrum analizátort szeretnél készíteni, az már kicsit nagyobb falat, van témája is, ott mindent megtalálsz (elv, kapcsolási rajzok, elkészült cuccok).
(#) proli007 válasza olaszi hozzászólására (») Aug 15, 2010 /
 
Hello!
Ha ezen a részen kissé olvasgatsz, pont ilyen dolgot küzdöttünk le. (már ha erre van szükséged.)
üdv! proli007
(#) kormoran hozzászólása Aug 16, 2010 /
 
Üdv!
Megépítettem a tranzisztoros kivezérlésjelzőt, majdnem tökéletesen működik, csak az utolsó led nem akar felvillani, illetve ha nem kap jelet, akkor is nagyon halványan, de világít. Szerintetek mi lehet a probléma? Esetleg a tranzisztora ment ki? Ha szükséges akkor rakok fel képeket is.
(#) olaszi válasza proli007 hozzászólására (») Aug 16, 2010 /
 
OKs!

Szét néztem, de nem nagyon találtam megoldást. Nem spektrum analizátort szeretnék építeni. Az renben van hogy tranzisztor kell, de hogyan kössem, milyen tranyó kell? A LED-ek elé külön kell ellenállás, vagy elég egy előtét a LED sor elé?
Köszönöm a gyors válaszokat!
(#) proli007 válasza olaszi hozzászólására (») Aug 16, 2010 /
 
Hello!
Nem néztél, mégsem eléggé körül.. Mert nem találtad meg ezt a kapcsolást sem. Itt ugyan egy áramtükör hajtja meg a Led-eket. de ha az emitterbe nem teszel ellenállást, hanem a kollektorban van a Ledsor és az áramkorlátozó ellenállás, akkor két párhuzamos (2x5Led) oszlopot is tudsz vezérelni. A Ledek nyitófeszültségének összegét és a rendelkezésre álló tápfeszültséget figyelembe kell venni a Ledsorok diódaszámának megválasztásánál.
üdv! proli007
(#) Kovidivi válasza Kovidivi hozzászólására (») Aug 23, 2010 /
 
Vásároltam teljesen más RGB LED-et, itt minden kivezetés teljesen független egymástól, tehát 6 lába van a kicsinek. Bekötöttem az eredeti nyákra, közös anódos RGB LED-ként. Mikor teszteltem, ugyanazt a hibajelenséget mutatta, mint előtte (két LED helyett az összes azonos színű LED világított, és a kiválasztott sorban pedig a fehér még pluszban). Kivettem a fehér SMD LED-et, és megoldódott a probléma. Így néztem: Egyszerűen nem tudtam rájönni, hogy egy "LED" hogyan tud visszafelé is vezetni...Ezek szerint, lehet, hogy felesleges volt kicserélnem a régi RGB LED-eket, bár a fényükben elég nagy volt a szórás, szóval annyira nem sajnálom a cserét... Ilyet látott már valaki? Egy LED mátrixot tönkretehet egy fajta LED... Nem is tudom, hogyan tudtam volna beültetés előtt leellenőrizni, hogy vezet-e visszafelé, vagy hogy egyáltalán mit csinált hibásan. Talán majd később rájövök
Sziasztok!
(#) proli007 válasza Kovidivi hozzászólására (») Aug 23, 2010 /
 
Hello!
Egy Led-re zárófeszültségként csak 5V-ot adnak meg. Általában sokkal többet is elbírnak, de lehet ez teljesíti a kötelességét. De ha egy dióda zárófeszültségét túlhaladjuk, akkor belavinázhat. Egy zéner ebből az állapotból simán "vissza jön" (pont ez az üzemállapota), de egy egyenirányító, meg tönkre megy. A Led meg ki tudja mit tesz, nem próbáltam (RGB Led-em meg nincs is).
De próbálj meg a minden Led-el egy diódát sorba kapcsolni. Ha ez a probléma, a gond megoldódik. (Tudom ez egy kazal dióda, de próbára két RGB Led-nél, ez csak 6db.)
Kipróbálni meg úgy lehet, hogy egy ellenálláson keresztül záróirányú feszültséget kapcsolsz a Led-re egy változtatható feszültségű labortápról és méred az áramot (vagy a feszültséget az ellenálláson). Akkor megtudod mikor vezet. Az ellenállás miatt, meg remélhetőleg nem is megy tönkre.
üdv! proli007
(#) Kovidivi válasza proli007 hozzászólására (») Aug 23, 2010 /
 
Erre nem is gondoltam. Könnyen lehet ,hogy ez a probléma. Most megoldódni látszik a probléma, rendben világítanak a sorok külön-külön, az új RGB LED záróirányba nem vezet. A fehér LED-eket meg kivettem, és próbálgatás közben rájöttem, hogy R+G+B=fehér Szóval felesleges lett volna a fehér LED is. Már csak néhány gyanta miatti átvezetést kell megszüntetnem, de ezt majd a lemosás megteszi. Köszi az ötletet, ha lesz időm, megmérem a záróirányú feszültségét a fehér LED-nek.
(#) Kovidivi válasza Kovidivi hozzászólására (») Aug 23, 2010 /
 
Sosem gondoltam volna, hogy egy sima LED-mátrix-szal ennyi problémám lesz... Az is probléma, hogy két db. párhuzamosan van kötve, és 40mA van beállítva 12V-on. Már tudom, hogy 7V-os tápot kellett volna neki stabilizálnom, és sorbakötni a LED-eket, vagy 4V-os tápról minden LED elé külön ellenállás. Ha lesz "kedvem" venni fotoérzékeny nyákot 20x15cm-es méretben, akkor elkészítem újra. Csak kár, hogy a rendelt LED-jeimből már így is 2-vel kevesebb van
(#) Kari55 hozzászólása Aug 30, 2010 /
 
Sziasztok.
Én is megépítettem egy kivezérlésjelzőt az LM3915-el, ez alapján, még az értékek is egyeznek! de egyáltalán semmit nem csinál.

A bemenethez egy rádiósmagnó hangszóróját kötöttem (lehet hogy nem így kellene?) a 12V-ot labortápról kapja.

Megnéznétek, hogy mitől nem működik?

Ja, a mellékletek EAGLE 5.10.0 fájlok, ha nem probléma.
Előre is köszönet mindenkinek.
(#) proli007 válasza Kari55 hozzászólására (») Aug 30, 2010 /
 
Hello!
Elvileg azért működni kellene valaminek. De az R2 ellenállást érdemes lenne lecserélni egy 1kohm-ra. Így a Led-ek árama nem lenne nagy, mert az IC nem fogja bírni a 12V-ot. A referencia feszültség is lecsökkenne kb. 5V-ra, ami növeli az érzékenységet.
De mérni is kellett volna valamit. Pld.
- 8-as 7-es láb között 1,25V. (Van-e referencia)
- 2-es 3-as láb között 12V (van-e táp)
- 2-es 7-es láb között 10V (átalakítás után 5V)
- 2-es és 1-es és 10..18 láb között kb. 10V (Hogy a Ledek nincsenek esetleg fordítva bekötve..)
A hangszóróra kötés, megfelelő..
A pont kijelzés nem fog működni. Ha érdekel miért, visszaolvasol..
üdv! proli007
(#) Kari55 válasza proli007 hozzászólására (») Aug 30, 2010 /
 
Köszi a gyors választ.
A mérés eredményei - 12V-ról - megfelelnek a leírásodnak, csak a 10-18-as lábak között 2.6v-ot mértem a 10 helyett.
Az R2-t még nem cseréltem le.
Üdv: Karesz
(#) proli007 válasza Kari55 hozzászólására (») Aug 30, 2010 /
 
Hello!
Bocs úgy látom félreérthető volt.. Nem a 10 és 18 között kell mérni, hanem a 2-es lábhoz képest, az 1,18,17,16,15,14,13,12,11,10 lábakat.
Viszont ha így van, akkor mennie kellene.
üdv! proli007
(#) Kari55 válasza proli007 hozzászólására (») Aug 30, 2010 /
 
Szia.
Bocs, de melyik R2-t cseréljem? az EAGLE rajzon, vagy a linkelt rajzon (360R, vagy 2k7)

A 360R lecserélve, de csak nagyon nagy hangerőn jelez (mondjuk ez egy kis rádió de 4 ohmos a hangszórója) és a 10-es lábon csak 2.4v-ot mérek, a 11-18-ig még mindig 10 volt körül.
(#) proli007 válasza Kari55 hozzászólására (») Aug 30, 2010 /
 
Hello!
- Ha a 10-es lábon csak 2V körül van, akkor nézd meg, hogy a dióda nincs-e fordítva. (persze vezérlés nélküli állapotban.)
- Természetesen a EAGLE rajzról beszéltem, tehát a 360ohm-ot. Ugyan is ez az ellenállás, egyben meghatározza a Led-ek áramát is. Ha az 360ohm, akkor kb. 35mA lenne az áram. 10db-nél, ez 350mA. Ha kb. 10V van a diódák után, akkor ez 10V*350mA=3,5W disszipáció lenne. A tok disszipációja, meg nem lehet több mint 1W. (Ha jól emlékszem)
- Ha csak igen nagy hangerőn jelez, akkor csökkentheted a 2,7kohm értékét is. (De akár rövidre is zárhatod) Ezzel csökken a referencia feszültség értéke. Ha a bemeneti jel csúcsa eléri a referencia feszültséget, akkor az utolsó Led is világítani fog. Ha rövidre zárod, akkor 1,25V lesz a referencia, tehát a maximális szint is.
üdv! proli007
(#) Kari55 válasza proli007 hozzászólására (») Aug 30, 2010 /
 
Helló!
Működik a ketyere! A számítógép hangkártyájára, vagyis a hangszóróba szerelném be, azaz készítek még egyet a másikba is, csak nem tudom honnan viszek oda 12V-ot. De majd kimérem mennyi fesz van benne.

Esetleg erre is volna öleted?

Köszönöm a segítséget. ,
Apropó a pontot hogy adhatom meg neked?
Üdv:Karesz
(#) proli007 válasza Kari55 hozzászólására (») Aug 31, 2010 /
 
Hello!
Ha aktív a hangfal, akkor van benne feszültség. (Legalább az egyikben.) De ha az nem 12V, akkor is fog működni a kapcsolás. Csak a beállított referencia feszültség, legalább 2V-al legyen kisebb mint a tápfeszültség.
üdv! proli007
(#) Kari55 válasza proli007 hozzászólására (») Aug 31, 2010 /
 
Hi!
Igen, kimértem, van benne 11 egész valamennyi volt az egyikben, amiben az áramkör (erősítő?) van innen majd átviszem a másikba is.

Még egy kérdés. Az érzékenységet mivel állítom be? mert az utolsó 3-4 led nem villan fel max. hangerőn sem.

Üdv: Karesz
(#) proli007 válasza Kari55 hozzászólására (») Aug 31, 2010 /
 
Hello!
"Ha csak igen nagy hangerőn jelez, akkor csökkentheted a 2,7kohm értékét is. (De akár rövidre is zárhatod) Ezzel csökken a referencia feszültség értéke. Ha a bemeneti jel csúcsa eléri a referencia feszültséget, akkor az utolsó Led is világítani fog. Ha rövidre zárod, akkor 1,25V lesz a referencia, tehát a maximális szint is."-- írtam így a potit maximumra állítva a feszültségosztás a bemneten 1:2 arányú lesz. De az R1 ellenállását is lecsökkentheted 1kohm-ra.
üdv! proli007
(#) mystro hozzászólása Szept 3, 2010 /
 
Hali

Van egy lm3915 ic-m, az mért van, hogy a dot módban majdnem ugyanúgy világítanak a ledek mint bar módban, csak az alsó ledek kicsit halványabban villognak?

Hogy lehet megcsinálni hogy így világítson dot módban?:
Bővebben: Link
(#) proli007 válasza mystro hozzászólására (») Szept 3, 2010 /
 
Például... üdv! proli007
(#) mystro válasza proli007 hozzászólására (») Szept 3, 2010 /
 
kösz
(#) bancsi15 hozzászólása Szept 6, 2010 /
 
Sziasztok!

Szeretnék építeni egy kivezérlésjelzőt, csak nem olyan egyszerű a helyzet.
Van egy TDA2003-as sztereo erősítőm, innen menne a jel (MP4-ről) a mélynyomónak. A mélynyomónak az erősítője, tápja, subszűrője....stb,, külön "dobozban" van, ebbe szeretném beépíteni a ledeket.

Nem tudom, hogyan is kellene megoldani a dolgot. A bemenő jel az a subszűrő kimenő jele, vagy egyesíteni kellene az MP4-ről szetero jelet(de hogyan?) amit a TDA2003 is kap? Vagy egyáltalán a benő jelet kell a kivezérlésjelzőnek adni vagy a hangszóró(mélynyomó)/ hangszórókról(TDA2003 szetero) kellene levenni?
LM3915-re gondoltam, de kicsit sok a kérdésem tudom, bocsánat érte.

Köszi
(#) wolverine14 válasza bancsi15 hozzászólására (») Szept 6, 2010 /
 
Szia a bemenőre kell kötni, és duplán kell megépíteni a kivezérlésmérőt.
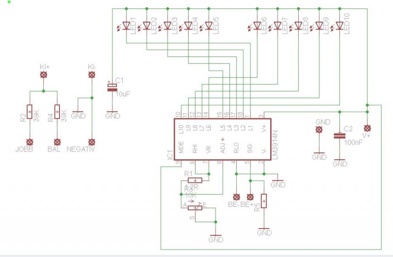
(#) bancsi15 hozzászólása Szept 8, 2010 /
 
Megpróbáltam összerakni valamit elvben.

Szerintetek ez így jó lehet? (LM3914 helyett LM3915-öt használnék, de Eagle-ben csak ez volt)

A bemenő jelet, ami sztereo, lehet így egyesíteni, ahogy rajzoltam? A két oldal pozitív ágát egy-egy 39K ellenálláson egybekötni és az immáron közös megy az IC bemenetére?
A 100nF és 10µF kondik kellenek?
Mi a különbség a dot és a bar funkció között? Érdemes a 9-es lábat a tápfeszre kötni?

Köszi

3915.jpg
    
(#) proli007 válasza bancsi15 hozzászólására (») Szept 8, 2010 /
 
Hello!
Lehet így is közösíteni, de célszerű az IC bemenetére még egy ellenállást rakni. Élesztéskor nem fogsz panaszkodni, hogy mind ég, valamint nagyobb teljesítményű végfok esetén, úgy is szükség lehet bemeneti osztóra.
Legalább a 10µF-nak illik ott lenni. (de nem tudom miért gond egy kondi, mikor ráadásul értéke széles tartományban változhat is..)
Az üzemmód funkcó benne van a nevében. Dot módban mindig csak egy Led ég, Bar módban, pedig a Led-sor. De ha a bement előtt nincs egyenirányító (mint most), a Dot mód nem fog kielégítően működni..
üdv! proli007
(#) bancsi15 válasza proli007 hozzászólására (») Szept 8, 2010 /
 
Szia!

Így gondoltad a bemenetre rakni azt a plusz ellenállást? Csak így simán a bemenet és a GND közé( a rajzon az R5)? Mekkora értékű kell kb.?

3915-új.jpg
    
Következő: »»   54 / 151
Bejelentkezés

Belépés

Hirdetés
XDT.hu
Az oldalon sütiket használunk a helyes működéshez. Bővebb információt az adatvédelmi szabályzatban olvashatsz. Megértettem