Fórum témák
» Több friss téma |
Fórum » NYÁK terv ellenőrzése
Nem kell, a vumeter.jpg -n jól van.
OK. Akkor a fet kimenetétől ( 8.2K - 10nF - FET Drain lábától ) kezdve ( Jel útját követve. ) a jelet le kellene ellenőrizni. Mert valahol nagy a jelveszteség...
Sziasztok ha valaki tudna segíteni azt megköszönném ehhez kéne egy layout vagy pdf nyákrajz.Köszönöm.Bővebben: LinkJa és ha lehet aledek 1 sorban legyenek
Egy másik futófényből lett átalakítva a te igényedhez. Remélem megfelel.
![]() [off] Mivel csak egy LED világít ezért ( s ha más nem indokolja ) csak egy katód oldali ellenállás lett beépítve...
Sziasztok van nekem egy cd4060be nevezetü ic kapcsolásom ledre és én ledre ezel az ic vel nem találtam kapcsolást ha valaki tudna egy ilyet az jó lenne nehéz igy kapcsolási rajzot csinálni igy be ültetet álapotban
Hali!
Ha már van egy kapcsolásod ledre,minek kellene másik?Ha mégis akkor rajzold vissza a NyÁK-ról. Máté.
Ha pont ilyet akar,akkor muszáj visszarajzolni.
sziasztok ez egy viz oszlop vlágitás lelke ehez keresnék kapc rajzot
Szia. Ahogy nézem, nem egy atomrakéta. Van a panelon négy 1N400x-es dióda, ezek a bejövő AC feszültséget egyenirányítják, amit a mellettük lévő elektrolit kondi pufferel. A 4060 egy bináris számláló, saját oszcillátor áramkörrel, melynek kiegészítője vszg. további egy kondi és egy ellenállás. Az ic 10-11-es lába mellettiek. A három felhasznált kimenet, melyekre a 4148-as diódák vannak kötve. A bal alsó sarokban hidegítő kondi, és a ledek áramkorlátozó ellenállásai - így ránézésre. Az oszcillátor sebessége a zöld kondi és a mellette lévő ellenállás függvénye, a kiadott villogási séma pedig a felhasznált kimeneti lábaké - szerintem... Többet talán a forrasztási oldal láttán lehetne mondani, de itt az ic adatlapja, ezt tanulmányozd, hátha megvilágosodsz. Ebben minden le vagyon írva, amit tudni kell róla.
Üdv.: Macsek
Jó kezdet ha egy 4060-as adatlap (Bővebben: Link) keresésével kezded a kapcsolás megértését. Az roppant nagy szerencse ha egy működőképes példányt kel "leklónozni". Mert nem csak egy nyák áll a rendelkezésedre ( amit rosszabb esetben egy kiégett IC-ből kell visszafejteni), hanem a működést is ellenőrizni tudod. :yes:
Ebben az adatlapban több minden le van írva, mint abban amit előtted egy órával linkeltem?
Hello!
Készíts egy másik (éles) képet is a nyákoldalról, akkor vissza rajzoljuk, ha már ez ekkora gondot jelent.. üdv! proli007
[OFF] Néha a kevesebb a több.
![]() S a keresést próbáltam ösztönözni! Nem a KÉSZ megoldást tálcán kínálni...
Sziasztok!
Ha jól kukoltam akkor elvileg ez a kapcsolási rajza. ma vetem egy ic tipusa ez hcf4060be abi benne van az cd4060beén egy formának látom nagyábol ezt a 2 tipust
Hello!
Néhány alkatrésszel több van azért a panelen.. De van egy hiba is. a 12. láb a számláló Reset (törlő) jele. Ha ez a láb magas szinten van, akkor minden kimenet alacsony (itt az összes Led ég) és áll az oszcillátor. Ha GND-n van, akkor működik az IC. Oszcillál és számlál) Nálad ez a láb fel van húzva (22kohm-al) a tápfeszültségre. Tehát így nem működne a kapcsolás. Valószínűsíthető, hogy a 12-es lábról a 100nF-os kondi megy a plusz tápra (16-os láb), és a 22kohm pedig a GND-re (8-as láb). Így bekapcsoláskor egy pillanatra van törlés, majd elindul a számlálás. üdv! proli007
Hello ! Valaki megnézné nekem ,hogy hibátlanul készítettem el a nyákrajzomat.(Több szem többet lát
)Köszi
Az IC 6-os lábáról hiányzik egy 100nanós kondi ami a testre megy.
Üdv
Segítségre volna szükségem. Egy német ekvatoriális távcsőmechanika léptetőmotoros vezérlését próbálom elkészíteni. (a neten talált recept alapján) Bővebben: Link de egy benne szereplő alkatrésszel (SAA1042) meggyűlt a bajom. A gáz az, hogy nem lehet kapni. Állítólag az L298N jezésű alkatrész helyettesíthetné, de mert panelt tervezni nem, csak készíteni tudok, így nem tudom, mit és hogyan kellene áttervezni benne, hogy úgy is működőképes lehessen. Ha valakinek megvan a tudása és a kedve, hogy segítsen megoldani a problémát, rendkívül hálás volnék érte. köszönet: - janó - Link javítva! Frankye
Hello!
A BC kollektor-emittere is fel van cserélve. Na meg egy 47..100µF-os tápfesz szűrőkondi sem ártana, mert lehet megsértődik az IC, ha a 2N rángatja majd az infra Led-et.. üdv! proli007
Üdv! Módosítottam . Remélem most már jó.
Feltettem .lay kiterjesztést is , ha valaki meg szeretné építeni. Köszönöm a gyors válaszokat!
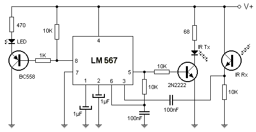
Az LM567-os 1. és 2. lábhoz is érdemes lenne egy - egy " + " jelet tenni, mivel elektrolit kondenzátor kapcsolódik hozzájuk az elvi rajzon...
Jó lesz csak a C B E kivezetésű tok kell, valamint a tranzisztoron is fordítani kell 180 fokot. Lásd mellék...
|
Bejelentkezés
Hirdetés |







)










