Fórum témák
» Több friss téma |
Helló McGyver!
Irtad,hogy van egy fűrészporos kazánod,aprítékadagolóval.Az a kérdésem,hogy tudnál-e képet feltenni róla,mert endem is érdekelne ez a megoldás. Ja!!! Köszönöm az infót a napkollektoros vezérlésről. Helló. Gábor
igen, tudok képeket adni , akár teljes leírást is...csak pár napba telik...
Sziasztok!
Megtudná nekem valaki mondani,hogy mi a külömbség a kty 10-6 és a kty 11-6 között? Segítségeteket előre is köszönöm. Üdv. Gábor
Helló Mc Gyver!
Nem szeretnélek sürgetni,de kb. mikorra várhatok infóf v. fényképet a kazánodról? Tényleg érdekelne! Üdv. Gábor
A doksijából úgy látom, hogy csak a tokozásban különböznek.
KTY10-6 : TO-92 modified kb. 5 x 5 mm KTY11-6 : TO-92 mini kb. 2 x 2 mm
Köszönöm a segítséget ,már azt hittem rossz alkatrészt kaptam.
Üdv. Gábor
Helló!
Nekem sajna nem jelenik meg a Conrad féle Hőfokkülönbség kapcsoló (194360) kapcsolási rajza, ha neked megvan kérlek tedd fel a fórumba. Üdv, Csaba
UA.
Amúgy nem érzékeny a kapcsolás erre a szenzor kérdésre. Én az utóbbi időben a megépített kapcsolásokban sima 2k NTK-t használok, árban töredéke a hőszenzornak, és tökéletesen működik vele a Conrados kapcsolás. (meg gondolom szinte bármelyik, ami dif erősítővel müxik)
http://www.chirio.com/solare_termico_centralina.htm
Házilag épített egyszerü vezérlő.
Hali!
Egy ilyet találtam még régebben, de nem tudom már melyik napkollektoros oldalon. Ez a szivattyú vezérlője. A kimenő és a bemenő csőre vannak szerelve a termisztorok és be lehet állítani a hiszterézist, hogy milyen hőfokkülönbségnél kapcsoljon ki/be az áramkör.
A kapcsolás első ránézésre jónak tűnik, de az érzékelőket nem a csövekre, hanem a kollektorra és a melegvíztárolóba kell tenni. A melegvíztároló (alsó) hőcserélőjének felső része magasságába (vagyis a tároló középtájára). A kollektorra pedig a kijövő oldalra (a legmelegebb pontra). Mind a kollektoron (a gyárikon), mind a tárolókon szokott lenni a hőérzékelőknek hüvely, hogy a belső hőmérsékletet tudják mérni.
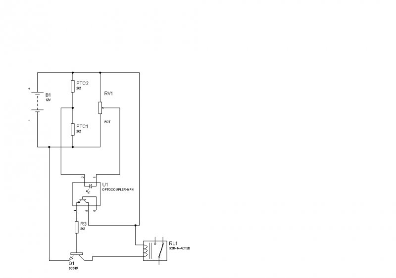
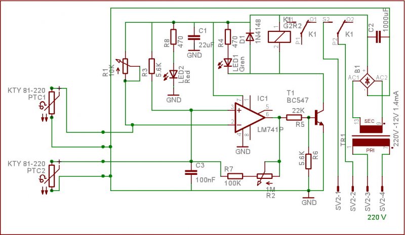
Sziasztok. Én csináltam egy hőmérséklet összehasonlítót a napkollektoromhoz. Nagyon jól működik,de már most szivattyú nélkül akarom használni. De itt van a kapcsolási rajza. A potival lehet beállítani a hőkülönbséget. Egyforma PTC vagy NTC ellenállások esetén középen van a legkisebb hőkülönbségre állítva. Ha jól emlékszem akkor PTC1 megy a bojlerba, PTC2 pedig a kollektorba. NTC esetén pont fordítva. Előnye, hogy fordítva nem működik. Ez alól kivétel, ha a poti alacsonyabb értékre van állítva az egyforma hőmérséklettől. Akkor kihordja a meleg vizet a bojlerból. A relé közvetlenül a szivattyút kapcsolja. Optocsatolónak 4N25-öt használtam
sziasztok van-e valakinek normális elektronikus kapcs rajza sík (napkollektorhoz)? a gépészet nem számít mert gépész vagyok csak az elektronikán akarok sporolni ha van ötlete valakinek!
Sziasztok! Egy napkollektor vezérlését szeretném megoldani, ami nem vizet, hanem levegőt melegít, sörkollektor néven népszerű most. A ventilátort úgy kéne szabályozni, hogy fokozatosan, ahogy egyre melegebb van, úgy kapcsol egyre feljebb a venti. Csináltam egy rajzot, működőképes lenne így?
Ha neked jó, hogy sosem áll meg a venti...
Én tennék bele egy küszöböt, ami alatt nem megy.
Hogy átmeneti idöszakban is a letöbbet hozd ki a nap kollektorodból
Tömegáramot kel fokozatosan szabályozni Ezt pedig a Szivatyú fodulat szám szabályzásával megoldható.Persze kell egy alsó és egy felső határ érték. A szabályzást a gyártók úgy végzik hogy a kollektor és a bolyler hőkülömbsége mindig minél minél magasabb legyen !Igy mindig tudunk a tároló hőmérsékletén emelni maximum kevesebb energia menyiséget tudunk bejutatni (a gyenge napsugárzás véget) Lényeg fordulat szám szabályzással legaláb anyi eneria pluszot tudunk kihozni a kolektorunkból (ha nem többet) mint amit Napkövetöt alkalmazásával. És igy ráadásul nem építünk be forgó kópó alkatrészt. Nap követöről annyit hogy drágább egy gyári nap követö (max 6koletort) és kevesseb energia tőbbletet hoz mint egy ujjab tábla nap kolektor. Szabályzás: 1lépés= 6C külömbségnél szivatyu elindul a legkisseb fordulaton! 2 Lépés= újjabb 6C külömbségnél emelkedik 10% szivatyu fordulata! 3 Lépés = újjabb 2C külömbségnés megint 10% 4 Lépés= Innentől 2C fokonként 10 % emelkedig a forulat Egészen 100% Vagy a tároló Maximális hőmérsékletéig. Ha csökken a hömérséklet 2C fokot akkor visza megy az előző lépésre fordulat -10% Mindadig amig meg van a minimális hő külömséglet alata a renszer lekapcsol.
Sikerült Triakkal Szivatyú (egyfázisu aszinkron motor) forulat számát csőkkentenem!
Következő amit meg kell oldanom 2hőérzékelővel diferenciál hőkapcsolót csinálni ami 8 külömböző hőmérséklet külömségen kapcsol! Arra gondoltam 8 ilyen diferenciál kapcsolót rakok egymásra páruzamossan és a PTC ket pedig diodával külön választom. :ticking:
Az általad leírt szabályozás hibás elképzelésen alapul.
Nem szabad nagy hőmérsékletkülönbséget beállítani, mert annál rosszabb lesz a kollektor hatásfoka. A lehető legkisebb deltaT-t kell beállítani, amelyen még jó a hőcserélő hatásfoka. Ha fordulatszámszabályozást szeretnénk, akkor olyan szabályozás kellene, hogy a hőmérsékletkülönbség állandó legyen, lehetőleg 6-8°C. Az általad leírt módszerrel készült szabályzó a kollektor növekvő teljesítményével egyre nagyobb deltaT-vel működne, vagyis nyáron nagy teljesítménynél a kollektor rosszabb hatásfokát még tovább rontaná. A gyári készülékekben bekapcsolási dT-nek 8°C-ot, kikapcsolási dT-nek 4°C-ot szoktak állítani. Ezeket esetleg változtatni kell a konkrét rendszernek megfelelően (pl. hosszú csövek, gyengébb csőszigetelés). A kollektorom alapbeállítása 6/3°C és nyáron még lejjebb is szoktam venni, hogy minél magasabb bojlerhőfokot tudjak elérni, mielőtt a kollektor eléri a forráspontot. Ezzel a beállítással a sugárzott energia kb. 50-55%-át begyűjti a rendszer, miközben a kollektorok elvi hatásfoka sem lenne 65-70%-nál több (kb. 20°C-os víz melegítésekor). Minden veszteséget beleszámolva, a teljes rendszerre szerintem az 50-55% jó érték. Két évnyi működés után teljesen feleslegesnek tartom a motor fordulatszámszabályozását. Terveztem, hogy megcsinálom (a motor különben szabályozható potenciométerrel, pici átalakítással tudnám a PLC-vel is szabályozni), de a mérési eredmények azt mutatják, hogy így is megtermeli a hatásfokából adódó eneriát. A tömegáramot mindegy, hogy a motor fordulatszámának változtatásával, vagy ki-bekapcsolgatásával változtatjuk. Csak annyi a különbség, hogy kicsi napsugárzás esetén többször kapcsolgat a keringetés, mintha fordulatszámszabályozás lenne. (Ha érdekelnek részletek, termelési adatok, bojlerhőmérsékletek a honlapomon megtalálod őket.)
A szabályozó a kollektor köri szivattyút nem csak ki-, vagy bekapcsolja, hanem a hőmérséklet-különbség függvényében változtatja is annak fordulatszámát. A gyakorlatban ez azt jelenti, hogy gyengébb napsütés esetén a szivattyú alacsonyabb, erősebb napsütés esetén pedig magasabb fordulatszámon üzemel. Ezzel egyrészt villamos energiát lehet megtakarítani, másrészt elérhető, hogy gyengébb napsütés esetén is előállítható legyen a kívánt hőmérsékletű, de kevesebb mennyiségű melegvíz. Ennek elsősorban ún. "low flow" (alacsony térfogatáramú, 10-15 l/m2.h), és külső hőcserélős rendszereknél van jelentősége.
Több elő adáson is vontam Jó pár rendszert is telepítettem.(Sonnenkraft,Tisun) Próbálom magam képezni (vannak még hiányosságok lesznek is mindig pl: nem tanulok abból hogy a gyári mindig jobb Egyrészt pénzügyileg nem akarok gyárit másrészt érdekel az elektronika szeretem magam lefoglalni vele ezét maga akarom megcsinálni a vezérlőt) Másrészt mikor fűtésre akarjuk használni akkor van nagy értelme eme szabályzásnak. Mert itt alacsony hőmérsékletű fűtésekről beszélünk 30-40C aminek a visszatérője 20C körüli és ehhez adom hozzá a napkollektor alacsony hőmérsékletét, és alacsony hőmérsékleten sokkal jobba kollektor hatás foka is! Ezen folyamat szabályzók folyamatosan emeli a hőmérséklete a napsugárzáshoz képest. Ki-be kapcsolással belejuttatsz a hőcserélőbe 2l vizet és lekapcsol majd 10perc múlva újra indul! Átmeneti időszakban egy fél fokot nem tudsz az előre menőn emelni mert nagyobb a cirkulációs veszteséged! Gondolj bele a modern fűtések hogy működnek? Amelyik folyamatosan dönti be a 65C fokot majd ha a szobatermosztát nem kér akkor leáll."klity-klaty" kapcsolás Vagy a mai modern kazánok amelyek külső hőmérséklet érzékeléssel a lehető legkisebb előremenő hőmérsékletet állítják elő mely még elegendő a ház kifűtésére, folyamatosan szinte le se áll egész nap (minél kisebb hőt juttatsz be annál kisebb a hőveszteség) Na nagyon elkalandoztam. Itt van két példa gyári szabályzók leírásából (Resol = A legtöbb szolár gyártó ezt használja, a másik pedig a Naplopó -soké)
Stiasztok !
Volna még egy problémám. Tavaly egy haverral közösen vettük a vákuumcsöves kollektorokat. Ő is 6 garnitúra 30 csöveset vett. Kérdeztem ki fogja ezt összerakni, azt mondta hát fűtésszerelők, nem nagy durranás ez. Nyáron hívott, hogy fantasztikus, Ő már nem fizet gázszámlát. Ősszel én hívtam na hogy ketyeg? Akkor már nem volt olyan lelkes, nyáron nagyon jó volt de most ősszel egy nagy nokedli. Kiderült a hiba: a 6 egységet sorba kötötték, az első felfűtötte a mondjuk 20 fokos vizet 30-ra, a második nyomott rá még 10-et lett 40, a harmadik fölnyomta 50-re és megállt a tudomány a 4.-5.- hatodik már nem tudott hozzátenni. Hívott profikat, rendbe rakták neki, mondván 2 max. három egységet szabad sorbakötni. Tervezem, hogy elmegyek hozzá megnézni hogy oldották meg csak még nem sikerült, mert jó messze lakik, fél napos program lenne, de azért megnézem. Nálunk is gyorsan vittünk a padlásra még két csövet. Csak hogy a pufferban csak egy csőkígyós hőcserélő van és hogy oldjam meg, hogy csak egy szolárkeringetőm legyen ? Beszéltek valami ....... hidraulikáról, de nem értettem. Tud valaki ebben segíteni ? Üdv. Jani
Sziasztok!
Több alapvető tévedés is van a kollektorokkal kapcsolatban. A sima keringetés téli üzemben nem elegendő, változó tömegáram kell, mert csak így lehet hasznosítani a téli időszak csökkent besugárzását, csak így lesz hasznosítható hőmérséklet, de ezzel is az a gond, hogy a kis tömegáram miatt többet vesz ki a rendszer, mint ami bemegy + a veszteségek. Ergo: melegvíz-készítésre alkamas, fűtésre nem, legalábbis ésszerű befektetés-haszon arányok mellett. Ezt nem vitaindítónak szánom, hanem tény. :yes: További szép napot !
Én 200l-es bojlerbe tettem cső spirált 30 csöveshez használom valóság az hogy ma felhős időnél 8c° rakott a hálózati víz hőfokára.Kb 1/3 hó alatt van.3 érzékelős a vezérlés(a kapható leg Mórickább volt az üzletben)2a bojlerban 1 fent a kollektorban.Drain-Back(vissza folyó) rendszerű és amikor nyáron a próba üzemnél 220C°ra melegedett föl a talpam is ökölbe szorult mert nem tudtam hol áll meg, mert a felső érzékelő 250C°-ig működik.A D-B rendszer csőkígyósnál nem valószínű hogy működik mert abból a víz nem tud teljes mértékben leürülni.
Nekem is van 2 éve termelő kollektorom. Előtte egy évig bújtam a netet, amit lehetett megtanultam róla, utána döntöttem a kollektor típusa, mennyisége és a drain-back rendszer mellett. Én is szereltem össze, a vezérlés egyedi, PLC-vel készítettem.
180 cső melegvízkészítésre rengeteg, fűtésrásegítésre lehet jó, ha elég jól szigetelt a ház. Nekem 3 személyre a 47 cső a melegvizet április elejétől szeptember végéig szinte 100%-ban biztosította (minden hónapban volt egy-két nap, mikor be kellett kapcsolni az "utánfűtést", mert már 3. napja nem sütött a nap). Javaslom, hogy olvasd el a naplopo.hu-n a tervezési segédletet, abban van egy csomó hasznos dolog, hidraulikai példák, méretezések is vannak benne. (Egy napkollektoros rendszert ugyanúgy meg kell tervezni, mint egy elektromosat, csak ott nem áram, feszültség, feszültségesés, fajlagos ellenállás stb. van, hanem hőteljesítmény, hőáram, hőmérséklet, deltaT, térfogatáram, fajhő stb. van.) Az index napenergia topikján is rengeteg dolog van tapasztalatokkal (végigolvasni elég nehéz, 28000 hozzászólás körül jár). Ha érdekel, megnézheted még a honlapomat is,két évre visszamenőleg termelési adatok vannak rajta, meg a rendszer leírása, pár kép is a rendszerről.
A sima keringetés téli üzemben ugyanúgy megfelelő lehet, mint a változó tömegáramú. A különbség csak abban van, hogy sima keringetésnél a szivattyú működésének "kitöltési tényzőjével" változtatod a tömegáramot a ki-bekapcsolásokkal, a tömegáram szabályozásnál meg a szivattyú teljesítményét változtatod és azzal szabályozod a tömegáramot. Probléma akkor lehet, ha a kisebb teljesítményhez nem tartozik elegendő emelőmagasság, és nem fog stabilan működni a rendszer, vagy sehogy sem fog. (Pár hónapja próbáltunk egy ilyet egy ismerősnél, a nagy szivattyút nem lehetett olyan kicsi tömegáramra leszabályozni egy feszültségszabályozóval, hogy megmaradjon az 1m-es (!!!) emelőmagasság. Ez persze csak a drain-back-nál probléma, de a zárt rendszer meg a sokkal több problémája mellett szinte semmi előnyt nem tud felmutatni.)
A téli kevés napot (hogy pl. két hétig csak felhőt lát az ember, de napot nem) semmilyen vezérléssel nem lehet pótolni. Magamnak nem is fogom megcsinálni a tömegáram szabályozást, pedig minden megvan hozzá, egy napnyi munka kellene még bele, de szerintem nem éri meg.
nekem már 12 éve mukodik egy ilyen napelem, lapradiatorból!!(alul szigetelés felul uveg) ez 10 év alatt elrozsdásodott, igy rácsavaroztam egy réz csokígyót. a vezérlést egy egyszeru diferenciálhoméro végzi 12 éve hibátlanul.
a felulete 3 m2 és tavasztól oszig ad 250 l 50-60 fokos melegvizet. cak azt tudom hozzáfuzni hogy minnél egyszerubb a rendszer annál jobb! minden alkatrész hibalehetoség!
szisztok!
bele lehet integrálni egy hőmérsékletmérőt az áramkörbe? olyanra gondolok ami a kollektor hőmérsékletet méri.
Sziasztok!
Van egy kész napkollektor a tetőn (meleg levegőt befújó). Most csinálnám hozzá a vezérlést, hogy mikor menjen a ventillátor. Készítettem is egy egyszerű prototípust, két hőérzékelővel, amivel a szokásos dolgokat lehet beállítani (bekapcsolási küszöb, hiszterézis). Viszont ez a szokásos ki/be kapcsolós áramkör. Mindenképp fordulatszámot is szabályozó áramkört szeretnék építeni, ami a hőfokkülönbséggel arányosan vezérli a ventillátort. Nincs valami ötletetek hogy ezt hogyan lehetne megvalósítani? Nézegettem az optotriakos megoldásokat, de jól sejtem, hogy az csak ki/be kapcsolásra alkalmas? Igazából már az is nagyon jó lenne ha 2-3 fokozat lenne hozzá, nem fontos a folyamatos szabályozás. Agyalt már valaki ilyenen?
Nem tudom még aktuális-e a kérdésed, de a csatolt kapcsoláshoz készíthetsz egy egyszerű hőmérőt ICL7107-es IC-vel. Csak arra figyelj, hogy a hőmérőnek külön tápja legyen, ne ugyan arról menjen, mint a hőfokkapcsoló.
Én egy közönséges 10 LEDes kijelzésű hőfokmérőt javaslok, az adott hőfoknak megfelelő LEDekkel párhuzamosan optocsatolót bekötve. Teljes elválasztást biztosít, és több fokozatú befúvást tesz lehetővé.
A hőérzékelő jelét az LM3914 bemenetéhez kell applikálni, a kimeneteket pedig egymástól függetlenül fel lehet használni vezérlésre. |
Bejelentkezés
Hirdetés |
















