Fórum témák

» Több friss téma
Fórum » Egytranzisztoros erősítők (Zen)
Lapozás: OK   17 / 33
(#) bencikusz hozzászólása Szept 1, 2010 /
 
Mayan!
Jól látom hogy leszedték/leszedted a cikkedet az erősítőkről?
(#) Mayan válasza bencikusz hozzászólására (») Szept 1, 2010 /
 
Jól látod. Majd talán lesz egy összefoglaló cikkem amiben az összes eddigi valamirevaló próbálkozásomat bemutatom. Ezeket végleg töröltem, de itt-ott megvan minden a fórumban.
(#) bencikusz válasza Mayan hozzászólására (») Szept 1, 2010 /
 
Nekem szinte minden kapcsi le van mentve
Ha írod a cikket akkor az egyik erősítődhöz van egy nyáktervem, szívesen elküldöm!
(#) Mayan válasza bencikusz hozzászólására (») Szept 2, 2010 /
 
Oké. Melyikhez ? Ide is felteheted szerintem.
(#) bencikusz válasza Mayan hozzászólására (») Szept 2, 2010 /
 
Oké! Fel is teszem.
A mellékletben minden ott van.
(#) Mayan válasza varttina hozzászólására (») Szept 4, 2010 /
 
A diamond buffert próbáltad azóta ?
(#) robinson válasza Mayan hozzászólására (») Szept 4, 2010 /
 
Összeraktam az erősítőt, de nem működik vmi jól. Ha nem teszek bele ellenállást akkor vmivel jobb, de még úgyis halkabb, mintha direktbe kötném az MP3-at a hangszóróra. Ha bekötök elé még egy 12V 10W-os izzót is akkor sem jobb a helyzet. Próbálkoztam a feszültség növelésével de 24V körül már nagyon felhevült a tranyó.
Mi lehet a gond?
(#) danka- hozzászólása Szept 4, 2010 /
 
Üdv!

No,összedobtam a Mayan féle egyik erősítőt,konkrétan azt,amiben 2 BD244 van,meg egy TL082.
Nagyon meggyőző !
Itt jönne a tulajdonképpeni kérdésem :
Ebben a tokban 2 blokk van,és 1-2 oldallal odébb van olyan kapcsolás is,amiben mind2 blokk ki van használva.
Érdemes azt megcsinálnom? Mondjuk én ezzel is nagyon meg vagyok elégedve,csak az érdekelne,hogy érdemes-e azt vagy inkább maradjak ennél :
Bővebben: Link
Utóbbi esetén a 2 oldalas változathoz is elég lenne egy TL
Egyelőre ennyi,minden reakciót előre is köszönök.

További szép estét.
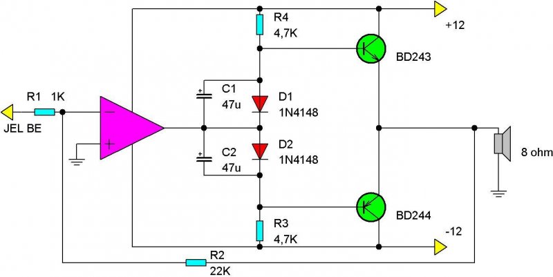
(#) bencikusz válasza danka- hozzászólására (») Szept 4, 2010 /
 
Szia!
Gondolom erre a rajzra gondoltál.
Nos elvileg ez jobb mivel itt a két műveleti erősítővel külön van választva az előfok rész és a tranzisztorok meghajtó fokozata.
Hangminőségben nem tudom melyik a jobb, mert nem építettem meg.
De ami késik az nem megy gyorsan .
Majd egyszer megépítem.
(#) danka- válasza bencikusz hozzászólására (») Szept 5, 2010 /
 
Ez leszaz

Sajna kicsit barbárkodnom kellett,lévén trafóm ami van,az +-18 fölé megy,és hiába esik lejjebb terheléskor,nem mertem megkockáztatni a TL082 kinyiffantását.(ha már olyan szépen összelégszereltem )
Így hát 12V-ból lett 2 diódával +-,6800µF oldalanként,majdnem elég is.Picit brummos,de nem vészes,zenélés közben meg egyáltalán nem hallani.
Ellenben elég brutális hőmennyiséget termel,jelenleg ez 1 oldal egy kb 14x10x3 cm borda van rajta,venti nélkül az üzemidő 10perc
Kis pentium 1es ventivel viszont langyos marad,ilyenformán talán még a másik oldalt is el fogja tudni hűteni.majd kiderül.Fülre viszont nagyon szép,sajna egyelőre csak mp3,de lineárra véve is teljesen meggyőző.Majd szerzek hozzá valamilyen rendes hangforrást,azt kiderül (úgyis van 1 csomó DTS dvdm pl.)
Köszi!

Üdv.
(#) varttina válasza Mayan hozzászólására (») Szept 5, 2010 /
 
Azóta sem próbáltam.
(#) Mayan válasza danka- hozzászólására (») Szept 5, 2010 /
 
Kicsit jobb a két műveleti erősítős, de a különbség árnyalatnyi. Minek bonyolítani Én bánom hogy nem hagytam meg az eredeti formában, úgy nagyon szerettem. De hát én mindíg átépítgetem a cuccaimat... Most abban a dobozban már az ab-osztályú buffer van.
(#) Mayan válasza robinson hozzászólására (») Szept 5, 2010 /
 
Ha nem teszel bele ellenállást ? Akkor valami nagyon nem jó ott... az ellenálláson a gate-re adott fesz nyitja ki a fetet, anélkül nem is működhet. Az ízzó világított ? Annak világítania kell a rajta átfolyó nyugalmi áramtól. A fet melegedése szükségszerű. Nagy borda kell rá. Az ízzókat párhuzamosan kellene kötnöd ha növelni akarod az áramot. Milyen fetet használtál ?
(#) danka- válasza Mayan hozzászólására (») Szept 5, 2010 /
 
Helló!

Nos akkor aszerint lesz letervezve a nyák.2 oldalra ki lesz használva a tokban mind2 blokk.Igyekszem szépre megcsinálni Namajd....

Köszi!
(#) robinson válasza Mayan hozzászólására (») Szept 5, 2010 /
 
BD910-es tranzisztort használtam.
Link
Az izzó nem világított.
Amit nem értek még, hogy ugyebár egy mono-jack dugóból 2 ér jön ki, a jel és a 0. A 0-t nemis kell bekötni? Vagy azt is az emitterre kössem az akksi negatív pólusához?
(#) Mayan válasza robinson hozzászólására (») Szept 5, 2010 /
 
Ja, tranyóval ? Valamiért a fet-es volt bennem... de a lényeg ugyanaz. Az ízzónak világítani kell, a bemenet földjét természetesen a közös földre kell kötni. Meg a kimenet földjét is. Ahová az emittert is. Akkor azért nem működött mert nem is nyitott ki a tranyó. Valamit csak elkötöttél akkor, nem ? Vagy rossz a tranyó. Új volt ?
(#) robinson válasza Mayan hozzászólására (») Szept 5, 2010 /
 
kefés motorhoz való szabályzóból forrasztottam ki, a szabályzó jó volt csak kicsi volt a teljesítménye
(#) Mayan válasza robinson hozzászólására (») Szept 6, 2010 /
 
Vegyél már egy új tranyót vagy fetet. bd243 pl.
(#) szegelgetek hozzászólása Szept 6, 2010 /
 
Az egyetlen tranzisztorral (csővel) való erősítő készítés lényege az lenne, hogy a tranzisztor kimeneti ellenállását minél hatékonyabban illesszük a hangszóró ellenállásához. Inkább, impedanciájához. Nem kell nagydolgot kitalálni. Ez a „kimenőtrafó”. Vagy, mint a téma indításakor egy „dinamikus” munkaellenállás alkalmazása. A dinamikus szó nem is a legjobb erre.
Inkább egy passzív eszköz eltérő viselkedése egyen és váltófeszültségen.
Itt, most különböző „fűtőtestek” próbálgatása megy. Ez egy más téma.
(#) AK0S válasza Mayan hozzászólására (») Szept 10, 2010 /
 
Lehet egy kérdésem a megalkotóhoz?
Megépítettem és van egy kis búgás pedig puffert kap rendesen mi lehet az oka?
irf630-al megépítve
(#) Mayan válasza AK0S hozzászólására (») Szept 10, 2010 /
 
Mennyi az a puffer ? 20-30000µF nem biztos hogy elég. Inkább kapcsolóüzemű tápot javaslok, ahhoz nem is kell plusz puffer, mégis néma lesz. Pl. régi pc-táp. Zavarszűrés azért nem árt. Amúgy hogy szól ?
(#) varttina válasza AK0S hozzászólására (») Szept 10, 2010 /
 
0,1F már elég neki. Esetleg egy C-L-C szűrő.
(#) AK0S válasza Mayan hozzászólására (») Szept 10, 2010 /
 
Most jelenleg 20000 ľF . de növeltem fokozatosan 30 e-ig és nem változott sok hej nincs ahonnan jöhetne mégse szűnik meg hiába variálok ezt azt.
A hangja nagyon tetszik hangerőből sincs hiány az izzós változat jött be nekem igazán.
Ahhoz képest hogy egyszerű nagyszerű.

(#) Mayan válasza AK0S hozzászólására (») Szept 10, 2010 /
 
Igen, ahogy varttina is javasolja, lehet crc vagy clc szűrő is. Ha nincs folytód, akkor crc. Pl. úgy hogy 10000uF, sorban egy 1-2 ohmos ellenálló, aztán még 10 vagy 20000µF puffer. Ja és örülök hogy tetszik És érdekel még valakit ez a technika.
(#) AK0S válasza Mayan hozzászólására (») Szept 10, 2010 /
 
Két 1 ohmos ellenállás megoldotta a problémát most már csak a számítógép nagyfrekis motorhangja van a hangkártyából a ventik miatt az ellen lehet valamit tenni??
(#) Mayan válasza AK0S hozzászólására (») Szept 10, 2010 /
 
Az nehezebb ügy... nekem is volt ilyen problémám, de egy másik erősítővel, és a gépen a kimenő jelszintet nullára lehúzva sem szűnt meg ez a zaj, és nem is változott a hangerővel. Ezt nem tudom hogy lehet kiküszöbölni. Próbáld inkább más jelforrással esetleg, ami nem ilyen zajos.
(#) AK0S válasza Mayan hozzászólására (») Szept 10, 2010 /
 
Más forrásról tökéletes e pc hibálya.
(#) varttina válasza AK0S hozzászólására (») Szept 10, 2010 /
 
Talán egy külső hangkártyával megoldódna aez a probléma is.
(#) AK0S válasza varttina hozzászólására (») Szept 10, 2010 /
 
Vagy egy minőségibb hangkártya
(#) Mayan válasza AK0S hozzászólására (») Szept 10, 2010 /
 
Amúgy mekkora tápfeszt adsz neki és mennyi áramot ? Illetve milyen ízzót használsz ? Képet teszel fel ?
Következő: »»   17 / 33
Bejelentkezés

Belépés

Hirdetés
XDT.hu
Az oldalon sütiket használunk a helyes működéshez. Bővebb információt az adatvédelmi szabályzatban olvashatsz. Megértettem