Fórum témák
» Több friss téma |
Sziasztok! Gondolkodtam az elmúlt napokban hogy jön a kukorica betakarításának idénye és hát lenne nekünk az egyik géppel egy kis gondunk! Van egy tengelyy amit néha megszorit vagyis nem is a tengelyt hanem a láncot ami forog rajta szóval azt megfogja néha a kukorica!
Valami olyasmire gondoltam ami figyelné tengely forgását és ha a tengely megáll akkor a gépet le kell hogy állitsuk mert különben szétnyomja a hidraulika csövet! Szoval ha a tengely megáll jó lenne ha valami sípolna vagy jelezné hogy nem forog! Valami ötlet a megoldásra valakinek?
Kell egy érzékelő ( pl. induktív jeladó ), ami érzékeli a forgást és ez a jel indít egy újraindítható monostabil multivibrátort ( keress rá! ). A monostabil kimenete ezek után jelzi, hogy van forgás vagy nincs ( zümmer, duda, LED, bármi ..., megfelelő illesztéssel persze! ). A monostabil idejének valamivel hosszabbnak kell lennie, mint a jeladóból érkező jel periódusa!
Steve
Fogsz egy bicikli computert, a mágnest felteszed a tengelyre /por, kosz miatt az opto felejtős/, érzékelőjét, ami egy reed patron bekötöd egy 555-ös IC-be.. A patron a forgás rövidzáraival "0-zza" az időzítőt, ha kimarad, akkor billen. De sok más figyelő áramkört is lehet kitalálni...
Elég lehet egy tranzisztor is, sütögetem a bázison lévő kondit, ha kimarad billen a tranzisztor, húz a kollektorköri relé, és így tovább... Üdv: StMiklos
Valami egyszerűre gondolnék itt én mert megépiteni megtudnám esetleg egy rajz alapján! Valami konkrét terve nincs valameikőtöknek?
Biciklis computer mágnesem pl van! Mindegy hogy egy led gyullad fel vagy sipol valami mindegy csak jelezzen!
Szia!
Talán az egyik legegyszerűbb megoldás, egy dinamó (állandómágneses egyenáramú motor) vagy egy léptetőmotor alkalmazása. A motor kivezetését egy kondenzátorral pufferelve (léptető motornál dióda is kell az egyenirányításhoz), párhuzamos ellenállással időállandót beállítva egy tranzisztort meghajtva kapcsolhatunk egy szirénát a riasztáshoz. Precízebb megoldáshoz akár komparátor áramkör is alkalmazható.
Mezőgazdasági gépről lévén szó, nagyon nagy a rezgés, én az induktív érzékelőt használnám 555-tel párosítva. Nem olcsó megoldás de a jelentős rezgés és a szennyezett üzemi körülmények miatt kosz és rázásálló kivitel kell, egy reed könnyen bezizeg, és fals jelet ad.
Szia milyen géped van? mert lehet van gyári megoldás rá.
Pl:Claas vagy New Hoolland kombálynok induktív jeladósak és nem csak a forgást hanem a forgás sebességét is figyelik egy hiszterézis komparátorral és ha a forgás nem a beállított határok között van billen a kimenet és egy lámpa kivilágít a műszerfalon. Nagyon hasznos jószág mert egy szíj 60 ropi ha leég róla .
Hát olyan nagyon sokat nem költenék azért rá esetleg ha valaki tudna adni valami kapcsolási rajzot azt nagyon megköszönném! Mégha néha néha adna egy rossz jelet tehát tegyük fel egy led egyszer egyszer felvillan az nem lenne gond mert csak ha folyamatosan világitana akkor jelezné hogy áll a tengely!
Nem lenne egyszerűbb az olajnyomást úgy beállítani, hogy ne nyomja szét a csöveket? Egy hidralika rendszernek tartalmaznia kellene ilyet. De ha nem akkor
az olaj útjába egy szelepet ami túlnyomás esetén vissza forgatja az olajat a tartályba. Ez biztonságos és végleges megoldás volna.
De ugyanúgy nem lehetne észrevenni,
és a teljes szivattyúteljesítményt hő formájában beletenné az olajba.... Ez is kerülendő.
http://kephost.hu/share-86DF_4C910D2C.html
Ime egy kép kis segítségnek! Ez a tengely egyébként egy felhordó része ami a kukoricát hordja fel a tartályba!
Stewe jol mondja azzal még nem oldom meg a problémám mert ha nem veszem észre megszedi magát a gép és utána takarithatok ki félmázsa csöves tengerit a felhordó szerkezet aljábol! Ezért lenne jó valami kis egyszerű megoldás hogyha megáll a felhordó gyorsan leállitom a szivattyút igy nem szedi meg magát és ha eltávolitom a tengerit ami megakadt akkor nyugodtan indul megint a szivattyú viszont ha sokáig nem veszem észre akkor takarítás!
Szia!
Itt egy egyszerű kapcsolás. mivel relés kimenete van, elég univerzálisan felhasználható.
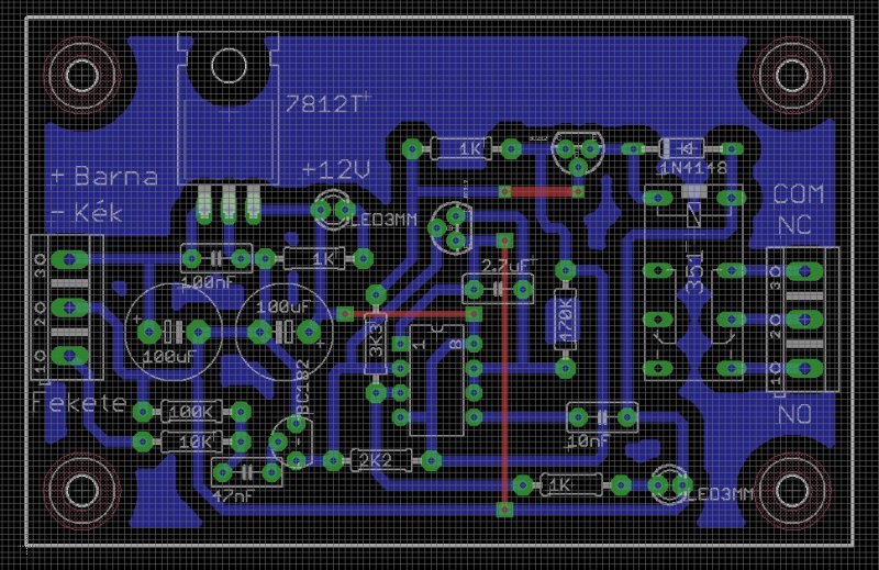
Szia! Na ez nem is rossz esetleg őő nyákterved nincs? nem nagyon vágom a tervezést?
De megmentene egy rakás csövet és szerelési időt. Lánccal meg kellene hajtani egy dinamót vagy generátort
ami egy relét tartana. Ha megáll nincs áram, a relé elenged és indítja a riasztót.
Egy optocsatolós változat.
Hát ez a láncos meghajtás ott már nem kivitelezhető! de azért köszönöm
Én a legkorrektebb megoldást javaslom: A motor nyomástartó szelepének tankágába teszel egy közönséges zászlós áramlásérzékelőt mikrokapcsolóval: amikor a hidromotor megáll, vagy akár csak túl van terhelve és a bypasson megy az olaj,a jelzőfény-hang máris indul.
Köszönöm a fáradozást! Nyákterv nincs valameikhez esetleg? Nem tudsz?
Most igy témán kivül az jutott eszembe hogy: Mi lenne ha meghosszabitanám a biciklis kilométeróra vezetékét és a gép hátuljábol bevezetném a fülkébe! Igy még tudna mérni? És arra gondoltam hogy ha 0 mutat akkor nem forog! Bár igy nem lenne figyelmeztető jelzés! (led, hang)
Az optóshoz van panelterv. A reed relés meg olyan egyszerű, hogy próbapanelen is össze lehet rakni.
Hát ha felteszed akkor köszi majd holnap átnézem hogy megtudom e csinálni! Üdv
Ott van a hozzászólásban! forg_opto_02.gif a neve.
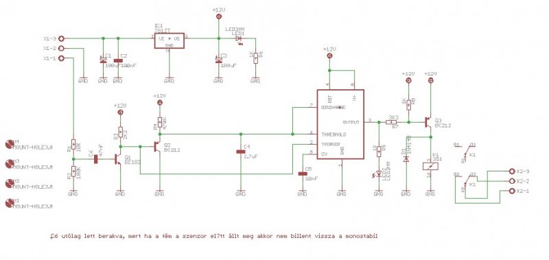
Én nem rég csináltam ilyet, induktív érzékelővel, és egy újraindítható 555-tel. Amire senki nem gondt, hogy másképp viselkedik ha a fém a szenzor előtt van, vagy ha nincs, álló helyzetben. Álló helyzetben is azt jelezte, hogy forog. Itt a jó rajz.
Nyáktervedet feltennéd még esetleg? Egyébként működik rendesen? Körülbelül mennyi költség volt az alkatrészek illetve te mihez használod?
Sziasztok! Az1998-as RT.203.oldalán lévő kapcsolást használom(némimódosítással) egy malomban,légelzárósort felügyel,hibanélkül működik. üdv.
Helló. Igen működik.
Egy hajtóműves motor kimeneti tengelyét kellett figyelni. Ha nem érkezik jel 1-2 másodpercig akkor le kellett állítani a motort. Először jól működött, de véletlenül előtte állt meg a forgó kis lemez, és nem kapcsolt ki. Akkor módosítottam. Az anyag ár? érzékelő nélkül talán egy ezres max. Itt a nyák rajza. Ha nem tudod megcsinálni keress meg privátba.
Szerintem válasszuk szét az ipari megoldásokat a "sufni-tuning" - garázsműhely megoldásoktól (tudom, ez a Hobbielektronika :yes
.Ipari: megbízható, robusztus, zavarérzéketlen, drága. Más: kihívásokkal teli, bizonytalan, szép élmény, egyedi, olcsó. A választás attól függ, milyen kár-termelés kimaradás történhet ezen szenzor hibájából-rossz működéséből. Amiket írtatok eddig az a "más" kategória. Kivéve (#797694) dobo, Ő már írta az általam is (cementipar, 2 kW-1 MW motorok) javasolt profi megoldást: induktív jeladó, pl XSAV V11801 (ára ~85 EUR, két vagy három kivezetéses, IP67, M30-as csavar kivitel, 10 mm-es érzékelési távolság, beállítható fordulatszám felett jelez, azaz fordulatszámot mér, nem csupán forgást). Számos cég gyárt ilyen szenzorokat. |
Bejelentkezés
Hirdetés |




Biciklis computer mágnesem pl van! Mindegy hogy egy led gyullad fel vagy sipol valami mindegy csak jelezzen!







