Fórum témák
» Több friss téma |
Fórum » Távirányító, távkapcsoló
Szeretnék egy olyan távirányítót építeni ami 100m-es hatótávolságig használható. Mindössze csak egy relét akarok vele vezérelni.
A kerti kútból akarom az öntözést megvalósítani egy búvárszivattyúval, de a kert és a kút közti távolság közel 100m. (Nincs sok víz a kúdban ezért nem akarom, hogy fölöslegesen elfollyon a víz, amíg a nagymamám előresétál, hogy lekapcsolja......) Ha lehet minél egyszerübb és olcsóbb kapcsolással (adóval és vevővel), akarom megoldani. Mindennemű segítség érdekel!
hy
neked valami rádiós mudul kell. Mert infra nem igazán jó. www.profitech.hu találsz jó rádiós mudulokat
vagy itt is van http://www.hobbielektronika.hu/forum/topic_3124.html
Én egy tolókaput szeretnék vezérelni.Nem tudom hogy megoldás lenne-e egy ross
z tv-ből a vevő + a távirányító ???Az egyszerűség a lényeg.
Távirányító + IR vevő + Mikrovezérlő! Így elég egyszerűen megoldható!
Ienem van, nagyon jó, lehet nyomógomb, és kapcsoló is!!!!!! (szintén szivattyú)Bővebben: Link
Sikerült egy viszonylag olcsó adó és vevő párosra rábukkannom a Chipcad-nél. Postaköltséggel együtt 2000Ft-ból megáll. Állítólag egy darab dróttal (antenna) tudja a 100m-es távolságot.
Másik dolog! Úgy szeretném megoldani a szivattyú vezérlését, hogy mindössze egy nyomógombot használok fel, ha egyszer megnyomom indítja, ha mégegyszer megnyomom leállítja a szivattyút. Nem tud valaki ennek megoldására egy egyszerű kapcsolást? Nem akarok csak ezért egy mikrovezérlőt (PIC) beépíteni....... Azért nem kapcsolóval akarom megoldani, mert akkor folyamatos adás lenne és hamar leszívná az elemet.
ezt egy cd4013-as ic-vel meg lehet oldani könnyen majd megrajzolom és felrakom.
Az adó-vevő modult hogy akarod vezérelni? mert ha nem raksz rá kodolót akkor akár a szomszéd csengője is elindíthatja vagy leállíthatja a szivattyút, erre mindenképp gondolj pl: ht12-es IC de van még pár amivel meg lehet oldani.
Itt a kapcsolási rajz ennek a bemenetére csak inpulzust kell adni és a kimenete változik.
Köszi szépen a kapcsolást. Nem tudod, ezt az IC-t könynen be lehet szerezni és nem is drága? Nem tudod mibe szokták használni, amiből esetleg ki tudom szedni?
Én is nézegettem egy kapcsolást...feltettem a rajzát nézd meg szerinted ez is azt csinálja? Bár erről az IC-ről se tudom mennyibe kerül és elterjedt-e. ![]() A zavaró behatások engem is foglalkoztatnak. Gondoltam arra, hogy egy PIC-et teszek az adóhoz és a vevőhöz, amivel adatcsomagot küldök és fogadok és akkor kizárom a véletlen kapcsolást. De sajnálom a PIC-et elpazarolni erre a feladatra. Viszont, amit te írtál megint csak érdekes és érdekel csak azt a ht12-es IC-t se ismerem. Arról tudsz valamit? Ár, stb. Vagy miyen IC-kre gondoltál még......? Üdv. Zsolti
cd40xx sorozat nem egy drága kategória kb 50-200Ft általában, attol függ hol veszed, és kaphatók is szinte minden alkatrészboltba. A rajz elméletileg működhet, csak a nyomógombot hogy akarod megvalósítani a vevőből jövő jellel, mivel itt a kapcsolójel hol pozitív hol negatív (nem megoldhatatlan, csak még pár alkatrész kell hozzá). Amit én küldtem annál csak pozitiv inpulzus kell amit a vevő kodoló IC-ből könnyű kinyerni, a vevo.jpg HT12D 17-es lábáról például. A HT12-es IC kb 800-1000Ft lehet.
A stb. ic- pl MC145026-MC145027, UM3750 encoder-decoder IC.
A HT12D és a HT12E az adótól és vevőtől független IC? Akkor nekem nem nyerő, mert a két IC plusz 2000 FT-ot jelente, én viszont a lehető legolcsóbban akarok az egészből kijönni. Ezt a két IC-t a külső zavarok ellen ajánlottad, ezek kódolt jelet küldenek?
Az adó és vevő, amit a Chipcad-től rendelek TTL jelet kap a bemenetére (adó) és azt is ad ki a kimenetén (vevő). Ezért kellen valami egyszerű megoldás, mert a zavaró jelre ugyancsak egybe áll majd a vevő kimenet és bekapcsolja a szivattyút. Az általam felrakott Hef40106-os IC-vel megoldott nyomógombos kapcsolás, ha szerinted pozitív és negatív jel váltakozása a kimeneten, akkor az tényleg bonyolítana a helyzeten. Erről az oldalról megoldottnak veszem a próoblémát, azt a kapcsolást választom amit a CD4013-as IC-vel ajánlottál. Majd a héten megnézem mennyibe kerül felénk és lehet-e egyáltalán kapni.........
Rádióferkis úton csak menchester kodolással lehet lehet adatot küldeni, amivel megoldható hogy csak a saját jelére kapcsoljon a készülék. Ha valami sima TTL jelet akarsz átküleni nagy az esélye hogy más azonos frekin üzemelő berendezés bezavarhat, vagy nem úgy viszi át a jelet ahogy te akarod. A HT-s Ic 256 külömböző kódolást tud de ha a 4 adatcstornát is kihasználod akkor 4096-ot, mellé még tudja a menchester kódolást is.
Ha ez neked dárga akkor vegyél egy vezeték nélküli csengőt ami tud több kódot is és alakítsd át, ilyet kb 1500-2000Ft körül már kapsz.
Megpróbálom értelmezni a működési folyamatot.
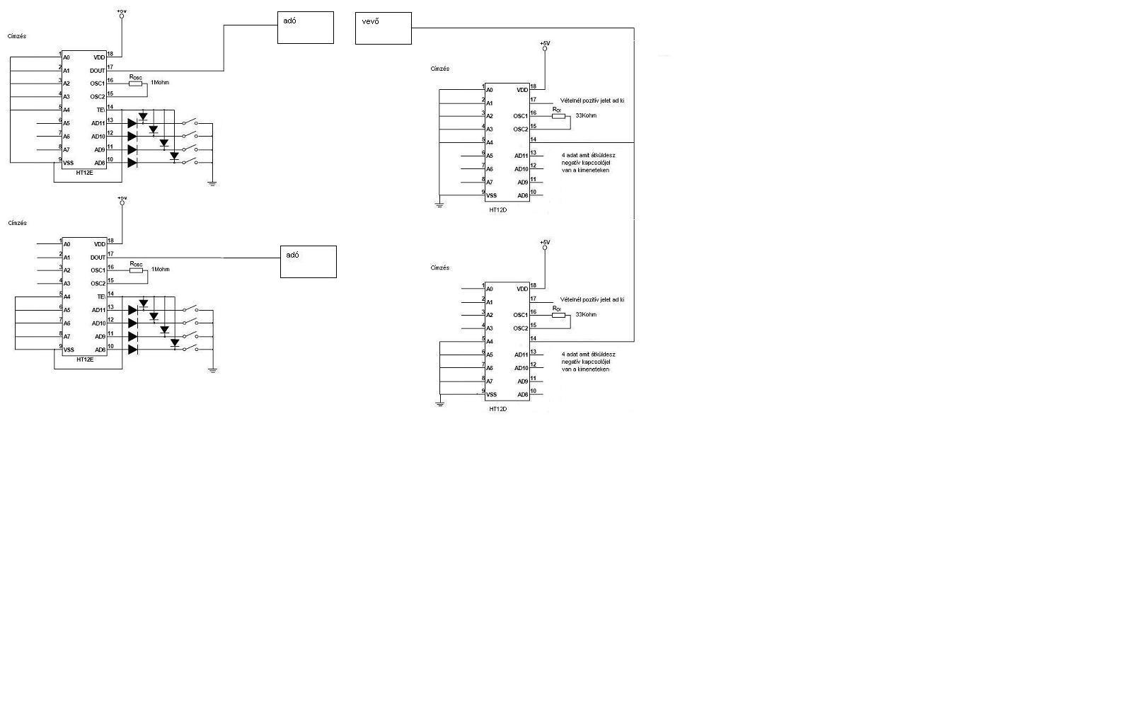
Először a HT12E AD8-AD11 valamelyik bemenetére küldök egy 5V-os jelet egy nyomógombbal. Utána a A0-A7-ig beállítok egy címzést, aminek megfelelő címzést állítok be a vevő oldalán található HT12D IC A0-A7 lábain is. Ezután a HT12D A8-A11 lábak közül azon, amelyre az adónál 5V-ot kapcsoltam megjelenik szintén 5V-os kimeneti jel, amíg a nyomógombot nyomva tartom. Ezt a jelet küldöm a CD4013-as IC-nek (CLK lábra) és a kimenetén (Q) megjelenik 5V. Következő nyomógomb nyomásra a kimenetet lehúzza. Helyes ahogy leírtam? A HT12E és HT12D egyébként az adó és vevő modullal sorosan kommunikál és a HT12E a 17-es lábon küldi ill. a HT12D a 14-es lábon kapja az adatot? Amúgy a rádiós csengőre én is gondoltam, épp a minap nézegettem a Tesco-ban 2400Ft-ért. Azt írta rajta, hogy 80-100m-t tud. Azt mondod ezek a csengők már kódolt jelet küldözgetnek és csak a saját adójára reagál a vevő? Már csak attól félek, hogy mennyire átlátható lehet a csengő kapcsolása, hogy át tudjam alakítani.
Nem jól értelmezed!
Az A0-A7 a címzés aminek nem +5V kell hanem test, ezzel beállítod a címet az adón és a vevőn is ugyanazt!(külömben nem működik!) és ezt csak 1x kell megcsinálni, pl: fixen ráforrasztod. Majd ezután A8-A11-re valamelyikre menő gombot ha megnyomod már küldi is az adatot az adónak. (lásd a kapcsolási rajzot). A vevőn beállítod a címzést ugyanúgy mint az adón A0-A7, majd az A8-A11-en megjelenik az adat amit átküldtél az adóval. A vezetéknélküli csengő nem mind tudja a "több csatornát" azt meg kell nézni még a boltba hogy tudja-e. elvileg egy kis elektronikával a hangszororól a jelet át tudod alakítani kapcsoló jelnek.
Akkor mégis csak jól értelmeztem....olvasd csak el mégegyszer amit én írtam, ugyanaz.
Lehet, hogy csak futtában olvastad el.Nekem miért is lenne szükségem több csatornás jelre, amit a vezetéknélküli csengő nem biztos, hogy tud? Azon gondolkodtam, hogy ha én a HT12E és HT12D IC-kel oldom meg, akkor nincs szükségem a CD4013-ra, mert a HT IC-k négy be ill. kimenő jelet kezelnek. Így már tehetek az adóra két nyomógombot, az egyik indítja a szivattyút a másik leállítja, nem?
A legtöbb vezetéknélküli csengőben (biztos van piaci szutyok is, amiben nem) van koder/dekoder páros, csak 2262/2272 és nem a HT12, de még a lábkiosztás is ua. az IC-knek. Lehet, hogy teljesen kompatibilisek?
Elvileg ua. a biztonságot tudja, mint a nem ugrókódos távirányítós cuccok: a garázs/kapunyitók zöme, távirányítós központi zárak, régebbi/olcsóbb riasztók...stb. Arra azért kíváncsi lennék, hogy hogyan tartják nyilván világviszonylatban ezeket a kódsorokat, hogy ne legyen ismétlődés...? Egyébként a 2262/2272 párosnál 3 állású lehet a 8 kódláb, sehova/plusszra/testre, legalábbis én így láttam, ez így pár tényleg elég sok variáció. Üdv Inhouse Idézet: „Így már tehetek az adóra két nyomógombot, az egyik indítja a szivattyút a másik leállítja, nem?” De. ![]() És jóval kisebb a téves indítás/leállítás esélye is. Üdv Inhouse
Én arra írtam hogy nem jó, hogy 5V-ot adsz valamelyik bemenetre, mivel testel kell vezérleni, és a HT12D is negatív kimeneti jelet ad.
Igazad van meg lehet oldani a 4013 nélkül is. A HT12D kimenetei azon a szinten maradnak amit utoljára átküldtél neki Pl: AD8 bekapcsolás jel AD9-AD11 bármelyikével ki tudod kapcsolni.
Na nem bírtam tovább és megvettem a vezetéknélküli csengőt 2500FT-ért. Talán, ahogy néztem nem fogok befürödni vele, mert annak ellenére, hogy kínai kütyü tudja azt amire szükségem van. A hatótávolsága 100m, az interferencia kiküszöbölésére tettek bele egy 4-es DIP kapcsolót, így a kommunikációs jel az adó és a vevő között modulált.
Ezzel már az adó oldali dobozolás is renben, van rajt egy nyomógom és kész.Belekukkantottam, az adó és vevő nem modulból áll hanem passzív elemekből van összerakva (oszcillátor). Van az adóban és a vevőben is egy IC, amikről nem találtam semmit, ez kimondott kínai erre a célra készített IC lehet. Talán a modulálást és demodulálást végzik mind a HT12D és E. Valamint van bent egy chipes egység (leöntött gyantával) ez meg gondolom a csengőhangt generálja. A két IC neve, ha valakit érdekelne: TR3503 ill. TR3603. Most már csak a hangszóróra menő jelet kellene átalakítanom úgy, hogy azt nekem mégis jó legyen. Így mégis szükségem lesz a CD4013-as IC-re is. Ötletetek a jelátalakításra? Vagy valamire még kiváncsiak vagytok a csengővel kapcsolatban? A típusa egyébként ST-66.
Úgy nézetem majdnem ugyan az mint a HT12, szerintem meg lehet vele oldani, a kimenetére egy tranyós erősítő és kész is.
Nekem az az ötletem, hogy próbáld ki az adó-vevő modulokat
Bővebben: Link Csak led helyett relét kötsz be, mellékelem. A téglalap egy relé, a dióda legyen 1N4148
sziastok
azal a kérdésel fordulok hozátok hogy eben topicban látam valamiféle cimezhető ic-t most én ezel meg tudom oldani hogy egy adóra 2db ijet teszek más más cimzésel és a vevőre is 2db-t teszek, és a két ic egymás zavarása nélkül mintha két kűlön frekvencián lenének, működnek? nézdétek át ezeket a képeket hogy valamelyiken van e hiba vagy elméletileg lehetcséges? és nekem olyan ic-re lene szügségem ami ugyan olyan mint ez csak 1db adatbitet visz át viszont a cimzése ugyan úgy 8bit, és még milyen ic-ket használhatok ezeknek a helyetesítésére mert ez az ic sorozatot 1250ft/db-be látam? novarobot
Bocs mindenkitől de nem akartam uj témát nyitni arra gondoltam hogy ha a kapunyitást ugy oldanám meg hogy vannak ezek a vezetéknélküli csengők (kb2-3e ft-ért) ha a csengő vagy piezó vagy nem tudom mivel van megoldva a hangadás helyére tennék egy relét akkor azzal tudnám vezérelni egy elektromos kaput jól sejtem? A kérdésem még az lenne, hogy ezek a csengők mijen élettartalmúak lehetnek szerintetek? vagy ha valaki tud ajánlani helyet ahol lehet ijen pár ezerért veni ilyen adó vevő modult az osza meg velem lécci kösz.
Egy olyan kérdéssel fordulok hozzátok, hogy van egy távirányítós garázskapu, de csak 2 távirányítója van, és szeretnék még legalább egyet hozzá. Megoldható valahogy ez?
kevés az info
Az elv jó és működik. Nem is kell más frekvenciát beállítanod ha más a címzés. Hisz épp erre jó a címzés.
Hasonló ic-pár, ami kapható is és ráadásul harmadannyiba kerül: MC145026/MC145027 Ezekkel építek most én is... :yes:
Az függ attól, milyen a távirányító és a vevő IR vagy rádiós?
Reprodukálni lehet e a jelet, vagyis oszcilloszkóppal, vagy IR-nél pc-re köthető IR vevővel ki lehet olvasni a jelsorozatot a vevőből. De ehhez tudnom kéne milyen a te kapunyitód.
Mástnem ha felkeresed a gyártót (forgalmazót) és kérsz tőlük, akkor biztosan.
|
Bejelentkezés
Hirdetés |









Lehet, hogy csak futtában olvastad el.








