Fórum témák

» Több friss téma
Fórum » Erősítő mindig és mindig
Mielőtt kérdezel, a következő két dolgot ellenőrizd! I. A helyes tápfeszültségek megléte. II. A kimeneten van-e egyenfeszültség. Élesztés.
Lapozás: OK   639 / 2580
(#) kiszebra válasza Action2K hozzászólására (») Nov 9, 2010 /
 
Vagyis nincs számottevő különbség kettejük között?
(#) tiggersoft válasza kiszebra hozzászólására (») Nov 9, 2010 / 1
 
Ezzel inkább arra célzott, hogy kinek-kinek izlése szerint. Magyarul van akinek a fekete másnak a sárga...
Lehet, hogy neked a TDA jön be másnak a VF3 vagy forditva. Ha teheted épitsd meg mindkettőt(vagy még egy párat) és amelyik legjobban tetszik azt használd.
(#) kiszebra válasza tiggersoft hozzászólására (») Nov 9, 2010 /
 
Erre a köbzoli féle válaszra gondoltam, de lehet kipróbálom a 2030-at is, mivel VF3 már itt van előttem és eléggé tetszik a hangja.
Vagy esetleg egy jobb "ilyen" kategóriájú erősítő ajánlás?
(#) fleto4 válasza (Felhasználó 13571) hozzászólására (») Nov 9, 2010 /
 
"Kinek a pap, kinek a lánya"
Ez komoly volt, mint az infarktus
(#) CIROKL válasza kiszebra hozzászólására (») Nov 9, 2010 /
 
A 2030-at nem lehet egy kalap alá venni a VF3-mal .
Ilyen kategóriában van számos erősítő de ha minden képen íc -és dolog ami érdekel akkor épits LM3875 -el gainclone -t
(#) kiszebra válasza CIROKL hozzászólására (») Nov 9, 2010 /
 
Nem feltétlenül ic-s, hanem kevés alkatrészes, könnyen élesztős.
Gainclone-t lehet kipróbálom.
(#) tiggersoft válasza kiszebra hozzászólására (») Nov 9, 2010 /
 
Az én véleményem, hogy itt porosodik pár 2030-as és arra nem méltatom, hogy nyákot tegyek alá. Egyszer hallottam elég is volt. Ami tetszett bár nem ez a kategoria az egy Quad amit az unokaöcsémnek épitettem. CIROKL által ajánlott LM paraméterei nem rosszak talán meg kéne hallgatni. Az ára sem vészes(kb.1800Huf+áfa) lehet hogy ősszedobok egyet...
(#) ethosz2 válasza kiszebra hozzászólására (») Nov 9, 2010 /
 
Az LM1875 ic-t olyan jónak tartják, mint az LM3875 gainclone-t. Az LM1875 mindenben kompatibilis a TDA2030-al. Még lábkiosztásban is. Ez a legkevesebb külső alkatrészt igénylő erősítő és sok helyen olvastam ezen a fórumon is hogy jobbnak tartják a vf-től.
(#) csikben hozzászólása Nov 9, 2010 /
 
Sziasztok! Nemrégiben csináltam egy hangládát melybe 2 darab 2x7W os erősítőt tettem.
Az egyik erősítő a közép-mély hangszórókat hajtja meg, a másik pedig a magas sugárzókat.
Hozzá a tápot is én készítettem, trafó, egyenirányító, kondi (2x4700mikroF).
Sikerült is életrekeltenem, egyetlen probléma van vele, mégpedig, hogy ha áram alatt van akkor zúg (50Hz körül).

Ha a hűtőbordára rákötöm a földet, akkor méghangosabb lesz ez a jelenség.

Az összes elektronika egy FÁBÓl készült dobozban van, a hangszórókkal együtt.
Van egy házilak készített 2x50W os erősítőm is, melyben lényegében ugyanezek vannak, kivéve a hangváltó áramkört (és a doboza műanyag, a trafó is közel van).
Ennél szinte semmilyen zajjelenség nincs.

Még egy fontos dolog: a hangerő potméterek állásától függően valamikor rádíóadások hallhatóak elég hangosan.

Mit gondoltok? Mi lehet a problémák oka? Bármilyen megoldás érdekelne, ami segíthet.

Várom a javaslatokat!

Üdv,
Beni
(#) saraha válasza csikben hozzászólására (») Nov 9, 2010 /
 
Szia.
Itt olvasgass.
(#) gery1212 válasza Mayan hozzászólására (») Nov 9, 2010 /
 
Szia
Mi volt vele a gondok?
Miért nem lett jó?
(#) ibpeti hozzászólása Nov 9, 2010 /
 
Hello! LM3886 IC-s végfokot belehet-e ugy kötni, hogy ne kelljen előerősitő hozzá, de kitudjam hajtani rendesen? Simán laptop hangkártyáról szeretném hajtani. Köszi!
(#) hangszoros válasza ibpeti hozzászólására (») Nov 10, 2010 /
 
A visszacsatoló ellenálások arányával tudod növelni az erősitést
(#) Mayan válasza gery1212 hozzászólására (») Nov 10, 2010 /
 
Épp ezt tárgyaltuk az előző oldalon...
(#) ibpeti válasza hangszoros hozzászólására (») Nov 10, 2010 /
 
Csatolom a kapcsolási rajzot, gondolom az R3 R4 R5-re gondolsz? Ezek közül melyiket cseréljem, illetve mekkorára? Kisebb vagy nagyobb ellenállásúra? Köszi
(#) kadarist válasza ibpeti hozzászólására (») Nov 10, 2010 /
 
Szia!
Növeld az R4-et 33k ohm -ra és hallgasd meg a különbséget.
(#) kiszebra válasza Mayan hozzászólására (») Nov 10, 2010 /
 
Ez kéne nekem. Az avatorodban lévő kapcsolással azt hiszem, jobban járnék mint az IC-kell.
(#) ibpeti válasza kadarist hozzászólására (») Nov 10, 2010 /
 
Köszi sikerült! Hozzá "hangoltam" az előerősitőhöz. A búgás is mérséklődőtt a hangfalban
Vöszont következö problémám az, hogy kb. 3/4-ed hangerönél torzit nagyon, ezt mi okozhatja? Bármilyen hangszoróval, mind1 hány Ohm-ossal ezt csinálja. Kevés a táp?
(#) Mayan válasza kiszebra hozzászólására (») Nov 10, 2010 /
 
Hát próbáld ki..., előbb csak madzagolva, aztán ha tetszik, megépíted szépen, fixre.
(#) hangszoros válasza ibpeti hozzászólására (») Nov 10, 2010 /
 
Én az R3at csökkenteném 470 ohmra (680-al ugyanakkora, mint a kadarist által javalott R4 33k-ra)
A C2-öt keveslem 10 mikrónak. Ha R3-at csökkented akkor én 33-47mikrót javaslok, hogy ne leggen mélyvágás.
A 3/4ed hangeröt nem lehet értelmezni. Szerintem túlhajtod, és elfogy a tápfesz. Klippel.
Ekkora tápfesszel ( 42V ) nem terhelném 8ohm alatt !
Nem az volt a kivánság, hogy alaptop hajtsa ki ? Közbe lett előerősitő ?
(#) ibpeti válasza hangszoros hozzászólására (») Nov 10, 2010 /
 
A 2 végfok egy Videoton 6383-ba van beleépitve, és annak az előerősitője hajtja meg a 2 végfokot. Azthittem túlhajtja, azért torzit, de mégsem, hiszen ha módositom az ellenállásokat, és laptopra kötöm, ugyanugy szól mint a Videotonra kötve. Ezért visszapakoltam őket a Vidibe, de viszont tettem be a az R4 helyére egy 10Kohm-osat, mert szerintem egy picit tulvezérelte a végfokot. 2x35V-ról megy a cucc, 2db 50V 4700µF-es pufferrel. És ugyanott torzit be 4 illetve 8 ohmos hangszorónál is.
(#) kadarist válasza ibpeti hozzászólására (») Nov 10, 2010 /
 
Esetleg gerjedés? Az eredeti felállásban egyáltalán nem torzított?
(#) ibpeti válasza kadarist hozzászólására (») Nov 10, 2010 /
 
Mind1 hogy vannak az ellenállások, egy bizonyos hangerő után (zenétől függően fél - 3/4-ed hangerő körül) torzit. Olyan mint ha elmenne az ereje. Most mértem rá a tápfeszre, lehalkitott állapotban 34,2V, ha hajtom az erősitőt, akkor 31V körülre lemegy. Ez cink?
(#) kiszebra válasza Mayan hozzászólására (») Nov 10, 2010 /
 
Valami előerősítőt tranzisztorral tudnál ajánlani hozzá? IC-t nem szeretnék bele.
(#) Mayan válasza kiszebra hozzászólására (») Nov 10, 2010 /
 
Nem, tranyósat még nem csináltam. Elég nehéz olyat csinálni ami felér egy jó opamp-pal. Esetleg keress egy diszkrét opamp kapcsolást valahol.
(#) hangszoros válasza ibpeti hozzászólására (») Nov 10, 2010 /
 
Tápod jónak mondható, 10%-os feszültségesés az átlag feletti. (Beagnál nem ritka a 30 )
Gyanitom, hogy szkóp nélkül nem fogsz elöbbre jutni
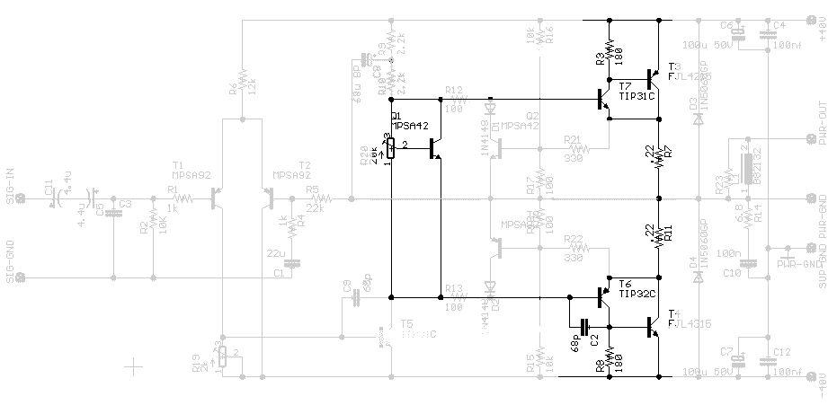
(#) Mayan hozzászólása Nov 11, 2010 /
 
Hozzáértők ! Az ilyen topológiájú végfokozatnak van feszültségerősítése ? Illetve ha van, mekkora ?
(#) lapose válasza Mayan hozzászólására (») Nov 11, 2010 /
 
Ha a kiemelt részre gondolsz annak nincs, sima emitterkövető.
(#) Mayan válasza lapose hozzászólására (») Nov 11, 2010 /
 
Akkor csak abban a formában erősít feszültséget is, ahogyan a texasban van ?
(#) lapose válasza Mayan hozzászólására (») Nov 11, 2010 /
 
A két kapcsolás nem egyezik meg. Itt a két tranzisztor egy darlingtont képez, pl. a T7-T3 eredője egy nagybétájú NPN tranzisztornak felel meg. A texasban nincs darlindtonba kötve a két tranzisztor, az erősítés mértékét visszacsatoló hálózattal állítják be.
Következő: »»   639 / 2580
Bejelentkezés

Belépés

Hirdetés
XDT.hu
Az oldalon sütiket használunk a helyes működéshez. Bővebb információt az adatvédelmi szabályzatban olvashatsz. Megértettem