Fórum témák
» Több friss téma |
Mielőtt kérdezel, a következő két dolgot ellenőrizd!
I. A helyes tápfeszültségek megléte.
II. A kimeneten van-e egyenfeszültség.
Élesztés.
Ez tévedés
Üdvözlök mindenkit.Kérem aki tud válaszával segítsen nekem.A gondom az,hogy az STK 4241V(római ötös)végfokkal működő erősítőm 2-3 perces(negyed hangerő)üzemelés után elhallgat.Áramtalanítom kb,2 percre,aztán ismét be kapcsolom,ismét működik.De mint írtam,csak néhány percig.(Én az STK-ra gondolok,hogy az a hibás).De ezt csak én gondolom.Aki tud kérem segítsen.Köszönettel.hermi63.
Szia!
Nem tudom nálad mi is lehet a hiba de én építettem kb 5 erősítőt ezzel az IC-vel és ebből 3 rossz volt ugyan olyan problémával mint a tiéd.Azóta rá se nézek ilyen IC-re mert nekem az IC-k voltak rosszak.Hamisítványok.
Sziasztok!
van 2db 15w-os tesla hangszóróm, hozzá egy kipurcant lemezjátszó. a lemezjátszóhoz nem nyúlok, mert mamám mondja, majd megcsináltatja. Ez megy 2001 óta. mindegy, szeretnék csinálni (hangfalakhoz) egy 15w-os erősítőt, de a neten nem találok normális kapcsolási rajzot. Aki tud segíteni kapcs.rajzzal, vagy weboldallat, azt nagyon megköszönném! Előre is kössz!
Az minek a függvénye, hogy azonos polaritású tranzisztorokkal, vagy komplementerbe kötött tranzisztorokkal legyen kialakítva a darlington?
Kicsit utána olvastam, de ennyiből nem világos, hogy jelen esetben melyik verziót érdemes használni.
Szia. szerintem csinálj hozzá TDA2030as végfokot, vagy VF3-at. Hány ohmosak azok a hangfalak? http://www.hobbielektronika.hu/forum/topic_2177.html
http://www.hobbielektronika.hu/forum/topic_566.html
Sziasztok!
Mivel angol tudásom szinte nulla egy kérdéssel fordulok hozzátok.Az adatlapon szereplő végfok bemenete jól látom hogy digitális és nem analóg? Mert analóg kimenetre akarom kötni. http://www.st.com/stonline/products/literature/ds/10630/sta515.pdf Üdv:Laci
Azonos típusú végtranyókat, avagy kvázikomplementer végfokot akkoriban csináltak leginkább anno, amikor még nem tudtak eléggé hasonló karakterisztikájú npn és pnp komplementer tranyókat gyártani. Így azonos típusúakkal könnyebb volt jó véget építeni. Ma már nincs ilyen akadály, de ennek ellenére némely cég, pl. a Naim máig kvázikomplementer végeket csinál. Vagy ilyen pl. a JLH 75W-os, stb. Én még nem építettem ilyet, ma már egyszerűbb valódi komplementert csinálni. Nekem jól bevált a bd243/244 pár. Érdekesség: ha nem azonos gyártmányú az npn és a pnp, jobb lehet a hang. Ezt lehet hogy valami különleges torzításforma adja. Pl. nekem a bd243 az isc gyártmány, a 244 pedig ST.
Szia! Igen, pontosabban PWM-es a bemenete.
Üdv!
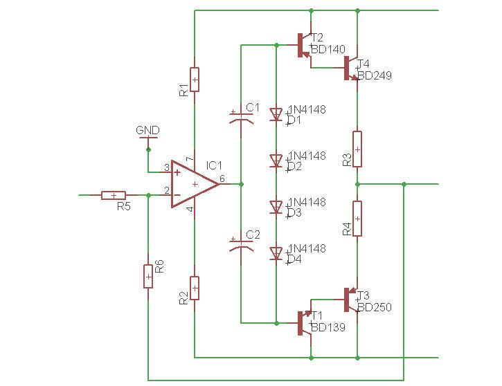
Ne hari de amit linkeltél az nem ennek az Ágotának a rajza! Ne tévesszen meg senkit ez egy másik frissebb kiadásé lehet, de a képen látható tipusban BD249-250 komplementer pár a végfok nem fet. Nekem sincs hozzá rajzom, kerestem és nem találtam, de javítottam már.
Sziasztok! Régebben ebben a fórumban találtam egy szimpla tápos darlingtonos kapcsolást . A végtranyóknak lehetne e használni a TIP142/Tip147 párt, a meghajtó tranzisztoroknak lehetne e használni BC337/BC327 et, nyugalmi áram állítónak pedig BD135 gondolom ezt közös hűtőbordára kell szerelni a végtranyókkal. Mellékelem a kapcsolást át nézné nekem valaki jó e? Azért kérdem a helyettesítőket mert ezek vannak itthon és nincs kedvem kiadni a futárnak 1200HUF-t 200 ftos áruért.
Online vásárlás ingyen van a HEstornál.
Csak vidéken lakom, a legközelebbi bolt Miskolcon van és nem éri meg leautózni 92km-t.
Szia! Nem véletlen a Naim-nál és a JLH 75W-s erősítőjénél a kvázi komplementer megoldás. Más egy cseppet a p-n-p és n-p-n tranzisztorok gyártástechnológiája, de még a működése is. Az tény, hogy egy minőségi kategória felett készítenek szinte azonos karakterisztikájú, kis h2,1 eltérésű p-n és n-p tranzisztorokat. Az megtörténhet jobb hangúnak hallod a más márkájú komplementer tranzisztorral a kapcsolást. Pláne olcsó daraboknál. Aki viszont vidéken lakik könnyebben talál párba azonos struktúrájút. A kimaradó p-n átmenet pótlására szokás betenni egy nagyobb áramú diódát, a rétegkapacitás pótlására egy kondit, illetve azt hiszem vele párhuzamosan egy ellenállást. Olcsó árú 10-10db félvezetőből szerencsés esetben jól lehet párt válogatni(Érdemes 100mA-ra is összeválogatni) 700Ft-s árnál kevés pénz esetén max megnézed 4db-ból melyik hasonlít jobban a másikhoz, ha magányos farkas vagy.)
Szia! Nem tudom megnyitni a file-t. Nem egy egérkattogós guru vagyok. A BC337/237 tranzisztoroknak keresővel megtalálod az adatlapjukat. Nézd meg a E-C feszültségüket. Ha az megfelel akkor valószínűleg használhatod. (Talán erősítési tényezőre se izmosabbak mint egy B,C jelű - kisebb gerjedési veszély. A BD135 is jó megfelelő p-n vagy n-p struktúra esetén. A nyugalmi áram beállító poti legyen jó minőségű, ha szeretnéd elkerülni a darlingtonok elhalálozását!(csúszkára csatlakozik a bázis)
Darlington kapcsolás klasszikus kivitelezésben 1,2V-os nyitófeszültséget kíván. A Sziklai-féle vegyes darlington viszont továbbra is 0,6V-ot kér, talán ez az egyik legnagyobb előnye.
Köszi a gyors választ! A fájlt egyébként TINA -val lehet megnyitni.
Hát előfordul, mondjuk azt nem értem, hogyha teljesen más kapcsi, akkor miért adták ennek is a DS600 nevet ?
Én is vidéki vagyok, és látom nem értettél meg!
Nos: ha rendelsz a HEstore-ról, és a Magyar Postát választod mint kézbesítőt, csak kb. 500Ft-ot kell fizetned, ha elektronikus úton vásárolsz. Elektronikusan vásárolni annyit tesz, hogy online fizetsz bankkártyával, vagy készpénzt utalsz át számláról számlára. Sehová nem kell utaznod! És ha 200Ft értékű alkatrész kell valahova, ott biztos kell még 200, vagy több is akár, mert sosem baj ha valamiből kicsit több van, pl, pár szokványos ellenállás, dióda, nyáklap....stb., és máris megérte a rendelés.
Igen ezt olvastam egy szakmai oldalon.
De az továbbra sem világos, hogy két nagy teljesítményű tranzisztort használjak, vagy egy kicsit meghajtónak, és egy nagyot ellen ütemben meghajtottnak? Kiépítésben akkor érdemes az ellen ütem használata ezek alapján.
Ellen ütem használata esetén a bázis előfeszítés, és a diódák a vezérlő tranzisztor bázisára kerülnek át?
Azt mindig a kapcsolás dönti el. A darlington előtti feszültségerősítő fokozat áramát alacsonyabban lehet tartani, az egy tokon belüli darlington, ha egy kristályról növesztett, remek hőegyüttfutással bír, és ez egyszerűsíti a mechanikai kialakítást, munkapont beállítását és stabilan tartását. A többit meg hallgatni kell.
Nos a Mayan le kapcsolásról volna szó, és abból is a szimmetrikus tápellátású, műveleti erősítős meghajtású. Csak én a BD239/240 helyett 249/250-et használok.
Vagy is a buffer kész van, de még a meghajtást nem építettem meg neki. Ezen esetet feltételezve szeretném tudni, hogy elegendő-e, ha a 249/250-et darlingtonba kapcsolva, megtámogatom 139/140-nel? Az erősítés mértéke a Mayan által közzétett kapcsolás szerinti, sőt minden más ugyan az, csak a tranzisztorokat cseréltem nagyobbra. Egyáltalán feltétlen szükséges-e a darlington, vagy elegendő-e, ha az eredetihez képest, növelem az erősítést a müv erősítőn?
Hibás a rajzod! Fel van cserélve a bd139 és 140. Ha így építetted akkor javítsd! Egyébként jó, még talán kis tranyók is jók lennének a darlington első tranyójának, de nem tudom. Ez így biztosan jó, csak mondom, a rajzon fel vannak cserélve... Illetve még minek kell r1 és r2 ? Ha azonos tápról megy az egész akkor max. +-18V lehet a táp, és nem kell oda ellenállás. Nagyobb tápról meg úgysincs értelme.
Hello mindenkinek.
Lenne nekem egy kis problémám.Van nekem egy 200 wattos Grundig Receiver R 35-ös régi típusú erősítőm, a gépről nyomatom vele a zenét, a hangfalak egy Klangbox WB60, egy Millenium 25Wattos mélyláda és egy kis 5 wattos éles/magas.A hibám az lenne, ha kipihentettem, olyan ereje van hogy szédületes .De ha működik egy-két nap alatt lehalkul és alacsonyabb hangerőn megy, de nem tudom miért.Kérlek, segítsetek.Köszönöm előre a válaszokat.( * , van egy kép róla.)
De ha kisebb tápot használok, akkor eleve nincs már létjogosultsága a nagyobb tranyóknak sem. Ergo, ha az általad említett 243/244-et használnám, eleve a darlington sem kellene. Én ebből a kapcsoolásból szeretnék nagyobb teljesítményt kihozni.
Jelenleg így néz ki a kapcsolási rajz. Ez már így komplementer derlington. |
Bejelentkezés
Hirdetés |





.De ha működik egy-két nap alatt lehalkul és alacsonyabb hangerőn megy, de nem tudom miért.Kérlek, segítsetek.Köszönöm előre a válaszokat.( 




