Fórum témák
» Több friss téma |
Mielőtt kérdezel, a következő két dolgot ellenőrizd!
I. A helyes tápfeszültségek megléte.
II. A kimeneten van-e egyenfeszültség.
Élesztés.
Ez egy gyári készülék, így normális , hogy van benne bizti, ez az egyik dolog, a másik, köztudod dolog, hogy a bizti, mindig az előtte lévő áramkört védi, mintsem az utolsót, azaz, a végfokod leégését nem a bizti fogja megmenteni, hanem ha leég a végfokoz, akkor abban egít, hogy ne égessed le a trafódat is a graetz pufferrel együtt.
Hát most egy kicsit fasírtban vagyunk, de igyekszem javítani a kapcsolatot...
Valaki (jó) pár oldallal ezelőtt írta, hogy milyen érték alatt/felett milyen felépítésű -elkó, kerámia, fólia- kondit érdemes használni. Ha az illető ki ezt írta, ismét leírná, akár pü-ben is, vagy csak belinkelné a hsz-t, megköszönném neki, mert hiába bogarásztam, nem találtam meg, és fontos lenne!
Előre is köszönet annak aki segít ez ügyben!
De ha a végfok + oldala megy tönkre akkor megmentheti a - oldalt, viszont, ha már a DC-n van a biztosíték akkor könnyen tönkreteheti, ha az épen maradt oldalon nem szünik meg a feszültség mert ott túláram nem feltétlenül van.
Akkor a világ összes gyártója rosszul csinálja.
Egyébként épp arról beszéltem, hogy nem kapott tápot az egyik oldala, tehát - t kapott csak + t nem, a bizti miatt, de kijavítva el is indult, ahogy kell, semmi baja nem lett. Mondjuk az is lehet, hogy csak mákom volt.
SZiasztok egy véleményt szeretnék ,kérni az Audio Crest Performance cpx 2600 milyen ,erösitö meg éri meg venni jo cuc köszi.
Az attól függ mire szeretnéd használni azt a H-osztályú véget ?
Szia terem hangositásra megfelelö 4ohm on az egyik ismerösömnek kellene.
hogy érted H osztályu.köszi az infot.
Erre azért könnyebb szerelni és ha jól látom, nagyobb a felülete is. Egy oldalnak elég lenne.
Van itthon még egy de azon a VF3 csücsül. olvasgattam, hogy a VF3nak azért nem kell brutálisan nagy borda. Gondolom ez elbírná a sztereó VF3mat. A mellékelt meg a sztereó darlingtont.
Ez se rossz, de a hűtőbordáknál alapkövetelmény, hogy a bordák függőlegesen álljanak a jó légáramlás miatt.
Még azért ellátogatok a helyi MÉH-telepre hátha olcsóbban találok nagyobb bordát. Tápnak 2x26V 80VA trafó + dupla schottky dióda (pc tápból bontott) + 2x6800µF elég 8 ohmra sztereóhoz?
A Schottky-dióda nem lesz kis feszültségű ehhez? Ehhet nem szimmetrikus táp kell, tehát a 2x26V ennél nem követelmény. A 100W-os változat 80V egyenfeszültséget igényel, 2,25A-es áramfelvétel mellett, teljes kivezérlésnél, tehát a 80W-os trafó nagyon kevés lesz. A 10.2-es táblázat megadja az erősítők műszaki jellemzőit és igényét.
Valóban sokan raknak DC-re biztosítékot, de láttam már nem egyszer ellenpéldát, kinek hogy szinpatikus.
Azért írtam ezt, mert volt már nálam olyan végfok ami nem halt volna meg, ha nem lenntt volna rossz helyen a biztosíték.
Én a 25W/4 ohm csinálom. Csak 8 ohmra szeretném használni. A tápja meg a melléklet szerint nézne ki. A dióda benne pedig ez. Plusz még 100nF a nagy kondik mellé.
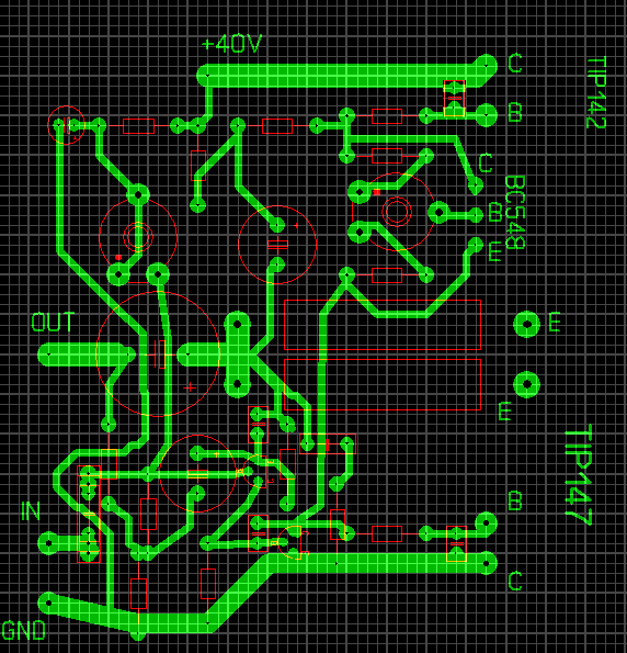
Megcsináltam a nyákot, kicsit kesze-kusza még átnéznéd hogy jó e? A 330pF kondi ami a bázisokon van, azt közvetlen a tranzisztoron forrasztanám rá, az probléma lenne?
Kicsit rendezni kellene ezt a nyákot még!
Úgy jó lesz a táp, de felesleges gyors diódát használni. De ha csak az van kéznél, akkor jó az is. Ezt a LAY fájlt nem tudom megnyitni. Én kézzel terveztem meg a nyákot, mert gyakorlatilag csak ezt az egyszerű kapcsolási rajzot kellett átmásolni a nyáklapra.
Kissé sok a törés benne, de a koncepció nem rossz.
Itt egy módosított változat.
Így már jobb. Alul a GND lehetne egy egységes mező, ami a nyáklap széléig tart. sőt a GND-t érdemes lenne körbe vinni a nyák szélén és így nem kell hosszú GND-hozzávezetéseket vinni a felső elkóhoz. Egy hiba: a kimenetet a bemenettel ellentétes oldalra tedd, mert így nagyon gerjedékeny lesz az áramkör.
Sziasztok!
Tudtok valami 1-2W-os erősítő kapcsolást, ami 5-9V-ról működik és olcsó elkészíteni! Segítségeteket előre is köszönöm!
Arany középút 1,5W csak hát ez smd. Régebbi alcatel telókban is ilyenek vannak.Bővebben: Link Az adatlapot letöltve ott van a kapcsolási rajz a pdf -ben.
Tea2025b.Kevés alkatrész kell hozzá és olcsó.
Itt van a módosítás. Bal oldalt felül maradt egy ki hely, oda nem lenne érdemes bebiggyeszteni még pluszba egy ELKÓ-t vagy fóliakondit?
Sziasztok. Nagyon amatőr vagyok még az elektronikában.
A lényeg az, hogy kerestem megoldást egy ta8215l IC-s erősítőre. Énis autórádióban találtam (ahogy ezt már előttem valaki leírta, csak nekem az ő kérdésére adott válasz nem segített) . Tudna valaki ajánlani egy kapcsolási rajzot, hogy hogy lehetne ezeket ac IC-ket beültetni, és, hogy miket kell módosítani, hogy működjön asztalon.Előre is köszönöm. |
Bejelentkezés
Hirdetés |




Egyébként épp arról beszéltem, hogy nem kapott tápot az egyik oldala, tehát - t kapott csak + t nem, a bizti miatt, de kijavítva el is indult, ahogy kell, semmi baja nem lett. Mondjuk az is lehet, hogy csak mákom volt.





. Tudna valaki ajánlani egy kapcsolási rajzot, hogy hogy lehetne ezeket ac IC-ket beültetni, és, hogy miket kell módosítani, hogy működjön asztalon.




