Fórum témák
» Több friss téma |
- Ez a felület kizárólag, az elektronikában kezdők kérdéseinek van fenntartva és nem elfelejtve, hogy hobbielektronika a fórumunk!
- Ami tehát azt jelenti, hogy a nagymama bevásárlását nem itt beszéljük meg, ill. ez nem üzenőfal! - Kerülendő az olyan kérdés, amit egy másik meglévő (több mint 17000 van), témában kellene kitárgyalni! - És végül büntetés terhe mellett kerülendő az MSN és egyéb szleng, a magyar helyesírás mellőzése, beleértve a mondateleji nagybetűket is!
Sikeres szigetelést!
Szia! Remélem jól emlékszem, de az is lehet, hogy tévedek: 7555 a típusa. Üdv.: Yoe
Igen.
Például: áramsűrűség = elektromos áramerősség / keresztmetszet. J = I / A. Mértékegysége az amper per négyzetméter. Az, hogy egy például egy hálózati transzformátor tekercsének vezetékénél az áramsűrűség például 4 A/mm2, tervezési, katalógus adat.
Végül is én a melléklet szerint oldottam meg a lassuló pörgetést.
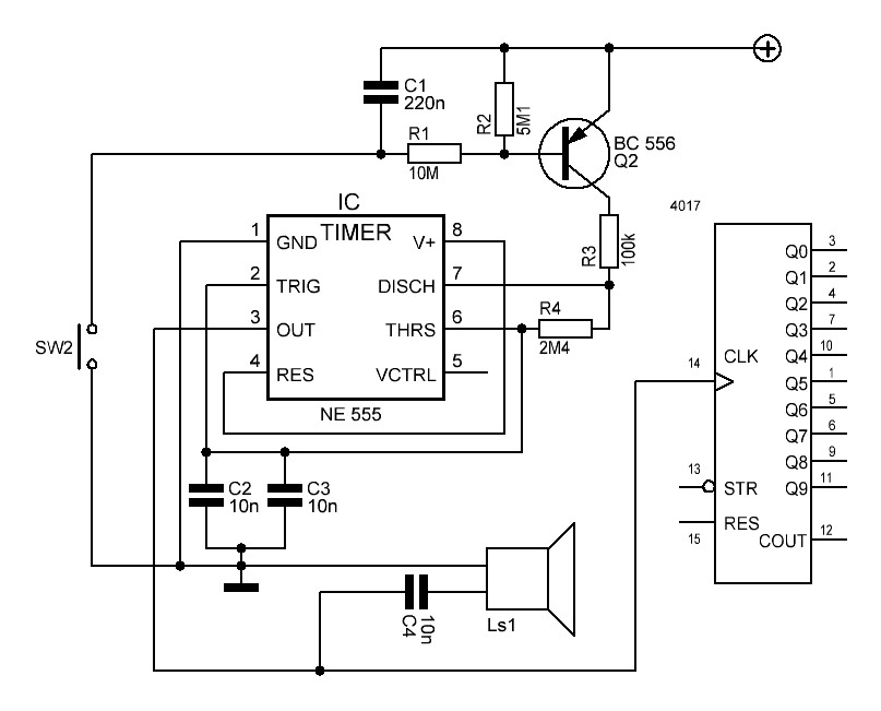
Mivel kezdő vagyok van amit nem értek mégpedig az R1-R2-C1 kapcsolatát. Annyira rájöttem, hogy ettől függ hogyan álljon le a pörgés az SW1 felengedése után. Ezt én úgy állítottam be, hogy nekiálltam cserélgetni próbapanelen az ellenállásokat és kondit. Hosszú játék volt. A végeredmény idegesítő néha. Pl.: Pörgetsz, felengeded a gombot és lassan kezd megállni. Azt hiszed hatost dobtál mikor az utolsó pillanatban egyesre vált Ezt hogyan kellene tisztességesen kiszámolni? A végeredmény annyiban nem tetszik, hogy gomb felengedése után még egy darabig az eredeti 'sebességgel' pörög majd picit lassul, leáll. Én fokozatos leállást szerettem volna elérni.
A nyomógomb elengedése után a 220nF kisütése megkezdődik, de nem lineáris, hanem exponenciális a görbe, ezért viselkedik a leírt módon. Egyenletes lassulást csak áramgenerátoros kisütéssel lehetne elérni, de az már egy másik kapcsolás lenne.
Értem. Akkor jól gondolkodtam. Mégsem vagyok annyira gyökér
Már csak az érdekelne, hogy ezt számítással hogyan lehet megvalósítani dugdosás helyett.
Köszönöm. Utolsó mondatodra most kérdeztem volna rá, de fejembe látsz.
Vaterán vettem 3-4 éve 3000ft-ért... Azóta nem nézegettem. Foglalat volt hozzá 2500ft.
Sziasztok! Szkópok, TV-k számára a nagy anódfeszültséget milyen típusú diódákkal egyenirányítják?
Az még jó ár. Annyit még nekem is megérne.
Sziasztok.Szeretném segitségeteket kérni egy 433mhz müködő rádiótáv vezérelt inditópult megépítéséhez.Pl:Bővebben: Link 200-300m hatótávban. Elsősorban a rádióvezérlés kivitelezése érdekelne,megvalósitható lenne-e házilag?Modellrepülőzésnél inditanának effekteket ezért a nagy hatótáv. Válaszotokat előre is köszönöm.
Sox. 35W
Linkeltem a saját videómat a 2. hozzászólásban.
A kondenzátor t időpillanatbeli kapocsfeszültségét
adja meg, ebből ki lehet fejezni t-t (rendezed és mindkét oldalnak veszed a logaritmusát), V(t)-nek kell annak a feszültségnek lennie aminél Q2 lezár.Ezt amúgy t=0,6*RC-vel is szokták becsülni. A dolgot bonyolítja, hogy a kondenzátor kisütő ellenállása nem állandó (a tranzisztor munkapontja változik), illetve a tranzisztor sem végig lineárisan viselkedik. Tehát számolni jobbára reménytelen. Meg kell saccolni, aztán finomítani.
Érdekes tapasztalatom van 3D szemüveggel kapcsolatban (a piros-kék esetén)
Pár perc után a szűrt fényhez szokik a szem. Amíg rajtad van a szemüveg, és nézed a filmet, vagy épp játszol nem tűnik fel. Aztán vedd le a szemüveget, és előbb az egyik, majd a másik szemet kell letakarni. A két szemmel más árnyalatot fogsz látni, az egyikkel vöröses árnyalatokat, a másikkal kékest. 10-15 perc után szokik vissza a szem a normál szűretlen fényhez. Igaz nem szürkeárnyalatos, a látás, de viszont az egy színkomponenshez szokott szem érdekesen viselkedik egy ideig
Biztos érdekes. Legközelebb kicsit jobban elidőzök a Csodák Palotájában... ott is van egy ilyen szoba.
Hello mindenki!
Ez lehet, hogy nagyon kezdő sőt hülye kérdés lesz de már amúgy is régóta foglalkoztat a dolog. Azt tudom, hogy alapvetően kétféle kondenzátor létezik az egyik nem polarizált a másik viszont igen. Az utóbbit elektrolit kondinak szokás hívni amennyire én tudom. A kérdésem az lenne, hogy ezek mennyire cserélhetőek fel? Mondjuk van egy most egy LCD-m aminek 5 lábára 1µF-os sima kondikat kéne kötni. Van is itthon csak az a gond, hogy annyira nagyok, hogy nem biztos, hogy oda fog férni a próbapanelen. Van viszont elektrolit kondiból is 1µF-os ami tuti, hogy oda férne csak nem tudom, hogy az jó lenne-e? Milyen esetekben lehet felcserélni ezeket a kondikat? Gondolom, hogy lehet őket mivel mikor 555-el csináltam astabil áramkört akkor próbálgattam a sima és az elektrolit kondikat és mind a kettővel tökéletesen működött a dolog. Köszönöm a válaszokat előre is!
Ahova ELKÓ kell, oda bármilyen más kondi is jó. (Persze a fesz. és kapacitás figyelembevételével.) Ahova viszont polarizálatlan kell, oda csak olyat tehetsz. (Az ELKÓ nem jó) ELKÓ=Elektrolit kondenzátor
Köszi a gyors választ!
Csak épp ez a gondom, egyébként erről az LCD-ről van szó: Bővebben: Link (4.o) A leírásba nincs benne, hogy milyen kondi kell csak, hogy 1µF-os de a képeken meg sima kondik vannak. :S
Ahogy néztem ott azt írta hogy fesz. konverterként használja a kondikat, úgyhogy oda szerintem sima kondi kell. (De ha jól tudom van olyan ELKÓ is, ami bipoláris.) Szerintem az is jó oda.
Az időállandó fogalma itt nagyon szemléletesen van elmagyarázva, sok más érdekes dolog mellett.
Üdv!
A maxterm féle veitch táblában az 1-eseket vagy a 0-kat kell összevonni? Ha jól emlékszem ott is az 1-eseket, de nem vagyok benne biztos. Kösz előre is!
Hali ! Műszaki versenyre készülök, 8. osztályos vagyok. VU metert szeretnék építeni. Ha valaki tudna nekem egy olyan VU meternek a kapcsolási rajzát, és olyan NYÁK-rajzot, ami a vasalós technikával működik, annak nagyon megköszönném. Valamint , olyan kéne, ami sz.gépbe bedugva működik !
Köszike, és mindenkinek szép napot !
sziasztok vettem ma egy ilyen autotmatikusan szinválto rgb ledet de tul gyorsan váltja a szineket ami nekem nem tetszik. Az lenne a kérédesem nem lehet ez valahogy csokenteni?
ez neked valo http://www.bsselektronika.hu/index.php?id=301 ez nagyon jol mukodik
Sziasztok,nemrég készítettem el egy soros portot hosszabbítót,de mivel csak 8 eres kábelem volt ezért kikellet hagynom egy csatlakozott(esetemben a CD[1] láb lett volna kihagyva,mivel azt nem használom ahhoz amihez csináltam)és a lábkiosztásokat innen néztemBővebben: Link,de mi után végeztem észrevettem,hogy a csatlakozón a számok nem balról jobbra hanem jobbról balra mentek és most nem tudom,hogy akkor végülis jól kötöttem be vagy nem,tehát ebben kérném a segítségeteket.
Tehát csak arra lennék kíváncsi,hogy a kép alapján jól kötöttem-e ne vagy pedig az pont a tükörképe?
Csak a számokat nézd a csatlakozón és azok alapján kösd be.
Tehát akkor az az ábra rossz?
RS232 kabelek bekotese
Idézet: Ezen az oldalon a kapcsolasok nagy szazaleka hasznalhatatlan. „Tehát akkor az az ábra rossz?” |
Bejelentkezés
Hirdetés |





adja meg, ebből ki lehet fejezni t-t (rendezed és mindkét oldalnak veszed a logaritmusát), V(t)-nek kell annak a feszültségnek lennie aminél Q2 lezár.
