Fórum témák
» Több friss téma |
Vagyis minden sorban egy LED-et kellett kiiktatni és úgy működik rendesen a kapcsolás!?
Ez vagy alacsony tápfeszültségre utal, vagy nagyobb a LED-ek nyitófeszültsége mint amire az áramkör méretezve lett. A túl kicsi kollektor áramtól is leállhat az oszcilláció.
Igen! Az áramforrás nagyon kevés volt , ugyanis lehet hogy kinevettek, de elmondom!! Egy olyan 9V os elemet adtam oda amiben volt még 7 volt de belső kör árama meg már 40 mA és ez így hihetetlen kevésnek bizonyult! Egyszóval egy nem teljes elemet adtam oda,így a teljesítmény is kisebb volt!! Köszönöm, hogy felnyitottad a szememet a legalapvetőbb problémára!!
Sziasztok!!
Hogyan kössem be a billenő kapcoslót a 9V os elemre?Tudnátok egy kapcsolást mutatni vagy tanácsot adni? Előre is köszi!!!
Sziasztok!
A hobbielektronikás kapcsolást szeretném meg építeni, bementem a boltba hogy megrendeljék nekem az alkatrészeket, leírtam nekik azt a 3 Tranzisztor jelölését ami le van írva de azt mondták kevés. Tudnátok segíteni mit írhatnék nekik le még?
Mind a két tanzisztor BC183 B. Ha ez kevés keress másik boltot.
Szinte bármilyen NPN tranzisztorral amit a fiókban találsz, illetve aminek az Ic kollektorárama nagyobb 0,1 A-nél.
Például ezzel: Bővebben: Link Illetve az általad küldött képen is ez van "vagy hasonló"
Köszönöm a segítséget.
Még nem vagyok annyira benne a tranzisztorok világába de utánunk nézek még.
Sziasztok!
Nekem is sikerült végre megépíteni a szívet Nyák nélküli változat lett a nyák terv alapján. Remélem majd sikert arat.
Hali ! Én azt építettem meg amit Dzót küldött kapcsolási rajzot,de az a baja,h csak a külső szív sor világít egyfolytában és nem villog felváltva a két szív. Minden jó benne,nem tudnátok ötleteket mi lehet a baja?
Szerbusz!
Nekem egyik osztálytársam rakott össze egy ilyen szívet és neki is hasonló problémája volt, hogy egyfolytában világított egy adott része, míg másik része nem, majd egypár újraforrasztás után már villogtak az addig csak folyton világított rész. Végül majdnem az összes forrasztás átforrasztása segített neki! Tehát javaslom a forrasztásaid áttekintését! Én összeraktam magamnak lég szerelve már két szívet is amelyek elsőre tökéletesen működtek! Mivel extra fényerős LED-eket használtam, ezért szükséges volt az előtétek értékének csökkentése és a kondenzátorok értékének növelése! A szíveket az általam átalakított dobozba helyeztem el. Teszek fel róla képeket, hogy hátha majd valaki ötletet merít belőle.
Nekem 22 mikro farád / 16 V-os kondik vannak benne. Nagyobbra kéne csernélnem? Az extra fényű LED-ek előtét ellenállásai pedig 1,2 KOhm-osak.
Szerbusz!
Az én LED-jeim, ha jól emlékszem 1000mCd vagy 1200mCd-lásak. Az előtét ellenállásokat lecsökkentetem én az eredeti 560R-ról 1R-ra a maximális fényerőeléréséhez! Ennek következtében a két szív villogásának sebessége drasztikusan felgyorsult, ezért két lehetőség közül választhattam. Az egyik hogy a két darab 33kOhm-os ellenállás értékét lecsökkentem vagy a két darab 2,2µF-os kondenzátor értékét növelem, mindaddig míg a számomra megfelelő villogási sebességet el nem érik a szívek! Én az utóbbi módszert választottam! Amúgy kondenzátorodnál a minimális 16V-os fajta tökéletesen megfelel! A képeket a szívekről hétfőn, mihelyt van időm feltöltöm! Üdv: Ármin27
Üdv mindenkinek ime az igért képeim és egy videom hozzá! A videón az alsó szív a normál féényerővel működő a felső képenmeg az extra fényerőn üzemelő szív látható.
Üdv: Ármin27
Szia Coolbass!
Az általad felsorolt két tranzisztor közül egyik sem megfelelő, mert azok PNP tranzisztorok és neked NPN tranzisztor jó csak! Üdv: Ármin27
Sziasztok! " ledes villogó alapkapcsolását csináltam meg erősebb tranzisztorra ! Szgéptápból Bányásztam ki 2 tranzisztort ! (E13007-2 est ) a felírat és a szív külön villog
Mellékelem a képet (Elég tré minőségű képek telóval készültek) Üdvözlettel CuCu26 A hozzászólás módosítva: Dec 10, 2013
Sziasztok! Én hasonlót szeretnék mint a cucu26 Kép097.jpg -t csak én a nevet Dorinát szeretnék tehát Szívben: Dorina kellene 1: villogó-s kapcsolás hozzá és kellene 1 sima ahol csak világít! kis ki-be kapcsolóval.
Kezdő elektronikai műszerész vagyok. és még nem teljesen tudom hogy állhatnék hozzá... Ezért még kérem írjátok össze hogy mennyi db kell miből. előre is köszönöm!
Ebben a hozzászólásban is találsz egy kapcsolást. Emitt pedig egy leírást a villogóról. A többi már csak fantázia és teljesítményillesztés kérdése...
A hozzászólás módosítva: Dec 13, 2013
Ezt értem... De én annyira még nem értek hozzá! :// és én 9V-os elemről akarom üzemeltetni...
Sziasztok!
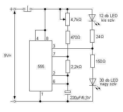
Az alábbi készüléket szeretném megépíteni: Dobogó szív A következő alkatrészeket válogattam hozzá össze: NE 555 Lemezes IC foglalat Trimmer potenciométer 150 R 1% Fémréteg ellenállás 24 R 1% Fémréteg ellenállás 4,7 K 1% Fémréteg ellenállás 470 R 1% Fémréteg ellenállás 2,2 K 1% Fémréteg ellenállás 220 µF / 16V ELCO RADIAL LED 3 mm PIROS, diffúz Próba NYÁK Elemcsatlakozó klipsz 9V Az ellenállásokban nagyon nem vagyok biztos, illetve nem találtam 6,3V-os kondenzátort. Tudnátok segíteni abban, hogy a fenti alkatrészek jók lesznek-e, továbbá ha nem, akkor mivel kéne helyettesíteni? Segítségeteket előre is köszönöm! ![]() Bence
En is csinaltam ilyet!!!Tessek par kep:
(A mukodoeserol egy kicsit kesobb mert meg nem forrasztottam be!!!)
Sziasztok!
Egy kis önreklám... Én is készítettem egy szív alakú villogót: honlapomon Kb. 37*38mm 0805-ös ledekkel, SMD kivitelben minden. Az elemről sokáig megy (készenléti állapotban mikroamperes, villogás közben pár miliamperes fogyasztással)
Ahogy igertem a mukodeserol par kep!
(akit erdekel uzenetben irjon es elkuldom a kapcs.-rajzat es a nyak tervet!)
csumika elkerhetem a semat a tervet a bekotesnek koszi elore is
Üdv. Neten találtam, megosztom veletek . A szív nem a legszebbre sikerült.
A hozzászólás módosítva: Nov 18, 2015
|
Bejelentkezés
Hirdetés |






Nyák nélküli változat lett a nyák terv alapján. Remélem majd sikert arat. 



























