Fórum témák

» Több friss téma
Fórum » VOX?
 
Témaindító: Peti027, idő: Jún 4, 2007
Témakörök:
Lapozás: OK   1 / 2
(#) Peti027 hozzászólása Jún 4, 2007 /
 
Hi!
Találtam egy rajzot, ami elvileg egy VOX áramkör, azaz ha hangjelet kap, akkor behúz egy relét, majd ha a jelnek vége, elengeni, kérlek erősítsetek meg benne hogy ez valóban ezt a célt szolgálhatja-e.




vox.gif
    
(#) PCB válasza Peti027 hozzászólására (») Jún 4, 2007 / 4
 
Szia !

Igen!

Ct az elengedés késleltetése a bemenő jel megszünésétől kezdve.

Üdv!
(#) Peti027 válasza PCB hozzászólására (») Jún 4, 2007 /
 
Hi!
Ó, ennek örülök, régóta keresek egy ilyen rajzot.
És a Ct értékét mi alapján kéne választani?
Másik, hogy az darlington tranyó ami a rajzon van?
(#) szabi83 válasza Peti027 hozzászólására (») Jún 5, 2007 /
 
Idézet:
„az darlington tranyó ami a rajzon van”


sztem oda, inkább FET kellene :yes:
(#) Sebi válasza Peti027 hozzászólására (») Jún 5, 2007 /
 
Olyan darlington kell, ami a relédet biztonsággal működteti. (két külön tranyó is lehet, egy kisebb,pl BC.. és egy nagyobb - ha a relé áramfelvétele nagyobb 100mA-nál.)

Szabi: lehet FET, de akkor kell a kondival paralel kisütő ellenállás, mert sosem fog elejteni a relé (mintavevő-tató - sample and hold - áramkör lesz belőle )
(#) Peti027 válasza Sebi hozzászólására (») Jún 5, 2007 /
 
Ok, értem köszönöm, a relé max áramfelvétele kb.100mA.
(#) PCB válasza Peti027 hozzászólására (») Jún 5, 2007 /
 
Szia !

Tranyó: BC373....BC372.....2N6038...stb

Vannak fentartásaim azért, mekkora jelszint kell a működtetéshez

Üdv!
(#) Peti027 válasza PCB hozzászólására (») Jún 5, 2007 /
 
Hi!
Köszi a javaslatot holnap megépítésre kerül a cuccos.
Mivel elég kicsi kapcsolásról van szó, próba-cseresznye alapon megépítem, aztán majd meglátjuk hogy jó-e arra amire nekem kell.
A pont azért jár Neked!

(#) marty9228 hozzászólása Jún 6, 2007 /
 
sziasztok. Érdekes ez a megoldás, olyat tudna-e valaki,
hogy a mikrofonból jövő jel esetén egy másik csatornán éppen szóló zenét az általam beállított szintre lecsökkenti,majd,mikor nincs mic. jel,akkor visszaemeli? aki tud, segítsen, köszi.
(#) PCB válasza marty9228 hozzászólására (») Jún 6, 2007 /
 
Szia !

Nagyon fapadosan, és elvileg, az eredeti témából kiindúlva, annak a csatornának a jelét húznám testre, amit halkítani szeretnék.

De azthiszem egy jelösszegzős megoldás használhatóbb lenne.


Üdv!

mic.gif
    
(#) marty9228 hozzászólása Jún 6, 2007 /
 
Ez tökéletes kiindulópont,köszi.
Üdv.
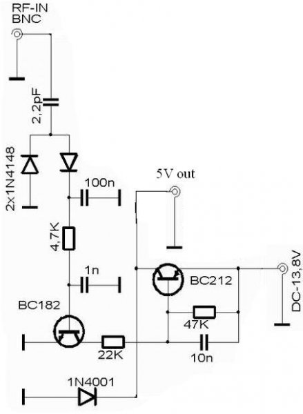
(#) pet hozzászólása Júl 27, 2009 /
 
Sziasztok!

A csatolt áramkör egy rf vox akar lenni, amire 446 MHz-et kötve 5v-ot ad ki pl. relé meghajtására.
Szerintetek működőképes a rajz?

Én megépítettem, de folyamatosan adja az 5 voltot, ha lekötöm is róla a meghajtó jelet. Fogalmam sincs miért. Esetleg megpróbálom majd árnyékoló dobozba tenni, de nem hiszem hogy ezen múlna.

Kérem a hozzáértőket, segítsenek, hogy működőképes lehet-e az áramkör.

Köszönöm.

vox.JPG
    
(#) Rumcájsz válasza pet hozzászólására (») Júl 27, 2009 / 1
 
Az RF része a BC182-ig korrektnek tűnik, viszont a BC212 bázis-emitter ellenállása túl nagy, csökkenteni kellene. Valószínűleg ez az oka hogy a "kimenetén" folyamatosan megjelenik a tápfesz.

Továbbá hiányolom az RF szűrést a BC212 kollektorából. Oda illene egy 10nF kondit betenni a GND közé.
Az 1N4001 dióda helyére én egy 680R 1W (1K 1W) ellenállást tennék.
A "kimenetén" semmi nem garantálja a 0-5V közti feszültséget. A fenti módositásokkal kb 11.5V lesz a kimeneten amiből egy stabkocka segitségével elő tudod állitani a +5V-ot adáskor. A stabkocka ki- bemenetét 100nF kondival ne feledd GND-re hidegíteni. (( Gondolom végfok (PA) vezérléséhez kellene.))

Ezek első nekifutásra a meglátásaim.

(#) Rumcájsz válasza pet hozzászólására (») Júl 27, 2009 /
 
És ami lemaradt....
A BC182 és a BC212 tokozása megegyezik de a lábkiosztása nem azonos! Ugye nem forditva tetted be a BC212-t? Akkor is nyitva lehet folyamatosan, de akkor is ha az örök vadászmezőkre távozott...
(#) pet válasza Rumcájsz hozzászólására (») Júl 27, 2009 /
 
Mindjárt megpróbálom csökkenteni a 47k ellenállást. Rf szűrésnek építettem be egy 100nF-ot.
Igen, végfok vezérléshez kell mindjárt kipróbálom a tanácsaidat. A tranzisztorok jól vannak ellenőriztem sokadszorra.

Köszi a segítséget.
Üdv.
(#) pet válasza pet hozzászólására (») Júl 27, 2009 /
 
Mégis a tranyókkal lesz a gond. Az létezik hogy adatlapon rosszul van a bekötés? Ne már... Mert multiméter bétamérője alapján ugyan az a 2 tranyó lábkiosztása (csak egyik npn másik pnp)
Holnap megpróbálom fordítottan beültetve.

üdv.
(#) Rumcájsz válasza pet hozzászólására (») Júl 27, 2009 /
 
Bármi előfordulhat de rengeteg helyen megtalálható az adatlap és mind nem lehet rossz!
A BC182-t ha a feje tetejére állitod úgy hogy a tok lelapolt része a jobb kezed felöl van, akkor az alsó láb az emitter, középső a bázis és a felső a kollektor. Pont úgy ahogy a kapcsirajzon a rajzjelölést látod. A BC212 ugyanigy de ott az emitter és a kollektor helyetcserél.
Sok embert megszívat a nem azonos lábkiosztás..

Ha ezek után se megy a kis áramkör akkor még javaslom a BC182 bázisa és a GND közé egy 10K ellenállást betenni. RF jel nélkül ezáltal határozottan lezárva marad a tranyó.
Sok sikert!
(#) pet válasza Rumcájsz hozzászólására (») Júl 27, 2009 /
 
Az a gond hogy ha az adatlap alapján van bekötve a bc212 és a bázisát kiforrasztom, akkor is világít az 5v-ot jelző led. Ekkor már nincs is bent a bc182
(#) lapose válasza pet hozzászólására (») Júl 27, 2009 / 1
 
Sziasztok!

Itt a fórumon már többször olvastam erről a BC212 fordított bekötéséről. Na most lementem a műhelybe, és az összes fellelhető BC212-est lemértem, és normál európai bekötése volt mindnek, ugyanúgy mint a BC182-nek! Lehet, hogy elvadult helyen élek, vagy az ONSEMI-s katalógust elírták.
(#) Rumcájsz válasza lapose hozzászólására (») Júl 28, 2009 /
 
Az adatlpokat mellékelem, amin jól látszik hogy a két tranyó bekötése nem egyforma! Szerintem vitának helye nincs!
(#) Rumcájsz válasza pet hozzászólására (») Júl 28, 2009 /
 
Ha a BC182-t kiveszed és úgy is átereszt a BC212 akkor vagy valami elkötés-zárlat lesz a GND fele a tranyó bázisa körül vagy egyszerűen a BC212 már az örök vadászmezőkre távozott..
A BC212 bázisán lévő 47K ellenállástól a tranyónak le kell zárnia!
A rajzon az 5V kimentre tegyél egy 5V relét be! Annak az érintkezőjét mérd ellenállás mérővel, vagy a relé helyett egy 680R vagy 1K 1w-is ellenállást! Legyen a BC212 kollektor körében terhelés! Ha továbbra sem jó, este összerakom próbapanelon. Több hasonlót épitettem már és nem volt sose gond!
(#) Bagyula hozzászólása Júl 28, 2009 /
 
A fenti tranyók lábkiosztással kapcsolatos hozzászólás szerintem tévedés. A BC182 és BC 212 lábkiosztása azonos . A polaritása viszont nem. A BC182 NPN ,ellenben a BC 212 PNP .
(#) pet hozzászólása Júl 28, 2009 /
 
Megfordítottam a BC212-t és már működik is. Tehát az adatlap rossz. Ugyan az a lábkiosztása mint a 182-nek.

Ja és a 47k-t 10k-ig csökkentettem, hogy alaphelyzetbe egyáltalán ne világítson a led.

Még annyit kérdeznék, van értelme relével sorba kötni 2,2uH tekercset? Mert én eddigi tanulmányaim alapján azt gondolom, csak tönkrevághajtja a relét vagy a tranyót. Tévedek?

üdv.
(#) lapose válasza Rumcájsz hozzászólására (») Júl 28, 2009 /
 
Szia!

Idézet:
„Szerintem vitának helye nincs!”


A BC182-BC212 komplementer pár, azonos tokozással készítik. Akinek van egy multimétere ki kell tudja mérni!
(#) Rumcájsz válasza pet hozzászólására (») Júl 28, 2009 / 1
 
Oké, ha Nektek megnyugtató akkor éljetek abban a hitben hogy ugyanaz a lábkiosztása csak a sok hüle -nem sufnitunning- mérnök a kollektort jelöli emitterként.

Pet, nincs értelme!
A tranyó ha lezár és a relé mégneses tere összeomlik valóban kialakul egy jelentős tranziens. Ezt nem fojtóval hanem egy, a relével párhuzamosan kötött záróitányú diódával oldják meg....
Az eredeti rajzon az 1N4001-es diódát ha igy hagyod az pont ezt a szerepet tölti be.
Sok sikert!
(#) pet válasza Rumcájsz hozzászólására (») Júl 28, 2009 /
 
Értem, köszi a választ. A diódáról tájékoztattak PM-ben de nem esett le hogy az 1N4001 már e cél miatt lett beépítve.

üdv.
(#) pet hozzászólása Júl 28, 2009 /
 
Még mindig nem tökéletes sajnos. Ugyanis bármit kötök a "kimenetre" a mostani próba leden kívül, a led szinte teljesen elhalványul. Akár "stabkocka" üres kimenettel, akár egy multiméter feszültségmérő állásban, teljesen leesik a feszültség és a led nem világít Relével nem is próbálkozok... Nem is értem ez hogy lehetséges ilyen...

Nincs ötletetek?
(#) lapose válasza pet hozzászólására (») Júl 28, 2009 /
 
Szia!

Ha a BC212-est 100-as bétával számolom, és a BC182-es teljesen ki van nyitva akkor a BC212-es kollektor árama kb. 35-40mA lehet. Ennél nagyobb terhelést nem is nagyon bír el(100mA a max áram, ha jól emlékszem).
Szerintem érdemes volna csökkenteni a 22Kohmos ellenállás értékét kb. 4.7Kohmra, akkor ki lehet nyitni a BC212 teljesen. Ekkor egy érzékeny relét lehet vele üzemeltetni, vagy egy optocsatolóval fel lehet dolgozni a jelet.
(#) pet válasza lapose hozzászólására (») Júl 28, 2009 /
 
Rendben, próbálkozok vele. Közbe egy valószínű felfedeztem egy hatalmas hibát: A koaxnak ami a pmr-be ment (pmr-ről jön a jel) nem biztos hogy jól le volt földelve az árnyékolása ...
(#) clipart hozzászólása Aug 28, 2009 /
 
hello mindenkinek!
mezei BC 212B, mikrofon előerősítő fokozatban, és többféle lábkiosztást találtam róla.
Valaki segitene hogy melyik az igazi??
Következő: »»   1 / 2
Bejelentkezés

Belépés

Hirdetés
XDT.hu
Az oldalon sütiket használunk a helyes működéshez. Bővebb információt az adatvédelmi szabályzatban olvashatsz. Megértettem