Fórum témák
» Több friss téma |
(3) Tilos a közúti közlekedés hatósági ellenőrzését megakadályozni, megzavarni, valamint az ellenőrzés eredményét
befolyásolni, ide nem értve az ellenőrzést előre jelző eszközök használatát. (1/1975. (II. 5.) KPM-BM)
Na, erre voltam kivancsi. Mar annyira keverednek a verziok meg, hogy kinek mi van eppen, hogy igy a semmibol becsapo informaciot onmagaban nehez hova tenni
Az a baj hogy viszonylag keveset tudunk, egyéb verziókról, mindenki nagyon titokzatos.
Ebben teljesen egyetértek veled.
Ez teljesen igy van. Az enyemrol annyit lehet tudni, hogy perp egy bruteforce-os valtozat nyaktervezese 50%-os keszultsegen all, illetve ettol fuggetlenul fejlesztettem egy sajat vevot. A szinkronizalt es vagy esetleg lezeres verziora perp nem nagyon van idom, mert az egyetemen szabalyzat ertelmezesi problemak miatt csusztam 1 evet...
HMJ TFDU_8led verziója.
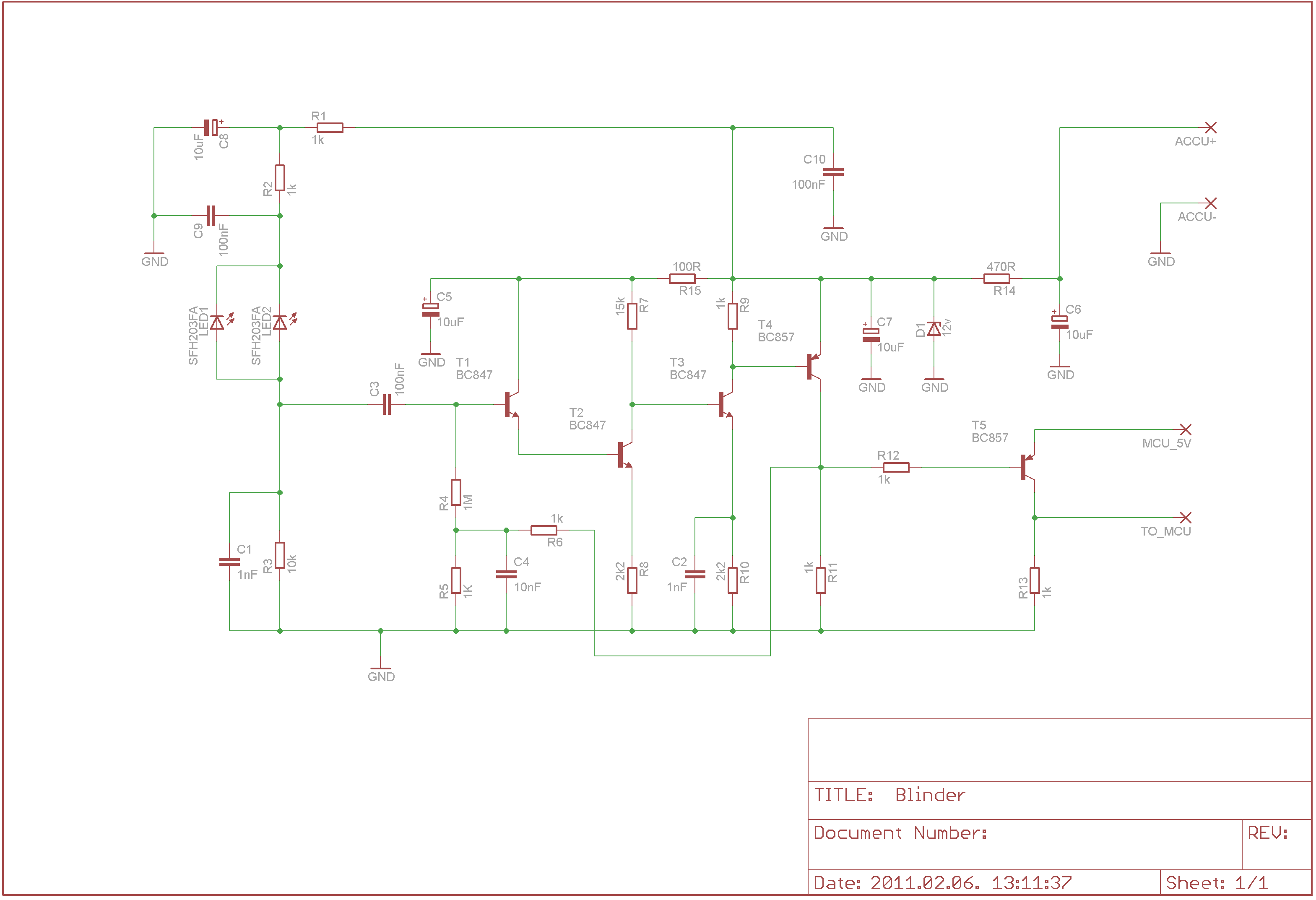
Ha még valakit érdekel a téma, itt a Blinder vevő adaptálva.
Ez az M27/M47 szeriabol valo, vagy valamelyik elozobol?
Szerintem m27, de ha van az előtti akkor az.
Azt hiszem ez az.
Mondjuk eleg elmes, bar hasonlit erosen a te elso vevoidre. Kb tized annyiba kerul mint az enyem.
Tranzisztorból elég nehéz valami teljesen újat kihozni, ha azt akarod, hogy működjön is.
A tranyókat legalább nagyjából munkapontba kell állítani, azt meg olyan sokféleképpen nem lehet. Igen a visszacsatolás nekem is tetszik. Viszont a tfdu sokkal kisebb. Ha lesz időm megrajzolom a G9-et is.
Mondjuk a G9 is valami hasonlo kb. annyi kulonbseggel, hogy az jFET-es bemeno fokozatot hasznal.
Igen, fet bemenet + a g9-nek ic-s erősítője van (LMH6626). Szerintem túl bonyolult, az érzékenysége meg állítólag nem túl fényes.
Mondjuk a kapcsolás ismeretének tükrében, ez is csak egy jó kis marketingduma.
Sőt ha minden érzékelő 2 irányból is tud érzékelni, akkor az már egyedülállóan 8 lézerirány! Hurrá! Számoljuk csak, hogy egy-egy érzékelő hány irányból kaphat fényt...?
Meg a class1 katonai lézer technológia.
Így együtt verhetetlen.
Mondjuk a katonak nem is 905 nm-et hasznalnak, mert azt latni lehet az ejjellatoval.
Mondjuk a 4 dioda nem tudom mire kell nekik, en 1 diodaval hozom ugyan azt mint a blinder 2-vel...
Én sem értem, próbáltam párhuzamos diódákkal én is, nem javított rajta soha, viszont volt amikor rontott.
Így utólag végig gondolva érthető a romlás, hiszen ha nem egyszerre kapnak fényt csökken az áram, a többi dióóda miatt. (azt hiszem)
Igen, ez az oka, illetve no a termikus zaj es a sotetaram miatti zaj.
Mint korábban beszámoltam én raktam párhuzamosan IR vevő diódákat amikor IRDA vevő IC-kel kisérleteztem. Ez jelentősen javított az ézékenységen.
Viszont nem lehet végtelenségig növelni a számukat, mert gerjedni fog a vevő
Nekem csak akkor novelte az erzekenyseget, ha mindegyiket egyforman erte a jel, viszont ha mar egyet nem, akkor rosszabb volt az eredmeny, mint egy diodaval. A napfeny pedig elobb vitte telitesbe.
Igen, a napfényre ilyenkor érzékenyebb, ezt én is tapasztaltam
Azt hiszem az lehet a koncepció, hogy kicsit szögbe rakva megnöveljék a 10fok-os szöget amit a dióda tud.
Hogy állsz a projekteddel?
Marmint 20-at tud. A G8-nal egyenesen alltak.
Igen 2x10. Akkor passzolom. Maradok egyenlőre a tfdu-nál, az bevált.
Tesztelésre kész.
Talán jövő héten összejön a teszt. Két zavaró verziót akarok kipróbálni, a minden 3 zavarás, illetve 5 impulzus zavarás egy figyelés. Megcsináltam már a lézer típus felismerést is. Ha ismerős lézerrel lőnek világít az egyik LED. Későbbiekben bemondja a lézer típusát a beltéri. Még néhány finomítás a PCB-n és megy gyártásba. Nálad milyen határok közt van beállítva a felismerés, mondjuk 200pps-nél?
Ize. 2x20 nezd meg itt.
Szerintem annyi ertelme van, hogy igy nagyobb lesz minden diodatol szarmazo aram(a jel es zaj egyarant), igy a vevoaramkor bemeneti impedanciaja kevesbe okoz problemat. De a jel/zaj viszonyt igy nem lehet javitani.
Az azonosításnál +/- 600 nsec. Minden típusnál ezt állítottam be. De az új verziónál már nem foglalkozom az azonosítással, csak mérek és az alapján blokkolok.
Ha adhatok egy tanácsot, vigyázz az időzítéssel. Pl. nekem a kimenő csatorna attól kezdve hogy a pic kiadta a jelet, kb 600 nsec-ot késleltetett. Tehát csak ennyi idő múlva volt fény a kimeneten. Nem kicsit szívtam míg rájöttem mi a baj. A másik, ne csak folyamatosan növekvő vagy csökkenő időzítéssel add az elé lövést, hanem variáld. Legalább is nálam ez vált be.
SFH 213-at használnak, 2x10 fok. De ezen ne vesszünk össze.
A szíváson már túl vagyok. Lásd múltkori potya mérés.
Mértem szkóppal , sőt az LI-vel is összehaönlítottam az időzítést |
Bejelentkezés
Hirdetés |







